| Passwort vergessen?
Sie sind nicht angemeldet. |  Anmelden

Sprache auswählen:

Wumpus Gollum Forum von
Wumpus Welt der (alten) Radios
Sie sind nicht angemeldet.
 Anmelden

Deutsche Mittelwelle am Ende. Trotzdem Mittelwelle hören?
  •  
 1 .. 7 .. 11 12 13 14 15 .. 22
 1 .. 7 .. 11 12 13 14 15 .. 22
10.06.16 16:19
ingodergute 

Moderator

10.06.16 16:19
ingodergute 

Moderator

Re: Deutsche Mittelwelle am Ende. Trotzdem Mittelwelle hören?

Hallo

es geht wohl hier drum: h t t p: / / ratzer.at/archive/2013-June/002102.html
auf 1359 Kilohertz.

Gruß Ingo.

!
!!! Fotos, Grafiken nur über die Upload-Option des Forums, KEINE FREMD-LINKS auf externe Fotos.    

!!! Keine Komplett-Schaltbilder, keine Fotos, keine Grafiken, auf denen Urheberrechte Anderer (auch WEB-Seiten oder Foren) liegen!
Solche Uploads werden wegen der Rechtslage kommentarlos gelöscht!

Keine Fotos, auf denen Personen erkennbar sind, ohne deren schriftliche Zustimmung.

Den Beitrag-Betreff bei Antworten auf Threads nicht verändern!
10.06.16 18:45
Martin.M 

500 und mehr Punkte

10.06.16 18:45
Martin.M 

500 und mehr Punkte

Re: Deutsche Mittelwelle am Ende. Trotzdem Mittelwelle hören?

das wird wieder heißer gekocht als gegessen, ist nur ein SMLR

soll der Hans mal machen, die alten Radios freuen sich drauf.
Auf der Maker Faire blieben sogar Steuerungen stehen und kleine Drohnen konnten kaum noch fliegen so gut war die Feldstärke von den Teslamaschinen. Hat sich auch niemand dran gestört.

lG Martin

Zuletzt bearbeitet am 10.06.16 18:47

11.06.16 17:33
Stefan02 

100-249 Punkte

11.06.16 17:33
Stefan02 

100-249 Punkte

Re: Deutsche Mittelwelle am Ende. Trotzdem Mittelwelle hören?

Teil1

Hallo,

ich möchte hier auchnochmal sehr ausgiebig was zum Thema Modulatoren beisteuern.
Ich weis nicht, inwiefern ihr schon versucht habt, durch diverse Händler was zu erreichen,
aber ich habe bereits diverse Versuche unternommen, hier was zu bewegen. Im Jahr 2014
schlug ich Franzis das Projekt Mittelwellen Modulator vor. Es sollte ein Modulator gebaut werden, welcher auch offiziell von der BNETZA Seite erlaubt worden wäre. Sie stimmten meinem Projekt zu, und ich sollte mit b. kainka zusammenarbeiten (dies war auch mein Wunsch). Leider konnten wir uns nicht einigen. Er stellte extrem hohe Anforderungen an das Projekt, die ich nicht erfüllen konnte - und - meine Kompromissvorschläge wurden allsamt ignoriert. Wie auch immer, das Projekt wollte er dann alleine zuende machen (von Franzis hies es, das Interesse an diesem Projekt würde immer mehr steigen). Anfang 2015 schrieb ich Herrn Kainka dann nochmal, was nun aus dem Projekt wurde. Da sagte er mir, Franzis habe (auf einmal?) kein Interesse mehr an das Projekt, auch auf "intensiv Nachfragen" gab es nur die Antwort, das man nicht an den finanziellen Erfolg des Projektes glauben würde, das selbe hies es auch bei AK Modul bus, und eine ähnliche Antwort bekam ich, als ich auch bei Kemo Elektronik nachgefragt habe, ob man soeinen Modulator denn realisieren könne.
Es wurde damals auch mit der BNETZA telefoniert, am Telefon hies es, es gäbe nichts gegen soeinen Modulator einzuwenden, ledeglich die Schaltung wolle man vorher zu Prüfzwecken zu Gesicht bekommen. Ich habe desöfteren bei Herrn Kainka nachgefragt, doch er sagt, das es einfach wg finanziellen gründen nichtmehr machbar wäre. Mich wunderts echt, wieso und wie sich die Meinung von Franzis von "Wir sind begeistert" binnen kurzer Zeit zu "kein Interesse" geändert hat... Eventuell ein Wechsel auf Chef Ebene?


Teil2

Wie sicher viele von euch wissen, ist es Heute möglich - scheinbar - das auch Privatpersonen Sonderlizenzen für kleinst Mittelwellensender bekommen. Diverse Radiomuseen machen es vor, und auch über den 801Khz / 1W Sender eines Museums gab es sowohl einen Bericht auf Radio DARC, als auch eine Erwähnung auf Bayern2, das dieser Sender in Betrieb genommen werden würde. Ich kenne wen, der rief direkt bei der BNETZA an, und fragte nach, wie es denn ginge, soeine Frequenz zu bekommen - darauf sagte man ihm, das es wenn dann sinn machen würde, eine Kurzwellenfrequenz zu beantragen (die Frequenzen kosten Geld, und bei MW LW extrem viel sogar) und er überhaupt nur Chancen hätte quasi "beachtet" zu werden, wenn er eine AFU Lizenz hat. Ich weis, das der Erbauer des 801Khz Senders eine AFU Lizenz verfügt. Dennoch frage ich mich, wie hier (und in anderen Museen) nach aussen wirkend einfach so Lizenzn verteilt werden, und man meinem Kumpel am Telefon sagte, das die Chancen auf eine Frequenz eher gering seien. Achja, er benötige weiterhin eine Firma, und das ganze liefe dann unter Anmeldung einer "Testfrequenz". Doch wie haben die Radio Museen das gemacht? Haben die auch so strenge Auflagen? Wie gesagt, ich meine, die Preisliste war extrem. Dort kostete "Miete" auf Mittelwelle einen 4 stelligen Betrag im Jahr (bin mir nichtmehr sicher). Ich bezweifel stark, das diese Leute, die hier ihr Radio Museum betreiben auch einen 4 - stelligen Betrag im Jahr zahlen. Ich vermute eher, das das bei denen ähnlich läuft wie die Drahtlosen Mikrofone im Tv Band. Es kostet vielleicht 50-100€ im Jahr, und gut ists. Doch wie bekomme "ich als Privatperson" ohne Radiomuseum soene Frequenz? Mir erscheint das recht schwer, da es anders als die theoretisch noch mögliche "Grundstücksfrequenz" bei Mittelwelle nichts vergleichbares gibt.

Zuletzt bearbeitet am 11.06.16 17:49

11.06.16 17:34
Stefan02 

100-249 Punkte

11.06.16 17:34
Stefan02 

100-249 Punkte

Re: Deutsche Mittelwelle am Ende. Trotzdem Mittelwelle hören?

Teil3

Was wir bräuchten wäre ein Schreiben / eine Petition an die BNETZA die folgende Gesetzesänderungen zu unseren Gunsten veranlasst. Ich schreibe nun der Reihe nach von "am allerbesten" zu "wäre noch ok aber wichtig":

Am besten:
Langwelle - Sendeleistung an der Endstufe 100mW Antenne darf 2m lang sein
Mittelwelle - Sendeleistung an der Endstufe 50mW Antenne darf 2m lang sein
Kurzwelle, 49m, Sendeleistung an der Endstufe 10mW Antenne darf 50cm lang sein

Noch ganz nett
LW & MW, 200...250 und 522...600Khz - Sendeleistung an der Endstufe 10mW Antenne darf 1m lang sein - keine Kurzwellenfreigabe

Alternativ könnten sie auch Frequenzen zur Miete anbieten, wie eben bei den Funk Mikros. Dann aber mit den USA Sendern aller Ramsey AM 1C mit 100mW - es soll sich ja rendtieren...

Ok
Ein oder mehrere Absätze in der Verfügung 1/2014 bezüglich induktiver übertragungen. Ein explizit für "Alte Radios" fregegebener Bereich von vielleicht 900...1100Khz mit bekannten -15dbµA/10m. Dazu aber eine Erläuterung, wenn möglich eine Beispielschaltung oder Daten, das die Grenzwerte so formuliert werden, das man sie auch als Hobbybastler leicht einhalten kann. Zum Beispiel "Bei Verwendung von Ferritantenne Stablänge max. 15cm, Maximal an der Endstufe 2V 1mA) das kann ich eher einhalten als "-15dbµA" die man idr. in der Praxis eher durch "schäten und vermuten und hoffen" einhalten kann als durch bezahlbares Messequippment.
Teil4

Was wir also brauchen ist eine Petition, ein offener und vor allem Respektvoll und höflich Formulierter Brief an die BNETZA. Alternativ ein Crowdfunding Projekt wo dann das gesammelte Geld an Franzis weitergeleitet wird, mit der Bitte einen Modulator zu entwickeln und diesen auch prüfen zu lassen. Mir ist schon klar, das vermutlich wieder keiner das in die Hand nehmen möchte, ich selbst auch nicht - aus speziellen Gründen - doch ich bezweifel das sich groß was ändern wird, wenn wir, die Radiosammler, nichts unternehmen. Von selber wird die BNETZA wohl kaum hier in den Foren rum suchen, und die ganzen Wünsche lesen, und sie dann verarbeiten, "wir" müssen denen schon bescheid sagen, so wie es die Funkamateure oft taten, oder auch die CB Funker... Ich versuche schon länger, auch in andren Foren dieses Thema zu besprechen, immer mit gemischten Gefühlen der Nutzer. Viele Funkamateure sind strickt gegen eine freigabe der Mittelwelle für die Allgemeinheit, viele andere würden es aber auch begrüßen. Ich wäre ja für eine Lösung, bei der beide Parteien gewinnen - man könnte ja die Frequenzen für Bastler freigeben, siehe oben, und wer selber bauen möchte, muss dann Klasse E schaffen, um´s legal zu machen.

11.06.16 17:45
Stefan02 

100-249 Punkte

11.06.16 17:45
Stefan02 

100-249 Punkte

Re: Deutsche Mittelwelle am Ende. Trotzdem Mittelwelle hören?

Teil5

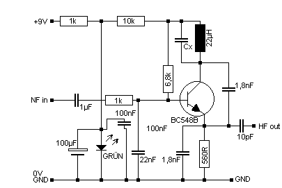
Hier noch eine Beispielschaltung zum Thema Modulatoren. Sie ist nicht die beste, aber funktioniert - verglichen mit so manch anderen Schaltungen - ganz ok. Der Obere Transistor, T1, ist in Kollektorschaltung geschalten. Wie ihr sicher wisst, folgt die Kollektorschaltung an ihrem Ausgang, in dem Fall dem Emmiter, immer der Spannung am Eingang. Diese wird hier über eine LED betrieben über den Vorwiederstand R1 (10k) bereitgestellt, die ja eine Flusspannung von 1,6V bei einer roten LED besitzt. Die Spannung ist also unabhängig von der Betriebsspannung (in gewissen Grenzen versteht sich) stabiel. Nun wird die LED - mit ihrer stabilisierten Spannung, über R2 (10k) und R4 (1k) auf Basis des Transistors T2 gegeben. Wo sich beide Widerstände, R2 und R4 treffen, wird über 100nF das Tonsignal eingespeisst, dies führt zu einer Spannungsänderung an der Basis von T2, und somit zu einer Spannungsänderung am Emmitter dieses Transistors. Dies ist die Modulatorschaltung.

Darunter folgt die eigendliche Sendeschaltung, ein Clapp Oszillator um den Transistor T1. Die beiden Rückkoppelkondensatoren C3, C4 - beide 1,8nF - sorgen dafür, das die Schaltung recht niederohmig wird. Somit wird der unerwünschte FM Effekt stark verringert, so stark, das der Sender auch in Radios mit schmaleren Filtern (Beispiel Superhet) gut empfangen werden kann. Der C2 100nF von Kollektor auf Masse schliesst hier natürlich die HF gegen Masse kurz, und sorgt dafür, das die Modulatorschaltung nicht mit HF "zugestopft" wird. Außerden verbessert er die Schwingeigenschaften. Die Spule wird mit C5 180pF sehr lose an die Schaltung gekoppelt. Dadurch wird der Schwingkreis weniger belastet, was auch zu einer bessren AM - Modulation beiträgt. Der parallelkondensator zur Spule - 5...90pF justiert hierbei die Frequenz. Natürlich reicht das nicht, für´s ganze MW band, aber es reicht ein gutes Stück weit um eine leere Stelle im Frequenzband zu finden, auf der man senden kann. Der Widerstand R3 - mit 1k - dient zum einen als Arbeitspunktjustage, zum anderen auch als HF Drossel. Um eine recht laute Modulatio zu ermöglichen sorgt R3 zusammen mit C6 10µF dafür das NF Frequenzen verstärkt über den Transistor fliessen können. Der Widerstand R6 dient mit 1,2k ebenfalls zur Arbeitspunktstabilisierung. R6 bestimmt hier auch etwas die Modulation - verkleinert man diesen Widerstand, steigt zwar die Leistung aber es treten wieder unerwünschte Frequenzmodulations Effekte auf. Vergrößert man diesen Widerstand, so wird die Schwingung instabieler, reisst vor allem beim vergrößern des Parallel C´s zur Spule schneller ab, dafür wird die Modulation aber noch ein Stück besser. 1,2k ist hier der beste Kompromiss zwischen Funktionalität und AM Modulation. Der Sender bewegt sich in etwa im Bereich von 700 bis 870Khz, man kann für L1 auch eine andere Spule verwenden. Die Reichweite beträgt ca. 30cm mit einer SMCC Festinduktivität.

Solche, und ähnliche Schaltungen habe ich schon desöfteren entwickelt - es ist auch möglich, mit nur einem Transistor brauchbare AM zu erzeugen. Das habt ihr ja in eurer internen Gruppe gesehen, mit der Schaltung, die Mark für mich einreichte. Ich habe allerdings lieber einen 2. Transistor eingebaut, in die Schaltung, anstelle des Potis, als das Poti drinnen zu lassen und so die Aufgabe der Justage zu vergeben.

Admin: Steter Tropfen höhlt beim Admin nicht den Stein, deshalb auch hier der Hinweis: Sender (die auf Antennen wirken) unterliegen Rechtsvorschriften. Das ist bei einem eventuellen Nachbau zu beachten. Ich deute das Schaltbild so, dass eine Induktivität am HF-Ausgang angeschlossen wird. Sonst könnte das Schaltbild hier keinen Bestand haben, zumal keine Leistungsangaben gemacht wurden.

Datei-Anhänge
WGF2.jpg WGF2.jpg (621x)

Mime-Type: image/jpeg, 20 kB

wgf.gif wgf.gif (628x)

Mime-Type: image/gif, 5 kB

11.06.16 18:50
wumpus 

Administrator

11.06.16 18:50
wumpus 

Administrator

Re: Deutsche Mittelwelle am Ende. Trotzdem Mittelwelle hören?

Hallo Stefan02,

Du nennst hier öffentlich Inhalte aus Kommunikationen mit Herrn Kainka, die vielleicht nicht öffentlich gedacht waren.

Bist Du sicher , dass das dem Herrn Kainka recht wäre?



Gruß von Haus zu Haus
Rainer (Forumbetreiber)

"Vom Mund zum Ohr auf dem Strahle der elektrischen Kraft!"

03.08.16 11:46
HB9 

500 und mehr Punkte

03.08.16 11:46
HB9 

500 und mehr Punkte

Re: Deutsche Mittelwelle am Ende. Trotzdem Mittelwelle hören?

Hallo zusammen,

hier noch ein Tip: Wer gerne mal wieder deutschsprachige Nachrichten auf MW hören will, soll ab etwa 2230 Lokalzeit Radio Slowenia auf 918kHz hören. Exakt um 2230 Uhr geht es mit englischen Nachrichten los, danach folgt die deutsche Version. Ansonsten wird slowenisch gesendet, das Programm ist recht vielseitig, was die Musik angeht, die Sprache verstehe ich leider nicht. Der Empfang ist in der Schweiz absolut einwandfrei und das Signal recht stark.

Gruss HB9

14.08.16 14:24
Martin.M 

500 und mehr Punkte

14.08.16 14:24
Martin.M 

500 und mehr Punkte

Re: Deutsche Mittelwelle am Ende. Trotzdem Mittelwelle hören?

wumpus:
sicher , dass das dem Herrn Kainka recht wäre?

fragt der denn die potentiellen Kunden was denen recht wäre?
Ich hab ein "Röhrenradio mit abschaltbarer Röhre" erworben.
Wollt ihr da eine Rezension drüber haben oder wird dann auch gefragt wem das recht wäre?
lG Martin

Zuletzt bearbeitet am 14.08.16 14:25

30.08.18 16:56
Micha94 

100-249 Punkte

30.08.18 16:56
Micha94 

100-249 Punkte

Re: Deutsche Mittelwelle am Ende. Trotzdem Mittelwelle hören?

Moin,

hat sich den in der Zwischenzeit noch etwas zum Thema legale Mittwellensender getan?
Da ich persönlich etwa mit dem Datum der MW-Abschaltung mit dem Radiosammeln und der Röhrentechnik angefangen habe, habe ich fast nur UKW fähige Radios. Daran würde ich gerne etwas ändern - aber nur wenn es auch ein entsprechendes Programm bzw. eine entsprechende Sendemöglichkeit gibt.

Grundsätzlich sehe ich es so: "Wo kein Kläger, da kein Richter". Bauanleitungen für Sender gibt es zu Hauf. Man sollte in diese Richtung den Bogen sowieso nicht überspannen.

Ein Traum von mir - und das wird wohl auch ewig einer bleiben - wäre es einmal selbst einen Mittelwellensender auf einem großen Grundstück in Betrieb zu nehmen. In Röhrentechnik mit analoger Sende- und Studiotechnik (Platte, Tonband) und mindestens 1kW. Als Musik würde ich dann die Oldies der 50er - 80er Jahre inkl. passender Moderation, Sprachbeiträgen aus und über die alten Zeiten. Jedoch ohne Politik und Manipulation der Hörerschaft - einfach ein Andenken an die alte Zeit mit guter Musik und schöner Sendetechnik.

Gruß Micha

30.08.18 18:03
Pentium4User 

500 und mehr Punkte

30.08.18 18:03
Pentium4User 

500 und mehr Punkte

Re: Deutsche Mittelwelle am Ende. Trotzdem Mittelwelle hören?

Zitieren:
Ein Traum von mir - und das wird wohl auch ewig einer bleiben - wäre es einmal selbst einen Mittelwellensender auf einem großen Grundstück in Betrieb zu nehmen. In Röhrentechnik mit analoger Sende- und Studiotechnik (Platte, Tonband) und mindestens 1kW. Als Musik würde ich dann die Oldies der 50er - 80er Jahre inkl. passender Moderation, Sprachbeiträgen aus und über die alten Zeiten. Jedoch ohne Politik und Manipulation der Hörerschaft - einfach ein Andenken an die alte Zeit mit guter Musik und schöner Sendetechnik.
Auch das wäre kein Problem, wenn du eine Lizenz hast. Würde ich begrüßen.

 1 .. 7 .. 11 12 13 14 15 .. 22
 1 .. 7 .. 11 12 13 14 15 .. 22
können   zusammen   Deutschland   Deutsche   einfach   Antenne   könnte   Antennow   Unterbrechungsfreie-Spannungs-Versorgungsanlagen   Bundesnetzagentur   Trotzdem   Frequenzen   möglich   betreiben   bearbeitet   Mittelwelle   Geräte   natürlich   Verwaltungsvollstreckungsgesetzes   Zuletzt