| Passwort vergessen?
Sie sind nicht angemeldet. |  Anmelden

Sprache auswählen:

Wumpus Gollum Forum von
Wumpus Welt der (alten) Radios
Sie sind nicht angemeldet.
 Anmelden

Recycling vom tragbaren SW-TV tele STAR 4004
  •  
 1 2 3 4 5 .. 9
 1 2 3 4 5 .. 9
01.01.19 16:30
det 

250-499 Punkte

01.01.19 16:30
det 

250-499 Punkte

Recycling vom tragbaren SW-TV tele STAR 4004



Schönen Dank an NorbertWerner für das Foto vom TV4004.

Ich benötigte an meiner HIFI-Anlage einen Monitor zur Auswahl der MP3-Tracks am
DVD-Player. Da ein externer TV-Modulator am TV4004 kein akzeptables Bild brachte,
musste der Fernseher zum Monitor umgebaut werden!
Der Dank: ein sehr gutes "Monitorbild"!

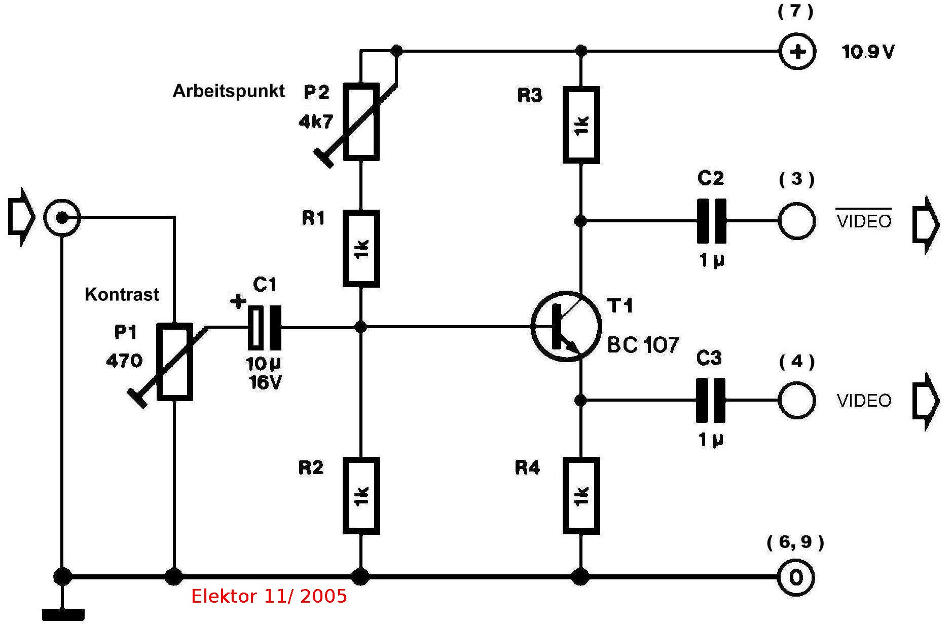
Zur Erzeugung eines negierten VIDEO-Signals wird ein Videoverstärker
(Quelle: siehe Schaltplan) benötigt:


Achtung! Im Schaltplan ist die Polung von Elko C1 falsch!

Es werden folgende Anschlusspunkte benötigt:

Pin 2: AUDIO auf Lautstärkepoti (22K) (Impedanz beachten)
Pin 3: VIDEO(-) zur Bildsynchronisation (Video negiert, U = 3 Vss)
Pin 4: VIDEO(+) zum Videosignalverstärker
Pin 6: Masse
Pin 7: UB 10,9V
Pin 9: Masse

Bauteile:

R1 = 1K
R2 = 1K
R3 = 1K
R4 = 1K
R5 = 4K7
P1 = 470 Trimmer Kontrast
P2 = 4K7 Trimmer Arbeitspunkt
C1 = 10µ 16V
C2 = Brücke
C3 = 0.47µ
T1 = BC107/ BC108/ BC547/ BC548 o.ä.

Für TV4004:
Weil die Schaltung allgemein in sw-TV-Geräten funktionieren sollte, wurden
1µF-Koppelkondensatoren eingesetzt. Änderungen für den Einsatz im TV4004:

C3: 470nF
C2: entfällt, weil Koppelkondensator auf Hauptplatine vorhanden.
R5 nur nötig, wenn eine (low current) Led angeschlossen wird

Layout und Bestückungsplan im "Anhang".
Das Rastermass der ZF-Steckleiste beträgt 5,08 mm!
Auf Pin 1 achten, ist auf der Grundplatine aufgedruckt
Die Schaltung benötigt keine "Blechdose" zur Abschirmung

Es kommt eine Emitterschaltung zum Einsatz:
Durch die beiden gleich grossen Kollektor- und Emitterwiderstände
sind die Spannungen an beiden Ausgänge symmetrisch ausgelegt (R3 = R4).
Die Schaltung kann gut auf einer Punktrasterplatine aufgebaut werden, die
dann in den freien ZF-Steckplatz gesteckt wird.

Der Kontrast wird mit P1 eingestellt.
Der Arbeitspunkt wird mit P2 so eingestellt, dass bei angeschlossenem
DVD-Player das Bild stabil dargestellt wird. Evtl. Trimmer für
Bildfrequenz/ Vertikal hold auf der Grundplatine nachjustieren.

Die Antennenbuchse kann durch eine Cynchbuchse ausgetauscht werden.

Bitte beachten, dass im Hochspannungsteil ("Ist ja nur ein s/w-Zeilentrafo!") der Spaß aufhört!!!
ALSO AUCH BEI AUSGESCHALTETEM GERÄT FINGER WEG VOM HOCHSPANNUNGSTEIL!

UHF-, VHF-Tuner (Gehäuse eingelötet) und das ZF-Modul (Gehäuse geschraubt!)
werden entfernt. Die Steckleiste vom ZF-Modul wird vorsichtig ausgelötet und
für eine neue Steckkarte benötigt.


Ich hoffe, dass die Komponentenübersicht aus den Unterlagen hier veröffentlich werden darf!

Zuletzt bearbeitet am 26.06.20 11:55

Datei-Anhänge
videolay.jpg videolay.jpg (636x)

Mime-Type: image/jpeg, 20 kB

videobst.jpg videobst.jpg (643x)

Mime-Type: image/jpeg, 24 kB

tv_block_.jpg tv_block_.jpg (600x)

Mime-Type: image/jpeg, 78 kB

tele STAR_.jpg tele STAR_.jpg (555x)

Mime-Type: image/jpeg, 102 kB

videoinv.jpg videoinv.jpg (577x)

Mime-Type: image/jpeg, 153 kB

Pazitron gefällt der Beitrag.
!
!!! Fotos, Grafiken nur über die Upload-Option des Forums, KEINE FREMD-LINKS auf externe Fotos.    

!!! Keine Komplett-Schaltbilder, keine Fotos, keine Grafiken, auf denen Urheberrechte Anderer (auch WEB-Seiten oder Foren) liegen!
Solche Uploads werden wegen der Rechtslage kommentarlos gelöscht!

Keine Fotos, auf denen Personen erkennbar sind, ohne deren schriftliche Zustimmung.

Den Beitrag-Betreff bei Antworten auf Threads nicht verändern!
07.01.19 11:29
toshi 

0-49 Punkte

07.01.19 11:29
toshi 

0-49 Punkte

Re: Recycling vom tragbaren SW-TV tele STAR 4004

Hallo Det,
Wow! Das ist genau, was ich gerade suche. Anwendung bei mir ist der Anschluß eine Triumph-Adler Alphatronic PCs.
Hättest Du vielleicht noch ein paar Photos vom Innenleben des Fernsehers nach der Modifikation zur besseren Orientierung? Ein Photo der Bildqualität wäre auch super!
Vielen Dank
Gruß
Stephan

Zuletzt bearbeitet am 07.01.19 11:30

07.01.19 11:42
HB9 

500 und mehr Punkte

07.01.19 11:42
HB9 

500 und mehr Punkte

Re: Recycling vom tragbaren SW-TV tele STAR 4004

Hallo Stephan,

bei PC-Videosignalen musst du prüfen, ob es der CCIR-Norm (15625Hz Zeilenfrequenz, 50Hz (Halb-)Bildfrequenz) entspricht, sonst geht es nicht. Kleinere Abweichungen sind erlaubt, 60Hz Bildfrequenz geht meistens, horizontal haben PCs aber häufig die doppelte Frequenz.

PCs für den Anschluss an ein PAL-Fernsehgerät (C64, Apple II, usw.) gehen.

Gruss HB9

07.01.19 14:33
toshi 

0-49 Punkte

07.01.19 14:33
toshi 

0-49 Punkte

Re: Recycling vom tragbaren SW-TV tele STAR 4004

Ja genau! Das besagte Gerät hat 15kHz Zeilenfrequenz:https://de.wikipedia.org/wiki/Triumph_Adler_Alphatronic_PC

07.01.19 18:56
det 

250-499 Punkte

07.01.19 18:56
det 

250-499 Punkte

Re: Recycling vom tragbaren SW-TV tele STAR 4004

N'Abend toshi,

hast Du denn besondere Wünsche was die Ansichten anbelangt?
Das ist ja eine gute Idee, der TV4004 paßt auch von der Größe ganz gut...

Die Kamera, die ich ausgegraben habe, hat nicht die Bildqualität, die der 4004 anzeigt!
Aber: gib mir etwas Zeit....

Dank an HB9 für die Details!

Grüße
det

Zuletzt bearbeitet am 07.01.19 19:17

09.01.19 09:35
det 

250-499 Punkte

09.01.19 09:35
det 

250-499 Punkte

Re: Recycling vom tragbaren SW-TV tele STAR 4004

Wie (schwer) zu erkennen ist, wurde das Layout erst nach meinem Aufbau erstellt.

Hier der Videoinverter auf dem ehemaligen ZF-Steckplatz:
''


Die Antennenbuchse habe ich durch eine Cynchkupplung ausgetauscht.
Sie muss aber nicht zwingend ausgetauscht werden (Optik)
''

Bei der Bildqualität erspare ich allen Lesern lieber ein Foto vom Bildschirm.

Grüsse

Zuletzt bearbeitet am 09.01.19 09:37

Datei-Anhänge
TV4004-3.jpg TV4004-3.jpg (532x)

Mime-Type: image/jpeg, 306 kB

TV4004-4.jpg TV4004-4.jpg (491x)

Mime-Type: image/jpeg, 374 kB

12.01.19 20:15
toshi 

0-49 Punkte

12.01.19 20:15
toshi 

0-49 Punkte

Re: Recycling vom tragbaren SW-TV tele STAR 4004

Vielen Dank für die Bilder!

18.02.19 13:17
poz1 

0-49 Punkte

18.02.19 13:17
poz1 

0-49 Punkte

Re: Recycling vom tragbaren SW-TV tele STAR 4004 .

Hey Det,
Awesome project, it's exactly what I wanted to do!
Will replicate in the next days hoping that nothing got lost in translation :D

So it's basically the Elektor scheme without C2 and with C3 = 0.47μ, right?

Thank you :)
Alessandro

------ German (from google translate) --------

Hey Det,
Tolles Projekt, genau das wollte ich machen!
Wird in den nächsten Tagen replizieren, in der Hoffnung, dass bei der Übersetzung nichts verloren ging: D

Es ist also im Prinzip das Elektor-Schema ohne C2 und mit C3 = 0,47μ, richtig?

Vielen Dank :)
Alessandro
.

18.02.19 17:04
det 

250-499 Punkte

18.02.19 17:04
det 

250-499 Punkte

Re: Recycling vom tragbaren SW-TV tele STAR 4004 .

So it's basically the Elektor scheme without C2 and with C3 = 0.47μ, right?

Hi Alessandro,
the translation is ok.
Thats right!

det.
.

18.02.19 17:33
poz1 

0-49 Punkte

18.02.19 17:33
poz1 

0-49 Punkte

Re: Recycling vom tragbaren SW-TV tele STAR 4004

Great :)
Tomorrow I'll perform "The operation" to this almost mint Telestar 4004 :)

Thank You again :)



Datei-Anhänge
DSC04398MOD.jpg DSC04398MOD.jpg (547x)

Mime-Type: image/jpeg, 804 kB

DSC04408Mod.jpg DSC04408Mod.jpg (499x)

Mime-Type: image/jpeg, 873 kB

 1 2 3 4 5 .. 9
 1 2 3 4 5 .. 9
Superduper-Digitaloszi   Videosignalverstärker   Buck-Boost-Converter   Recycling   kombinationsstärkler   Komponentenübersicht   Abschlusswiderstände   Hochspannungskaskade   Zuletzt   Videoverstärker-Platine   tragbaren   Impedanzwandlerstufe   1µF-Koppelkondensatoren   Abschlusswiderstand   Videoverstärker   Koppelkondensator   Schaltung   Basisspannungsteiler   bearbeitet   Gleichspannungsmessungen