| Passwort vergessen?
Sie sind nicht angemeldet. |  Anmelden

Sprache auswählen:

Wumpus Gollum Forum von
Wumpus Welt der (alten) Radios
Sie sind nicht angemeldet.
 Anmelden

Radiomann AC122 Nestel-Audion
  •  
 1 2 3 4 5 6
 1 2 3 4 5 6
29.03.24 00:33
AndreAdrian 

250-499 Punkte

29.03.24 00:33
AndreAdrian 

250-499 Punkte

Re: Radiomann AC122 Nestel-Audion

Die Kollektorschaltung hat einen hohen Eingangswiderstand. Wird der Kopfhörer am Kollektor angeschlossen, dann ergibt sich die Transistor ECO Audion Schaltung. Die Demodulation erfolgt durch eine Germaniumdiode, d.h. die Schaltung ist ein Nestel Audion. Die Rückkopplungs-Einstellung erfolgt durch Dämpfung des Schwingkreis so wie beim "Hiker" Audion. Alles zusammen ergibt ein leistungsfähiges Transistor RK-Audion.



Die Schwingkreis-Induktivität ist geteilt. Dabei hat der untere Teil 33 Windungen, der obere 9 Windungen. Der Ferritstab ist 10cm lang, hat 12.7mm Durchmesser und ist aus Ferritmaterial 61. Der Schleifer des RK-Poti R1 wird auf Masse gelegt. Ich finde RK-Einstellung durch Schwingkreis-Dämpfung eine gute Idee. Obwohl eine Änderung der RK immer noch die Empfangsfrequenz ändert. Die Gitterkombination besteht aus C2, R2, D1. Zwischen Basis und Emitter gibt es einen Spannungsunterschied von einer Dioden-Durchlass-Spannung. Schon dafür ist eine Gitterkombination nötig. Die Nestel-Audion Diode D1 ist nicht an Masse angeschlossen sondern an eine kleine Spannung. Nur dadurch funktioniert die Spice Simulation der Schaltung und der Schaltungsaufbau. In der Zwischenzeit habe ich einige RFT Transistoren bekommen: GC116, GC121, GC122, GF100, GF105 und GS100. Alle sind im "Blechgehäuse".



Nachtrag: Das Transistor ECO Audion funktioniert nicht nur mit einem 2N3906 sondern auch mit einem Germaniumtransistor GF105. Mit einer Oszillator-Testschaltung habe ich die Ge Tranistoren geprüft. All 7 GF105 und alle 3 GS100 haben auf 1,8MHz oszilliert. Von den 7 GF100 haben 6 oszilliert. Von den GC116, GC121 und GC122 hat keiner oszilliert.

DL1ADR

Zuletzt bearbeitet am 29.03.24 20:44

Datei-Anhänge
Transistor_ECO_Audion2.GIF Transistor_ECO_Audion2.GIF (131x)

Mime-Type: image/gif, 10 kB

Transistor_ECO_Audion2.jpg Transistor_ECO_Audion2.jpg (126x)

Mime-Type: image/jpeg, 123 kB

!
!!! Fotos, Grafiken nur über die Upload-Option des Forums, KEINE FREMD-LINKS auf externe Fotos.    

!!! Keine Komplett-Schaltbilder, keine Fotos, keine Grafiken, auf denen Urheberrechte Anderer (auch WEB-Seiten oder Foren) liegen!
Solche Uploads werden wegen der Rechtslage kommentarlos gelöscht!

Keine Fotos, auf denen Personen erkennbar sind, ohne deren schriftliche Zustimmung.

Den Beitrag-Betreff bei Antworten auf Threads nicht verändern!
29.03.24 10:09
WalterBar 

500 und mehr Punkte

29.03.24 10:09
WalterBar 

500 und mehr Punkte

Re: Radiomann AC122 Nestel-Audion

Der Fortschritt in der Schaltungsentwicklung nimmt Form an. Ich für meinen Teil
werde (allerdings erst in 2 Wochen) mit den Tests beginnen. Ich habe für den
Vergleich allerdings einen anderen Ansatz:

Das Signal meines Dipols wird nachts durch Timer mit einem Red Pitaya SDR (StemLab)
in einer Datei aufgenommen. Sinnvollerweise das ganze Mittelwellenband. Durch
Abspielen dieser Datei kann ich zeit- und frequenzgenau den Prüflingen identische
Verhältnisse bieten. Die Ankopplung wird induktiv durch Annäherung an den
Schwingkreis erfolgen. Durch Verstärkereinsatz bei der Aufnahme muss ich
sicherstellen, dass der Pegel beim Abspielen exakt die Originalverhältnisse
wiederspiegelt.

Für das Referenzaudion mit EF98 nach Radiomann (allerdings 27V Anodenspannung)
hat das schon bei sehr guter Lautstärke aller englischen MW-Stationen funktioniert.



Gruss
Walter

Nachtrag:

@Andre: Ich kenne den Effekt, die Kopplung muss lose und resonanzfrei sein.
Aus diesem Grund hat die Koppelspule nur 80 Mikrohenry und ist in der Achse
versetzt angeordnet. Im Radiomann wird der Abstand vermutlich grösser und
ich baue einen Papier-Abstandshalter zur Kreisspule.

Am Ende bestimmt das schlechteste Aktivelement die Spielregeln. Mittels
Speicheroszilloskop werde ich einen Sender auswählen und 1 Minute lang
jeweils aufzeichnen.

@Dieter: Den rausch- und intermodulationsarmen Vorverstärker so zu regeln,
dass das StemLab immer gleich ausgesteuert ist, hat auch Nachteile. Als die
Multikanal-Trägerfrequenztechnik aufkam, führte man aus gutem Grund
mehrere Pilotträger zur Regelung ein und orientierte sich nicht am belegten
Spektrum.

Der Beitrag wird - wie ich erwartet habe - wieder zu einer Plauderrunde mit
diversen Abschweifungen, die mit dem Thema des Themenstellers nichts
zu tun haben. Auch vermisse ich konkrete Empfangsberichte des Nestel-Audions
mit AC122 oder ähnlich. Signale gibt es aktuell genug:



Zuletzt bearbeitet am 31.03.24 17:06

Datei-Anhänge
Referenzaudion_EF98.jpg Referenzaudion_EF98.jpg (125x)

Mime-Type: image/jpeg, 1.010 kB

MW_30.03.2024.jpg MW_30.03.2024.jpg (132x)

Mime-Type: image/jpeg, 125 kB

29.03.24 21:31
AndreAdrian 

250-499 Punkte

29.03.24 21:31
AndreAdrian 

250-499 Punkte

Re: Radiomann AC122 Nestel-Audion

Zitieren:
WalterBar: Die Ankopplung wird induktiv durch Annäherung an den Schwingkreis erfolgen
Meine Erfahrung mit AM-Modulator mit Meissner Oszillator "inside" und ECO Audion mit Hartley Oszillator "inside": es gibt den Bandfilter Effekt. Ist die Kopplung beider Schwingkreise zu stark, dann "springt" die Empfangsfrequenz von kleiner Senderfrequenz auf größer Senderfrequenz. Bei Abstand 18cm der beiden Ferritstäbe ist der "Sprung" nur noch minimal. Das nenne ich Bandfilterkopplung!

DL1ADR

Zuletzt bearbeitet am 29.03.24 21:37

30.03.24 09:19
Hajo 

500 und mehr Punkte

30.03.24 09:19
Hajo 

500 und mehr Punkte

Re: Radiomann AC122 Nestel-Audion

AndreAdrian:
Mit einer Oszillator-Testschaltung habe ich die Ge Tranistoren geprüft. All 7 GF105 und alle 3 GS100 haben auf 1,8MHz oszilliert.
Warum auch nicht, das war seinerzeit Spitzentechnologie. Der GF105 war mein erster wirklich brauchbarer HF Transistor, der kostete Mitte der 60er Jahre den stolzen Preis von 10 Ostmark und das war ein Bastlerpreis. Das Monatstaschengeld war damit aufgebraucht. Damit konnte man ein sogenanntes Reflex Audion für MW bauen, siehe: hier, hier, und hier ganz unten. Die letztgenannte Schaltung stammt aus dem "Radiobastelbuch" von Hagen Jakubaschk. Das war der Heinz Richter des Ostens

Gruß in die Runde
Hajo

Zuletzt bearbeitet am 30.03.24 13:59

30.03.24 16:16
Bulova 

250-499 Punkte

30.03.24 16:16
Bulova 

250-499 Punkte

Re: Radiomann AC122 Nestel-Audion

Hallo Jens,

es steht ja jedem frei, etwas zur Wikipedia beizutragen, wenn man etwas besser weiß. Viel Spaß dabei.

Viele Grüße

Dieter

30.03.24 17:33
Bulova 

250-499 Punkte

30.03.24 17:33
Bulova 

250-499 Punkte

Re: Radiomann AC122 Nestel-Audion

Hallo Walter,

WalterBar:
Ich habe für den Vergleich allerdings einen anderen Ansatz:
mich interessiert die Box links des RP, die mit einem kurzen Kabel zum Input1 des RP führt.

Viele Grüße

Dieter

30.03.24 20:06
WalterBar 

500 und mehr Punkte

30.03.24 20:06
WalterBar 

500 und mehr Punkte

Re: Radiomann AC122 Nestel-Audion

Hallo Dieter,

es handelt sich um ausgeweidete Zink-Druckgussgehäuse der Firma Polytron.
Das System hiess MKK und stammt aus analogen, kommerziellen Gemein-
schafts-Antennenanlagen. Die Module konnten alle möglichen Dinge enthalten.
Ich habe sie für meine Zwecke neu bestückt, denn der Red-Pitaya (StemLab)
hat im Eingang selbst zuwenig Verstärkung um die volle Dynamik auszunutzen.
Der grösste Vorteil ist die Stabilität durch ein hohes Schirmungsmass.
Die Software hat noch Beta-Status, und an der Aussteuerungsanzeige
muss noch gearbeitet werden.

https://www.wumpus-gollum-forum.de/forum...7&page=2#17

Wikipedia ist grösstenteils anspruchsvoll, da müsste Jens sich enorm umstellen.


Gruss
Walter

Zuletzt bearbeitet am 30.03.24 20:09

Datei-Anhänge
MKK-Module.jpg MKK-Module.jpg (127x)

Mime-Type: image/jpeg, 322 kB

30.03.24 20:22
AndreAdrian 

250-499 Punkte

30.03.24 20:22
AndreAdrian 

250-499 Punkte

Re: Radiomann AC122 Nestel-Audion

Zitieren:
basteljero: der letzte "hier ganz unten" (wiki) ist wirklich der letzte Mist.
Lieber basteljero, gerne verbessere ich den Wikipedia-Artikel "Audion". Nur ich brauche mehr Information als nur "der letzte Mist".

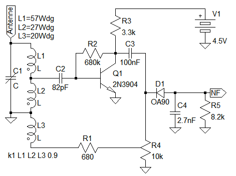
Und nun die Radio-Schaltung von Kosmos "Radio+Elektronik 1". Es ist keine Audion- und keine Reflex-Schaltung. Der Transistor führt Entdämpfung aus und die Diode hinter dem Transistor führt die Demodulation aus.



L1, L2, L3 sind auf einen Spulenkörper oder heute modern auf einen Ringkern oder Ferritstab gewickelt. L3 ist die Rückkopplungsspule. Das ganze ist ein Meissner Oszillator in Leithäuser Schaltung. Der Verstärker in Emitter Schaltung ist mit C2, R2, Q1, R3, C3 sehr klassisch gebaut. Ebenfalls der Detektor mit D1, C4, R5. Die einzelnen Schaltungsteile werden mit Potiometer R4 und Schutzwiderstand R1 zusammengeschaltet. Die RK-Einstellung über HF-Spannungsteiler finde ich elegant. Den Sinn von R1 verstehe ich nicht. Soll zu starke Oszillation verhindert werden? Oder ist R1 eine seltsam plazierte Schwingbremse die eigentlich direkt an die Transistor Basis gehört? Ich habe seit kurzem einen Kosmos R+E1 Kasten, habe aber diese Schaltung noch nicht aufgebaut. Ich finde diese Schaltung sehr Nachbau sicher. Die RK-Spule kann nur richtig angeschlossen werden - ein echter Vorteil der Leithäuser Schaltung.

Nachtrag: Es gibt in der Literatur auch richtig schlechte "Transistor Audion" Schaltungen. So in "Elektronisches Jahrbuch" von 1965 auf Seite 161 als Empfänger für die Puppenstube. Hier bekommt der Audion Transistor keinen Basisstrom. Und in "Radio und Fernsehen" Heft 24 von 1963 auf Seite 751. Hier sollte wohl eine Leithäuser Schaltung gebaut werden, aber das ist misslungen. Wenigstens gibt es auf Wikipedia nicht solche "Heuler".

DL1ADR

Zuletzt bearbeitet am 30.03.24 23:29

Datei-Anhänge
Kosmos_R+E1_Radio.GIF Kosmos_R+E1_Radio.GIF (155x)

Mime-Type: image/gif, 9 kB

30.03.24 21:17
Hajo 

500 und mehr Punkte

30.03.24 21:17
Hajo 

500 und mehr Punkte

Re: Radiomann AC122 Nestel-Audion

Unter Verwendung des GF105 war die Jakubaschk-Schaltung seinerzeit mein erster wirklich brauchbarer selbstgebauter Empfänger. Der wilde Drahtverhau war der ganze Stolz eines damals 12- oder 13 Jährigen und funktionierte mit Ferritantenne recht ordentlich. Jedenfalls kann ich mich erinnern, damit heimlich abends stundenlang unter der Bettdecke die MW abgekurbelt zu haben. Das war richtiges Abenteuer und vermutlich auch die Ursache für die endgültige Infektion mit dem Elektronikbazillus.


Gruß in die Runde
Hajo

Zuletzt bearbeitet am 30.03.24 21:19

30.03.24 22:16
Bulova 

250-499 Punkte

30.03.24 22:16
Bulova 

250-499 Punkte

Re: Radiomann AC122 Nestel-Audion

Hallo André,

AndreAdrian:
Lieber basteljero, gerne verbessere ich den Wikipedia-Artikel "Audion". Nur ich brauche mehr Information als nur "der letzte Mist".
ich weiß jetzt zwar nicht, was Jens mit "Mist" meint, mir ist vor allem ein komischer Satz aufgefallen:

Zitat aus Wikipedia: Höhere Gitterspannungen werden besser verstärkt als niedrigere Gitterspannungen.

Ich kann mir zwar denken, was der Autor damit meint, aber die Formulierung ist wirklich nicht sehr eindeutig.
Ich könnte das theoretisch selbst korrigieren, aber mir hat man den Zugang zu Wikipedia untersagt.

Es handelt sich beim FA-Heft auch nicht um die Ausgabe von 1936 (erste Transistoren wären zu diesem Zeitpunkt schon etwas verwunderlich), sondern um diejenige von 1963, also ein Zifferndreher. Noch interessanter als die technischen Beschreibungen finde ich das Editorial, also das Pamphlet über den SED-Parteitag.

Viele Grüße

Dieter

 1 2 3 4 5 6
 1 2 3 4 5 6
HF-Kleinleistungstransistor   Nestel-Audion   Nachtrag   Schwingkreis   Rückkopplungs-Einstellung   Schaltung   Radiomann   Zuletzt   bearbeitet   Demodulation   zwischen   how-does-an-emitter-follower-work-as-an-am-detector   Simulation   Practical-Electronics-1973-02   Ferritantennen-DX-Empfänger   Multikanal-Trägerfrequenztechnik   Gleichspannungsarbeitspunkt   Verstärker-Dioden-Schaltung   Versorgungsspannungsanschlüssen   Transistor