| Passwort vergessen?
Sie sind nicht angemeldet. |  Anmelden

Sprache auswählen:

Wumpus Gollum Forum von
Wumpus Welt der (alten) Radios
Sie sind nicht angemeldet.
 Anmelden

ZF-Abgleich mit einem DVB-T-USB-Stick für ein paar Euro
  •  
 1 .. 3 4 5 6 7
 1 .. 3 4 5 6 7
10.12.13 20:57
Volker 

500 und mehr Punkte

10.12.13 20:57
Volker 

500 und mehr Punkte

Re: ZF-Abgleich mit einem DVB-T-USB-Stick für ein paar Euro

Hallo zusammen,

endlich ist es mir gelungen ein Video mit Ton direkt als Screenshot aufzunehmen:



Entstanden ist das Video in den Abenstunden mit einer 30 Meter langen Antenne, einem DVB-T-USB-Stick, einem Up-Converter mit Diodenringmischer und der Software SDRSharp.

Mehr braucht man also nicht um Radio zu hören. Die alten stromfressenden und anfälligen Röhrenradios können also getrost verschrottet werden . Nun - das war natürlich ein böser Scherz von mir.

!
!!! Fotos, Grafiken nur über die Upload-Option des Forums, KEINE FREMD-LINKS auf externe Fotos.    

!!! Keine Komplett-Schaltbilder, keine Fotos, keine Grafiken, auf denen Urheberrechte Anderer (auch WEB-Seiten oder Foren) liegen!
Solche Uploads werden wegen der Rechtslage kommentarlos gelöscht!

Keine Fotos, auf denen Personen erkennbar sind, ohne deren schriftliche Zustimmung.

Den Beitrag-Betreff bei Antworten auf Threads nicht verändern!
11.12.13 00:06
NorbertWerner 

500 und mehr Punkte

11.12.13 00:06
NorbertWerner 

500 und mehr Punkte

Re: ZF-Abgleich mit einem DVB-T-USB-Stick für ein paar Euro

Hallo Volker,

das sieht ja nicht schlecht aus, obwohl ich meine Röhrengeräte deswegen nicht verschrotten werde.
Übrigens, was für Ferrit-Ringe verwendest Du. Ich habe mittlerweile die verschiedensten Materialien verwendet, aber ich bekomme keine guten Ergebnisse.
Bei meinen Versuchen musste ich (leider) bei manchen Kernen feststellen, dass man mit Ringmischern die Wandelfrequenz des Schaltnetzteils bestimmen kann. Ich bin jetzt dabei, mir ein Netzteil mit Trafos zu bauen und danach werde ich mich wieder mit dem Mischer beschäftigen.

Übrigens, mein Noxon hat beim öffnen ein Schaden erlitten. In einer Ecke fehlt jetzt ein Bauteil mit vier Anschlüssen. Muss mal schauen, was das für ein Teil ist (war).
Ich habe noch einen Terratec-Stick mit einem Doppelempfangsteil. Mal sehen, ob sich der Terratec-Treiber mit dem Zadig-Treiber verträgt, dann könnte man DVB und UKW empfangen.

Gruss
Norbert

11.12.13 08:33
Volker 

500 und mehr Punkte

11.12.13 08:33
Volker 

500 und mehr Punkte

Re: ZF-Abgleich mit einem DVB-T-USB-Stick für ein paar Euro

Hallo Norbert,

nein, die Röhrenradios werden gehegt und gepflegt und nicht geschreddert. Das wäre ein schrecklicher Gedanke.

Im Up-Converter des letzten Videos kommt ein fertiger Ringkernmischer ADE-1+ von MiniCircuits für 7 dBm zum Einsatz. Seine untere Grenzfrequenz ist mit 500 kHz angegeben.

In meinem selbst gebauten Up-Converter mit einem SA612 kommen HF-Übertrager in einem DiL-Gehäuse zum Einsatz, die ich aus einer alten LAN-Karte ausgeschlachtet habe.

DAB+ gibt es hier nicht zu empfangen und DVB-T habe ich mal probiert. Es geht nur gut mit einer Dachantenne. Die wichtigsten Programmangebote gibt es bereits im Internet in wesentlich besserer Bildauflösung. Abgesehen davon schaue ich sehr selten Fernsehen.

16.12.13 23:58
NorbertWerner 

500 und mehr Punkte

16.12.13 23:58
NorbertWerner 

500 und mehr Punkte

Re: ZF-Abgleich mit einem DVB-T-USB-Stick für ein paar Euro

Hallo Volker,

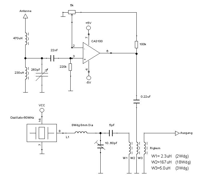
jetzt läuft mein Netzteil (mit Trafo) und ich habe mal gleich einen Versuch mit meinem Stick gestartet. Ich bin echt überrascht, aber mein wirklich primitiver Mischer läuft. Trotzdem will ich mir mal einen SO42P besorgen. In einem Elektorheft habe ich da eine Schaltung gefunden.

Gruss
Norbert

Zuletzt bearbeitet am 17.12.13 10:19

Datei-Anhänge
Mischer.jpg Mischer.jpg (640x)

Mime-Type: image/jpeg, 30 kB

18.12.13 17:58
Volker 

500 und mehr Punkte

18.12.13 17:58
Volker 

500 und mehr Punkte

Re: ZF-Abgleich mit einem DVB-T-USB-Stick für ein paar Euro

Hallo Norbert,

alle Achtung, das ist ja eine verblüffende Schaltung. Die Mischung gelingt wohl über die Nichtliniarität des Kernmaterials. Anders kann ich es mir nicht erklären.

22.12.13 21:33
NorbertWerner 

500 und mehr Punkte

22.12.13 21:33
NorbertWerner 

500 und mehr Punkte

Re: ZF-Abgleich mit einem DVB-T-USB-Stick für ein paar Euro

Hallo Volker,

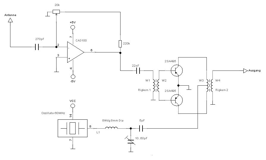
eine ähnliche Schaltung mit drei Spulen auf einem Rinkern hatte ich mal vor langer Zeit in einem, ich glaube, Elektor-Heft gesehen. Leider finde ich die Schaltung nicht mehr. Sie war recht gut beschrieben. Ich muss allerdings gestehen, die Ton-Qualität ist nicht gut. Ich stelle mal eine Hörprobe rein.
Ich habe die Schaltung jetzt doch geändert und verwende zwei Ringkerne. Es geht jetzt zwar besser, aber ohne Filter ist es auch nicht der Hit. Mal sehen, was ich noch verbessern kann.

Gruss
Norbert

Zuletzt bearbeitet am 23.12.13 00:47

Datei-Anhänge
DLF.mp3 DLF.mp3 (522x)

Mime-Type: audio/mpeg, 741 kB

Mischer1.jpg Mischer1.jpg (525x)

Mime-Type: image/pjpeg, 25 kB

23.12.13 23:53
NorbertWerner 

500 und mehr Punkte

23.12.13 23:53
NorbertWerner 

500 und mehr Punkte

Re: ZF-Abgleich mit einem DVB-T-USB-Stick für ein paar Euro

Hallo Volker, hallo zusammen,

jetzt habe ich mal die Ringkerne weggelassen und habe für W1 und W2 (beide ca 230uH) ein 'normales ' Filter verwendet. Ich spare mir hier die Mittelanzapfung indem ich hier zwei Transistoren mit gleicher Verstärkung und Emitter gegen Masse verwende. Somit ist der Gleichtakt gewährleistet. Ich habe mal bei beiden Transistoren Emitter und Collector vertauscht. Das Ergebnis war deutlich schlechter.
Übrigens habe ich festgestellt, dass es egal ist ob man PNP, oder NPN-Typen verwendet. Die Transistoren verhalten sich in der Schaltung ja wie zwei Dioden, aber ich habe das Gefühl, dass die Transistoren besser entkoppeln (Oszillator <-> Antenneneingang) als Dioden, zumal W1 und W2 noch zusätzlich für die Oszillatorfrequenz eine zu hohe Induktivität haben.
Als Ausgangsübertrager verwende ich einen Doppellochkern, so wie er für eine Antennenapassung in FS-Geräten verwendet wurde. Hier verwende ich 3 Windungen für W4 und 2x2 Windungen für W3. W4 hat hier bei meinem Kern ca. 400nH (man verzeihe mir die Ungenauigkeit meines Messgerätes).
Der Empfang ist jetzt sehr gut, aber er beschränkt sich nur auf MW und LW. Auf KW habe ich damit so gut wie keinen Empfang. Hier müsste ich die Induktivität für W1 und W2 ändern.

Gruss
Norbert

Zuletzt bearbeitet am 23.12.13 23:56

 1 .. 3 4 5 6 7
 1 .. 3 4 5 6 7
Schaltung   Empfang   Mittelwellenrundfunk-Spektrums   rtl-sdr-direct-sampling-mode   Diodenringmischer   RTL2832U-DVB-T-USB-Stick   DVB-T-USB-Stick   empfangen   Breitband-Empfangs-Antennen   v=9wIlrXgIb44&feature=youtu   Zuletzt   DVB-T-Stick-Spektrum-Analyzer   ZF-Abgleich   können   zusammen   bearbeitet   DVB-T-Stick   Software   rd=cr&ei=kh9hUt69E5OP4gS8-4GwBg   alternative-installation-procedure-for-rtl-sticks-and-hdsdr