| Passwort vergessen?
Sie sind nicht angemeldet. |  Anmelden

Sprache auswählen:

Wumpus Gollum Forum von
Wumpus Welt der (alten) Radios
Sie sind nicht angemeldet.
 Anmelden

SAQ-Detektor "Jonathan"
  •  
 1 2 3 4
 1 2 3 4
22.05.24 10:17
basteljero 

500 und mehr Punkte

22.05.24 10:17
basteljero 

500 und mehr Punkte

SAQ-Detektor "Jonathan"

-Die ersten Versuche mit Schalenkern in Mehrkammer-Wickeltechnik-
Hallo,
an dieser Stelle soll ein Detektor-Empfänger für SAQ vorgestellt werden.

Ausgangspunkt war dieser Aufbau, mit dem getestet wurde, ob eine mit halbwegs vernünftigem Aufwand
herstellbare Drahtantenne auf 17,2 kHz überhaupt genügend Signal liefert.

Denn eigentlich braucht man da sehr viel Draht in großer Höhe, wie die Simulation zeigt:


Für meine Antenne wurde ein naher Baum benutzt, sah in etwa so aus:

Blaue eingezeichnet der Gegengewichts-Draht, den darf man nicht vergessen auszulegen, hier wurde
alles angeschlossen, was mittlerweile an Draht unterm Rasen liegt.

Mit der niedrigen 3m Antenne "rot" konnte bei den Tests schon mal "RDL" (18,2 kHz) empfangen werden
Mit den höheren Antennen dann "JXN" (Norwegen) und später dann SAQ aus Schweden.


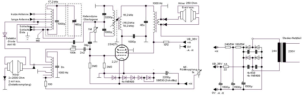
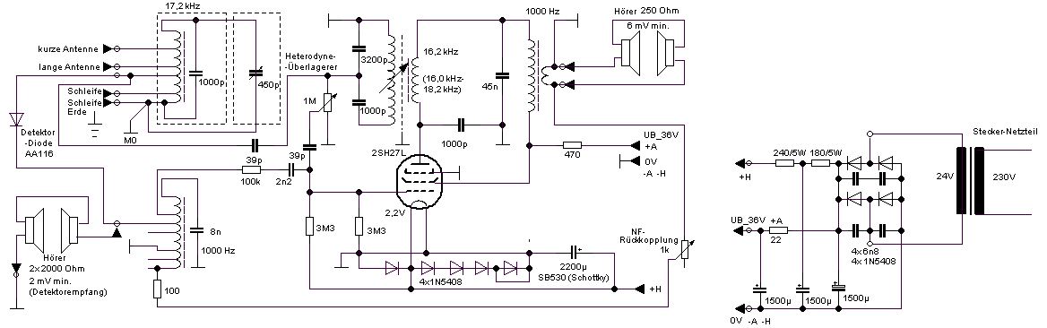
Der Detektor bestand aus zwei Kreisen, einem abstimmbaren HF-Kreis und einem resonanten 1000 Hz-Kreis
nach der Germanium-Detektor-Diode.
Da man den getasteten SAQTräger nur mit Überlagerer hören kann, musste noch ein Sinus-Generator
angekoppelt werden (Heterodyne-Empfang).

Für die Spulen wurden große Schalenkerne benutzt, die Wicklungen in Kammern unterteilt, das gibt die
wenigsten Verluste, wie die entsprechende Literatur belegt und ein praktischer Vergleich zeigte.


Mit einem empfindlichen 2000+2000 Ohm-Hörer gelang dann tatsächlich Empfang, jedoch sehr leise.

----
Der neue Detektor
hat deshalb eine NF-Nachverstärkung bekommen, aus den alten Bauteilen ist nun "Jonathan" entstanden.
Mit ihm sollen weitere Versuche an dem Standort vorgenommen werden, an dem der Funkpionier Zenneck
vor 120 Jahren seine Versuche vorgenommen hat, an der Ebmündung (Cuxhaven).

Wetterschutz
Dafür muss die Sache ziemlich wetterfest sein, Drehko und Kreisspule sind hermetisch abgeschlossen und
haben dank "Silica-Gel" Trockenmittel auch dann trockenes Wüsenklima, wenn dem Bediener das Regenwasser
in die Schuhe läuft...

Der rechte Teil mit der 2SH27L-Batterieröhre bekommt natürlich noch einen Schutzdeckel.
Das Holzbrett ist mit Heißluftföhn und Hartwachs behandelt, früher haben die Radio-Bastler Holzteile
in Paraffin ausgekocht.

NF-Verstärkung:
Es wird jetzt der Detektor-Diode ein NF-Verstärker nachgeschaltet.
Damit kann ein moderner, geschlossener Beyer-DT250 Hörer benutzt werden, der Windgeräusche gut fernhält.
Die 2SH27L macht im Leerlauf an dem resonanten Ausgangsübertrager 80-fache Verstärkung vom Gitter zur
Anode, mit Kopfhörer sinkt diese auf 40.
Eine meiner Lieblings-Bestelröhren
(https://www.wumpus-gollum-forum.de/forum...=298&page=4)

Telefunken hatte da 1910 einen 2-stufigen mechanischen Resonanzverstärker, der auf manchen Bilden auch
zusammen mit der Lieben-Röhre zu sehen ist.


Eine weitere Frage stellte sich in Verbindung mit dem Telefunken-Empfänger in Sayville.
Meißner berichtet, dass 1913 die Lieben-Röhre nicht nur als Oszillator, sondern gleichzeitig auch zur
HF-Entdämpfung herangezogen wurde.
Weitere Infos dazu bei einem anderen SAQ-Empfänger:
https://www.wumpus-gollum-forum.de/forum...mp;thread=426#5
Das Prinzip funktioniert tatsächlich sehr gut, und so wurde noch eine weitere Rückkopplung eingefügt.
Jedoch in den Nf-Zweig, da es vom Prinzip her ein Detektor-Empfänger bleiben soll.

Arbeitsweise:
Es gibt einen Unterschied zum normalen Rückkopplungs-Audion:
Hier muss der Schwingungseinsatz von Anfang an weich sein.
Bei diesem Überlagerer sind die Schwingung anfänglich eher schlecht einzustellen, mit größerer Amplitude
(um die 10 - 20 Volt) wird de Einstellung des Überlagerers sehr stabil, ohne dass die NF-Verstärkung
merklich abnimmt.
Nach dem Koppel-C ergeben sich etwa 150mVpp an der Diode.

Mit der NF-Rückkopplung lässt sich die Verstärkung weiter erhöhen, bis zu dem Punkt, wo die Zeichen
schwammig werden und Atmosphärische Störungen den Verstärker bei 1000 Hz etwas aufheulen lassen.

Mit der Behelfsantenne im Dachboden konnte RDL (18,2 kHz) sehr leise gehört werden.

Oszillator-Abstimmung:
Mechanisch einfach, eine längere Spax-Schraube schneidet sich ihr Gewinde selbst durch eine enge Bohrung
in einem Buchenholz-Klotz und verschiebt den Abgleich Kern in dem Schalenkern.
Schmieranweisung:
Schmierstoff (20% Mehrzweckfett, 80% 85W90 Getriebeöl) mittels Verschlußschraube nach Bedarf
über Bohrung in das Getriebe einpressen.


Gruß
Jens

Zuletzt bearbeitet am 13.04.25 12:02

Datei-Anhänge
Vergleich Doppel-T-Antenne.JPG Vergleich Doppel-T-Antenne.JPG (188x)

Mime-Type: image/jpeg, 384 kB

Antennenversuch Kurzdrahtantenne für Längstwellen.jpg Antennenversuch Kurzdrahtantenne für Längstwellen.jpg (176x)

Mime-Type: image/jpeg, 34 kB

SAQ-Detektor_1.jpg SAQ-Detektor_1.jpg (167x)

Mime-Type: image/jpeg, 203 kB

Neue HF-Spule-Detektor.JPG Neue HF-Spule-Detektor.JPG (183x)

Mime-Type: image/jpeg, 83 kB

Jonathan-Entwicklungsaufbau_2024-05-22.jpg Jonathan-Entwicklungsaufbau_2024-05-22.jpg (182x)

Mime-Type: image/jpeg, 232 kB

Noch gefällt der Beitrag keinem Nutzer.
!
!!! Fotos, Grafiken nur über die Upload-Option des Forums, KEINE FREMD-LINKS auf externe Fotos.    

!!! Keine Komplett-Schaltbilder, keine Fotos, keine Grafiken, auf denen Urheberrechte Anderer (auch WEB-Seiten oder Foren) liegen!
Solche Uploads werden wegen der Rechtslage kommentarlos gelöscht!

Keine Fotos, auf denen Personen erkennbar sind, ohne deren schriftliche Zustimmung.

Den Beitrag-Betreff bei Antworten auf Threads nicht verändern!
23.05.24 10:05
basteljero 

500 und mehr Punkte

23.05.24 10:05
basteljero 

500 und mehr Punkte

Re: SAQ-Detektor "Jonathan"

-Erste Erfahrungen und Tests mit RDL als Testsender-

Hallo zusammen,
Vom Grundprinzip her also ein einfacher Langwellen-Detektor
(https://www.welt-der-alten-radios.de/det...ojekte--80.html)

Da der Träger von SAQ aber nicht mit hörbarem Ton moduliert ist, sondern getastet wird, (HF-Signal "Ein-Aus")
muß die NF-Verstärker-Röhre auch als Oszillator arbeiten.
An der Germanium-Detektor-Diode liegt eine Oszillator-Spannung von etwa 150mVpp an, was in etwa der
Schwellspannung entspricht.

Mit 36 Volt Betriebsspannung und Gittervorspannung über Spannungsteiler ist die Rückkopplung noch einigermaßen
weich, es ergeben sich die gleichen Forderungen nach weicher Rückkopplung wie bei einem Audion.
Abhängig ist der HF- und NF-Rückkopplungseinsatz von der verwendeten Detektor-Diode.

Es erwies sich als günstig, zuerst den Verstärker NF-mäßig zum Schwingen zu bringen, und den so entstehenden
1000 Hz-Ton dann durch Anziehen des HF-Oszillators zum Verschwinden zu bringen.
Innerhalb eines gewissen Einstellbereiches hat man die gleiche hohe Empfindlichkeit.
Wird der Detektor dann entfernt, entstehen wieder NF-Schwingungen.
Es kann also ein grober Funktionstest durchgeführt werden.

Die Bandbreite ist im Fall angezogener NF-Rückkopplung ausgesprochen schmal, es lassen sich einzelne
Töne herausfiltern.
Die zeitweise ausgesendeten Telegrafie-Signale mit der Kennung auf 18,15 kHz beispielsweise bei 17,15 kHz
Überlagerer.

Empfindlichkeit:
Auch mit Gitarrenverstärker am Kopfhörer-Ausgang ist kein Schwellwert bei den verwendeten Detektor-Dioden
festzustellen.
Die NF-Entdämpfung wirkt ganz offensichtlich positiv auf die Gleichrichterwirkung, ebenso erscheint der
Eingangskreis schmalbandiger, je weiter die NF-Rückkopplung getrieben wird.

Erde/Gegengewicht
Die probeweise Verlegung eines vorbereiteten Gegengewichtes (3x10m parallel) anstelle des Schuzzleiters
und der Heizung brachte schlechten Empfang und Störungen an der gleichen Antenne.
Es wurde für den 30.06 ein Standort ausgesucht, wo ein längerer Zaundraht zur Verfügung steht und die Leitungen
direkt ins Wasser gelegt werden können.

Gruß
Jens

Zuletzt bearbeitet am 13.04.25 12:09

23.05.24 22:48
basteljero 

500 und mehr Punkte

23.05.24 22:48
basteljero 

500 und mehr Punkte

Re: SAQ-Detektor "Jonathan"

-Tests mit verschiedenen Dioden
-Vorspannung nicht notwendig

Hallo,
Mittlerweile sind einige Detektor-Dioden getestet :
Zwischen den Germanium-Dioden waren hörbar kaum Unterschiede festzustellen.
Dann wurden die vorhandenen Germanium-Transistoren durchgetestet, und zwar im Grenzbereich
"RDL mit Behelfsantenne".
Meist war die Basis-Kollektor-Strecke am empfindlichsten, während die Basis-Emitter-Strecke eine
größere Belastung darstellte und bei den meisten Transistoren keine NF-Rückkopplung mehr möglich war.

Am besten schnitt ein unbekannter OC-Typ im Glasgehäuse ab (Kollektor mit Emitter verbunden),
gefolgt von einem AC125 (Basis-Kollektor-Strecke).
Bei diesem wurde das Gehäuse entfernt, und der Basis-Block in ein Glasgehäuse eingesetzt.

Am empfindlichsten insgesamt war eine selektierte AA119, während die Schottky-Diode SD101
unerwartet nur schwaches Signal lieferte.
Überraschung Nr.2:
Die Schottky-Leistungs-Diode MBR745 lag im oberen Empfindlichkeitsbereich.

Für alle Detektoren alte Euro-Netzstecker verwendet.

Teflon-Dichtband aus dem Sanitär-Bereich als Iso-Band zum Feuchteschutz, dann mit Holzleim-
getränktem Seemannsgarn umwickelt.

Die Ergebnisse mit Röhren als Detektor waren nicht befriedigend, bei der Netzgleichrichter-Röhre UY4
lag das Signal mindestens 20dB unter der selektierten AA119.
Sie dient als Vorwiderstand für die Heizung der 2SH27L Der Heizstrom wurde erhöht und die Schutzschaltung
angepasst.
Um auf etwas mehr Signalstärke zu kommen als die "Referenz-AA119", musste die Indikator-Röhre DM160
(Bild links, in Funktion) als Verstärker betrieben werden, die Verstärkung ist etwa 7-fach.


Das als Isolierplatte dienende Holzbrettchen wurde in Kerzenwachs (Paraffin) einige Minuten ausgekocht, wie
das in der alten Literatur zu lesen ist.

Der "Selen-Büroklammer-Detektor" kommt erstaunlich nahe an die AA119 heran, maximal 6dB geringere
Lautstärke:

Zunächst zeigte sich starke Dämpfung durch die Gleichrichter-Plättchen, dann wurde die dünne Metallfolie
abgezogen (die andere Seite ist dickeres Alu) und nur Kontakt mit dünnem Cu-Draht hergestellt.

Über Selen-Gleichrichter ein interessanter Artikel von F.Bergtolt in der Funkschau 1963/Heft16.
(bastel-radio.de-> Lesestoff)

Die besten Ergebnisse wurden erzielt, wenn etwa 1/3 der ursprünglichen Selen-Fläche verwendet wurden.
Funktioniert analog zu den Sirutoren, nur die obere Frequenz ist begrenzt, was für SAQ aber keine Rolle
spielt.
https://www.wumpus-gollum-forum.de/forum...2&thread=19

Eine Vorspannung wie bei einem Mittelwellen-Detektor für AM brachte keine Vorteile:
Sie ist in der notwendigen "Heterodyne-Überlagerungsspannung" sozusagen mit enthalten.
Heterodyne-Beitrag:
https://www.wumpus-gollum-forum.de/forum...7&thread=14
MW-Fernempfangs-Detektor:
https://www.wumpus-gollum-forum.de/forum...7&thread=14
Gruß
Jens

Zuletzt bearbeitet am 13.04.25 12:21

Datei-Anhänge
AC125-OCxxx_Detektoren.jpg AC125-OCxxx_Detektoren.jpg (175x)

Mime-Type: image/jpeg, 59 kB

Weiter Detektor-Versuche_2024-05-30.jpg Weiter Detektor-Versuche_2024-05-30.jpg (160x)

Mime-Type: image/jpeg, 122 kB

Selen-SAQ-Büroklammer-Detektor_2024-05-31.jpg Selen-SAQ-Büroklammer-Detektor_2024-05-31.jpg (164x)

Mime-Type: image/jpeg, 156 kB

09.06.24 18:39
basteljero 

500 und mehr Punkte

09.06.24 18:39
basteljero 

500 und mehr Punkte

Re: SAQ-Detektor "Jonathan"

-Russische Batterieröhre 2SH27L als Heterodyne-Überlagerer
-Alternativ Option Überlagerer + NF-Verstärkung

Hallo,
Die Uhr tickt(https://alexander.n.se/en/alexanderson-day-2024/), es laufen die Vorbereitungen:
Einen Platz am Fenster hat er bekommen, damit die Zuleitungs-Kapazität der Antenne möglichst
klein ist.
Ein kleines Netzteil, ebenfalls auf ein Frühstücksbrett aufgebaut, ermöglicht Netzbetrieb über 24V/500mA-
Steckernetzteil.


Als Antenne gibt schon die Hälfte der im ersten Beitrag "rot" gezeichneten 3m hohen Antenne recht starken
RDL-Empfang.
Durch die Entdämpfung des NF-Resonanzkreises können die einzelnen Töne hervorgehoben werden, auf
18,15 kHz werden in Abständen Morsezeichen gesendet (RDL-Kennung und Zahlencodes)

So in etwa stelle ich mir die Wirkung des mechanischen Tonverstärkers von Telefunken vor, der Signale
hörbar machte, die mit dem normalen Hörer nicht mehr aufgenommen werden konnten.
https://www.worldradiohistory.com/Archiv...IRE-1913-06.pdf
(Am Anfang Bericht über die Telefunken-Station Sayville, am Ende Bericht über Heterodyne-Tests mit
mechanischem Überlagerer.)
Im Oktober 1913 erreichte der erste Heterodyne-Überlagerer mit der Lieben-Röhre die USA.
(Meissner-Bericht, https://www.worldradiohistory.com/Archiv...IRE-1922-02.pdf)

Hier nochmal der Komplett-Aufbau:

Am empfindlichsten ist wieder der 4000-Ohm-Hörer, der recht niederohmige Ausgang wird mittels Print-Trafo
hochtransformiert.

Die Antenne hat ihren Test ebenfalls bestanden, sei ist nur 5 m hoch, als Dachkapazität ist ein Teil der Abpannseile
(3m) aus Kupferdraht.

Die Aufnahme im Anhang zeigt die Wirkung der NF-Rückkopplung, sie wird im ersten Drittel hochgedreht, bis
leichtes Schwingen eintritt und die Zeichen verschwimmen.
Etwas zurückgenommen, sind die Zeichen auf 18,15 kHz dann gut hörbar und Nachbarkanäle kaum zu hören.
Auf dem "Nachbarkanal" einge 10 Hz versetzt erscheinen die Zeichen invertiert.

Gruß
Jens

Zuletzt bearbeitet am 13.04.25 12:25

Datei-Anhänge
SAQ-Detektor-Jonathan-mit-Netzteil_2024-06-09.JPG SAQ-Detektor-Jonathan-mit-Netzteil_2024-06-09.JPG (166x)

Mime-Type: image/jpeg, 73 kB

Empfangs-Detektor-Apparat für 100 Jahre SAQ Draufsicht..jpg Empfangs-Detektor-Apparat für 100 Jahre SAQ Draufsicht..jpg (169x)

Mime-Type: image/jpeg, 482 kB

Mikro-SAQ-Schirmantenne_Test.jpg Mikro-SAQ-Schirmantenne_Test.jpg (175x)

Mime-Type: image/jpeg, 134 kB

RDL-Antenne-Test_2024-06-10.mp3 RDL-Antenne-Test_2024-06-10.mp3 (183x)

Mime-Type: audio/mpeg, 268 kB

14.06.24 23:16
basteljero 

500 und mehr Punkte

14.06.24 23:16
basteljero 

500 und mehr Punkte

Re: SAQ-Detektor "Jonathan"

-Mechanischer Verstärker mit Kohlekörner-Sprechkapsel (aus Telefon)

Hallo,
Im "Jahrbuch der drahtlosen Telegraphie und Telephonie", vol 4 (1911) wird das "neue Telefunken-System"
beschrieben, ein Bestandteil desselben ist ein mechanischer Verstärker.
Zu dem lässt sich auch das zugehörige Patent von 1909 (DE243417C) finden:


Komplexe Feinmechanik, aber auch mit einfachsten Mitteln lässt sich das Prinzip nachbilden.
Dazu braucht man lediglich eine Dynamische Hörkapsel eines alten Telefons, welche die Signalquelle
darstellt, und eine Kohlekörner-Mikrofonkapsel, welche den aufgenommen Schall in Stromschwankungen
umwandelt und dabei gleichzeitig als Verstärker wirkt.

Recht niederohmiger Kram, für den 4000 Ohm-Hörer wird deshalb herauftransformiert

Die Schaltung entspricht in etwa der eines Morsesummers aus der Funkschau 1954 Heft 1.


Töne, die im Geber nur sehr leise hörbar sind, werden lautstark wiedergegeben.
Begrenzt wird die Verstärkung durch das Rauschen der Mikrofonkapsel.

Hör- und Sprechkapsel sind 4mm voneinander entfernt und ringsum abgedichtet bis auf einen
Bereich von etwa 1cm, mit dem die Resonanzfrequenz auf 1000 Hz eingestellt ist.

Mikrofonkapsel-Regenerierung:
Die zeigte ständige Aussetzer, Knackstörungen und geringe Lautstärke.
Dann wurde die Lochblende entfernt und die dünne Hilfsmembran, damit die Feuchtigkeit durch die
dünnen Bohrungen des Alu-Trichters entweichen konnte.

Geduldige, mehrmalige Erwärmung machte sie wieder gebrauchsfähig,einbaut ist sie in ein Gehäuse mit
Trockenmittel (wieder mal).

Betrieben wird die Kapsel mit einem Konstantstrom von maximal 7 mA (normal sind 20mA) für minimales
Rauschen und Knackstörungen.
Die abfallende Spannung ist jetzt stabil bei 2,6 Volt, mit den (vermutlich) noch feuchten Körnern war sie
schwankend von 1,4 bis 3,2 Volt.

Begrenzt wurde die Spannung zunächst durch eine 6,8V-Z-Diode, jetzt durch 1,9V-LED.
Die wird im Takt von Morsezeichen heller, da das Kohlekörner-Mikrofon seinen Widerstand erhöht.

Test:
An den niederohmigen Ausgang von "Jonathan" angeschlossen, langt eine 3m-Stabantenne auf dem Dach.
Die Spannungsverstärkung ist zwar nur wenig größer als 1, aber die Hörkapsel (57 Ohm Gleichstromwiderstand)
belastet den Schalenkern kaum, so dass die Resonanzüberhöhung wesentlich größer ist als mit 4000 Ohm-Hörer
Anodenseitig.

Der starke Höhen-Abfall des mechanischen Verstärkers ergänzt gut das gegensätzliche Verhalten der Schalenkerne:


Der starke Höhenabfall ab 1070 Hz wird beim SAQ-Empfang RDL wohl unhörbar machen, da der hier Töne erzeugt
erzeugt, die bei 1900 Hz liegen.

Atmosphärische "Knack"-Störungen erscheinen übrigens sehr stark vermindert.

Die beiden Kanäle von RDL lassen sich sehr gut voneinander trennen, sie scheinen "im Gegentakt" zu senden,
wie das auch vom Telefunken-System 1910 überliefert ist.
(Wenn 18,15kHz sendet, ist der darunterliegende Kanal ohne Signal, er sendet in den Pausen und die Zeichen
hören sich "merkwürdig" an.)
Der Heterodyne-Überlagerer liegt übrigens immer 1000 Hz tiefer.

Historische Quellen:
Und das ist "nur" Telefonkram für Sprachübertragung, Telefunken verwendete 1910 3 Stück weitaus bessere
resonanten Systeme:


Kompletter Artikel:
h t t p s://archive.org/details/fortschrittedern03abdeuoft/page/160/mode/2up?q=Tonumformer&view=theater
Klar, sowas kann erheblich empfindlicher konstruiert werden, als ein Kopfhörer.

Sehr ausführlich auch in diesem späteren Buch beschrieben. es werden demnach nur sehr kleine Ströme benötigt:
h t t p s://archive.org/details/WirelessTelegraphy-WithSpecialReferenceToTheQuenched-SparkSystem/page/n187/mode/2up

Anstelle von "massiven" Kohlekörnern wurde feines Kohlepulver verwendet, das erklärt die abgeschlossene Bauform.
Feines Kohlepulver hat höhere Empfindlichkeit, aber es treten Probleme mit Feuchtigkeit auf:
h t t p s://archive.org/details/diefernsprechte00hartgoog/page/16/mode/2up?view=theater
("Die Fernsprechtechnik der Gegenwart", 1910)

Gruß
Jens

Zuletzt bearbeitet am 13.04.25 12:26

Datei-Anhänge
Schnittzeichnung-DE243417C1909-Telefunken-Verstärker.JPG Schnittzeichnung-DE243417C1909-Telefunken-Verstärker.JPG (170x)

Mime-Type: image/jpeg, 68 kB

Morsesummer--Simulation-mechanischer Verstärker_2024-06-16.jpg Morsesummer--Simulation-mechanischer Verstärker_2024-06-16.jpg (170x)

Mime-Type: image/jpeg, 150 kB

RDL-Kanäle-2024-06-16.JPG RDL-Kanäle-2024-06-16.JPG (157x)

Mime-Type: image/jpeg, 40 kB

Auszug_Tonverstärker_Eichhorn-Artikel_1912.jpg Auszug_Tonverstärker_Eichhorn-Artikel_1912.jpg (179x)

Mime-Type: image/jpeg, 139 kB

19.06.24 23:01
basteljero 

500 und mehr Punkte

19.06.24 23:01
basteljero 

500 und mehr Punkte

Re: SAQ-Detektor "Jonathan"

-Mechanischer Verstärker: Optimierungen

Hallo,
Die gemessene Spannungsverstärkung war etwa 3-fach, am Hörer 14 mVpp Rauschspannung.
Es ließ sich noch etwas Verbesserung erzielen:

Ein Schalenkern anstelle des Netztrafos ergibt schmalere Resonanzkurve und weniger Rauschen, jetzt
nur etwa 4 mVpp.
Damit ist das Teil empfindlich wie der beste hier zur Verfügung stehende Hörer und gibt noch 2mVpp
Eingangsspannung (Anoden-Wechselspannung der 2SH24L) verstärkt wieder.

Der Ausgangstrafo für die 2SH24L wurde ebenfalls neu gewickelt, anstelle 32 Ohm Ausgang jetzt ca. 400 Ohm.
Mit verschiedenen Anzapfungen kann jetzt auch am anderen Übertrager das Mikro optimal angepasst werden.

Damit können an der 3m-Stabantenne auf dem Dach auch weniger empfindliche Hörer eingesetzt werden.
Die von der Antenne aufgenommenen Grundstörungen (Atmosphärisches Knacken) sind dabei etwas stärker
als das Grundrauschen des Kohlemikros.

Eine superhelle low-current Led dient einmal zur Überwachung des Mikrofonstromes, und leuchtet bei den
Signalen von RDL auf.

Sie ist drehbar eingebaut, denn für den mobilen Betrieb im größeren Holzkasten sind die drei Bretter nebeneinander
angeordnet.

Da man nicht direkt in den fokussierten Strahl einer LED schauen soll, ist das Gehäuse der LED grob angeschliffen,
eine Schicht Kerzenwachs darüber wirkt wie Milchglas ebenfalls zerstreuend.
----

Diesem Hörer hier bekommt der Verstärker schon mal gut:

Auf 200 Ohm umgewickelte RFT-Kapseln, versehen mit dem zusammenlegbaren Bügel und den Polstern
eines defekten JBL-Hörers.
Die Empfindlichkeit wurde noch gesteigert dadurch, dass die Membran mit zwei kleineren Gummi-Dichtungen
(anstelle der originalen Papp-Scheiben) über das Gewinde der Hörmuschel maximal an die Polschuhe herangebracht
werden kann.
Das ergibt kurz vor dem Anhaften der Membran maximale Lautstärke.
(s.a. Kompendium: https://www.welt-der-alten-radios.de/det...phones-202.html)

Der Hörer wurde wohl eher für den Sprachbereich gebaut und schirmt jetzt Außengeräusche recht gut ab.

Gruß
Jens

Zuletzt bearbeitet am 13.04.25 12:27

Datei-Anhänge
mechanischer-Verstärker-2024-06-20.jpg mechanischer-Verstärker-2024-06-20.jpg (177x)

Mime-Type: image/jpeg, 187 kB

Hörer aus Altteilen.jpg Hörer aus Altteilen.jpg (165x)

Mime-Type: image/jpeg, 218 kB

30.06.24 17:29
basteljero 

500 und mehr Punkte

30.06.24 17:29
basteljero 

500 und mehr Punkte

Re: SAQ-Detektor "Jonathan"

-Der erste Feldeinsatz und Empfang von SAQ nur mit Detektor

Hallo,
In diesem Jahr darf der Radio-Begeisterte gleich zwei Jubiläen feiern.
100 Jahre SAQ wird im WGF angemessen gefeiert.
(https://www.wumpus-gollum-forum.de/forum...&thread=202)

Aber es jähren sich auch die Versuche Brauns, auf wiki ist ein Bild von ihm eingestellt zusammen
mit Jonathan Zenneck:
https://de.wikipedia.org/wiki/Ferdinand_Braun
1899 war das, es wurden systematische Versuchsreihen durchgeführt, wie man den Vorträgen entnehmen
kann, weöche in einem Buch zusammengestellt wurden.
h t t p s://archive.org/details/drahtlosetelegr00braugoog/page/n47/mode/2up?view=theater
(Drahtlose Telegraphie durch Wasser und Luft)



Es kann hier in der Tat recht ungemütlich werden, deshalb wurden die 3 Holzbrettchen in einen massiven
Holzkasten gesetzt.
Dazu ein kleiner gebrauchter Hundeanhänger beschafft, wo der Kasten von der Breite her gerade hineinpasst.
Ein altes Grundig-Kofferradio mit DIN-Buchse bringt Lautsprecherempfang.

Als Antenne (die in diesem Wellenbereich ja immer viel zu klein ist) dienen einige 3m-Drähte als Dachkapazität.
Die "Erde" ist wichtig, sie besteht aus 3 Stück 18m langen Leitungen, 10m davon 2mm Nirosta-Stahlseil, welches
mit Hantel-Gewichten beschwert in den Bauhafen geworfen wurden.

Nach dem erfolgreichen Empfang der ersten Sendung zu Hause konnte an diesem guten Standort sogar leiser
Detektor-Empfang nur mit Überlagerer, ohne NF-Verstärkung erzielt werden.
Die "Fahrbare Station 24 für den Empfang drahtloser Telegraphie zu nichtmilitärischen Zwecken" hat sich
ganz ausgezeichnet bewährt.
Vor allem, weil es ziemlich windstill war...

Gruß
Jens

Zuletzt bearbeitet am 13.04.25 12:28

Datei-Anhänge
Kugelbake aus Telegraphie zu Wasser und Luft_.JPG Kugelbake aus Telegraphie zu Wasser und Luft_.JPG (162x)

Mime-Type: image/jpeg, 242 kB

SAQ-Empfang-2024-06-30-ca_ab_1330.jpg SAQ-Empfang-2024-06-30-ca_ab_1330.jpg (163x)

Mime-Type: image/jpeg, 480 kB

09.07.24 13:34
basteljero 

500 und mehr Punkte

09.07.24 13:34
basteljero 

500 und mehr Punkte

Re: SAQ-Detektor "Jonathan"

-2-Röhren Tonverstärker und resonanter Lautsprecher

Hallo,
Es erwies sich als vorteilhaft, das Kofferradio als Nachverstärker zu verwenden, aber man hat noch
mehr Kram zu dem ohnehin klobigen Holzkasten mitzuschleppen.

Außerdem demoduliert die Detektor-Diode auch unterhalb der Hörschwelle, so dass die
angeschlossene Antenne kleiner ausgeführt werden kann.
Auch das zählt für mich noch zum Detektor-Empfang, weil nur eine bessere Antenne simuliert wird.
Anders als bei HF-Vorverstärkung bleibt die Dämpfung durch die Antenne erhalten.

Daher wurde in die Abdeckung für Netzteil und Kohlemikro-Verstärker ein 2-Röhren Verstärker eingebaut, der
das aus mehreren Systemen estehende Telefunken-System simuliert..
Betreibt man eine dynamische 2x56-Ohm-Telefon-Kapsel in einem Resonanzrohr für 1000 Hz, macht die ganz
gut Lärm, eine 2SH27 wäre eigentlich schon ausreichend.

Mit 2 Röhren tritt schon Übersteuerung ein, es ist ausreichend Reserve vorhanden für eine Regelung.

Es ist eine Adaption dieses Verstärkers:
https://wumpus-gollum-forum.de/forum/thr...=209&page=1

Das Rauschen des Kohlemikros erzeugt eine Regelspannung von etwa 2 Volt (Eingang:15mVpp),
über den Spannungsteiler liegt die Hälfte davon am Gitter der Regelröhre, macht -1 V bezogen auf das
Positive Fadenende.
RDL erzeugt an kleiner Behelfsantenne bereits eine Regelspannung von -4 V, wegen der scharfen Kennlinie
der 2SH27L bei kleinen Spannungen bewirkt das eine starke Regelwirkung.

Dabei verschwindet das Hintergrund-Geräusch und die LED zeigt die Zeichen sehr deutlich an.

----
Lautsprecher für den 2-Röhren-Verstärker

Linkes Bild:
Anders als bei den dynamischen Kopfhörern liegt die Metallmembran bei den Telefonkapseln zwischen zwei
Magnetsystemen, die eigentliche Lautsprecher-Membran ist mt ihr über einen kleinen Stößel verbunden.
Anstelle der Membran wurde auf diesen der Kohlestift eines Kohlemikros aufgesetzt (Er hat die Form eines
Zylinderhutes).
Zusammengesetzt entsteht ein mechanischer Verstärker nach Art des Brownschen Telefon-Relais.
Resonanz bei 1000 Hz war aber nicht zu erzielen, so ist ein Summer entstanden.
Eingebaut in ein Glasgehäuse erstaunliche Lautstärke, obwohl die Membran ja fehlt.

Mechanische und akustische Resonanz bei etwa 650 Hz.

Rechtes Bild:
Das führte zu der Idee, einen resonanten Lautsprecher für den Verstärker zu bauen.
Mit einem kleineren Glas wurden 960 Hz erzielt mit sehr starkem Anstieg der Lautstärke, Nebenresonanzen
und Schnarren der defekten Kapsel wurden unhörbar.
Mit einem eingeklebten Konus im Glas und einer auf 1000 Hz abgestimmten Kappe konnten 2 Resonanzen
(960 Hz / 1050 Hz) nach Art eines Bandfilters erzeugt werden.
Das ist für den Empfang von SAQ besser als eine scharfe Resonanzkurve bei 1000 Hz.

Empfindlichkeit:
Die Rauschspannung des des vorgeschalteten mechanischen Verstärkers mit 2-facher Verstärkung
entspricht 2mVpp an der Anode der Heterodyne-Überlagerungs-Röhre.
Da diese im schwingenden Zustand wiederum eine NF-Verstärkung von etwa 30-fach hat,
muss die Gleichrichter-Diode mindenstens 67µVpp / 24µVeff liefern.

Damit ist das Projekt erstmal abgeschlossen, es kommen hier noch die aktuellen Schaltbilder rein.

Einige Eindrücke:
- Bei Resonanzverstärkung um 1000 Hz können trotz hoher Verstärkung auch Batterie-Röhren mit
starker Klingneigung (hier sind jetzt meine 3 "schlimmsten" 2SH27L und schon aussortierten Röhren eingesetzt)
werden, die Heizfäden schwingen erst ab 1800 Hz und höher.

-Die Heterodyne-Überlagerung erzeugt eine Art "Hüllkurve", der Überlagerer legt durch seine Stärke den
"Modulationsgrad" fest, ersetzt eine Detektor-Gleichstrom-Vorspannung und lässt so die verschiedenen Detektor-Dioden
im jeweils günstigsten Bereich für die Gleichrichtung arbeiten.
Er muß im Gegensatz zum gewöhnlichen Mischer daher in der Spannung einstellbar sein.

-Frequenz dabei unterhalb von SAQ, sonst landet man Spiegelfrequenzmäßig mit 19,2 kHz im "Gewühle".
("GQD, England, 19,55 kHz)
Bei einer fs von 15,2 kHz ist wenig los, ein guter HF und ein guter NF-Kreis (beide ohne Entdämpfung) reichen aus,
um RDL auf 18,2 kHz auszuschalten.

-Eine gute "Erde" verringert eingefangene Störungen, die Verbindung mit Heizung / Schutzleiter des Netzes
u.s.w war weitaus besser als ein ausgelegter Draht in der Wohnung.

Gruß
Jens

Zuletzt bearbeitet am 13.04.25 12:33

Datei-Anhänge
Regelverstärker-Jonathan_2024-07-09.JPG Regelverstärker-Jonathan_2024-07-09.JPG (176x)

Mime-Type: image/jpeg, 130 kB

Summer und Lautsprecher_2024-07-10.jpg Summer und Lautsprecher_2024-07-10.jpg (166x)

Mime-Type: image/jpeg, 230 kB

15.07.24 21:40
basteljero 

500 und mehr Punkte

15.07.24 21:40
basteljero 

500 und mehr Punkte

Re: SAQ-Detektor "Jonathan"

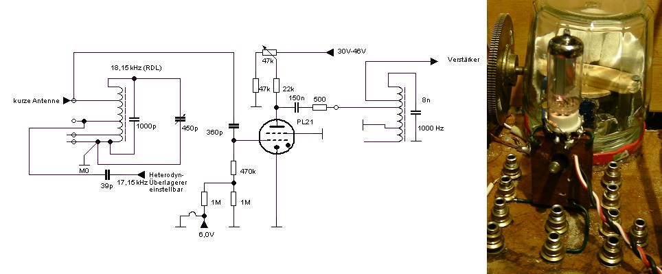
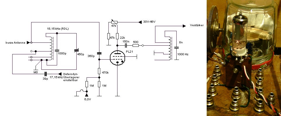
-PL21 "De-Forest-Audionröhren-Detektor-Ersatz"

Hallo,
Nach einigen Vorversuchen wurde noch ein Detektor mit der indirekt geheizten Thyratron-Röhre
PL21 aufgebaut.
(https://www.wumpus-gollum-forum.de/forum...mp;thread=322#6)

Anders als eine Hochvakuum-Röhre einthält diese eine Gasfüllung, es treten Effekte auf, die denen
ähnlich sind, die von dem de-Forest-Detektor in den zeitnahen Quellen genannt werden.

- Durch die Leitfähigkeit der Gitter-Kathoden-Strecke wird der Schwingkreis bedämpft.
- Bei starker Ionisation der Röhre wird das Steuergitter wirkungslos.
- Die Empfindlichkeit ist größer als bei reiner Dioden-Gleichrichtung.


Das bestätigt die Vermutung z.B. von Eugen Nesper, dass eine "Art von Verstärkung" vorgelegen
haben muß.

Das "wirkungslos-werden" des Steuergitters ist bei der PL21 besonders ausgeprägt, da auch die
direkte Anschaltung empfindlicher Photozellen vorgesehen war.
Die PL21 ist in der Funk-Technik vorgestellt:
https://patric-sokoll.de/R%C3%B6hrenmuse...Typen/PL21.html

Unterschiede zum 1-Platten-De-Forest-Audion bestehen darin, dass der (oder die) Punkte größter
Empfindlichkeit nicht mühsam gesucht und eingestellt werden müssen.
Es ist trotz des hohen Gasgehaltes auch möglich, durch entsprechende Schaltungsauslegung Hysterese-
Effekte zu vermeiden.
In dieser Schaltung tritt beim Durchzünden der Röhre ein lautes Knarren auf, es wird in seiner Stärke
durch den Regelverstärker sofort begrenzt und hört sofort auf, wenn die Versorgungsspannung auf
einen etwas geringeren Wert eingestellt wird.

Die genaue Funktion der de-Forest-Audion-Röhre wird erst durch Armstrong und Langmuir erklärt,
aber auch Physiker wir der Italiener Q. Majorana haben sich mit diesem Detektor befasst.
Letzterer hat auch einen eigenen Audion-Detektor entwickelt.


Die PL21 zeigt Merkwürdigkeitern der von Majorana festgestellten Art nicht, die statischen Kennlinien
sind exakt reproduzierbar.
Entscheidend ist das Verhalten des Ausgangs-Signals:

Zunächst verhält sie sich wie eine normale Triode, mit zunehmender Betriebsspannung steigt das
Ausgangs-Signal etwa proportional an.
Eine Verstärkung ist nicht oder nur in geringem Umfang vorhanden.
Es tritt also vorwiegend nur ein Elektronenstrom auf.
Ab etwa 26 Volt löst dieser stark zunehmend auch einen Ionenstrom in entgegengestzter Richtung
aus, unmittelbar vor Einsetzen der Zündung der Röhre hat man die größte Lautstärke.

Majoarana berichtet von einer "wunderbaren Empfindlichkeit" besonders der "neueren" Ausführung
der de Forest-Röhre.
Es könnte damit die "2-Platten"-Anordung gemeint sein, mit den 2 Heizfäden.

Gruß
Jens

Zuletzt bearbeitet am 13.04.25 12:34

Datei-Anhänge
Majorana-Audion-1912.JPG Majorana-Audion-1912.JPG (161x)

Mime-Type: image/jpeg, 189 kB

de-Forest-Detektor-PL21-Nachbildung_2024-07-15.JPG de-Forest-Detektor-PL21-Nachbildung_2024-07-15.JPG (158x)

Mime-Type: image/jpeg, 97 kB

PL21_Detektorspannung_in_Abhängigkeit_Versorgungsspannung_2024-07-14.JPG PL21_Detektorspannung_in_Abhängigkeit_Versorgungsspannung_2024-07-14.JPG (159x)

Mime-Type: image/jpeg, 14 kB

23.11.24 12:48
Juergen35 

0-49 Punkte

23.11.24 12:48
Juergen35 

0-49 Punkte

Re: SAQ-Detektor "Jonathan"

Hallo Jens,

nachdem ich mir kürzlich aus Schweden das SAQ-Receiverkit kommen ließ,
bin ich bei weiterem Suchen auf Deine hochinteressanten Experimente gestoßen
und habe Lust bekommen, auch ein wenig “ SAQ zu basteln “.

Ich bin zwar mit mehreren Langwellen-Empfängern gut ausgestattet
und habe SAQ bisher immer mit einer simplen 1 Meter 1Windung-Loop gut empfangen,
aber ein Detektorempfänger mit Überlagerer ist dann doch eine echte Herausforderung.

Dazu meine erste ( von wahrscheinlich vielen folgenden ) Frage :
Welche Spulengüten lassen sich mit den von Dir verwendeten Schalenkernen erreichen ?
Hast Du die Güte mal gemessen ? Hast Du auch andere Kerne, z..B Ring-, E- oder TrafoEisenkerne geprüft ?

Bis 1. oder 24.Dezember werde ich sicherlich nichts Eigenes fertigkriegen,
da will ich vor allem das SAQ-Rx Kit probieren. Ich werde dann über den Empfang berichten.

Es grüßt Jürgen35

 1 2 3 4
 1 2 3 4
Verstärker   Heterodyne-Überlagerungs-Röhre   Heterodyne-Überlagerer   Hz-Schalenkern-Resonanzkreis   Antenne   SAQ-Detektor   Monachor-Druckkammer-Treiber   WirelessTelegraphy-WithSpecialReferenceToTheQuenched-SparkSystem   wumpus-gollum-forum   Detektor-Gleichstrom-Vorspannung   Mikrofonkapsel-Regenerierung   bearbeitet   Jonathan   Ferrit-Schaltnetzteil-Kerne   Büroklammer-Selenzellen-Detektor   KU916t-Kohlmikro-Verstärker   Heterodyne-Überlagerungsspannung   De-Forest-Audionröhren-Detektor-Ersatz   110V-Leuchtstoffröhren-Starter   Zuletzt