| Passwort vergessen?
Sie sind nicht angemeldet. |  Anmelden

Sprache auswählen:

Wumpus Gollum Forum von
Wumpus Welt der (alten) Radios
Sie sind nicht angemeldet.
 Anmelden

Versuchsaufbau zum Entprellen von alten Nummernschaltern
  •  
 1 2 3 4 5 6
 1 2 3 4 5 6
24.12.20 08:41
Volker 

500 und mehr Punkte

24.12.20 08:41
Volker 

500 und mehr Punkte

Re: Versuchsaufbau zum Entprellen von alten Nummernschaltern

Hallo zusammen!

Frohe Weihnachten und vielen Dank für Euer Interesse, Eure Tipps und Anregungen. Im Moment komme ich mit der Schaltung nicht mehr weiter, weil die FritzBox einfach zu wenig Strom liefert. Mit meinen Bordmitteln bekomme ich das nicht so einfach gelöst. Die Diode im Optokoppler benötigt ja auch mindestens 5 mA. Im nächsten Schritt werde ich das Relais trotzdem durch einen Optokoppler ersetzen. Problem sind die hohe Spannungen durch das Klingel-Signal. Ich habe hier noch ein paar Optokoppler für max. 70 Volt Uce. Die Schaltung soll auf jeden Fall einfach und nachbausicher bleiben. Sicherlich ist diese Schaltung das unwichtigste Projekt der Welt. Niemand braucht das wirklich.

Als nächstes möchte ich die Aufgabe mit einem kleinen Mikrocontroller lösen.

Viele Grüße Volker

"Das Radio hat keine Zukunft." (Lord Kelvin, Mathematiker und Physiker (1824-1907))

!
!!! Fotos, Grafiken nur über die Upload-Option des Forums, KEINE FREMD-LINKS auf externe Fotos.    

!!! Keine Komplett-Schaltbilder, keine Fotos, keine Grafiken, auf denen Urheberrechte Anderer (auch WEB-Seiten oder Foren) liegen!
Solche Uploads werden wegen der Rechtslage kommentarlos gelöscht!

Keine Fotos, auf denen Personen erkennbar sind, ohne deren schriftliche Zustimmung.

Den Beitrag-Betreff bei Antworten auf Threads nicht verändern!
24.12.20 09:50
Hajo 

500 und mehr Punkte

24.12.20 09:50
Hajo 

500 und mehr Punkte

Re: Versuchsaufbau zum Entprellen von alten Nummernschaltern

Volker:
Sicherlich ist diese Schaltung das unwichtigste Projekt der Welt. Niemand braucht das wirklich.
Hallo

Die unwichtigsten Projekte sind aber nicht selten die am meisten Spaß machenden und was ist am Hobby wichtiger, als der Spaß
Frohe Weihnachten auch von mir zurück und in die ganze Runde.

Gruß
Hajo

24.12.20 11:32
MB-RADIO 

500 und mehr Punkte

24.12.20 11:32
MB-RADIO 

500 und mehr Punkte

Re: Versuchsaufbau zum Entprellen von alten Nummernschaltern

Hallo Volker,

baue dir doch einen Optokoppler selber mit so einer superhellen Led mit kleinem Öffnungswinkel und einen Fototransistor. Für diese LED reichen schon wenige hundert Mikroampere und Auswertung des Fototransistors mittels FET oder CMOS-IC. Dann bist Du schon mit 200...500 µA im Geschäft.

Viele Grüße
Bernd

Zwei Dinge sind unendlich, das Universum und die menschliche Dummheit, aber bei dem Universum bin ich mir noch nicht ganz sicher. (Albert Einstein)

25.12.20 09:57
Volker 

500 und mehr Punkte

25.12.20 09:57
Volker 

500 und mehr Punkte

Re: Versuchsaufbau zum Entprellen von alten Nummernschaltern

Hallo zusammen,

in meiner Bastelkiste sind einige Optokoppler CNY17. Laut Datenblatt ist Uce max 70 Volt. Beim ersten Versuch trat im Hörer ein rätselhaftes Brummen auf. Ursache war der zu geringe Strom von 11 mA durch die Fotodiode (If). Das If hatte ich dann auf die Schnelle mit dem Mut zum Risiko durch Kurzschließen des 470 Ohm Vorwiderstands der Fotodiode auf 40 mA erhöht. Damit ging alles einwandfrei und ohne Brumm. Die Klingelspannung hat der Optokoppler auch überlebt. 40 mA sind zu viel für die Fotodiode und ich wollte den Vorwiderstand anpassen. Beim Hantieren auf dem Steckbrett hatte ich dann ein Bauteil zerschossen. Alles kein Problem. Ich habe Ersatz. Bin erst einmal froh, dass das Relais prinzipiell nicht mehr notwendig ist, denn 1. können die Relaiskontakte auch prellen, womit man den Teufel mit dem Beelzebub ausgetrieben hätte und 2. verfälscht das Relais-Geklapper das ursprüngliche Klangerlebnis der Wählscheibe.

Der Teilnehmer soll von der Manipulation nichts merken dürfen. Das Telefon soll sich wie in den 50er- oder 40er Jahren verhalten. Deshalb frage ich mich ob es sinnvoll ist, das Kohlegrießmikrofon durch eine Transistorsprechkapsel auszutauschen. Wenn der Teilnehmer am anderen Ende der Leitung wegen der einwandfreien Sprachübertragung nicht mehr nachfragen muss, entspricht dies ja nicht mehr dem ursprünglichen Telefonerlebnis Früher gab es durch Übersprechen und die elektromechanischen Vermittlungsstellen auch noch zusätzliche Störgeräusche durch Knacken und Rauschen auf der Leitung. Diese müssten auch noch nachgebildet werden. Hinzu müssen noch wie damals üblich schmerzhaft hohe Gebühren im Minutentakt kommen, die man durch kleine elektrische Schläge nachbilden könnte, die sich in ihrer Intensität steigern, falls dies ethisch vertretbar wäre Es gibt noch viel zu tun.


Viele Grüße Volker

"Das Radio hat keine Zukunft." (Lord Kelvin, Mathematiker und Physiker (1824-1907))

25.12.20 21:19
Volker 

500 und mehr Punkte

25.12.20 21:19
Volker 

500 und mehr Punkte

Re: Versuchsaufbau zum Entprellen von alten Nummernschaltern

Hallo zusammen,

es ist (vorläufig) vollbracht. Funktioniert jetzt einwandfrei. La und Lb dürfen vertauscht werden. Kein Verwählen mehr. Beste Sprachqualität. Der nsi ist selbst in der Hörkapsel nicht wahrnehmbar.







Jetzt muss die Schaltung auf eine Lochrasterplatte übertragen werden, um sie ins Telefon einzubauen. Dann eventuell ein Leiterplattenentwurf für eine Platine, die sich in viele alte Telefone unterbringen lässt.

Viele Grüße Volker

"Das Radio hat keine Zukunft." (Lord Kelvin, Mathematiker und Physiker (1824-1907))

Zuletzt bearbeitet am 25.12.20 21:24

Datei-Anhänge
Entprellschaltung fuer Nummernschalter mit Optokoppler.jpg Entprellschaltung fuer Nummernschalter mit Optokoppler.jpg (237x)

Mime-Type: image/jpeg, 99 kB

Steckbrett Entprellschaltung fuer Nummernschalter mit zwei Optokopplern.jpg Steckbrett Entprellschaltung fuer Nummernschalter mit zwei Optokopplern.jpg (242x)

Mime-Type: image/jpeg, 97 kB

Testaufbau Nummernschalter Entpreller mit zwei Optokopplern.jpg Testaufbau Nummernschalter Entpreller mit zwei Optokopplern.jpg (234x)

Mime-Type: image/jpeg, 126 kB

25.12.20 22:36
Hajo 

500 und mehr Punkte

25.12.20 22:36
Hajo 

500 und mehr Punkte

Re: Versuchsaufbau zum Entprellen von alten Nummernschaltern

Hallo Volker

Ich wage die Behauptung, daß der gleiche positive Effekt entsteht, wenn man den 555 und Q2 heraus nimmt
und den Basiswiderstand von Q3 mit dem Kollektor von Q1 verbindet.
Gelb = Auslösespannung (mit den Störimpulsen), Grün = Spannung am nsi, Rot = Strom durch die LED



Eventuell kann man den Elko noch bis auf 10µ verkleinern.


Gruß in die Runde
Hajo

Zuletzt bearbeitet am 25.12.20 23:20

Datei-Anhänge
Entpr.png Entpr.png (224x)

Mime-Type: image/png, 67 kB

25.12.20 23:38
Volker 

500 und mehr Punkte

25.12.20 23:38
Volker 

500 und mehr Punkte

Re: Versuchsaufbau zum Entprellen von alten Nummernschaltern

Hallo Hajo,

den gleichen Gedanken hatte ich auch, ob die Schaltung für ihren Zweck nicht zu aufwändig ist. Jetzt wurde es für mich etwas spannend.

Ich habe deshalb deinen Vorschlag ausprobiert. Ich will ja keine Schaltungen veröffentlichen, die einen sinnlosen Aufwand betreiben. Der Nummernschalter verwählt sich ohne NE555 sofort, und es ist egal, ob der Elko 100 uF oder 10 uF besitzt.

Dein Vorschlag entspräche im Prinzip meiner allerersten Schaltung, bei der man das Relais durch Optokoppler ersetzen würde. Mit dem anderen Nummernschalter würde es sicherlich auch ohne NE555 klappen. Es hängt vom Zustand und Schadensbild des jeweiligen Nummernschalters ab, welcher Aufwand notwendig ist. Schließlich gibt es Nummernschalter, die den ganzen Aufwand überhaupt nicht benötigen. Jeder Nummernschalter verhält sich durch Konstruktion, Alterung und Verschleiß anders. Und dann spielt sicherlich noch die eingesetzte FritzBox eine Rolle. Auf jeden Fall kann ich empfehlen das Relais durch Optokoppler zu ersetzen, die auf der Ausgangsseite ausreichend spannungsfest sind. Dann ist eine mögliche Quelle des Prellens ausgeschlossen.

Nummernschalter sind einfach spannender als jeder Krimi!

Viele Grüße Volker

"Das Radio hat keine Zukunft." (Lord Kelvin, Mathematiker und Physiker (1824-1907))

Zuletzt bearbeitet am 25.12.20 23:42

26.12.20 11:06
Hajo 

500 und mehr Punkte

26.12.20 11:06
Hajo 

500 und mehr Punkte

Re: Versuchsaufbau zum Entprellen von alten Nummernschaltern

Hallo Volker

Du bist ja schneller als die Feuerwehr
Hätte ich nicht erwartet, daß es nicht funktioniert, so kann man sich irren.
Einzig denkbar wäre, daß die Schaltzeit eine Rolle spielt und der 555 die Flanke ausreichend verkürzt.
Wie auch immer, Hauptsache es funktioniert und das Problem ist beseitigt.



Gruß in die Runde
Hajo

26.12.20 15:24
Martin.M 

500 und mehr Punkte

26.12.20 15:24
Martin.M 

500 und mehr Punkte

Re: Versuchsaufbau zum Entprellen von alten Nummernschaltern

hallo Volker,

binde mal die Emitter der Q1 und Q2 zusammen und leg den Verbindungspunkt über einen 22 Ohm an Masse, dann nochmal den Test.

lG Martin

26.12.20 18:07
Volker 

500 und mehr Punkte

26.12.20 18:07
Volker 

500 und mehr Punkte

Re: Versuchsaufbau zum Entprellen von alten Nummernschaltern

Hallo zusammen,

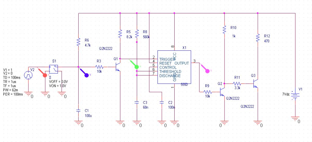
der zusätzliche 22Ohm-Widerstand hat jedenfalls in der Simulation leider fast keinen Effekt. Zum Verständnis der Schaltung habe ich den Impulsverlauf simuliert.





Der nsi ist in Ruhe geschlossen und wird durch das Stoßstromrad beim Ablaufen der Nummernscheibe unterbrochen. Dabei ist der Strom 62 ms unterbrochen und 38 ms geschlossen. In der Simulation ist das die rote Linie: 1 Volt entspricht einem geschlossenem nsi, 0 Volt einem offenem nsi. Nach 100 ms ist eine Periode beendet.

Wenn sich der nsi öffnet, dann lädt Kondensator C1 (blaue Linie). Sollte Prellen vorkommen, dauert das Laden länger, da jedes kurzzeitige Schließen den Kondensator recht schnell entlädt. Wenn das Prellen aufgehört hat, kann sich der Kondensator in Ruhe laden.

Das Ansteigen der Spannung an C1 sorgt dafür, dass am Kollektor von Q1 die Spannung fällt (grüne Kurve). Wenn die "grüne" Spannung auf 2 Volt gefallen ist, wird der Trigger des Monoflops ausgelöst und am Ausgang des Monoflops (violette Kurve) liegen etwa 7 Volt an, bis der Monoflop durch seine Zeitkonstante nach etwa 62ms wieder zurückfällt. Was in dieser Zeit am Trigger des Monoflops passiert, beeinflusst den Monoflop nicht. Wenn der nsi nach 62 ms wieder schließt, dann entlädt sich der Kondensator durch den Kurzschluss schlagartig (blaue Kurve), die Spannung am Kollektor des Q1 und damit am Trigger schießt nach oben (grüne Kurve). Das Monoflop fällt aber später ab (violette Linie), während der nsi noch geschlossen ist. Das Schließen des nsi passiert also dann, wenn das Monoflop noch läuft. Damit spielt es keine Rolle, wenn der nsi durch sein Schießen prellen sollte Und damit spielt das problematische Prellen des nsr auch keine Rolle, denn der nsr schließt auch, während das Monoflop noch läuft (violette Kurve).


Viele Grüße Volker

"Das Radio hat keine Zukunft." (Lord Kelvin, Mathematiker und Physiker (1824-1907))

Zuletzt bearbeitet am 26.12.20 18:16

Datei-Anhänge
impulsverlauf1.jpg impulsverlauf1.jpg (233x)

Mime-Type: image/jpeg, 55 kB

impulsverlauf2.jpg impulsverlauf2.jpg (235x)

Mime-Type: image/jpeg, 82 kB

 1 2 3 4 5 6
 1 2 3 4 5 6
PhysikerÂlastpost_date=1613501378   Versuchsaufbau   1824-1907   Mathematiker   Schaltung   Grüße   Nummernschalter   Nummernschaltern   Entprellen   bearbeitet