| Passwort vergessen?
Sie sind nicht angemeldet. |  Anmelden

Sprache auswählen:

Wumpus Gollum Forum von
Wumpus Welt der (alten) Radios
Sie sind nicht angemeldet.
 Anmelden

Luxus-Zweikreiser Körting Novum
  •  
 1
 1
13.11.13 07:57
wumpus 

Administrator

13.11.13 07:57
wumpus 

Administrator

Luxus-Zweikreiser Körting Novum

Hallo zusammen,

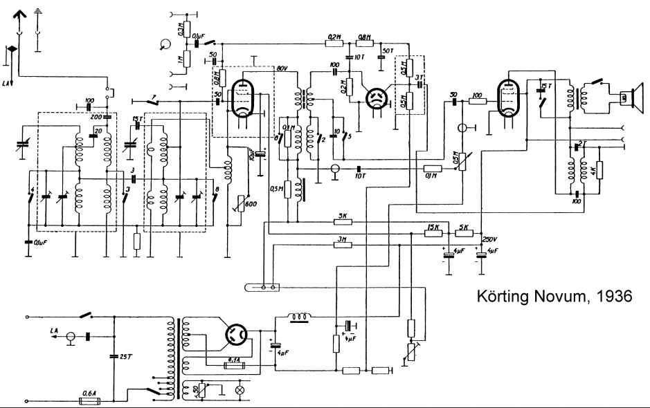
im Jahr 1936 gab es den Körting-Luxus-Zweikreis-Geradeaus-Empfänger Novum RB 2206 W.

Dieses Gerät verfügte über ...

  • Zwei Kreise
  • HF-Vorstufe
  • HF-Bandfilter
  • Rückkopplung (weitgehend "verziehfrei" und gut dosierbar)
  • Röhren-Dioden-HF-Gleichrichtung, kein Audion! Dadurch wenig Verzerrungen bei unterschiedlichen Feldstärken,
  • Feldstärke-Leuchtzeiger-Anzeige
  • Schwundregelung! (Regelspannungserzeugung mit eigener Röhren-Diode, mit verzögerten Einsatzpunkt)
  • Reflex-Schaltung (HF-Vorstufe wird auch zur NF-Vorverstärkung genutzt)! Dadurch kräftiges NF-Signal.
  • Echte NF-Lautstärkereglung.
  • Klangblende
  • Plattenspieleranschluß
  • Halbautomatische Gittervorspannung für NF-Endröhre


Der Novum stellte die absolute Geradeausempfänger-Spitzenklasse dar und konnte mit so manchen einfachen Superhet durchaus mithalten. Einem Standard-Zweikreiser jedenfalls was das Gerät weit überlegen.

Mein Respekt gilt den damaligen Entwicklungs-Ingenieuren bei Körting.



Gruß von Haus zu Haus
Rainer (Forumbetreiber)

Datei-Anhänge
novum.jpg novum.jpg (357x)

Mime-Type: image/jpeg, 177 kB

Noch gefällt der Beitrag keinem Nutzer.
!
!!! Fotos, Grafiken nur über die Upload-Option des Forums, KEINE FREMD-LINKS auf externe Fotos.    

!!! Keine Komplett-Schaltbilder, keine Fotos, keine Grafiken, auf denen Urheberrechte Anderer (auch WEB-Seiten oder Foren) liegen!
Solche Uploads werden wegen der Rechtslage kommentarlos gelöscht!

Keine Fotos, auf denen Personen erkennbar sind, ohne deren schriftliche Zustimmung.

Den Beitrag-Betreff bei Antworten auf Threads nicht verändern!
13.11.13 18:03
Andreas_P 

500 und mehr Punkte

13.11.13 18:03
Andreas_P 

500 und mehr Punkte

Re: Luxus-Zweikreiser Körting Novum

Hallo Rainer,

ich kann das nur aus der Praxis bestätigen. Ich besitze das Gerät. Es ist verblüffend, wie das Radio empfängt, wirklich, wie ein kleiner Super. Und das mit einer AF3, AB2 und einer AL4. Ich schaffe es heute nicht mehr, aber morgen gibt's ein Bild vom Radio!

14.11.13 07:08
wumpus 

Administrator

14.11.13 07:08
wumpus 

Administrator

Re: Luxus-Zweikreiser Körting Novum

Hallo Andreas,

siehst Du eine Möglichkeit, zwei Nahaufnahmen der Feldstärke-Anzeige mit und ohne Signal aufzunehmen? Bist Du auch bei youtube? Dann ergäbe sich noch die Frage nach einer entsprechenden Makro-Videoaufnahme.



Gruß von Haus zu Haus
Rainer (Forumbetreiber)

14.11.13 11:58
Andreas_P 

500 und mehr Punkte

14.11.13 11:58
Andreas_P 

500 und mehr Punkte

Re: Luxus-Zweikreiser Körting Novum

Hallo Rainer,

es ist so, das Radio muss ich erst mal dann in meine Werkstatt stellen und nach Jahren kontrollieren, ob der noch so rund läuft, wie nach der Überholung. Das mit der Anzeige lässt sich dann natürlich auch machen. Bloss die Vorführung bei you tube kann ich leider nicht machen. Zum Einen bin ich da nicht gemeldet, zum anderen habe ich auch überhaupt keinen Schimmer, wie man das macht.

14.11.13 14:31
Uli 

500 und mehr Punkte

14.11.13 14:31
Uli 

500 und mehr Punkte

Re: Luxus-Zweikreiser Körting Novum

Hallo Andreas,
wenn Du das so filmen kannst, daß der Film nachher in digitaler Form auf Deinem Rechner landet, dann kann ich Dir mit dem Rest ziemlich einfach helfen, da gibt's viele Wege.
Sprich mich einfach an bei Interesse!

 1
 1
unterschiedlichen   Schwundregelung   Röhren-Dioden-HF-Gleichrichtung   Körting-Luxus-Zweikreis-Geradeaus-Empfänger   Plattenspieleranschlu߿Luxus-Zweikreiser   Feldstärke-Anzeige   Feldstärke-Leuchtzeiger-Anzeige   Gittervorspannung   NF-Lautstärkereglung   entsprechenden   Reflex-Schaltung   NF-Vorverstärkung   Geradeausempfänger-Spitzenklasse   Standard-Zweikreiser   Forumbetreiber   Entwicklungs-Ingenieuren   Makro-Videoaufnahme   Halbautomatische   Regelspannungserzeugung