| Passwort vergessen?
Sie sind nicht angemeldet. |  Anmelden

Sprache auswählen:

Wumpus Gollum Forum von
Wumpus Welt der (alten) Radios
Sie sind nicht angemeldet.
 Anmelden

- ein Halbleiter AM-Demodulator als einfachstes Empfangsgerät -
  •  
 1 2 3
 1 2 3
19.04.16 19:07
GeorgK 

500 und mehr Punkte

19.04.16 19:07
GeorgK 

500 und mehr Punkte

Re: - ein Halbleiter AM-Demodulator als einfachstes Empfangsgerät -

Schönes Projekt, auch gut für Kids als Experiment Radio.

!
!!! Fotos, Grafiken nur über die Upload-Option des Forums, KEINE FREMD-LINKS auf externe Fotos.    

!!! Keine Komplett-Schaltbilder, keine Fotos, keine Grafiken, auf denen Urheberrechte Anderer (auch WEB-Seiten oder Foren) liegen!
Solche Uploads werden wegen der Rechtslage kommentarlos gelöscht!

Keine Fotos, auf denen Personen erkennbar sind, ohne deren schriftliche Zustimmung.

Den Beitrag-Betreff bei Antworten auf Threads nicht verändern!
19.04.16 21:26
joeberesf 

500 und mehr Punkte

19.04.16 21:26
joeberesf 

500 und mehr Punkte

Re: - ein Halbleiter AM-Demodulator als einfachstes Empfangsgerät -

Hallo Oldi,

du brauchst für den Ferritstab eine HF- Vorverstärkung oder Du setzt in etwa die Schaltung des TA7642 um. Das Teil ist erstaunlich...ich habe zwei Selbstbauradios und einen Bausatz aus dem FA mit Rückkopplung und TA. Ein Dreibeinwunder. Hier das Datenblatt.

h t t p://k1el.tripod.com/files/TA7642.pdf (Vorn Leerzeichen eingefügt)

Siehe auch Georgk Nachbau. Die Schaltung ist aus dem Franzis MW Retro.

Vielleicht kann man so etwas auch diskret aufbauen. Bei meinem Kurbelradio ist ein 12cm Ferritstab integriert. Mit dieser simplen Schaltung kann ich fast alle MW- Stationen in guter Lautstärke mit Kopfhörer empfangen. Das Interessante für mich war damals, die absolut kleine Spannung und kleinen Strom des IC`s auszunutzen. Vcc nur 1.2V bei 140uA ...bis ca. 10MHz geeignet! Deswegen auch Kurbelradio oder Solar...und diese Dinge. Findest Du unter Suche hier im WGF. Ich habe eine ganze Menge alter Germaniumtransistoren, diese wollte ich damals für einen diskreten Aufbau nutzen. Ich denke im Datenblatt ist nur in etwa das Schaltungsprinzip dargestellt. Man müsste mal im www recherchieren, ob es jemand versucht hat den TA komplett nachzubauen.

Gruß

Joerg

Zuletzt bearbeitet am 19.04.16 22:08

20.04.16 11:34
oldi

nicht registriert

20.04.16 11:34
oldi

nicht registriert

Re: - ein Halbleiter AM-Demodulator als einfachstes Empfangsgerät -

Hallo Joerg - Georg, Wolfgang und Forumer,

vorab bedanke ich mich für die Hinweise. Als Bastler liegt mein Interesse insbesondere bei dem Bauelement, welches die über die Antenne kommenden Signale hörbar macht. Ich bevorzuge einfache, für mich überschaubare Schaltungen. Da ich mich bisher interessehalber ausschließlich mit Röhren beschäftigt habe, soll es nun auch der Halbleiter sein. Meine bisherigen Experimente zum AM-Demodulator bestätigen den Feldeffekttransistor als hochwertiges, zum Experimentieren geeignetes aktives Bauelement. Im letzten Experiment hatte ich einen für Langwelle bewickelten Ferritstab im Schwingkreis genutzt. Im Ergebnis zeigte sich, dass in dieser einfachen Schaltung mit einem regelbaren Drainstrom über Source eine Entdämpfung des Schwingkreises möglich ist. Das ermöglicht mit diesem Demodulator den Empfang weiterer Betriebsarten, das wäre für mich von Interesse besonders im Kurzwellenbereich.

Mit freundlichem Gruß, oldi

20.04.16 12:51
HB9 

500 und mehr Punkte

20.04.16 12:51
HB9 

500 und mehr Punkte

Re: - ein Halbleiter AM-Demodulator als einfachstes Empfangsgerät -

Hallo Oldi,

als Alternative zum obengenannten TA7642 gibt (oder gab) es den ZN414, der ist sehr ähnlich, eventuell sogar kompatibel.

Wenn es nicht auf minimale Versorgungsspannung ankommt, ist eine Kaskode aus JFET und Bipolartransistor eine sehr gute Lösung, 9V Betriebsspannung reichen, 12V gibt etwas mehr Design-Freiheiten. Nimmt man für den 'unteren' Transistor einen JFET wie den BF245 oder BF256 und für den 'oberen' einen HF-tauglichen NPN-Transistor (für LW und MW geht schon der BC546/547/548, für KW z.B. der BF199 oder BF494), bekommt man ein 'Bauteil', das sich wie eine Pentode verhält. Der Source-Anschluss entspricht der Kathode, der Gate-Anschluss dem Steuergitter, der Basis-Anschluss dem Schirmgitter und der Kollektor-Anschluss der Anode. Der Emitter wird direkt mit dem Drain verbunden.

Die Beschaltung entspricht ebenfalls der einer Röhre: Das Gate kommt gleichspannungsmässig auf Masse, Source über einen Widerstand auf Masse, mit dem Wert wird der Strom und damit die Steilheit eingestellt (alternativ wie bei einer Röhre auch über eine negative Gatespannung). HF-mässig wird er mit einem Kondensator überbrückt. Die Basis bekommt eine Spannung in der Grössenordnung 5V über einen Spannungsteiler, der exakte Wert wird so gewählt, dass zwischen Source und Drain mindestens 2V liegen, andererseits sollten zwischen Basis und Kollektor ebenfalls mindestens 2V bleiben. Im Gegensatz zur Pentode hat die Spannung an der Basis sehr wenig Einfluss auf die Verstärkung, sie bestimmt nur die spannungsmässigen Arbeitspunkte und damit die mögliche Dynamik der Stufe. HF-mässig wird die Basis über einen Kondensator auf Masse gelegt. Der Kollektor wird über eine Drossel oder die Spule eines Schwingkreises mit der positiven Versorgung verbunden.

Im Gegensatz zum einfachen Transistor ist die Rückwirkung (Miller-Effekt) vom Ausgang zum Eingang sehr klein (ähnlich dem Unterschied Pentode zu Triode), daher ist die Schaltung trotz hoher Verstärkung nicht allzu schwingfreudig und kann so gut als HF-Vorstude verwendet werden.

Gruss HB9

21.04.16 14:49
oldi

nicht registriert

21.04.16 14:49
oldi

nicht registriert

Re: - ein Halbleiter AM-Demodulator als einfachstes Empfangsgerät -

Hallo HB9 und Forumer,

vorab bedanke ich mich für deinen umfangreichen Bericht. Es gibt in der Literatur vielfältige Berichte über Möglichkeiten einer Entdämpfung (Rückkopplung) eines Schwingkreises. Die von mir mit einem FET erprobte AM-Demodulatorschaltung zeichnet sich bei kleinen- sowie bei größeren Lautstärken mit einem sauberen NF-Signal aus. Deshalb möchte ich nicht von dieser Demodulatorschaltung abweichen. Ich werde mit einem zusätzlichen aktiven Bauelement eine regelbare Entdämpfung experimentell erproben, um zu versuchen, mit diesem Demodulator auch die Betriebsarten A1 und A3H zu empfangen.

Mit freundlichen Grüßen, oldi

21.04.16 15:55
HB9 

500 und mehr Punkte

21.04.16 15:55
HB9 

500 und mehr Punkte

Re: - ein Halbleiter AM-Demodulator als einfachstes Empfangsgerät -

Hallo Oldi,

die Kaskode war als zusätzliche HF-Stufe gedacht, um das Signal der Ferritantenne zu verstärken, und nicht als Demodulator, dazu ist deine Schaltung sicher gut.
Wegen Entdämpfung: wenn du einen kleinen Kondensator (ca. 50pF, am besten ein Trimmer) zwischen den Source- und Gate-Anschluss deiner Schaltung anschliesst, gibt das eine Oszillatorschaltung, somit kannst du durch die Wahl dieser Kapazität den Schwingkreis nach Belieben entdämpfen wie beim Röhren-Audion. Bei höheren Frequenzen (ab etwa 10MHz) reicht meistens schon die interne Kapazität vom FET, in diesem Fall kannst du mit dem Sourcewiderstand die Verstärkung und so indirekt die Rückkopplung einstellen. Das Ganze funktioniert aber nur, wenn vom Source-Anschluss nach Ground eine Kapazität vorhanden ist, was bei dir ja der Fall ist. Der Wert ist nicht sehr kritisch, kann aber durchaus optimiert werden.

Gruss HB9

Zuletzt bearbeitet am 21.04.16 16:14

22.04.16 23:11
oldi

nicht registriert

22.04.16 23:11
oldi

nicht registriert

Re: - ein Halbleiter AM-Demodulator als einfachstes Empfangsgerät -

Hallo HB9 und Forumer,

ich bedanke mich für die Info. Mir war schon klar, dass eine Vorstufe gemeint war. Zurzeit befasse ich mich dem Thema entsprechend mit der Demodulator-Stufe. Vielleicht später mit Vorverstärkung. Ich verweise auf meine vorigen Ausführungen. Ich habe den Ferritantennen-Schwingkreis wieder gegen den Kurzwellen-Schwingkreis umgerüstet. Auf die Ringkernspule habe ich einen zusätzlichen Abgriff angebracht und unabhängig von diesem, die Schaltung im 31m-Rundfunkband wieder in Betrieb genommen. Über den zusätzlichen Spulenabgriff und einen weiteren Transistor werde ich im Experiment versuchen, eine regelbare Rückkopplung in die Schaltung einzubringen, um die angesprochenen zusätzlichen Betriebsarten empfangen zu können.

Mit freundlichem Gruß, oldi

24.04.16 10:11
GeorgK 

500 und mehr Punkte

24.04.16 10:11
GeorgK 

500 und mehr Punkte

Re: - ein Halbleiter AM-Demodulator als einfachstes Empfangsgerät -

Hallo Oldi,

sehr schöne Experimente. Als "Minimalist" bin ich sehr gespannt auf das Einfügen einer regelbaren Rückkopplung. Gute Idee.

Aus den Experimenten mit TA7642 und TDA7052 habe ich noch diese Schaltung gefunden. C Dtehko=320 Pf L= Ferritstab 60-80 Windungen
Lautsprecher =0,5-1 Watt

Soll aber nicht von deinem fortgeführten Experimenten ablenken.

Datei-Anhänge
P1060341.JPG P1060341.JPG (302x)

Mime-Type: image/jpeg, 153 kB

24.04.16 19:33
oldi

nicht registriert

24.04.16 19:33
oldi

nicht registriert

Re: - ein Halbleiter AM-Demodulator als einfachstes Empfangsgerät -

Hallo GeorgK und Forumer,

ich bedanke mich für deinen Hinweis. Da meine zeitweilige Werkbank der Küchentisch ist, sind mechanische Arbeiten nur bei,
meine Frau außer Haus, ohne blutdrucksteigenden Bemerkungen möglich. Bezugnehmend auf deinen Bericht, wird in meinen Aufbauten der Schwingkreis-Drehkondensator immer einseitig auf Masse liegen. Also keine isolierte Montage, um den mechanischen Aufbau zu vereinfachen.
Ich hoffe in der kommenden Woche mit dem Experiment Demodulator fortzufahren.

Mit freundlichem Gruß, oldi

26.04.16 12:44
oldi

nicht registriert

26.04.16 12:44
oldi

nicht registriert

Re: - ein Halbleiter AM-Demodulator als einfachstes Empfangsgerät -

Fortsetzung :

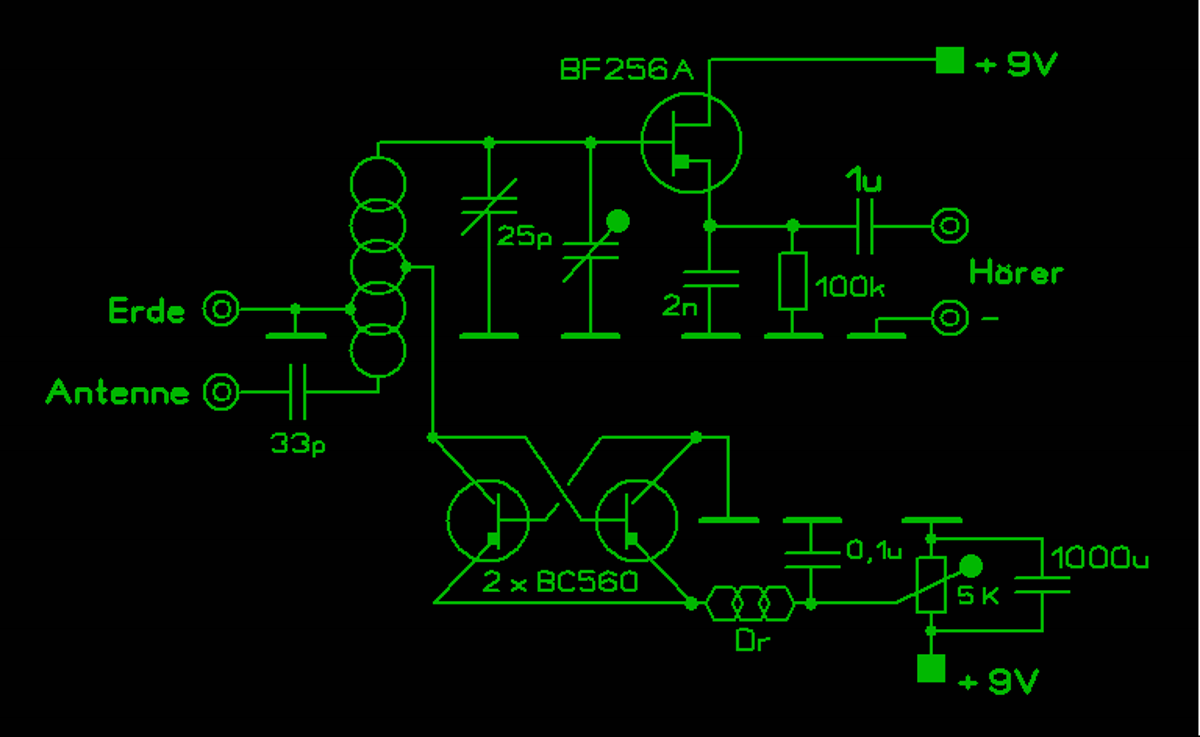
Wie ich angekündigt habe, nun das experimentelle Ergebnis. Aufgrund der Erweiterung der einfachen AM-Demodulatorstufe mit einer zusätzlichen Entdämpfer-Stufe ist es möglich, zu der Betriebsart AM die Betriebsarten CW und SSB zu empfangen. Das ist mit dem Entdämpfer-Regler einstellbar. Der Hörtest war positiv. Mit der einfachen nur Demodulatorschaltung ohne Vor-Verstärkung und ohne NF-Verstärkung war es möglich, im 40m Amateurband CW- und SSB-Signale über den Kopfhörer in sauberem Audio, aber bei kleinen Lautstärken zu empfangen. Um einen übersichtlichen kompakten Aufbau zu gewährleisten, habe ich die 2 Transistoren, die Hf-Drossel und den Abblockkondensator der Entdämpferstufe auf eine Streifenleiterplattine von 35mm x 15mm gelötet. Im Anhang der Schaltplan und der experimentelle Aufbau.





Mit freundlichem Gruß, oldi

Datei-Anhänge
Halbleiter  Demodulator 5.GIF Halbleiter Demodulator 5.GIF (333x)

Mime-Type: image/gif, 54 kB

Platte 5.jpg Platte 5.jpg (311x)

Mime-Type: image/jpeg, 120 kB

 1 2 3
 1 2 3
Kurzwellen-Schwingkreis   Schwingkreis-Wicklung   Schaltung   Halbleiter-Demodulator   Schwingkreis   gleichspannungsmässig   Empfangsgerät   Demodulator-Schaltung   Radioexperimentierkasten   Entdämpfungstrasnistoren   Streifenleiterplattine   Entdämpfer-Transistoren   Halbleiter   AM-Demodulatorschaltung   Ferritantennen-Schwingkreis   einfachstes   Schwingkreis-Drehkondensator   freundlichem   Rückkopplungs-Schaltungen   AM-Demodulator