| Passwort vergessen?
Sie sind nicht angemeldet. |  Anmelden

Sprache auswählen:

Wumpus Gollum Forum von
Wumpus Welt der (alten) Radios
Sie sind nicht angemeldet.
 Anmelden

PL21-Kleinthyratron zweckentfremdet als Audion
  •  
 1
 1
17.04.23 08:29
basteljero 

500 und mehr Punkte

17.04.23 08:29
basteljero 

500 und mehr Punkte

PL21-Kleinthyratron zweckentfremdet als Audion

Moin,
[Edit]
Um dem de Forest Gasdetektor ein wenig auch die Schliche zu kommen, wurde vor einigen
Tagen ein Aufbau gemacht.


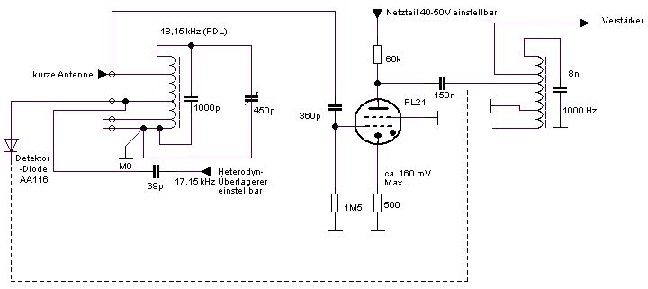
Es wurde ein kleines Thyratron verwendet, die 2D21 / PL21 mit 7-poligem Miniatursockel.
Es ist eine Tetrode, indirekt geheizt mit 6,3 Volt und 600mA Heizstrom.
Die Röhre ist gut dokumentiert auf der patric-sokoll-Röhrenseite.
h t t p s://patric-sokoll.de/R%C3%B6hrenmuseum/Datenbank/R%C3%B6hren/04/04329/04329.html
Nimmt man einen sehr hochohmigen Anodenwiderstand, wird das "giftige" Verhalten der Röhre
entschärft.
Aber könnte man auch ein brauchbares Audion realisieren?
Der Anschluß an die Auskoppelspule meines MW-Rahmens zeigte:
Nein, das Rauschen der PL21 ist viel zu stark. Aber KW war leise im Hintergrund zu hören, also eine kleine 50 cm
Spule mit 3 Windungen gewickelt und mit Drehko auf Resonanz gebracht.

Jetzt kam das deutschsprachige Programm von KBS auf 3955 kHz abends lautstark, etwa 20mVpp bis
400mVpp NF am Ausgang.
http://world.kbs.co.kr/service/about_shortwave.htm?lang=g
Das Relais ist demnach Woofferton in England.

Qualität mit der PL21 erstaunlich gut, Aufgefallen sind aber die starken Lautstärkeunterschiede.
Es scheint, das kleinere Signalse nicht so gut demoduliert werden wie stärkere.
Wie in alten Quellen erwähnt, gibt es einen Punkt hoher Empfindlichkeit, danach beginnt die
Röhre starke Schwingneigung zu zeigen.

Eine Verringerung der Heizspannung (3,5V) führte zur Verringerung des demodulierten HF-Signals, während die
NF-Verstärkung weitgehend erhalten blieb.

Ein Empfang von RDL (18,15 kHz) war nach Vorverstärkung ebenfalls möglich.


Fazit:
Ich vermute, dass man den alten Gasdetektor-Röhren wie der UX200 nur sehr geringe Mengen eines
Füllgases beigegeben hat (zur Verminderung der Raumladung) und das sich die dadurch entstehenden
Nachteile in Grenzen hielten.
Ebenso, dass sich zuviele positive Ionen (hoher Gasgehalt der Röhre) negativ auf die Gittergleichrichtung auswirken.

Gruß
Jens

Zuletzt bearbeitet am 15.07.24 09:12

Datei-Anhänge
PL21_Messung_2023-04-06.JPG PL21_Messung_2023-04-06.JPG (144x)

Mime-Type: image/jpeg, 50 kB

PL21-VLF-Detektor_2023-04-07.JPG PL21-VLF-Detektor_2023-04-07.JPG (140x)

Mime-Type: image/jpeg, 29 kB

Roehren-Lutz gefällt der Beitrag.
!
!!! Fotos, Grafiken nur über die Upload-Option des Forums, KEINE FREMD-LINKS auf externe Fotos.    

!!! Keine Komplett-Schaltbilder, keine Fotos, keine Grafiken, auf denen Urheberrechte Anderer (auch WEB-Seiten oder Foren) liegen!
Solche Uploads werden wegen der Rechtslage kommentarlos gelöscht!

Keine Fotos, auf denen Personen erkennbar sind, ohne deren schriftliche Zustimmung.

Den Beitrag-Betreff bei Antworten auf Threads nicht verändern!
17.04.23 09:41
MB-RADIO 

500 und mehr Punkte

17.04.23 09:41
MB-RADIO 

500 und mehr Punkte

Re: PL21-Kleinthyratron zweckentfremdet als Audion

Hallo Jens,

Bei Kaltkatodenthyrarons kann man am Gitter 2 mit einer positiven Vorspannung die Zündspannung einstellen.

Ich weiß jetzt aber nicht, wie das beim Geheizten ist.

Aber vielleichtkannst Du auch G1 und G2 zusammen schalten ??????

Auf jedem Fall sehr interessant, daß da überhaupt etwas in der Richtung funktioniert.

Waren die ersten Röhren bewußt mit Gas gefüllt oder war das mehr oder weniger das Ergebnis, das man noch kein Hochvakuum erzeugen konnte.

Viele Grüße
Bernd

Zwei Dinge sind unendlich, das Universum und die menschliche Dummheit, aber bei dem Universum bin ich mir noch nicht ganz sicher. (Albert Einstein)

17.04.23 09:59
WalterBar 

500 und mehr Punkte

17.04.23 09:59
WalterBar 

500 und mehr Punkte

Re: PL21-Kleinthyratron zweckentfremdet als Audion

MB-RADIO:

Waren die ersten Röhren bewußt mit Gas gefüllt oder war das mehr oder weniger das Ergebnis, das man noch kein Hochvakuum erzeugen konnte.


Bernd,

das waren bewusste Spuren von Gasfüllungen mit Argon, später Cäsium. Den Gasdruck kannte ich mal, und ich habe die
Zahl 50 (Dimension?) in Erinnerung. Im Moment habe ich keine Zeit für eine Recherche. Wegen der Zusatzgeräusche
und der 10-minütigen Einlaufzeit ging man in den USA dann später davon ab, zumal das Vakuum besser wurde.

Gruss
Walter

Konrad Birkner, rm.org: UV200 (Argon-gas filled at 0,05 mm Hg)

Zuletzt bearbeitet am 17.04.23 14:44

18.04.23 19:59
Martin.M 

500 und mehr Punkte

18.04.23 19:59
Martin.M 

500 und mehr Punkte

Re: PL21-Kleinthyratron zweckentfremdet als Audion

der RIM Verstärker Imperator betreibt eine um damit ein Birnchen musikgesteuert flackern zu lassen

lG Martin

20.04.23 14:45
WalterBar 

500 und mehr Punkte

20.04.23 14:45
WalterBar 

500 und mehr Punkte

Re: PL21-Kleinthyratron zweckentfremdet als Audion

https://www.radiomuseum.org/forum/th4b_4...n_verweise.html

21.04.23 11:22
WalterBar 

500 und mehr Punkte

21.04.23 11:22
WalterBar 

500 und mehr Punkte

Re: PL21-Kleinthyratron zweckentfremdet als Audion

basteljero:

Diese Seite ist nur für berechtigte Mitglieder sichtbar, zeigt mein PC an.
Sicher ist da ein Querverweis zur Patric Sokoll-Seite gesetzt[1]:


Nein, aber folgenden Hinweis von Dietmar Rudolph auf Deinen Beitrag,
den Du danach gelöscht hast:

Zitat:

"Redakteure sind dazu angehalten, korrigierend einzugreifen, wenn unbegründete
"Meinungen" oder falsche Aussagen gepostet werden. Das ist deren Aufgabe.

Möglicherweise verwechseln Sie auch das RM.org mit sonstigen "Radio-Foren",
bei denen es i.a. durchaus üblich ist, Meinungen und nicht belegte Behauptungen
zu posten.

Das RM.org ist nach eigenem Verständnis ein Wissens-Datenbank, in welcher in
den öffentlich zugänglichen Rubriken nur belegte und begründete Fakten publiziert
werden."

Zitat Ende.

Diesen Anspruch hat das WGF scheinbar nicht, aber auch hier gibt es natürlich
formale Regeln. Ob Dein neuester Beitrag den Weg der Besserung bedeutet
oder eine Nebelkerze ist, wird sich erweisen. Ich wünsche bei Deinen Recherchen
jedenfalls gutes Gelingen.

Gruss
Walter

13.07.24 23:29
basteljero 

500 und mehr Punkte

13.07.24 23:29
basteljero 

500 und mehr Punkte

Re: PL21-Kleinthyratron zweckentfremdet als Audion : Endlich geht's richtig

Hallo,
Prinzipell hat die PL21 schon funktioniert, sehr befriedigend war es aber nicht.
Vor allem geht es darum, sich etwas mit der Thematik der "Gasgefüllten" Detektor-Röhren zu nähern,
deren erster Vertreter die de Forest Audion-Röhre war.

Im Gegensatz zur Hochvakuum-Röhre wurden solche Röhren ja an dem Punkt betrieben, wo die
Ionisation gerade einsetzt, wo also die von der Katode abgehenden Elektronen zunehmand auf
Gasmoleküle treffen.

Es setzt dann ein Lawinen-Effekt ein, der dazu führen kann, dass die Röhre ihre Funktion einstellt,
bei der "de Forest Audion-Röhre" Röhren konnen dabei Leuchteffekte beobachtet werden.

Chaffee hat das Anfang der 1920er untersucht, es zeigt sich, dass nicht die statischen Kennlinien
entscheidend sind, sondern das sogenannte "kinks" auftreten, Abweichungen von der Kennlinie, an
denen eine besonders hohe Empfindlichkeit auftritt.


Round hat einen Artikel verfasst, in dem er auf den de Forest-Detektor Bezug nimmt:


Dann noch diese Erklärung in einem Amerikanischen Magazin gefunden:


Bisher war es nur mit sehr hohen Anoden-Widerständen möglich, die PL21 annähernd an dem genannten
Punkt zu betreiben, ansonsten tat sie das, wofür sie gebaut wurde:
Sie schaltete durch und die Anodenspannung musste dann sehr stark abgesenkt werden.

Der jetzt fertiggestellte Detektor-Empfänger für SAQ bot Gelegenheit für einen neuen Versuch.
(https://www.wumpus-gollum-forum.de/forum...mp;thread=154#7)


Die PL21 ist über ein 150nF-C sehr fest an den 1000 Hz NF-Resonanzkreis gekoppelt.
Zündet die Röhre, treten zwar niederfrequente Kippschwingungen auf, die bisherige Hysterese ist bei
geeigneter Wahl des Anoden-Widerstandes und der Fremdüberlagerungs-Spannung verschwunden:

Man kann minimal auf den Punkt höchster Empfindlichkeit zurückregeln.

Die Belastung des HF-Kreises ist geringer als bei der vergleichsweise eingeschalteten Germanium-Diode,
die PL21 liefert etwa 3-faches Signal im Vergleich.

Praktisch stellt sich das inder etwas veränderten Schaltung so dar:


Bis etwa 25 Volt ist die Detektorwirkung schlechter als bei Germaniumdiode.
Mit Einsetzen der Ionisation steigt die gewonnene Ausgangsspannung massiv an, bis der Lawinen-Effekt einsetzt
und die Röhre zündet.
Bei der "de-Forest Audion-Röhre wurde das scherzhaft als "Game over" bezeichnet, die ganze mühsame
Einstell-Prozedur musste wiederholt werden und war nur von erfahrenen Operatoren beherrschbar.

Die Materie ist sehr komplex und umfangreich, weil sehr viele Faktoren wie Gasdruck, Art des Füllgases u.s.w das
Verhalten der Röhre bestimmen.
Das wird deutlich beim Lesen der Fachliteratur, z.B. bei Chaffee:
https://archive.org/details/Theory_of_Th...up?view=theater

Anekdote am Rande:
Armstrong verwendete neu evakuierte de-Forest Audion-Röhren und erzielte Ergebnisse, die de Forest nicht
nachvollziehen konnte, wie dessen Reaktion zeigt (Diskussion im Anhang)

Zitieren:
"Wenn De Forest öffentlich gestehen würde, dass die Aktion [Anm.: des Audions] zu mysteriös sei,
als dass er sie erklären könnte, dann würde Armstrong es ihm erklären!"
(What Everyone Should Know About Radio History By Prof. J. H. MORECROFT)
h t t p s://earlyradiohistory.us/1922knw.htm


@Walter
Lustig, Regeln anmahnen und dabei gleich gegen mehrere gleichzeitig zu verstoßen:
C: links zu anderen Internet-Seiten.
Da dies ein link zu einer nicht öffentlich zugänglichen Seite ist, bleibt mir nur die Vermutung, dass dies
geschah, um indirekt gegen Regel
O: Nennung von Klarnamen, Adressen usw.
verstoßen zu können, denn an dieser Stelle ist zumindest mein Name zu finden.
Punkte "J" und "V" seien in diesem Zusammenhang beiläufig noch erwähnt.


Aber mühselige Recherche hatte tatsächlich Erfolg:
Die "de Forest" Ein-Platten-Röhre ist ganz offensichtlich nicht dazu geeignet
"in anderer Schaltung beliebige Verstärkung erzeugen zu können".
Die wiederholt im Netz zu lesende Behaußtung "de Forrest habe die Verstärkung seiner Röhre nicht
erkannt oder wollte eben keinen Verstärker bauen" entbehrt ebenfalls jeglicher Grundlage.

Dafür ergibt sich das Bild eines empfindlichen, röhrenabhängigen, und in der Bedienung problematischen
Detektors.
h t t p s://earlyradiohistory.us/sec010.htm
h t t p s://earlyradiohistory.us/1908aud.htm
h t t p s://earlyradiohistory.us/1926audi.htm


Gruß
Jens

Datei-Anhänge
kinks.JPG kinks.JPG (132x)

Mime-Type: image/jpeg, 36 kB

Arbeitspunkt erste de Forest-Röhre nach Round.JPG Arbeitspunkt erste de Forest-Röhre nach Round.JPG (131x)

Mime-Type: image/jpeg, 121 kB

Hard and soft Tubes 1923.JPG Hard and soft Tubes 1923.JPG (117x)

Mime-Type: image/jpeg, 131 kB

PL21_als-Detektor_2024-07-13.JPG PL21_als-Detektor_2024-07-13.JPG (143x)

Mime-Type: image/jpeg, 32 kB

PL21_Detektorspannung_in_Abhängigkeit_Versorgungsspannung_2024-07-14.JPG PL21_Detektorspannung_in_Abhängigkeit_Versorgungsspannung_2024-07-14.JPG (129x)

Mime-Type: image/jpeg, 14 kB

16.07.24 19:17
basteljero 

500 und mehr Punkte

16.07.24 19:17
basteljero 

500 und mehr Punkte

Re: PL21-Kleinthyratron zweckentfremdet als Audion

Hallo,
Von den 5 vorhandenen PL21 war eine defekt (Vakuum), das gab Gelegenheit, sich mal das System
anzuschauen:


Formell eine Tetrode, umschließt das 2. Gitter das eigentliche Steuer-/ Zündgitter wie ein Käfig,
schirmt auch das gesamte System ab.

Das "Steuergitter" hat die Form eines länglichen, rechteckigen Zylinders, entsprechend sind
auch die Ausschnitte im "Schirmgitter", einmal zur Anode und einmal zur Kathode hin.
Denkt man sich das Schirmgitter weg, so hat man prinzipell den Aufbau der Ein-Platten-Audionröhre
von de Forest.
Der Abstand des Steuergitters von der Kathode (rechts) ist mindestens ebensogroß wie der
Abstand zur Anode, die damit einer große Rückwirkung zeigt, wenn am Anfang noch kein
Ionenstrom fließt.
Damit lässt sich die geringe Spannungsverstärkung erklären, die man nur bei sehr kleinen
Strömen realisieren kann.

Mit der Röhre lassen sich einige interessante Versuche anstellen, beschrieben z.B. im Buch
"Thyratron PL21 Schaltungen und Versuche" (Herbert Brosch).

Hier geht es aber um eine spezielle Frage:
Lassen sich die Berichte über das "De Forest-Audion-Röhre" mit einer modernen Röhre
nachvollziehen ?
Ausgehend von einer der gut funktionierenden Röhren (nach Tyne, "Saga of Vakuum Tubes",
waren die Röhren unterschiedlich in ihren Eigenschaften) wären vor allem 2 Punkte wichtig:
1.) Die Detektorwirkung is sehr gut
2.) Die Röhre ist für Verstärkerzwecke nicht geeignet.

Die PL21 erfüllt schon mal den ersten Punkt auch an kurzer Antenne im VLF-Bereich.
Das dürfte damit zusammenhängen, dass die Gitterstromkennlinie einen extrem scharfen Ausschlag in
den negativen Bereich zeigt.
(Funktechnik, s. "sokoll-link".)
Auch der 2. Punkt scheint mit dieser Röhre erfüllt zu sein:
Bisher konnte der Anodenwiderstand nicht unter 30 kOhm gebracht werden, ohne dass die
Röhre zu "giftig" wurde, und hier war die Ausgangsspannung am hochohmigen
4000-Ohm-Hörer + Schalenkern-Übertrager geringer als die Eingangsspannung.
Bei hochohmigem Abgriff (Röhre) Verstärkung etwa gleich 1.

----
Es braucht also eine ausgefeilte und durchgebildete Konstruktion wie es die Lieben-Röhre von 1910
darstellt, und da finde ich im "Hort der begründete Fakten" die Information, es wäre das Steuergitter
de Forests verwendet worden, was in dieser Form nicht zu gebrauchen wäre.

Aber schon die erste, als Labormodell funktionsfähige Lieben-Verstärker-Röhre
(Patent 179807 application date Mar. 4, 1906
"lehnt sich" ja schon an die Ausführung von Dieckmann und Glage
(Patent 184710, application date Oct. 10, 1906)
an, nicht wahr ???

Vielleicht gelingt ja noch die Nachbildung auch dieser, im Bereich der Selbstentladung arbeitenden Röhre
mit geeignetem Thyratron, dann ist das WGF mit seinem "offenbar geringen Anspruch" ja idealer Platz,
einen Bericht darüber reinzutun.

Und Verweise zu verlässlichen Primärquellen:
h t t p s://archive.org/details/elektrotechnische-zeitschrift-34.1913/page/1359/mode/2up
(Eugen Reisz-Bericht zur Entwickung der Lieben-Röhre)

Was sich aber schön mit der PL21 nachvollziehen lässt ist das grundlegende Problem, wenn man
eine Verstärkerröhre aus einer stark gasgefüllten Röhre entwickeln will.

In einem Patent zur Lieben-Röhre (DE 249142C, 1910) heißt es:

Zitieren:
Durch Versuche wurde weiter festgestellt, daß bei größeren Stromstärken,
und zwar bei solchen, welche das Relais erst praktisch brauchbar machen,
die Hilfselektrode den Röhrenquerschnitt, wie bereits erwähnt, vollständig abschließen muß,
weil sonst Nebenschlüsse des Gasstromes entstehen, welche die Relaiswirkung fast
vollständig aufheben.

Den späteren ominösen und in späteren Dekaden heiß diskutierten "Loewenstein-Widerstand"
finden wir in dem Patent übrigens auch schon in der Form einer einstellbaren Vorspannung
wieder.

Gruß
Jens

Zuletzt bearbeitet am 18.07.24 09:38

Datei-Anhänge
PL21-Aufbau.jpg PL21-Aufbau.jpg (136x)

Mime-Type: image/jpeg, 99 kB

 1
 1
PL21-Kleinthyratron   Detektor-Empfänger   Gitterstromkennlinie   Lieben-Verstärker-Röhre   Spannungsverstärkung   Loewenstein-Widerstand   Lautstärkeunterschiede   Ein-Platten-Audionröhre   Gasdetektor-Röhren   Kaltkatodenthyrarons   wumpus-gollum-forum   zweckentfremdet   earlyradiohistory   Forest-Audion-Röhre   patric-sokoll-Röhrenseite   elektrotechnische-zeitschrift-34   Gittergleichrichtung   Fremdüberlagerungs-Spannung   Schalenkern-Übertrager   Anoden-Widerständen