| Passwort vergessen?
Sie sind nicht angemeldet. |  Anmelden

Sprache auswählen:

Wumpus Gollum Forum von
Wumpus Welt der (alten) Radios
Sie sind nicht angemeldet.
 Anmelden

Russische Subminiaturröhren als NF Endstufe?
  •  
 1
 1
13.12.16 20:34
MIRAG 

500 und mehr Punkte

13.12.16 20:34
MIRAG 

500 und mehr Punkte

Russische Subminiaturröhren als NF Endstufe?

Ahoi Ahoi,

ich muss mich zwar bastelmäßig grad arg zügeln, sodass der Geradeausempfänger für SAQ noch in den Sternen steht, aber Die Weihnachtsferien stehen vor der Tür und da wird im Akkord gebastelt. An die Bastler hier habe ich eine Frage. Ich habe einige schöne Subminiaturröhren und ein vor paar Wochen angefangenes Projekt. Das stelle ich hier auch noch vor, wer aber sehr neugierig ist ----->hier: http://www.fingers-welt.de/phpBB/viewtopic.php?t=7719
Als Endstufe wäre ja eine kleine Subminiaturöhre witzig, statt dem EF93-Dingens da. Hat jemand mit einer Senderöhre wie 1P5b oder 1P24b schon einmal eine Endstufe gebaut? Befeuern soll sie einen kleinen Lautsprecher oder umgeschaltet Kopfhörer. Als AÜ hätte ich hier einen kleinen für eine ECL86, die sind ja schon recht hochohmig.

Noch gefällt der Beitrag keinem Nutzer.
!
!!! Fotos, Grafiken nur über die Upload-Option des Forums, KEINE FREMD-LINKS auf externe Fotos.    

!!! Keine Komplett-Schaltbilder, keine Fotos, keine Grafiken, auf denen Urheberrechte Anderer (auch WEB-Seiten oder Foren) liegen!
Solche Uploads werden wegen der Rechtslage kommentarlos gelöscht!

Keine Fotos, auf denen Personen erkennbar sind, ohne deren schriftliche Zustimmung.

Den Beitrag-Betreff bei Antworten auf Threads nicht verändern!
14.12.16 11:52
Axel 

500 und mehr Punkte

14.12.16 11:52
Axel 

500 und mehr Punkte

Re: Russische Subminiaturröhren als NF Endstufe?

Hallo Mark,

Gib mal "1sh29 Verstärker", oder "1p24b Verstärker" bei der Google-Bildersuche ein. Da kommt so einiges interessantes.
Ich sende dir auch noch ein paar Schaltungen aus dem Netz per PN.

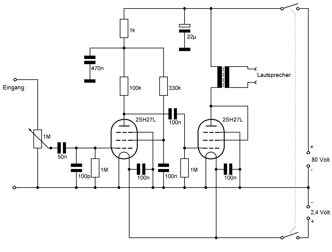
Selbst gebaut habe ich bisher nur den kleinen Verstärker mit 2sh27l.
Mit einem guten Eingangssignal und großem Lautsprecher bringt er schon gute Zimmerlautstärke.
An einer Audionvorstufe ist er aber zu leise.







Viele Grüße,

Axel

14.12.16 16:13
nobbyrad58 

500 und mehr Punkte

14.12.16 16:13
nobbyrad58 

500 und mehr Punkte

Re: Russische Subminiaturröhren als NF Endstufe?

Hallo an Alle!

Klug.....modus an Mit einen passenden AÜ, statt des 100 V Übertragers wäre mehr Lautstärke drin. Aber da sind schon einige zig. € nötig. Klug...... modus aus.

MFG Nobby

14.12.16 16:27
Vorkreis 

500 und mehr Punkte

14.12.16 16:27
Vorkreis 

500 und mehr Punkte

Re: Russische Subminiaturröhren als NF Endstufe?

Hallo Alle,

ich habe den Test mal mit einer DL96 gemacht. Originalübertrager vs. 100 Volt-ÜT. Unterschied kaum der
Rede Wert. Gemessen am Preis ist das die beste Lösung.
Allerdings wird der von Mark genannte AÜ für die ECL86 ganz sicher nicht gut gehen, die Impedanz ist viel
zu niedrig.

Gruß
Jürgen

14.12.16 20:18
MIRAG 

500 und mehr Punkte

14.12.16 20:18
MIRAG 

500 und mehr Punkte

Re: Russische Subminiaturröhren als NF Endstufe?

Hallo zusammen!

Danke für die Nachrichten, besonders für die Schaltbilder.

Mir geht es hier ja nur um die Endstufe. Bis jetzt ist schaltungsmäßig ein 1V1 vorhanden. Ein wenig NF Leistung ist also schon mal da. Ich werde die 1P24B und die 1Sh29b mal testen, Versuch macht ja bekanntlich kluch! Ein ELA Übertrager vom C Fliegt hier auch noch rum, den kann ich ja auch mal testen. Muss ich bei denen was beachten, oder einfach einen beliebigen nehmen?

14.12.16 20:33
MIRAG 

500 und mehr Punkte

14.12.16 20:33
MIRAG 

500 und mehr Punkte

Re: Russische Subminiaturröhren als NF Endstufe?

http://www.wumpus-gollum-forum.de/forum/...hren-58_43.html

Daaaa hat einer den spaß mal aufgebaut...

14.12.16 20:46
Axel 

500 und mehr Punkte

14.12.16 20:46
Axel 

500 und mehr Punkte

Re: Russische Subminiaturröhren als NF Endstufe?

Hallo Mark,

Ich denke, du solltest die kleinsten ELA-Übertrager nehmen, die du kriegen kannst. Ich meine das sind die 5 Watt Typen.
Dort primärseitig wieder die Anzapfung für die kleinste Leistung nehmen, bei mir ist das eine mit 0,625 Watt.


Viele Grüße,

Axel

15.12.16 18:22
MIRAG 

500 und mehr Punkte

15.12.16 18:22
MIRAG 

500 und mehr Punkte

Re: Russische Subminiaturröhren als NF Endstufe?

Hi Axel,

Ich habe mal mit einem LCR Meter bei 1kHz den Widerstand der Primärwicklung gemessen bei der 0,625W Wicklung und komme auf 14k Ohm. Das sieht doch ziemlich gut aus....

 1
 1
Zimmerlautstärke   Audionvorstufe   Lautsprecher   Schaltbilder   Subminiaturöhre   ELA-Übertrager   Subminiaturröhren   Primärwicklung   Endstufe   Geradeausempfänger   Eingangssignal   interessantes   primärseitig   Weihnachtsferien   Google-Bildersuche   schaltungsmäßig   Originalübertrager   Russische   wumpus-gollum-forum   Verstärker