| Passwort vergessen?
Sie sind nicht angemeldet. |  Anmelden

Sprache auswählen:

Wumpus Gollum Forum von
Wumpus Welt der (alten) Radios
Sie sind nicht angemeldet.
 Anmelden

steile Reflexröhre zähmen: HF am Schirmgitter auskoppeln & Anode abblocken?
  •  
 1
 1
31.12.14 11:40
Herrmann 

500 und mehr Punkte

31.12.14 11:40
Herrmann 

500 und mehr Punkte

steile Reflexröhre zähmen: HF am Schirmgitter auskoppeln & Anode abblocken?

Hallo zusammen,

die Verbundröhre PFL200 erscheint für mich sehr interessant für einen empfindlichen Einröhren-Empfänger für MW in klassischer Schaltung. Um genügend Empfindlichkeit für eine Ferritantenne zu haben und um den normalen Schwenkspulensatz eines 1935er Telefunken Einkreisers zu verwenden, möchte ich das L-System zusätzlich als aperiodischen HF-Verstärker verwenden.

Ein Nachteil der PFL200 ist, daß das interne Abschirmblech mit der Katode des L-Systems verbunden ist. Damit entfällt leider die stabile Gitterbasisschaltung für HF. Eine HF-Stromgegenkopplung entfällt ebenfalls.

Ich bin mir sicher, daß die Spanngitterröhre mit 22mA/V als HF-Vorverstärker (Katodenbasisschaltung) problematisch ist. Deshalb habe ich mir etwas ganz Besonderes einfallen lassen: Die HF wird am Schirmgitter ausgekoppelt, welches für die HF demzufolge die Funktion einer Anode innehat. Die eigentliche Anode wird über einen Kondensator HF-mäßig auf Masse gelegt, wodurch der Großteil der verstärkten HF einfach verpufft. Zudem wirkt die Anode als allseitige HF-Schirmung.

Folgende grobe Abschätzung mache ich: Die resultierende HF-Triode hat einen"Anoden"(=Schirmgitter)-Strom von 7mA, das ist rund 1/4 des richtigen Anodenstroms. Die resultierende Steilheit ist also zunächst 5mA/V. Da die Triode einen erheblichen Durchgriff hat, reduziert sich die Steilheit nochmals deutlich. Vorteilhaft ist, daß sich mit diesem kleinen "Anoden"strom und dem Wegfall des Schirmgitters das Rauschen in diesem Verstärkungspfad ebenfalls erheblich reduziert, verglichen mit dem regulären Pentodenbetrieb dieser Leistungspentode.

Für NF wirkt das L-System unverändert als Endpentode in Standardschaltung. Die Anode greift etwas durch das Schirmgitter hindurch und wirkt für HF wie ein schwaches Schirmgitter mit im NF-Takt veränderlicher Schirmgitterspannung.

Nun möchte ich Euch um Eure Meinung bitten. Was haltet Ihr von meiner Idee?



Viele Grüße
Herrmann

Datei-Anhänge
Reflex_PFL200.png Reflex_PFL200.png (355x)

Mime-Type: image/png, 7 kB

Noch gefällt der Beitrag keinem Nutzer.
!
!!! Fotos, Grafiken nur über die Upload-Option des Forums, KEINE FREMD-LINKS auf externe Fotos.    

!!! Keine Komplett-Schaltbilder, keine Fotos, keine Grafiken, auf denen Urheberrechte Anderer (auch WEB-Seiten oder Foren) liegen!
Solche Uploads werden wegen der Rechtslage kommentarlos gelöscht!

Keine Fotos, auf denen Personen erkennbar sind, ohne deren schriftliche Zustimmung.

Den Beitrag-Betreff bei Antworten auf Threads nicht verändern!
31.12.14 12:40
AndreasStefan 

250-499 Punkte

31.12.14 12:40
AndreasStefan 

250-499 Punkte

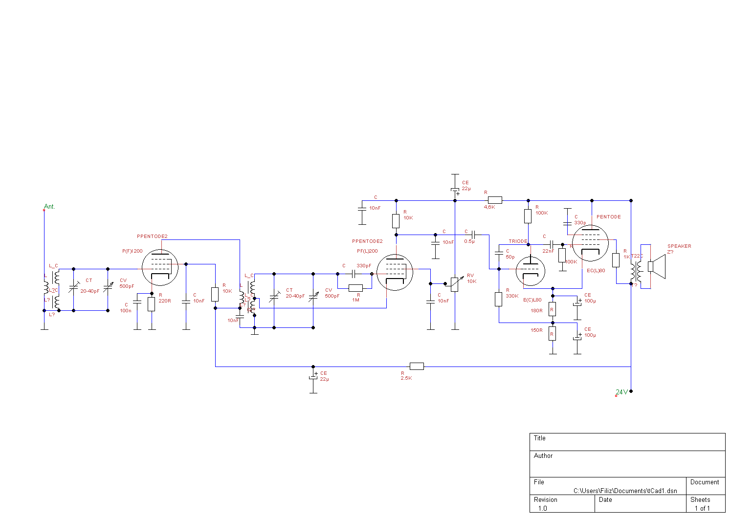
Re: steile Reflexröhre zähmen: HF am Schirmgitter auskoppeln & Anode abblocken?

Hallo Herrmann,

... die Röhre macht echt Spaß. Habe damit einen 2Kreiser gebaut. Geht mit 24V recht ordentlich.



Grüße von Andreas

Datei-Anhänge
tCad1.png tCad1.png (365x)

Mime-Type: image/png, 17 kB

31.12.14 12:52
Herrmann 

500 und mehr Punkte

31.12.14 12:52
Herrmann 

500 und mehr Punkte

Re: steile Reflexröhre zähmen: HF am Schirmgitter auskoppeln & Anode abblocken?

Hallo Andreas,

danke für die Rückmeldung. Wie ich sehe, verwendest Du das L-System als Audion und hast die Anode mit 10nF abgeblockt (und somit entschärft), ECO-Rückkopplung sei Dank.
Meine Philosophie lautet hier: Bei der Anodenspannung richtig Dampf machen und dafür mit nur einer Röhre auskommen.

Gruß & Guten Rutsch
Herrmann

31.12.14 13:10
AndreasStefan 

250-499 Punkte

31.12.14 13:10
AndreasStefan 

250-499 Punkte

Re: steile Reflexröhre zähmen: HF am Schirmgitter auskoppeln & Anode abblocken?

Hallo Herrmann,

... das ist auch eine Variante. Mein Streben war im Bereich Niedervolt.
So viel wie möglich HF Power um auf der NF Seite mit 24V auskommen.
Das Teil brüllt dich zwar nicht an, aber für Zimmerlautstärke reicht es .
Die RK setzt weich ein, ist aber über Bereich nicht zu bändigen.
Alles in Allen ein interessant Bastelei.
Bin mal auf deine Erfahrungen gespannt.

Grüße von Andreas

31.12.14 13:39
Herrmann 

500 und mehr Punkte

31.12.14 13:39
Herrmann 

500 und mehr Punkte

Re: steile Reflexröhre zähmen: HF am Schirmgitter auskoppeln & Anode abblocken?

Hallo Andreas,
übrigens, wenn Du es bei 24V mal brüllen lassen möchtest, empfehle ich die 26A7GT, eine amerikanische LKW/Bus-Entpentode. Anoden- u. Heizzspannung=26V.
Gruß
Herrmann

31.12.14 23:55
uwe_thomas 

250-499 Punkte

31.12.14 23:55
uwe_thomas 

250-499 Punkte

Re: steile Reflexröhre zähmen: HF am Schirmgitter auskoppeln & Anode abblocken?

Hallo Herrmann,

Erst mal einen guten Rutsch ins gesunde neue Jahr.

Die Idee, die F-Pentode als Triode über das Schirmgitter zu verwenden, wird sicherlich funktionieren.
Allerdings glaube ich, dass auch diese Schaltung irgendwie für den oberen Mittelwellenbereich neutralisiert werden muss.
Ich könnte mir vorstellen, dass es ab 1MHz unstabil wird.

Deshalb finde ich Deine erste Idee eigentlich viel schöner (wenn auch schwieriger).

Die Pentode als Gitterbasisstufe; das hat was.

Ich habe mich übrigens auch ein wenig mit aperiodischen Ferritantennen beschäftigt und habe dabei festgestellt, dass diese am besten
arbeiten, wenn sie niederohmig abgeschlossen sind, was bei einer Gitterbasis ja von Hause aus gegeben ist.

Eine aperiodische Ferritantenne hochohmig abgeschlossen fand ich nicht das Wahre (hat irgendwo eine Eigenresonanz weit über dem MW-Bereich, oder , wenn angepasste höhere Induktivität, stark ausgeprägtes Maximum in Bereichsmitte).
Dämpfung mittels Parallelwiderstand ist ja auch nicht der Sinn der Sache.

Dann habe ich mich da mal versucht kundig zu machen.

Soweit ich das verstanden habe (Vorsicht, Halbbildung), ist die aperiodische Ferritantenne (genau wie die aperiodische Rahmenantenne) nichts anderes als die Sekundärspule eines Transformators, der die magnetische Komponente des Feldes detektiert (deshalb auch sehr gut gegen die elektrische (Feld) Störkomponente abgeschirmt werden kann). Bedämpfung des Schwingkreises kann nicht stattfinden, da es keiner ist.

Dem niederohmigen Abschluss der Ferritantenne kommt natürlich der von Hause aus geringe Eingangswiderstand der Gitterbasischaltung entgegen.

Der hohe Ausgangswiderstand ist auch etwas schönes wegen der geringen Bedämpfung der Audion-Schwingkreisspule.
Die Schaltung könnte ich mir so vorstellen:


Fehlen vielleicht etwas an den Höhen, aber das ist bei Reflexempfängern ja sowieso meist der Fall.

Mit freundlichen Grüßen

Uwe Thomas

Datei-Anhänge
PFL_Reflex.jpg PFL_Reflex.jpg (307x)

Mime-Type: image/jpeg, 73 kB

01.01.15 01:34
Herrmann 

500 und mehr Punkte

01.01.15 01:34
Herrmann 

500 und mehr Punkte

Re: steile Reflexröhre zähmen: HF am Schirmgitter auskoppeln & Anode abblocken?

Hallo Uwe Thomas,

Prost Neujahr und vielen Dank für Deine Mühe. Findest Du es unbedenklich, daß das interne Abschirmblech auf der Katode des L-Systems und somit auf dem HF-Eingang liegt?
Übrigens, eine ECO-Rückkopplung ist beim gegebenen 1935er Schwenkspulensatz nicht möglich. Vorgegeben ist Meißnersche Rückkopplung mit Schwenkspuleneinstellung. Das nur am Rande.

Gruß
Herrmann

Zuletzt bearbeitet am 01.01.15 01:37

01.01.15 15:20
uwe_thomas 

250-499 Punkte

01.01.15 15:20
uwe_thomas 

250-499 Punkte

Re: steile Reflexröhre zähmen: HF am Schirmgitter auskoppeln & Anode abblocken?

Hallo Herrmann,

Ich hab grad mal ins Datenblatt der PFL geschaut.
Du hast natürlich recht. Das Schirmblech, mit der Katode verbunden, am HF-Eingang kann tatsächlich ein Problem ergeben.
Vielleicht gar nicht mal so massiv für die Gitterbasisschaltung (die Ferritantenne am Eingang ist kein Schwingkreis, die Frequenz ist relativ niedrig, der Eingang ist extrem niederohmig (vielleicht 70 Ohm?)).
Die gegenphasige Rückkopplung von der Anode auf die Ferritantenne könnte eventuelle Schwingneigung wegkompensieren.

Größere Probleme sehe ich darin, dass der Eingang (über das Schirmblech) auf die Anode des Audions (in Meißnerschaltung) koppeln könnte und dann die Rückkopplung undefinierbar werden könnte.

Wie gesagt: Könnte.

Wenn ich das jetzt bauen würde, dann würde ich erst mal die Gitterbasis mit der PFL testen..
Ferritantenne 10x200mm mit vielleicht 40 Wdg 0,5mm Draht, fliegender Aufbau mit der PFL und am Ausgang einen MW-Schwingkreis mit Ankopplungswicklung.

Das Ganze erst mal mit den normal großen Abblockkapazitäten an Gitter1 und der Anode geschaltet. Als Vorverstärker für irgend ein Radio, um zu sehen, ob die Schaltung überhaupt das Erwartete bringt.

Wenn das nicht funktioniert, kann ich es lassen und die Schaltung mit der Auskopplung der HF am Schirmgitter testen. Aber auch da müßte ich sicherlich neutralisieren (dann hätte ich allerdings den hohen Eingangswiderstand des Steuergitters, die Eigenresonanz der (nicht mehr ganz so) aperiodischen Ferritantenne und die Kapazität vom Schirmgitter zum Steuergitter zu betrachten).

Wenn es allerdings funktioniert, würde ich die Abblockkapazitäten auf das Maß für den Reflex verringern, um zu sehen, ob es dann immer noch funktioniert.
Wenn ja, dann würde ich weitermachen.

Zum Meißner: Vielleicht könnte man die Rückkopplungsschwenkspule (welche sonst an der Anode liegt) an die Katode und Masse legen und damit die Rückkopplung über diese Schwenkspule variabel gestalten?.

Anode dann wieder über über eine vertretbar große Kapazität ( sonst dumpfer Klang) an Masse legen.
Damit könnte ich die Kopplung des Schirmbleches auf die Anode des F-Systems unwirksam machen

Sind aber alles nur Ideen.

Freundliche Grüße und ein erfolgreiches neues Jahr wünscht

Uwe Thomas

01.01.15 20:35
Herrmann 

500 und mehr Punkte

01.01.15 20:35
Herrmann 

500 und mehr Punkte

Re: steile Reflexröhre zähmen: HF am Schirmgitter auskoppeln & Anode abblocken?

Hallo Uwe Thomas,

Zitieren:
Zum Meißner: Vielleicht könnte man die Rückkopplungsschwenkspule (welche sonst an der Anode liegt) an die Katode und Masse legen und damit die Rückkopplung über diese Schwenkspule variabel gestalten?.

Die Idee ist gut, setzt aber voraus, daß man die bestehende Rückkopplungs-Schwenkspule umpolt. Dazu muß ich mir das Chassis meines alten Radios noch einmal anschauen. Man muß an den Masse-Punkt herankommen und ihn gut auftrennen können.
Desweiteren könnte die Impedanz der Rückkopplungswicklung zu groß für ECO (=HF-Anodenbasis) sein, die Folge wäre eine starke HF-Stromgegenkopplung und damit ein starker Rückgang der Audionverstärkung. Problem wäre evtl. durch einen parallelen 100Ohm-Trimmer lösbar.

Zum Thema Katodenbasis vs. Gitterbasis:

Grundsätzlich haben beide eine hohe Spannungsverstärkung, die Gitterbasisschaltung jedoch nur eine Stromverstärkung von 1.

Wenn eine Katodenbasisschaltung noch weit unterhalb ihrer Grenzfrequenz betrieben wird und deren Eingang durch einen parallelen Dämpfungswiderstand niederohmig gemacht wird, hat sie ähnliche Eigenschaften wie die Gitterbasisschaltung, jedoch nicht ganz deren Stabilität - allerdings eine weit bessere Stabilität als bei hochohmigem = offenem Eingang. Darin sehe ich die Chance.

Gruß
Herrmann

02.01.15 01:59
uwe_thomas 

250-499 Punkte

02.01.15 01:59
uwe_thomas 

250-499 Punkte

Re: steile Reflexröhre zähmen: HF am Schirmgitter auskoppeln & Anode abblocken?

Hallo Herrmann,

Dann wünsche ich Dir Viel Erfolg.

Mit freundlichen Grüßen,

Uwe Thomas

 1
 1
Ankopplungswicklung   Gitterbasisschaltung   Schirmgitterspannung   Schirmgitter   HF-Stromgegenkopplung   Einröhren-Empfänger   Mittelwellenbereich   Rückkopplungswicklung   Dämpfungswiderstand   Audion-Schwingkreisspule   Spannungsverstärkung   Rückkopplungs-Schwenkspule   Schwenkspuleneinstellung   Eingangswiderstand   Ferritantenne   Gitterbasischaltung   Reflexröhre   Rückkopplungsschwenkspule   Katodenbasisschaltung   Abblockkapazitäten