| Passwort vergessen?
Sie sind nicht angemeldet. |  Anmelden

Sprache auswählen:

Wumpus Gollum Forum von
Wumpus Welt der (alten) Radios
Sie sind nicht angemeldet.
 Anmelden

Experiment Enddämpfung (Rückkopplung)
  •  
 1
 1
19.09.21 14:40
funkoldi 

100-249 Punkte

19.09.21 14:40
funkoldi 

100-249 Punkte

Experiment Enddämpfung (Rückkopplung)

- es wurde weiter experimentiert -

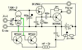
Bezugnehmend auf bisherige Experimente ist es nun gelungen, eine regelbare Enddämpfung des Schwingkreises einzustellen. Es ist möglich, die Signale bis zum Schwingeinsatz zu regeln. Schon im experimentellen Aufbau, siehe Bild, arbeitet die Schaltung im Kurzwellenbereich einwandfrei. Für Telegrafie- und Einseitenbandempfang könnte eine Feinregelung sinnvoll sein, was sich bei der Einstellung von Radiostationen als nicht nötig erwies.

Datei-Anhänge
Kurzwelle 1.GIF Kurzwelle 1.GIF (212x)

Mime-Type: image/gif, 3 kB

Kurzwelle 1a.png Kurzwelle 1a.png (227x)

Mime-Type: image/png, 80 kB

ELEK, Vorkreis, wumpus und joeberesf gefällt der Beitrag.
!
!!! Fotos, Grafiken nur über die Upload-Option des Forums, KEINE FREMD-LINKS auf externe Fotos.    

!!! Keine Komplett-Schaltbilder, keine Fotos, keine Grafiken, auf denen Urheberrechte Anderer (auch WEB-Seiten oder Foren) liegen!
Solche Uploads werden wegen der Rechtslage kommentarlos gelöscht!

Keine Fotos, auf denen Personen erkennbar sind, ohne deren schriftliche Zustimmung.

Den Beitrag-Betreff bei Antworten auf Threads nicht verändern!
02.11.21 12:16
funkoldi 

100-249 Punkte

02.11.21 12:16
funkoldi 

100-249 Punkte

Re: Experiment Enddämpfung (Rückkopplung)

- es wurde weiter experimentiert -

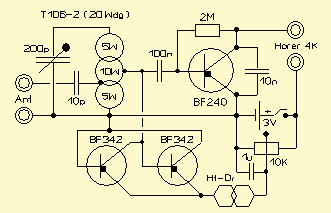
Nachdem eine gut arbeitende Enddämpfer-Schaltung zum Einsatz kam, wurde weiter aufgerüstet. Mit einem FET zur Demodulation und NF-Nachverstärkung sind auch tagsüber diverse Kurzwellen-Stationen lautstark zu hören. Auch Telegrafie- und SSB-Stationen sind hörbar. Wenn auch für heutige Verhältnisse bescheiden, kann man jetzt schon von einem Empfangsgerät sprechen. Dem experimentellen Aufbau, sollte ein mechanisch stabiler Aufbau folgen.


Datei-Anhänge
z1.png z1.png (197x)

Mime-Type: image/png, 6 kB

z2.png z2.png (205x)

Mime-Type: image/png, 118 kB

 1
 1
Empfangsgerät   experimentellen   SSB-Stationen   Telegrafie-   Rückkopplung   Kurzwellen-Stationen   Radiostationen   Feinregelung   NF-Nachverstärkung   Demodulation   Enddämpfer-Schaltung   Schwingkreises   Verhältnisse   Einseitenbandempfang   aufgerüstet   Schwingeinsatz   Enddämpfung   Kurzwellenbereich   experimentiert   einzustellen