| Passwort vergessen?
Sie sind nicht angemeldet. |  Anmelden

Sprache auswählen:

Wumpus Gollum Forum von
Wumpus Welt der (alten) Radios
Sie sind nicht angemeldet.
 Anmelden

DM-NF-Filter
  •  
 1 2 3 4
 1 2 3 4
25.08.21 14:03
Hajo 

500 und mehr Punkte

25.08.21 14:03
Hajo 

500 und mehr Punkte

DM-NF-Filter

Hallo Zusammen

Im Hinblick auf ein (eventuelles) SAQ Direktmischer-Projekt, habe ich mir mal ein paar Gedanken bezüglich eines möglichst einfach aufzubauenden NF-Filters gemacht.
Mit OPV ist so etwas heutzutage ja kein Hexenwerk mehr. Auf der Seite von Texas Instruments
findet sich ein Tool, das kaum Wünsche offen läßt. Ein Entwurf für ein 700Hz Filter mit 100Hz Bandbreite sieht nicht schlecht aus aber die krummen Widerstandswerte verheißen eine Menge Fummelei beim Abgleich. Habe einen Entwurf in der Sim getestet und festgestellt, daß die absoluten Werte nicht wirklich kritisch sind. Da Mehrfach-OPV bekanntlich entweder 2- oder 4-fach integriert sind, sieht mein momentaner Entwurf so aus:



Wie man sehen kann, sind die Differenzen der -6dB Bandbreite zwischen 4- und 8-pol nicht wirklich dramatisch, wohl aber die Weitabselektion.
Um das Abstimmen des Direktmischers im praktischen Betrieb zu erleichtern, wäre es vielleicht sinnvoll, einen Zugriff hinter der ersten Stufe zu haben (eingefügt - grün). Um die Differenz der Pegel nicht zu groß werden zu lassen, ist die Verstärkung der beiden letzten Stufen etwas reduziert.
Ich denke, der Plot sieht für ein einfaches 8-pol Filter ganz brauchbar aus, vielleicht würden für SAQ sogar 4 Pole reichen.
Nachfolgend noch ein Eindruck vom Ein- und Ausschwingverhalten:



In diesem Fall war die Verstärkung über alle Stufen konstant eingestellt. 17kHz werden im Beispiel mit 5Hz getastet, BP2 zeigt knapp 20ms Ein- und Ausschwingzeit, BP4 das Doppelte davon. Das würde ich für diese langsame Tastung vielleicht gerade noch als akzeptabel bezeichnen - oder was meint Ihr?

Ein praktischer 4-poliger Versuchsaufbau auf dem Steckbrett stimmt mit der Simulation recht gut überein, anbei die Impulsform am Oszi.




Gruß in die Runde
Hajo

Zuletzt bearbeitet am 25.08.21 14:07

Datei-Anhänge
Filter-BP-ac.png Filter-BP-ac.png (248x)

Mime-Type: image/png, 118 kB

Filter-BP-tran.png Filter-BP-tran.png (233x)

Mime-Type: image/png, 269 kB

Filter-BP-2pol osz.png Filter-BP-2pol osz.png (231x)

Mime-Type: image/png, 129 kB

laurel1 und basteljero gefällt der Beitrag.
!
!!! Fotos, Grafiken nur über die Upload-Option des Forums, KEINE FREMD-LINKS auf externe Fotos.    

!!! Keine Komplett-Schaltbilder, keine Fotos, keine Grafiken, auf denen Urheberrechte Anderer (auch WEB-Seiten oder Foren) liegen!
Solche Uploads werden wegen der Rechtslage kommentarlos gelöscht!

Keine Fotos, auf denen Personen erkennbar sind, ohne deren schriftliche Zustimmung.

Den Beitrag-Betreff bei Antworten auf Threads nicht verändern!
26.08.21 11:48
Hajo 

500 und mehr Punkte

26.08.21 11:48
Hajo 

500 und mehr Punkte

Re: DM-NF-Filter

Hallo Jens

Bezüglich Selektion hast Du ganz sicher Recht, vor dem Mischer sitzt als Filter die Ferritantenne aber ob deren Selektion ausreichend ist, muß der Versuch zeigen.
Ein schmales aktives Bandfilter vor dem Mischer (wenn ich das richtig verstehe) wäre im Fall der Fälle noch eine Option - gute Idee.
Mit Weitabselektion meinte ich ich nicht die des ganzen Empfängers, sondern die des NF-Filters.


Gruß in die Runde
Hajo

26.08.21 12:40
HB9 

500 und mehr Punkte

26.08.21 12:40
HB9 

500 und mehr Punkte

Re: DM-NF-Filter

Hallo zusammen,

als Spulen kann man hier käufliche Festinduktivitäten (für Kleinsignale, keine Leistungsdrosseln) verwenden, dann muss man nichts wickeln, und für Bandfilter haben die eine ausreichende Güte. Da sie magnetisch nicht geschirmt sind, kann man induktiv gekoppelte Bandfilter bauen und mit dem Abstand den Kopplungsgrad einstellen. Abgleichen muss man dann mit Trimmkondensatoren.

Für selbstgewickelte Spulen empfehle ich RM6- oder RM8-Spulenkörper mit dem Epcos N48-Kern mit kleinem Luftspalt, dann ist er abgleichbar. Mit einem AL von 400 hält sich die Windungszahl in erträglichen Grenzen, und die Güte ist sehr hoch und die Induktivität temperaturunabhängig.

Gruss HB9

Zuletzt bearbeitet am 26.08.21 12:41

26.08.21 15:19
Reflex-Kalle 

500 und mehr Punkte

26.08.21 15:19
Reflex-Kalle 

500 und mehr Punkte

Re: DM-NF-Filter

Vielleicht kann man mit den abgleichbaren HFW-M 4804.00.15 19kHz Pilotton Sperrkreis-Induktivitäten ca. 15mH (10…20mH abgleichbar, Q>35) da Filter aufbauen. Gibt es bei Oppermann als

Filter 2 fach ohne Alugehäuse,Rohrkern abnehmbar, daher leichtes
Umwickeln möglich Spule 1 abgleichbar von 10-20 mH, Spule 2 10–20 mH
Typ FI 1500 1 St. 0,36 € 10 St. 2,30 €

Ohne den äußeren Rohrkern zu magnetischen Abschirmung ist die Induktivität ca. 2mH niedriger und ergibt dann einen Koppelfaktor von ca. 0,056 zwischen beiden Induktivitäten.

Gruß

(Reflex-)Kalle

27.08.21 00:45
Hajo 

500 und mehr Punkte

27.08.21 00:45
Hajo 

500 und mehr Punkte

Re: DM-NF-Filter

Hallo Miteinander und danke für Euer Interesse und die vielen Tipps.
Habe mir heute mit dem AADE Filterdesigner ein paar Entwürfe für 17,2kHz Bandfilter angesehen. Das erfordert einiges an Induktivität und bevor ich das in Angriff nehme, will ich morgen mal praktisch testen, wie sich die Ferritantenne in Verbindung mit dem 4-poligen NF-Filter schlägt.
Vielleicht reicht die Selektion aus, um den U-Boot Sender auf 18,1 ausreichend zu unterdrücken.
Werde berichten

Gruß in die Runde
Hajo

27.08.21 11:26
Metabastler 

100-249 Punkte

27.08.21 11:26
Metabastler 

100-249 Punkte

Re: DM-NF-Filter

So als Filter-Anregung: Von General Radio gibt es den GR 1232-A , der mit einem Poti und R und Cs einen einstellbaren schmalbandigen Filter realisiert. Mit OPs leicht zu bauen.
Beschreibung und Schaltplan "GENRAD 1232A Operating.pdf" suchen..




Zuletzt bearbeitet am 27.08.21 11:33

Datei-Anhänge
GR1232A-Auszug.png GR1232A-Auszug.png (238x)

Mime-Type: image/png, 118 kB

GR1232A-Auszug2.png GR1232A-Auszug2.png (255x)

Mime-Type: image/png, 86 kB

28.08.21 06:55
Martin.M 

500 und mehr Punkte

28.08.21 06:55
Martin.M 

500 und mehr Punkte

Re: DM-NF-Filter

Hajo:
Hallo Miteinander und danke für Euer Interesse und die vielen Tipps.
Habe mir heute mit dem AADE Filterdesigner ein paar Entwürfe für 17,2kHz Bandfilter angesehen. Das erfordert einiges an Induktivität und bevor ich das in Angriff nehme, will ich morgen mal praktisch testen, wie sich die Ferritantenne in Verbindung mit dem 4-poligen NF-Filter schlägt.
Vielleicht reicht die Selektion aus, um den U-Boot Sender auf 18,1 ausreichend zu unterdrücken.
Werde berichten

Gruß in die Runde
Hajo


hallo,
ich würde da 19kHz Fertiginduktivität für Stereodekoder in die enge Wahl nehmen.
Die sollten zB bei Amidon zu bekommen sein und haben mit dem passenden C ein hohes Q für 17,2kHz.
Der abgebildete Ri schreit aber geradezu nach einem JFet dahinter, oder einer Röhre.
lG Martin

Zuletzt bearbeitet am 28.08.21 06:56

28.08.21 15:22
Hajo 

500 und mehr Punkte

28.08.21 15:22
Hajo 

500 und mehr Punkte

Re: DM-NF-Filter

Hallo in die Runde

Danke an Metabastler und Martin für Eure Gedanken.
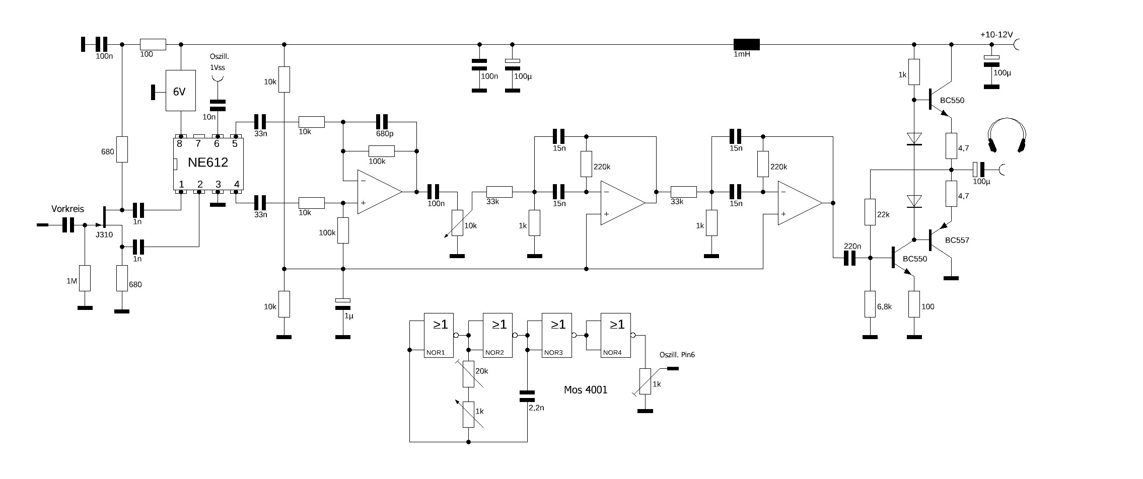
Noch weiß ich nicht, ob daraus wirklich ein fertiger Empfänger werden wird, zunächst ging es mir nur darum festzustellen, ob ein so einfaches NF-Filter den Anforderungen genügen kann. Für den Empfang von SAQ besteht die Hauptforderung hier am Ort darin, die russische Marine auf 18kHz ausreichend zu unterdrücken. Das Röhrenaudion hatte beim jüngsten Empfang vor einigen Wochen diesbezüglich etwas Mühe damit. Wenn, wie uns HB9 kürzlich sehr verständlich an dieser Stelle auseinander gesetzt hat, das Audion beim A1 Empfang ohnehin als Direktmischer arbeitet, könnte man die Wirksamkeit des Filters an einem Halbleiter Mischer testen und schauen, in wie weit sich die Ergebnisse eventuell auf das Audion übertragen lassen. Ein neuer Transistor-DM-SAQ-RX wäre dann eher ein Nebeneffekt

Da sich der Aufwand sehr in Grenzen hält, habe ich gestern die an anderer Stelle skizzierte Schaltung auf das Steckbrett gepinnt.
Noch etwas vereinfacht hier die vorläufige Schaltung:



Für die OPV könnte man auch einen 4-fachen nehmen und noch eine Filterstufe anhängen.
Rein gehörmäßig konnte ich keinen Unterschied zwischen bipolaren- und OPV mit Fet Eingängen feststellen. Auch ist es egal, ob man den Mischer mit einem Sinus- oder Rechtecksignal speist. Mein Mischeroszillator besteht aus zwei NOR-Gattern.
Die Selektivität dieser Simpelschaltung hat mich positiv überrascht. Bei den gestrigen Versuchen war z.B. Skelton auf 22,1 kHz von DHO38 auf 23,4 fast sauber zu trennen, obwohl DHO hier rund 10dB stärker einfällt, als Skelton.

Habe heute Morgen noch einen Test auf 17,2 und 18kHz durchgeführt: Zwei Koppelspulen von je 3Wdg waren unmittelbar hintereinander in rund 30cm Abstand von der Ferritantenne entfernt angeordnet und wurden mit je einem Generator gespeist - 17,2 kHz getaktet, 18 kHz mit +/-100 Hz im Sweep - wobei die Pegel am SDR vorher auf -105 dB bei 17,2 kHz und -90 dB bei 18 kHz eingestellt wurden.

Der Oszillator des Direktmischers schwang zwischen 17,9 kHz für 17,2 kHz (SAQ) und 17,3 kHz für 18 kHz (RDL)
Anbei ein Mitschnitt: Bis Sek.4 hört man 17,2 kHz, ab da bis Sek. 12 verstelle ich langsam den Mischeroszillator auf 17,3 kHz. Von Sek.12 bis Sek. 17 steht der RX also schon auf 18 kHz Empfangsfrequenz. Nach Sek. 17 wird die Ferritantenne auf 18 kHz nachgestimmt. Ab Sek. 25 das ganze wieder rückwärts - erst Mischeroszillator zurück auf 17,9 kHz, dann Ferritantenne nachgestimmt.

Insgesamt scheint mir das Ziel erreicht zu sein, 18kHz läßt sich erstaunlich gut unterdrücken.
Für den Zweck ausreichend, würde ich meinen oder wie seht Ihr das?

P.S. gerade eben ist RDL aktiv - auf 17,2kHz ist davon nichts zu hören.



Gruß in die Runde
Hajo

Zuletzt bearbeitet am 29.08.21 00:22

Datei-Anhänge
SAQ-DM-Test.mp3 SAQ-DM-Test.mp3 (238x)

Mime-Type: audio/mpeg, 186 kB

VLF-DM nach Raban.jpg VLF-DM nach Raban.jpg (272x)

Mime-Type: image/jpeg, 144 kB

28.08.21 17:20
Reflex-Kalle 

500 und mehr Punkte

28.08.21 17:20
Reflex-Kalle 

500 und mehr Punkte

Re: DM-NF-Filter

Der BC557 ist falsch herum im Schaltplan gezeichnet (Emitter und Collector vertauscht). Kann auf die Schnelle schon mal passieren.

(Reflex-)Kalle

29.08.21 00:23
Hajo 

500 und mehr Punkte

29.08.21 00:23
Hajo 

500 und mehr Punkte

Re: DM-NF-Filter

Danke für's Aufpassen Kalle, hab' den Schusselfehler korrigiert.

Gruß in die Runde
Hajo

 1 2 3 4
 1 2 3 4
Differenzsignalverarbeitung   QuadratureSampleDemodulatoren   Bandbreitenverstellung   Überlagerungsspannungen   Differenzsignal-Verstärker   bearbeitet   Differenzverstärker   Gleichspannungsverstärkung   Gleichtaktunterdrückung   Oszillatorfrequenzaufbereitung   Zuletzt   Instrumentenverstärkerschaltung   Rückkopplungswiderstand   Längstwellenempfänger   Tschebyscheffcharakteristik   Überlagerungsfrequenz   DM-NF-Filter   Sperrkreis-Induktivitäten   Schaltung   Ferritantenne