| Passwort vergessen?
Sie sind nicht angemeldet. |  Anmelden

Sprache auswählen:

Wumpus Gollum Forum von
Wumpus Welt der (alten) Radios
Sie sind nicht angemeldet.
 Anmelden

Und wieder ein Zweikreiser...
  •  
 1
 1
13.01.17 12:47
Vorkreis 

500 und mehr Punkte

13.01.17 12:47
Vorkreis 

500 und mehr Punkte

Und wieder ein Zweikreiser...

Hier das angekündigte Projekt eines weiteren Zweikreisers. Jetzt mit 4x DF651 Subminiaturröhren.
Auf die Entdämpfung der Vorstufe habe ich dieses Mal verzichtet. Als Antenne dient ein Draht.
Eingang wahlweise hochinduktiv oder über eine Kapazität direkt auf den Eingangsschwingkreis.
Die Lautstärke wird per Poti über die Zufuhr der Antennenenergie geregelt.
Empfang von 0,52 bis 1,720 MHz. Kopplung auf das Audion mit einem RC-Glied.
Abschirmmaßnahmen zw. Vorstufe und Audion waren nicht notwendig. Als hoch wirksam hat sich
hier die Einschaltung eines Trimmers für die Einstellung der Gittervorspannung erwiesen.
NF-Auskopplung direkt nach dem Audion über eine Cinchbuchse für eine externe Endstufe.
Auf das Audion folgt ein 2-stufiger Kopfhörerverstärker. Die HF kann über eine SMA-Buchse
für einen Frequenzzähler abgenommen werden. Rückkopplung, wie immer, über das Schirmgitter.
Anodenspannungsversorgung über eine 22,5Volt Foto-Batterie, Heizung 1,2Volt AAA-Akku
Strombedarf Anoden ca. 65 Mikroampere, das reicht für theoretisch 1000 Betriebsstunden.
Dem Heizakku werden ca. 26mA entnommen, das reicht für gut 30 Stunden.

Das spannende bei diesem Projekt war die Frage, ob es gelingt, diese winzige Röhre zum Schwingen
zu bringen. Am Ende der Versuchsreihe war die Windungszahl der Rückkopplungsspule (150Wdg)
dann um 50% höher als die der Kreisspule. Die Befürchtung, dass sich die Eigenresonanz der Spule
negativ bemerkbar machen könnte, hat sich zum Glück zerstreut. Der Rückkopplungseinsatz ist weich
und gut dosierbar. Dem Doppeldrehko wurde ein kleiner Drehko (ca. 2-5pF) am Audion zur Feinabstimmung
parallel geschaltet. Das Rückkopplungs-Poti elektrisch gespreizt.

Das Ganze lief nicht ohne Panne ab. Noch während der Testphase sind 3 der 4 Röhren
durchgebrannt. Warum, konnte ich nicht feststellen. Vermutlich eine Unachtsamkeit beim
Hantieren mit der Anodenspannung.
Fast schlimmer als die Neubeschaffung war das Auswechseln der eingelöteten Röhren.
Am Ende wurde dann doch alles gut.

Die Empfangsleistung ist vergleichsweise sehr gut. Die NF-Leistung ist zwar nicht brüllend laut, aber
absolut ausreichend. Das Thema Miniaturisierung hätte man sicher deutlich weiter treiben können,
aber eine gewisse Handlichkeit des Gerätchens wollte ich mir erhalten.
Im Versuchsbetrieb war einwandfreies Arbeiten bis ca. 2 MHz an einem 2m Draht möglich.
Amateure im 160m-Band waren einwandfrei aufnehmbar.









Als nächstes kommt was größeres. Ein Superhet mit Batterieröhren der 70er Serie. Freue mich schon
auf das Löten an den winzigen Fassungen.

Euch Allen ein erfolgreiches neues Jahr in bester Gesundheit.
Jürgen

Datei-Anhänge
Batterie-Zweikreiser m. 4x DF651 001.jpg Batterie-Zweikreiser m. 4x DF651 001.jpg (294x)

Mime-Type: image/jpeg, 482 kB

Batterie-Zweikreiser m. 4x DF651 002.jpg Batterie-Zweikreiser m. 4x DF651 002.jpg (280x)

Mime-Type: image/jpeg, 495 kB

Batterie-Zweikreiser m. 4x DF651 004.jpg Batterie-Zweikreiser m. 4x DF651 004.jpg (287x)

Mime-Type: image/jpeg, 508 kB

Batterie-Zweikreiser m. 4x DF651 005.jpg Batterie-Zweikreiser m. 4x DF651 005.jpg (301x)

Mime-Type: image/jpeg, 526 kB

Batterie-Zweikreiser m. 4x DF651 007.jpg Batterie-Zweikreiser m. 4x DF651 007.jpg (293x)

Mime-Type: image/jpeg, 445 kB

Batterie-Zweikreiser m. 4x DF651 008.jpg Batterie-Zweikreiser m. 4x DF651 008.jpg (300x)

Mime-Type: image/jpeg, 449 kB

Batterie-Zweikreiser m. 4x DF651 009.jpg Batterie-Zweikreiser m. 4x DF651 009.jpg (293x)

Mime-Type: image/jpeg, 409 kB

Wolle, wumpus, joeberesf, Airwaves, apollo, nobbyrad58, Opa.Wolle und regency gefällt der Beitrag.
!
!!! Fotos, Grafiken nur über die Upload-Option des Forums, KEINE FREMD-LINKS auf externe Fotos.    

!!! Keine Komplett-Schaltbilder, keine Fotos, keine Grafiken, auf denen Urheberrechte Anderer (auch WEB-Seiten oder Foren) liegen!
Solche Uploads werden wegen der Rechtslage kommentarlos gelöscht!

Keine Fotos, auf denen Personen erkennbar sind, ohne deren schriftliche Zustimmung.

Den Beitrag-Betreff bei Antworten auf Threads nicht verändern!
13.01.17 13:52
MB-RADIO 

500 und mehr Punkte

13.01.17 13:52
MB-RADIO 

500 und mehr Punkte

Re: Und wieder ein Zweikreiser...

Hallo Jürgen,

klasse Beitrag, gefällt mir sehr gut.

!!!! Vorsicht !!!! die Röhren brennen auch durch, wenn der Katodenstrom zu hoch wird - positives G1, zu hohe UA - 15V reichen.

Viele Grüße
Bernd

Zuletzt bearbeitet am 13.01.17 13:55

13.01.17 15:00
Vorkreis 

500 und mehr Punkte

13.01.17 15:00
Vorkreis 

500 und mehr Punkte

Re: Und wieder ein Zweikreiser...

Hallo Bernd,

vielen Dank für den im wahrsten Sinne des Wortes heißen Tipp
Möglicherweise ist mir genau dies beim herumprobieren passiert.

Gruß
Jürgen

13.01.17 19:01
joeberesf 

500 und mehr Punkte

13.01.17 19:01
joeberesf 

500 und mehr Punkte

Re: Und wieder ein Zweikreiser...

Hallo Jürgen,

ganz großartige Arbeit. Das ist ja ein richtiger Miniempfänger geworden. Ich habe diesen Röhrentyp DF651 Subminiaturröhre noch nicht gesehen und bin überrascht wie klein diese sind. Der Strombedarf, gerade die Heizung, ist ein echter Vorteil von diesen Subminiaturröhren. Auch die russischen Typen eignen sich deswegen sehr gut, allerdings brauchen die ein bisschen mehr Anodenspannung. Ohne große Batteriepacks ist das eine sehr interessante Variante. In meinem R-311 sind 8x 2SH27L. Die Heizung betreibe ich mit 2x 1.2V in Reihe aus je einem fetten Akku. Hält auch sehr lang. I_Heiz_ges = 340mA bei 8 Röhren. Zwar keine Subminiaturröhren...aber halt auch diese geringe Heizleistung.

Schönes und sehr sauber gearbeitetes Projekt, gefällt mir sehr....auch die mechanische Ausführung.

Gruß

Joerg

P.S. Den Plan findet man wo? Skizze vorhanden? Wäre !

Zuletzt bearbeitet am 13.01.17 19:05

14.01.17 10:29
Vorkreis 

500 und mehr Punkte

14.01.17 10:29
Vorkreis 

500 und mehr Punkte

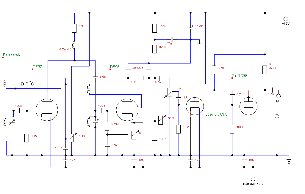
Re: Und wieder ein Zweikreiser...

Hallo Joerg,

Dank für die Anerkennung. Eine Skizze gibt es in Kritzelform, die ich hier natürlich so
nicht zeigen möchte. Die Schaltung birgt allerdings auch keine Besonderheiten und entspricht
weitgehend dem früherer Projekte wie z. B.



In der Vorstufe den Ferritstab und die Rückkopplung weg denken. An das Schirmgitter den
üblichen Vorwiderstand mit dem Abblock-C und die Widerstände insgesamt an den hier
verwendeten Röhrentyp und die Stromversorgung angepasst. Im NF-Teil werkeln Pentoden,
beide gleich beschaltet. Für das Audion hat sich eine Schirmgitterspannung von ca. 7-8 Volt
als Optimum ergeben. Der Trimmer in der Heizleitung für die Gittervorspannung hat 200Ohm.
Achtung Heizspannung 0,625Volt pro Röhre!

Gruß
Jürgen

Datei-Anhänge
Batteriezweikreiser.png Batteriezweikreiser.png (296x)

Mime-Type: image/png, 37 kB

14.01.17 13:39
nobbyrad58 

500 und mehr Punkte

14.01.17 13:39
nobbyrad58 

500 und mehr Punkte

Re: Und wieder ein Zweikreiser...

Hallo Zusammen!

Auch von mir großes Lob uns Anerkennung für diese Arbeit. Zur Ergänzung, es gibt auch Subminiaturröhren der E Reihe (70 er) mit 6,3 V Heizung. Manche dieser Typen waren sog. Rechenmaschinenröhren.

MFG Nobby

14.01.17 13:48
Vorkreis 

500 und mehr Punkte

14.01.17 13:48
Vorkreis 

500 und mehr Punkte

Re: Und wieder ein Zweikreiser...

Hallo Nobby,

Danke! Von den 6,3Volt Typen habe ich auch einige im Fundus. Das neue Gerät soll allerdings
Batterie betrieben und damit portabel sein. Mit den Netzröhren plane ich vorerst noch nichts.

Gruß
Jürgen

14.01.17 15:39
BernhardWGF

nicht registriert

14.01.17 15:39
BernhardWGF

nicht registriert

Re: Und wieder ein Zweikreiser...

Ein sehr schoenes Radio und ein tolles Roehrenprojekt. Ich wuerde gern mal damit rumspielen! Ist das eine selbstgebaute 22.5 Volt Batterie? Wieviel Kapazitaet hat sie und wie ist sie aufgebaut? Alles voller kleiner Knopfzellen?

Gruss Bernhard.

14.01.17 18:48
Opa.Wolle 

500 und mehr Punkte

14.01.17 18:48
Opa.Wolle 

500 und mehr Punkte

Re: Und wieder ein Zweikreiser...

Hallo Jürgen,

schöne "Bastelei" und sehr gut aufgebaut, gefällt mir!

14.01.17 22:06
Vorkreis 

500 und mehr Punkte

14.01.17 22:06
Vorkreis 

500 und mehr Punkte

Re: Und wieder ein Zweikreiser...

Hallo Bernhard,

die Batterie ist industriell hergestellt und mit 70mAh Kapazität angegeben. Einfach 22,5V Batterie guugeln.
Das mit dem Spielen könnte leicht organisiert werden. Kommst Du nicht auch aus dem Bereich FFM?

@ Wolfagng
Danke für das Lob, macht richtig Spaß mit dem Minimalteil zu hören. Allerdings habe ich den
Empfang noch nicht in einer ruhigen Gegend mit langem Draht ausprobieren können.

Gruß
Jürgen

 1
 1
Subminiaturröhre   Zweikreiser   Rückkopplungsspule   Kopfhörerverstärker   Rückkopplungs-Poti   Schirmgitterspannung   Miniaturisierung   Rechenmaschinenröhren   Anodenspannungsversorgung   Eingangsschwingkreis   Versuchsbetrieb   Anodenspannung   Empfangsleistung   Gittervorspannung   Rückkopplungseinsatz   vergleichsweise   Abschirmmaßnahmen   Betriebsstunden   Subminiaturröhren   Antennenenergie