| Passwort vergessen?
Sie sind nicht angemeldet. |  Anmelden

Sprache auswählen:

Wumpus Gollum Forum von
Wumpus Welt der (alten) Radios
Sie sind nicht angemeldet.
 Anmelden

Ein neues Bauprojekt ist fertiggestellt...
  •  
 1 2 3 4
 1 2 3 4
12.03.15 23:02
Vorkreis 

500 und mehr Punkte

12.03.15 23:02
Vorkreis 

500 und mehr Punkte

Ein neues Bauprojekt ist fertiggestellt...

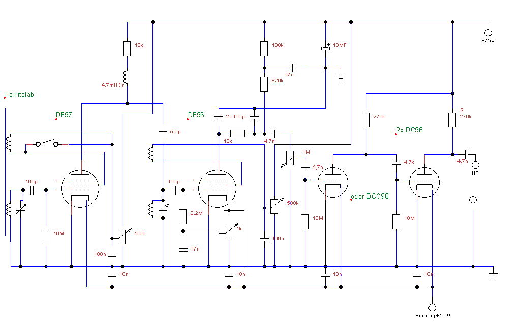
... ein Zweikreiser mit Batterieversorgung. Nun kann ich dem Störpegel der Stadt entfliehen.
Der Empfänger ist, wie sein mit Netzspannung betriebener Kollege, ebenfalls mit Ferritantenne 240x10mm und Entdämpfung in der Vorstufe (DF97) ausgestattet. Er empfängt zwischen 450 und 2050 kHz. In dieser Version kann ich die Rückkopplungsspule kurzschließen und erhalte so eine etwas breitere Eingangsstufe bei voller Verstärkung. Ist beim Suchempfang recht hilfreich, da ich keine Einknopfabstimmung habe und der Vorkreis recht scharf abstimmt. Die Rückkopplungswindungen sind in beiden Stufen an das Schirmgitter gelegt. Diese Schaltung ermöglicht einen weicheren Einsatz der RK im Vergleich zum Anschluss an die Anode, verlangt aber mehr Windungen.

Das abschaltbare Frequenzdisplay ist über einen FET-Trennverstärker direkt an das Steuergitter des Audions (DF96) über ca. 7 pF angeschlossen. Die Störungen durch das Display beim Empfang sind jedoch nicht so stark wie Anfangs befürchtet. Es kann sogar eingeschaltet bleiben, zumindest bei starken Sendern.

Vorhanden sind 2 getrennt schaltbare NF-Verstärker. Einen für hochohmige Kopfhörer (DCC90) und einen für den eingebauten Lautsprecher (DAF96 u. DL96), wobei der Lautsprecherbetrieb recht bescheiden ist und nur wirklich gut bei den hohen Pegeln in den Abendstunden geht. Vor den NF-Stufen liegt ein Tiefpass, der ab 4,5 kHz sperrt.

Die Stromversorgung erfolgt für die Heizung und das Display über Akkus (2x Baby parallel und 8x AA) und für die Anodenspannung über einen Batteriesatz (50x AA). Ladeanschlüsse sind auf der Rückseite, so dass die Akkus bei Ladung im Gerät bleiben können.
Zur Kontrolle der Anodenbatterie gibt es eine weitere Buchse.
Die Anodenstromaufnahme ist bei reinem Kopfhörerbetrieb so gering, dass die Batterien für einige 100 Stunden Betrieb reichen dürften. Allerdings sorgen die insgesamt 60 Zellen für ein sattes Gewicht
Die Empfangsleistung ist zufrieden stellend, erreicht aber nicht ganz die des Netz-2-Kreisers.

Als Referenz benutze ich einen Degen 1103. Er arbeitet als Taschenempfänger im MW-Bereich ebenfalls mit einer Ferritantenne und bietet sehr ordentliche Empfangsleistungen. Mein FRG100 ist in diesem Bereich mit Langdraht an meinem Standort völlig unbrauchbar.
Alles was der Degen hört, hört auch der 2-Kreiser. Nur bei sehr schwachen Signalen ist der kleine Doppelsuper im Vorteil.
Allerdings ist die Richtwirkung der geschirmten Ferritantenne beim 2-Kreiser deutlich besser.

Die Ferritantenne ist steck- und auswechselbar. Demnächst werde ich Versuche mit einer Rahmenantenne starten
und den Audion-Gitterkreis testweise eine Schalenkernspule spendieren. Ich sehe da noch Verbesserungspotential.

Das Schaltbild zeigt nicht alle, aber die wichtigsten Details.

Gruß Jürgen

Datei-Anhänge
Batteriezweikreiser.png Batteriezweikreiser.png (374x)

Mime-Type: image/png, 37 kB

SDIM0887.JPG SDIM0887.JPG (363x)

Mime-Type: image/jpeg, 487 kB

SDIM0885.JPG SDIM0885.JPG (338x)

Mime-Type: image/jpeg, 462 kB

SDIM0884.JPG SDIM0884.JPG (338x)

Mime-Type: image/jpeg, 514 kB

SDIM0883.JPG SDIM0883.JPG (337x)

Mime-Type: image/jpeg, 502 kB

SDIM0882.JPG SDIM0882.JPG (345x)

Mime-Type: image/jpeg, 398 kB

SDIM0881.JPG SDIM0881.JPG (332x)

Mime-Type: image/jpeg, 491 kB

SDIM0878.JPG SDIM0878.JPG (359x)

Mime-Type: image/jpeg, 373 kB

Klaus, Airwaves, MIRAG, Wolle, joeberesf und Volker gefällt der Beitrag.
!
!!! Fotos, Grafiken nur über die Upload-Option des Forums, KEINE FREMD-LINKS auf externe Fotos.    

!!! Keine Komplett-Schaltbilder, keine Fotos, keine Grafiken, auf denen Urheberrechte Anderer (auch WEB-Seiten oder Foren) liegen!
Solche Uploads werden wegen der Rechtslage kommentarlos gelöscht!

Keine Fotos, auf denen Personen erkennbar sind, ohne deren schriftliche Zustimmung.

Den Beitrag-Betreff bei Antworten auf Threads nicht verändern!
13.03.15 08:10
wumpus 

Administrator

13.03.15 08:10
wumpus 

Administrator

Re: Ein neues Bauprojekt ist fertiggestellt...

Hallo Jürgen,

ein feines Projekt !

Eine Frage zur Frequenzanzeige: Bedarf es dafür eine Rückkopplungseinstellung in Stellung Selbsterregung?

Mir würde es gut gefallen, wenn die Bedienelemente mit Schriften definiert wären.





Gruß von Haus zu Haus
Rainer (Forumbetreiber)

13.03.15 08:39
Vorkreis 

500 und mehr Punkte

13.03.15 08:39
Vorkreis 

500 und mehr Punkte

Re: Ein neues Bauprojekt ist fertiggestellt...

Hallo Rainer,

danke für das Lob.
Zur Frequenzanzeige muss ich die Rückkopplung natürlich leicht anziehen bis das Audion schwingt und gleichzeitig die Verstärkung der Vorstufe abregeln. Starke Eingangssignale stören die Anzeige. Dann erhalte ich eine stabile Anzeige bereits bei schwach schwingendem
Audion. Nach dem Ablesen bzw. Einstellen schalte ich das Display aus. Der Trennverstärker muss allerdings eingeschaltet bleiben, weil sich sonst die Frequenz wieder ändert.

Du hast recht, eine Beschriftung fehlt noch. Habe noch keine Lösung, die mir gefällt. Früher habe ich mit Abreibesymbolen
gearbeitet. Ist mir mittlerweile zuviel Arbeit, verlangt gute Augen und eine ruhige Hand und wenn nicht ganz exakt geklebt wird,
siehts gruselig aus... Vielleicht hat jemand einen Tipp.

Gruß Jürgen

13.03.15 09:58
MB-RADIO 

500 und mehr Punkte

13.03.15 09:58
MB-RADIO 

500 und mehr Punkte

Re: Ein neues Bauprojekt ist fertiggestellt...

Hallo Jürgen,

ein klasse Gerät hast Du da entwickelt - gefällt mir sehr gut.
Sehr sauber aufgebaut und mit völliger Netztrennung für vielseitige Empfangsversuche geeignet.

Ich denke, ein Zweikreiser sollte genauso empfindlich, wie ein Einfachsuper sein. Entscheidend ist einerauscharme gute regelbare und abstimmbare Vorstufe, eine schwache (eventuell einstellbare) Kopplung zum zweiten Kreis und eine rauscharme Folgestufe.
Nun ja, bei den Batterieröhren ist die Auswahl nicht ganz so groß.

Zumindest würde ich den Koppel-C 5,6pF , wenn schon nicht regelbar, aber zumindest mit in den Steckspulen integrieren und bei höheren Frequenzbereichen kleiner machen.

Warum hast Du zwei NF-Verstärker eingebaut ? den DL96-Verstärker mit 8....30 Ohm statt mit Lautsprecher belastet und parallel den Kopfhörer hätten es doch auch getan.

Ja , Batterieröhren bringen weniger Verstärkung als Netzröhren , da ist oft eine Stufe mehr notwendig, was aber das Rauschen ehöht.

Weiter so - Klasse

Viele Grüße
Bernd

13.03.15 09:59
wumpus 

Administrator

13.03.15 09:59
wumpus 

Administrator

Re: Ein neues Bauprojekt ist fertiggestellt...

Hallo Jürgen,

vielleicht sind ja die diese Folien/Papier-Streifen-Drucker (z.B. Brother P-Touch 900 oder Dymo extra Tag) eine Möglichkeit. Die können auf verschiedenfarbige Folien sogar zwei-zeilig in verschiedenen Schriften und Schriftgrößen drucken, auch mit div. Umrandungen, usw.

Die bedruckten Folien / Papiere verblassen nicht und kleben lange stabil.

Ist natürlich Geschmackssache. Ich habe das auch schon gemacht.





Gruß von Haus zu Haus
Rainer (Forumbetreiber)

Datei-Anhänge
lautstärke.jpg lautstärke.jpg (338x)

Mime-Type: image/jpeg, 17 kB

13.03.15 11:08
RFTHeinz 

500 und mehr Punkte

13.03.15 11:08
RFTHeinz 

500 und mehr Punkte

Re: Ein neues Bauprojekt ist fertiggestellt...

Vorkreis:
Die Störungen durch das Display beim Empfang sind jedoch nicht so stark wie Anfangs befürchtet. Es kann sogar eingeschaltet bleiben, zumindest bei starken Sendern.

Hallo Jürgen,

was für STörungen macht das Display denn? Liegt es daran da jede einzelen Anzeige ständig mit einigen kHz an Rechteckimpulen aktualisiert wird? Hilft hier keine zusätzlich Abschirmung? Bei meinem Empfängern hat das funktioniert. Alternativ kannst Du auch ein LC-Modul nehmen, das muss vom Kontroller nur bei Wertänderung aktualisiert werden. Die "Refresh"-Impulse für jede Ziffer fallen somit wegweil die Anzeige einen eigenen Speicher hat.

Gruß
Heinz.

13.03.15 12:33
joeberesf 

500 und mehr Punkte

13.03.15 12:33
joeberesf 

500 und mehr Punkte

Re: Ein neues Bauprojekt ist fertiggestellt...

Hallo Jürgen,

eine ganz, ganz große Arbeit...

Sehr solide und sauber verarbeitet. Eine Sache verstehe ich aber nicht. Warum ist denn über der Ferritantenne
eine Lochblech angebracht? Gibt es hier nicht Verluste...auch wenn Alu verwendet wird? Soll die Abdeckung ein
Schutz sein? Wäre nicht eine Abdeckung aus Acrylglas besser und man könnte es auch biegen. Vom Design her,
wäre das aus meiner Sicht ein zusätzlicher Pluspunkt...und passt perfekt zum modernen Erscheinungsbild des Gerätes.

Desweiteren eine Frage zur verwendeten kapazitiven Kopplung der Kreise. Hast Du auch mal eine sehr lose induktive Kopplung
über einen zweiten Kern probiert? Das wäre vielleicht für eine Rahmenantenne nicht uninteressant. Man könnte die
Koppelspule variabel über einen kleinen Schwenker zusätzlich bewegen. Macht natürlich nur Sinn wenn eine variable
Kopplung überhaupt noch etwas zur Verbesserung der Empfangsleistung beitragen kann.

Gruß

Joerg

13.03.15 12:36
Axel 

500 und mehr Punkte

13.03.15 12:36
Axel 

500 und mehr Punkte

Re: Ein neues Bauprojekt ist fertiggestellt...

Hallo,

Die Idee mit den Folien ist gut, diese Variante habe ich für das Gehäuse meines Bausatz-0V2 auch geplant.
Ein durchgängiger Streifen mit den Beschriftungen an den richtigen Stellen sieht fast schon Professionell aus...

Jürgen, stellst du bitte noch die Schaltpläne der NF-Verstärker ein?


Viele Grüße,

Axel

13.03.15 13:20
MB-RADIO 

500 und mehr Punkte

13.03.15 13:20
MB-RADIO 

500 und mehr Punkte

Re: Ein neues Bauprojekt ist fertiggestellt...

Hallo,

das mit den Flickenaufklebern gefällt mir nicht.

aber ich habe schon gesehen, daß jemand die komplette Beschriftung auf normales Druckerpapier gedruckt hat, auf die Frontplatte geklebt und überlackiert hat.
Das habe ich als solches nicht erkannt , und mußte danach fragen. Das hält an den Kannten besser, als Selbstklebefolie.

Ich selber habe meinen Dipper mit selbstklebender Transparentfolie beschriftet. Diese habe ich im Gesamten mit einem Tintenstrahldrucker bedruckt, aufgelebt und überlackiert. Leider verblassen die Farben mit den Jahren.

Früher, als Drucker und Komputer noch nicht waren , habe ich Abreibebuchstaben genommen und überlackiert oder Plexiglas davor.

Hallo Jürgen,

Wie lädst Du die Akkus ? - alle in Serie, oder in Vierergruppen. Ich schreibe das nur, weil man maximal 10 Zellen in Serie laden soll, weil man sonst immer zuviel Überladen muß um alle Zellen gleichvoll zu bekommen , und dann ist die Überladereserve der Zellen bald aufgebraucht. Oder die nicht ganz vollen Zellen werden beim Entladen tiefentladen - nach mehreren Zyklen werden Diese beim Entladen umgepolt und sterben.
Ich kenne das von meinen Acht 9V-Akkus in Serie. Ladenneu und von gleicher Charge klappt das ganz gut. Aber nach mehreren Ladezyklen merkt man schon ein Nachlassen der der Gesamtkapazität, weil sie beim Entladen tiefentladen wurden .

Eigentlich müßte man einen Balancer, wie bei Litiumzellen üblich, einbauen. Bei Einzelzellenüberwachung hätte der Akkusatz größmöglichste Lebensdauer.

Viele Grüße
Bernd

13.03.15 14:41
Vorkreis 

500 und mehr Punkte

13.03.15 14:41
Vorkreis 

500 und mehr Punkte

Re: Ein neues Bauprojekt ist fertiggestellt...

Tolle Resonanz, Danke!

Der Reihe nach...

@Bernd
Ich habe nur einen Empfangsbereich vorgesehen, bzw kann an der vorhandenen Spule ein paar Windungen kurzschließen,
um auch das 160m Amateurband zu erreichen. Die Vorstufe überstreicht den gesamten Bereich ohne Umschaltung.
Das Koppel-C von 5,6pF hat sich während der Entwicklungszeit als Optimum herausgestellt.
Ich habe die 96er Serie wegen der geringeren Leistungsaufnahmen gewählt und weil es die letzte Entwicklungsstufe der Batterieröhren war.
Der Betrieb mit der DL96 erhöht den gesamten Anodenstrom um das mehr als 5-fache. Ich will ja sparen
Außerdem ist mir der Kopfhörerempfang für DX-Zwecke lieber. Zwei Trioden in Kaskade haben eine mehr als ausreichende Verstärkung. Die Pentode DAF96 allein reichte nicht aus.

@ Rainer
Danke für den Tipp mit den Folien, sieht vielversprechend aus. Das schaue ich mir mal an!

@ Heinz
wodurch genau die Störungen verursacht werden kann ich leider nicht beantworten, da fehlen mir die speziellen
Kenntnisse. Ich denke es ist wie du beschreibst. Sicher kann hier ein Kollege was dazu sagen.
Störungen werden aber auch schon ohne Signal am Eingang erzeugt, d. h. bei Anzeige 00000.
Abschirmung mit Hilfe eines Bleches habe ich versucht, brachte keine Verbesserung. Deutliche Verbesserung brachte erst
die eigene Stromversorgung. Ich werde jetzt nicht weiter in dieser Richtung probieren, da die Störungen eigentlich sehr
gering sind. Und die LED-Anzeige hat was...

@ Joerg
Die Abdeckung aus Lochblech ist tatsächlich eine Abschirmung und zwar vor statischen Einflüssen. Der Käfig darf nicht geschlossen, an einer Stelle muß eine Unterbrechung sein. Der Empfang ist weniger gestört und richtungsempfindlicher.
In einigen hochwertigen alten AM-Empfängern kann man diese Abschirmungen sehen.
Wie ich später die geplante Rahmenantenne ankoppel weiß ich noch nicht. Ganz sicher werde ich verschiedene Möglichkeiten
ausprobieren. Aber zunächst einmal werde ich den Rahmen direkt als abgestimmten Gitterkreis schalten.

Gruß Jürgen

 1 2 3 4
 1 2 3 4
Ferritantenne   Rückkopplungseinstellung   Rückkopplungswindungen   Verbesserungspotential   Frontplattengestaltung   Aufwärts-Zwischenübertrager   Entmagnetisierungsspule   Einzelzellenüberwachung   wumpus-gollum-forum   Ready-to-use-Technologie   fertiggestellt   Jürgen   man-made-noise-Rauschen   Lautsprecher-Endstufe   Rahmenantenne   Papier-Streifen-Drucker   Spezial-Zwischenübertrager   50-Ohm-Standard-Eingang   Bauprojekt   richtungsempfindlicher