| Passwort vergessen?
Sie sind nicht angemeldet. |  Anmelden

Sprache auswählen:

Wumpus Gollum Forum von
Wumpus Welt der (alten) Radios
Sie sind nicht angemeldet.
 Anmelden

MW Reflexempfänger mit der Pentode 4P1L & einer Compactron-Röhre
  •  
 1
 1
22.11.14 20:09
Herrmann 

500 und mehr Punkte

22.11.14 20:09
Herrmann 

500 und mehr Punkte

MW Reflexempfänger mit der Pentode 4P1L & einer Compactron-Röhre

Hallo zusammen,

eigens für eine eigene kleine Retro-Röhrenschaltung habe ich einen defekten Telefunken 512WL von 1935 erworben. Das ist quasi ein Volksempfänger deluxe, der erstaunlicherweise nur halb so viel kostete wie ein VE301W. (1935 kostete er das Doppelte)

Ich möchte den 512WL nicht restaurieren, aber eine eventuelle spätere Restaurierung auch nicht unmöglich machen, daher soll mein Umbau weitgehend reversibel sein.
Da die Hälfte aller Kondensatoren geplatzt / gequollen war, entschied ich mich für eine komplette Entkernung des Gerätes. Lediglich Drehko, Spulensatz und Wellenschalter bleiben. Ich habe einfach keine Lust auf sporadische Fehler in 80 Jahre alten Bauteilen.

Die Schaltung soll stilmäßig an die Vorkriegszeit erinnern, und die Röhren sollen aus Stilgründen zumindest keine Noval- oder Picobauform haben. Es sollen jedoch günstige NOS-Röhren sein.

Daher habe ich mich für die russische 4P1L entschieden, welche eine direkt geheizte 5W-Universal-Pentode ist.

Als Co-Röhre verwende ich die sehr günstige Compactron-Doppeltriode 5HC7, welche einen dicken, kurzen Domkolben hat. Mit Hilfe der 5HC7 habe ich sogar eine kleine Raffinesse eingebaut, die ich gleich erklären möchte.

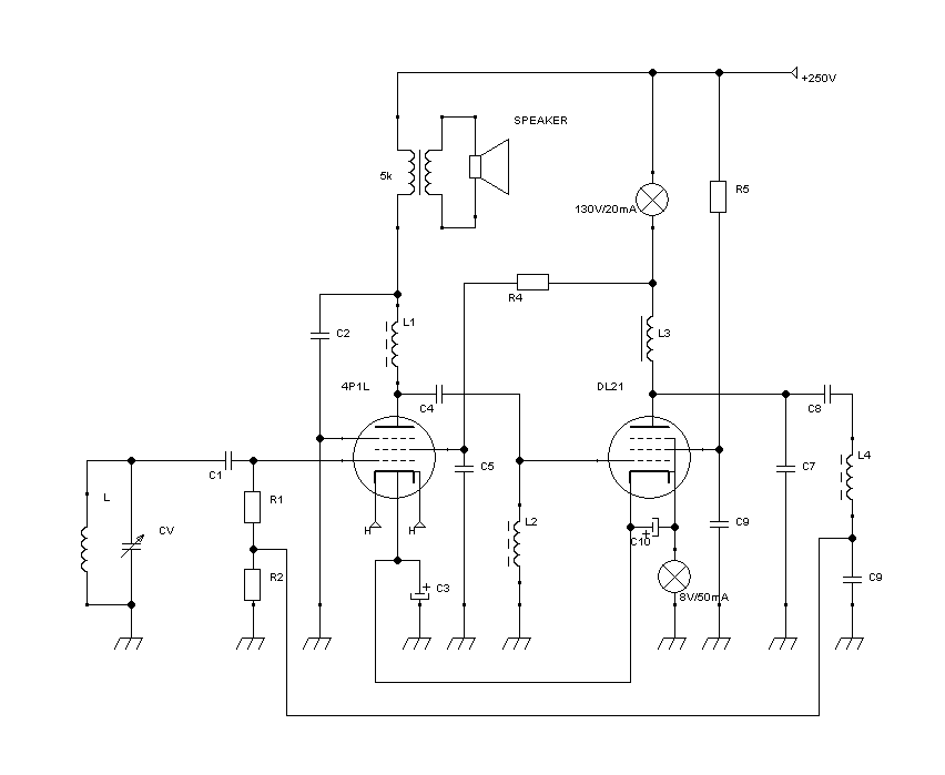
Bei diesem Reflexempfänger bildet L1 den HF-Arbeitswiderstand, C2 legt deren oberes Ende HF-mäßig auf Masse. C4 ist der Koppelkondensator für die verstärkte HF und bildet gleichzeitig mit L2 ein Hochpaß, da auf keinen Fall NF in diesen Pfad gelangen darf.

Jetzt die erste Besonderheit: Die 5HC7 ist als "forcierter" Anodengleichrichter (alias Steilaudion, Richtverstärker) geschaltet. Das geschieht folgendermaßen: Die eigentliche Gleichrichtung findet bereits außerhalb der Triode 5HC7(2) statt, indem negative HF-Halbwellen durch die als Diode geschaltene 5HC7(1) kurzgeschlossen werden. Dadurch kann der Arbeitspunkt der 5HC7(2) aus dem gekrümmten Bereich weg mehr in Richtung A-Betrieb gelegt werden, wodurch die Verzerrungen bei hohem Modulationsgrad erheblich reduziert werden.
C4 bildet mit der Diode 5HC7(1) eine Einpuls-Spannungsverdoppler-Schaltung ohne Siebung. L2 ermöglicht einen negativen Gleichtromfluß durch die Diode 5HC7(1), den C4 ansonten blocken würde.
Die Triode 5HC7(2) bekommt somit - wie bei der normalen Anodengleichrichtung - auch den positiven Gleichspannungsanteil des empfangenen HF-Signals zugeführt. Deren Arbeitspunkt ist also gleitend.

Und jetzt kommen wir zur eigentlichen Raffinesse der Schaltung. Wie man sieht, wird die Schirmgitterspannung der 4P1L dem Vorstufen-Siebglied R6/C10 entnommen. Da der mittlere Anodenstrom der Triode sich signalstärkeabhängig durchaus um 100% erhöhen kann, bricht deren Anodenspannung und somit die Schirmgitterspannung der 4P1L wegen des Spannungsabfalls über dem Siebwiderstand R6 bei starkem Signal um einige 10% ein. Wir haben es hier also mit einer automatischen Verstärkungsregelung über das Schirmgitter zu tun.

Die angenehmste Folge wird ein weicher Schwingungseinsatz der Rückkopplung sein (die hier noch nicht eingezeichnet ist da ich noch nachschauen muß ob sich die Rückkopplungsspulen des 512WL leicht umpolen lassen, dann gibts eine ECO-Rückkopplung)

Ein Vorteil der 4P1L ist auch, daß man einen preiswerten EL84-Eintakt-Ausgangsübertrager verwenden kann.

Um ein wildes Schwingen der Schaltung zu unterbinden, lege ich die Grenzfrequenz des Hochpasses C4/L2 auf 500kHz und die Grenzfrequenz des Tiefpasses L4/C9 auf 15kHz fest. Tiefpaß R6/C10 sollte bei 10Hz liegen damit die Verstärkungsregelung noch recht flink ist.
R4/C5 beseitigt eventuelle HF-Reste am Schirmgitter.

Irgendwelche Fehler entdeckt oder Einwände? Nur zu, schreibt was.



Gruß
Herrmann

Datei-Anhänge
reflex_4p1l.png reflex_4p1l.png (522x)

Mime-Type: image/png, 14 kB

WalterBar und regency gefällt der Beitrag.
!
!!! Fotos, Grafiken nur über die Upload-Option des Forums, KEINE FREMD-LINKS auf externe Fotos.    

!!! Keine Komplett-Schaltbilder, keine Fotos, keine Grafiken, auf denen Urheberrechte Anderer (auch WEB-Seiten oder Foren) liegen!
Solche Uploads werden wegen der Rechtslage kommentarlos gelöscht!

Keine Fotos, auf denen Personen erkennbar sind, ohne deren schriftliche Zustimmung.

Den Beitrag-Betreff bei Antworten auf Threads nicht verändern!
23.11.14 08:52
wumpus 

Administrator

23.11.14 08:52
wumpus 

Administrator

Re: MW Reflexempfänger mit der Pentode 4P1L & einer Compactron-Röhre

Hallo Herrmann,

ein interessantes Reflexempfänger-Konzept. Da vielleicht nicht jeder mit Reflexschaltungen vertraut ist, will ich hier auf das Grundprinzip verweisen: Bei Reflex-Schaltungen wird zumindest eine Stufe doppelt genutzt. Hier bei Deinem Beispiel ist es die erste Röhre (4P1L). Sie wird als abgestimmter HF-Verstärker genutzt und ausserdem als NF-Verstärker einschließlich Lautsprecher-Ansteuerer.

Mehr zu Reflexempfängern auch hier im Wumpus-Kompendium:

http://www.welt-der-alten-radios.de/tech...142.html#Reflex


Gruß von Haus zu Haus
Rainer (Forumbetreiber)

26.11.14 13:00
MB-RADIO 

500 und mehr Punkte

26.11.14 13:00
MB-RADIO 

500 und mehr Punkte

Re: MW Reflexempfänger mit der Pentode 4P1L & einer Compactron-Röhre

Hallo ,

so selten ist das garnicht, bis auf die zeichnerische Darstellung. Meist wird die Endstufe rechts gezeichnet und dann geht die Antenne eben an die Endröhre.

Viele Grüße
Bernd

26.11.14 13:39
scotty 

50-99 Punkte

26.11.14 13:39
scotty 

50-99 Punkte

Re: MW Reflexempfänger mit der Pentode 4P1L & einer Compactron-Röhre

Hallo Herrmann,
wie machst Du es bei der direkt geheizten Pentode 4P1L mit der Heizung, da Du eine Katodenkombination vorgesehenen hast?

Gruß

scotty

26.11.14 18:52
Herrmann 

500 und mehr Punkte

26.11.14 18:52
Herrmann 

500 und mehr Punkte

Re: MW Reflexempfänger mit der Pentode 4P1L & einer Compactron-Röhre

Hallo Scotty,

solange eine Röhre (oder Röhrengruppe mit schaltungstechnisch potentialgleichen Katoden) direkt geheizt ist, gibt es überhaupt kein Problem. Dann ist der Heizkreis eben auf dem Katodenpotential dieser Röhre und kann auch wie üblich entbrummt werden.

Siehe Originalschaltplan meines Gerätes von 1935:
Edit: Um bestmögliche Leserlichkeit dieses Threads zu gewährleisten, setze ich exakt Rote-Balken-Punkt Nr. 2 (Grafiken nur über Upload-Funktion) und Nr. 3 (keine vollständigen urheberrechtlich geschützten Schaltpläne) um

Gruß
Herrmann

Admin: Anmerkungen von Moderatoren in Beiträgen stehen dort absichtlich und sollen NICHT vom Nutzer gelöscht werden. Siehe Forum-Regel, Punkt 3.

Datei-Anhänge
part_512-wl.jpg part_512-wl.jpg (529x)

Mime-Type: image/jpeg, 77 kB

14.12.14 16:57
Herrmann 

500 und mehr Punkte

14.12.14 16:57
Herrmann 

500 und mehr Punkte

Re: MW Reflexempfänger mit der Pentode 4P1L & einer Compactron-Röhre

Hallo,

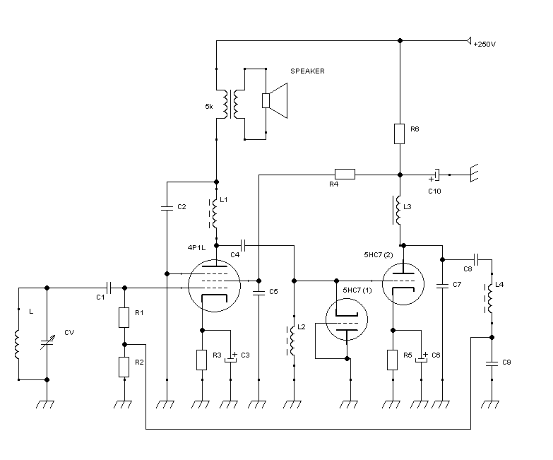
da das Bauen noch nicht möglich ist, habe ich die Zeit genutzt, um das Konzept zu überarbeiten. Ich bin zu dem Schluß gekommen, daß die Doppeltriode 5HC7 nicht so gut ins Konzept paßt, weil sie zu modern und außerdem eine Verbundröhre ist, wodurch der ganze Empfänger 3 Röhrensysteme enthält.

Ich möchte, daß der Empfänger wie ursprünglich mit 2 Röhrensystemen auskommt. Es sollen 2 Pentoden sein, denn Pentoden waren zu jener Zeit (30er bis 50er Jahre) der vorläufige Endpunkt der Röhrenentwicklung im Empfängerbau.

Folglich arbeitet die Audionstufe mit reiner Anodengleichrichtung. Verzerrungen möchte ich entgegenwirken, indem die NF abgeschwächt auch zum Schirmgitter der 4P1L geleitet wird, und zwar so, daß die HF-Verstärkung entgegengesetzt zur AM-Hüllkurve geregelt wird. Dadurch wird der Modulationsgrad im Empfänger selbst etwas reduziert. Der DC-Anteil bzw. die Signalstärke regelt natürlich über das Schirmgitter ebenfalls die Verstärkung.

Als Besonderheit habe ich als Audionröhre eine Batterieröhre ausgewählt, deren Heizstrom ungefähr dem Katodenstrom der 4P1L entspricht. Somit bekommt die DL21 eine Gratis-DC-Heizung ohne Brummprobleme! Das Gerät ist mit 1,4W Heizleistung damit äußerst energieökonomisch.

Weitere Besonderheit: 4P1L und DL21 haben eine gemeinsame Gittervorspannungserzeugung über die Lampe 8V/50mA. Die -7V sorgen bei der 4P1L für einen Arbeitspunkt im Eintakt-A-Betrieb und bei der DL21 (da sind es im Mittel nur noch 6,3V wegen des Spannungsabfalls über dem Heizfaden) für eine weitgehende Sperrung ohne Signal.

Warum setze ich an 2 Stellen Kleinlämpchen statt Widerstände ein? Glühlampen unterstützen an diesen Stellen durch ihre Kennlinie das Regelverhalten, wenn auch nur schwach. Zudem kann die Lampe 130V/20mA grob als Signalstärke-Indikator angesehen werden.

Übrigens, statt der antiken DL21 kann natürlich auch die preiswertere Pico7-Miniaturröhre DL96 verwendet werden.

Benötigt man für die DL eine noch höhere Gittervorspannung als für die 4P1L, legt man das untere Ende von R2 an einen Spannungsteiler welcher von der Lampe 8V und einem darunterliegenden Widerstand gebildet wird, alles schön mit Kondensatoren ~mäßig abgeblockt natürlich.

Gruß
Herrmann


Zuletzt bearbeitet am 14.12.14 18:19

Datei-Anhänge
reflex_4p1l.png reflex_4p1l.png (495x)

Mime-Type: image/png, 15 kB

11.02.15 21:02
Herrmann 

500 und mehr Punkte

11.02.15 21:02
Herrmann 

500 und mehr Punkte

Re: MW Reflexempfänger mit der Pentode 4P1L & einer Compactron-Röhre

Hallo zusammen,

es gibt eine Kleinigkeit zu berichten. Ich habe mich für einen radikalen Ersatz des defekten Originallautsprechers entschieden. Es wurde ein professionelles PA-Chassis aus 2 Gründen:

- Nachempfinden des mutmaßlich originalen Frequenzgangs und harte Aufhängung. Das Chassis ist angegeben mit 150Hz-7kHz
- enormer Wirkungsgrad von 98dB / 1W / 1m

Der Probelauf bestätigte den hohen Wirkungsgrad. Im Gehäuse eingebaut, klingt das Chassis doppelt so laut wie eine danebengestellte Hifi-Regalbox am gleichen Verstärker. Es gibt eine starke Mitten-Präsenz bei ansonsten neutralem Klang. Auch mit einer sehr schwachen Röhre ist Zimmerlautstärke kein Problem.
Der Preis, den man dafür zu zahlen hat ist neben 95 Euro auch ein enormes Gewicht wegen des gigantischen Magnets.

Auch auf dem Foto zu sehen ist der ehemalige Selen-Brückengleichrichter B100, den ich durch Umdrehen einer Pakethälfte zum Einweggleichrichter umgebaut habe. Dieses Verfahren ist vielleicht ganz interessant für Restaurateure, die keinen neuwertigen Se-Allstrom-Einweggleichrichter mehr finden. Der Diodentest meines Multimeters lieferte mir ca. 1V Schwellenspannung pro 1/4 Plattenpaket, die Abgriffe waren für diesen Test nützlich. Ein halbes Plattenpaket wird wegen des sich verringernden Prüfstroms mit 1,7V Schwellenspannung (statt mit 2V) angezeigt, womit die weiche, fast widerstandsähnliche Charakteristik des Se-Gleichrichters deutlich wird. Es ist im Normalbetieb (bei 50mA) mit bis zu 20V Spannungsabfall über dem ganzen Gleichrichter zu rechnen.

Gruß
Herrmann

Datei-Anhänge
512wl_beyma.jpg 512wl_beyma.jpg (428x)

Mime-Type: image/jpeg, 223 kB

01.03.15 16:04
Herrmann 

500 und mehr Punkte

01.03.15 16:04
Herrmann 

500 und mehr Punkte

Re: MW Reflexempfänger mit der Pentode 4P1L & einer Compactron-Röhre

Hallo,

da ich es einfach nicht übers Herz bringe, modern aussehende Röhren in diesem 30er-Jahre-Empfänger zu verbauen, habe ich mich entschieden, die ECL11 zu verwenden, von der ich soeben 2 geprüfte Exemplare erworben habe.

Diese archaisch aussehende Stahlserien-Röhre mit dem wunderschönen, sich unten verjüngenden Schulterkolben ist optisch beeindruckend. Da es eine Konstruktion aus Ende 30er Jahre ist, paßt sie stilmäßig hervorragend in das Gerät.

Da das Triodensystem als Audion weit empfangsschwächer ist als moderne Pentoden oder Kaskoden, werde ich alles herausholen, was irgendwie möglich ist. Eine Maßnahme ist ein Kleinsignal-Studio-Übertrager für Kristallmikrofone, der die NF des Audions 1:9 herauftransformiert. Die Impedanz dieses 52 Euro teuren Nickelringkern-Trafos ist bei offenen Anschlüssen 22kOhm:800kOhm.

Sobals es Baufortschritte gibt, werde ich einen eigenen Thread mit dem Thema eröffnen.

Gruß
Herrmann

 1
 1
Compactron-Röhre   Compactron-Doppeltriode   Gittervorspannungserzeugung   Reflexempfänger-Konzept   Lautsprecher-Ansteuerer   Reflexempfänger   Schirmgitterspannung   welt-der-alten-radios   Einpuls-Spannungsverdoppler-Schaltung   Verstärkungsregelung   Nickelringkern-Trafos   Selen-Brückengleichrichter   Signalstärke-Indikator   Anodengleichrichtung   Originallautsprechers   Kleinsignal-Studio-Übertrager   Retro-Röhrenschaltung   Gleichspannungsanteil   EL84-Eintakt-Ausgangsübertrager   Se-Allstrom-Einweggleichrichter