| Passwort vergessen?
Sie sind nicht angemeldet. |  Anmelden

Sprache auswählen:

Wumpus Gollum Forum von
Wumpus Welt der (alten) Radios
Sie sind nicht angemeldet.
 Anmelden

Netzteilschaltbild für M40
  •  
 1
 1
15.08.08 23:49
DL7RR 

500 und mehr Punkte

15.08.08 23:49
DL7RR 

500 und mehr Punkte

Netzteilschaltbild für M40

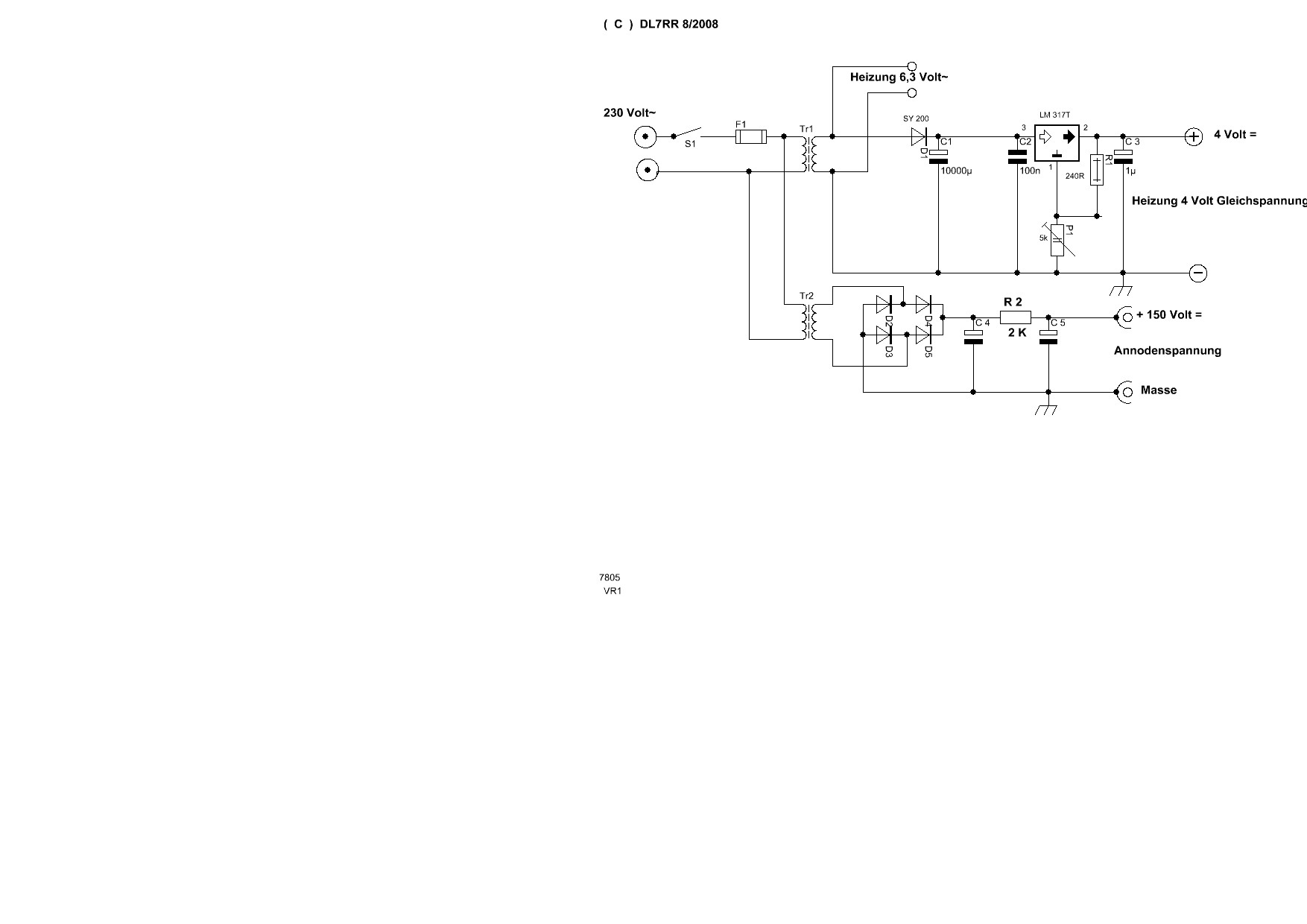
So hier nun das Schaltblid vom M40 Netzteil,alles andere hierzu hatte ich bereits in dem anderen Thread geschrieben wo man keine Bilder hochladen kann!

Liebe Grüße Bernhard



Die Antenne ist der beste HF-Verstärker!!!

Editiert 16.08.08 00:24

Datei-Anhänge
Mahlzeit.JPG Mahlzeit.JPG (789x)

Mime-Type: image/pjpeg, 84 kB

Mahlzeit.JPG Mahlzeit.JPG (493x)

Mime-Type: image/pjpeg, 84 kB

Noch gefällt der Beitrag keinem Nutzer.
!
!!! Fotos, Grafiken nur über die Upload-Option des Forums, KEINE FREMD-LINKS auf externe Fotos.    

!!! Keine Komplett-Schaltbilder, keine Fotos, keine Grafiken, auf denen Urheberrechte Anderer (auch WEB-Seiten oder Foren) liegen!
Solche Uploads werden wegen der Rechtslage kommentarlos gelöscht!

Keine Fotos, auf denen Personen erkennbar sind, ohne deren schriftliche Zustimmung.

Den Beitrag-Betreff bei Antworten auf Threads nicht verändern!
16.08.08 00:01
roehrenfreak

nicht registriert

16.08.08 00:01
roehrenfreak

nicht registriert

Re: Netzteilschaltbild für M40

Hallo Bernhard,

alles klar, das schaut sehr gut aus. Mit etwa dieser Schaltung werden wir dann auch hier weiter arbeiten, dann dürfte es auch später keine Probleme geben. Mny tks!

MfG
Jürgen rf

Jeder Mensch kann irren, nur der Tor wird im Irrtum verharren (Cicero)

16.08.08 00:19
DL7RR 

500 und mehr Punkte

16.08.08 00:19
DL7RR 

500 und mehr Punkte

Re: Netzteilschaltbild für M40

Hallo lieber Jürge rf,
morgen fertige ich das Layout an,dann die Platine beschichten und backen,sowie danach ab in die Küvette!!!
Danach alles bohren,bestücken sodaß der Peter dann das Netzteil zusammen mit dem M40 zur weitern Reparatur des Drahtverhaus weiter reichen kann!!!

Anode wird natürlich mit einem "N " geschrieben habe das bereits im Schaltbild geändert,kann es aber als nicht Mod. für diesen Tread jetzt nicht mehr ändern,sorry!!!

Liebe Grüße Bernhard



Die Antenne ist der beste HF-Verstärker!!!

Editiert 16.08.08 00:33

16.08.08 09:21
JHG

nicht registriert

16.08.08 09:21
JHG

nicht registriert

Re: Netzteilschaltbild für M40

Hallo Bernhard, wie mein Namensvetter sagt, das sieht sehr gut aus. So gut, dass ich gerne auch so eine unbestückte Platine hätte für ein möglicherweise späteres ähnliches Projekt. Allerdings nicht für lau. Würdest Du das für mich machen ? Ich bin übrigens von morgen bis zum 31.8. weg und nicht erreichbar. Grüsse Jürgen H.

16.08.08 10:53
DL7RR 

500 und mehr Punkte

16.08.08 10:53
DL7RR 

500 und mehr Punkte

Re: Netzteilschaltbild für M40

Hallo Jürgen H.,
will nichts versprechen was ich nachher nicht halten kann!!!
Fange ja auch erst heute an mit dem Layout,und ist ziemlich kompliziert,bzw. zeitaufwendig da einige der hierfür schon vorliegenden Bauteile nich dem üblichen Rastermaaß entsprechen!!!

Heißt also,man (Du) müßte dann dieselben Bauteile wie ich sie nehmen werde verwenden.Zum Beispiel für den 10000 Elyt nehme ich einen der 70 Volt ab kann,aber auch dementsprechend groß ist denn kleinere Größenabmessungen für 10-25 Volt habe ich nicht,habe sie aber auch nicht im Katalog gefunden.

Na mal sehen,wenn das Layout sowie die Platine ohne,und danach mit Bestückung fertig ist stelle ich die Bilder rein.
Ist alles ein bischen anders,da ich den Trafo selber gewickelt habe und alles nach Möglichkeit in hoher Packungsdichte aufgebaut werden soll, damit es auch noch in ein käufliches Gehäse paßt.

Liebe Grüße Bernhard



Die Antenne ist der beste HF-Verstärker!!!

16.08.08 12:39
JHG

nicht registriert

16.08.08 12:39
JHG

nicht registriert

Re: Netzteilschaltbild für M40

Hallo Bernhard, ist nicht so tragisch , wenn es für das M40 hinhaut ist es ok. Ich hätte es für ein noch in der Schwebe liegendes Projekt angedacht. Ist aber also alles noch ganz wage. Grüsse Jürgen H.

16.08.08 13:52
DL7RR 

500 und mehr Punkte

16.08.08 13:52
DL7RR 

500 und mehr Punkte

Re: Netzteilschaltbild für M40

Na Jürgen H.,
bin beim Layout schon bei,also warten wir das Endergebnis mal ab,nicht gleich verzagen!Mit der Bestückung muß man auch aufpassen,da ich keine Bestückungssympole auf dem Layout habe,aber bisher ging alles immer noch ohne Brückenbau.


Liebe Grüße Bernhard



Die Antenne ist der beste HF-Verstärker!!!

16.08.08 16:27
lasse.ljungadal

nicht registriert

16.08.08 16:27
lasse.ljungadal

nicht registriert

Re: Netzteilschaltbild für M40

Hallo Bernhard, Jürgen rf und Jürgen H.,

Eure Hilfe für mein Radiola M40 nimmt ja ungeahnte Formen und ich muss mir jetzt schon Gedanken machen,
wie ich das jemals wieder gutmachen kann ?

Eine solche Hilfe habe ich nicht erwartet und ich bin maßlos überrrascht.

Sie zeigt meines Erachtens, das hier im WGF das Wort "Hilfe" kein leeres Wort ist und das Interesse an solchen "Oldies" enorm hoch ist.

Schon jetzt ein herzliches Dankeschön für die Mühen, Zeitaufwendungen usw.

Materialaufwendungen usw. sollen natürlich nicht zu Euren Lasten gehen !

Herzliche Grüße und ein schönes Wocheenende !
Peter

Radiotechnik und Rundfunkempfang sind die größten Erfindungen des
vorherigen Jahrhunderts und bleiben uns trotz heutiger Digitalisierung
lange erhalten.

16.08.08 21:32
DL7RR 

500 und mehr Punkte

16.08.08 21:32
DL7RR 

500 und mehr Punkte

Re: Netzteilschaltbild für M40

Naja Peter,
man tut was man nicht kann,und das ständig!
Layout ist bis auf kleinere Änderungen fertig,
aber den Trafo werde ich entsprechen ändern müssen bezüglich der Anodenspannung.
156 V~ raus und nach der Gleirichtung,sowie der Siebung liege ich bei 210 V= was
doch etwas zu hoch ist zumindestens für die RE 114 mit 150 V=!Die RE 134 liegt bei 250 V=,
also muß eine weitere Wicklung zu rd. 80-95 V~ die dann am Ende rd. 130-145 V= ergibt.
Heizungseitig ist alles gelaufen mit 4 V=,sowie 6,3 V~ sodaß dieses Problem erst
mal beseitigt ist!
In den nächsten Tagen werde ich mich mit der Trafowickelei befassen,2 Tage
mit dem Netzteil befaßt reicht erstmal!!!

Was lange währt wird auch nicht besser,und hält bzw. spielt auch nicht lange!!!

Liebe Grüße Bernhard



Die Antenne ist der beste HF-Verstärker!!!

Editiert 16.08.08 21:36

16.08.08 22:38
lasse.ljungadal

nicht registriert

16.08.08 22:38
lasse.ljungadal

nicht registriert

Re: Netzteilschaltbild für M40

Hallo Bernhard,

danke, danke für Deine Erläuterungen !

Leider sind sie für mich als Nichttechniker überwiegend "böhmische Dörfer".

Ich denke aber, Jürgen rf und Jürgen H. verstehen Deine Ausführungen !

Ich kenne das Sprichwort eigentlich anders:

"Was lange währt, wird gut !"

Herzliche Grüße
Peter

P.S.: Wenn wir heute noch einen Beitrag im Forum "erwischen", haben wir den Tagesrekord seit vielen Tagen
erreicht. Dies spricht ja wohl eindeutig für das WGF.

Radiotechnik und Rundfunkempfang sind die größten Erfindungen des
vorherigen Jahrhunderts und bleiben uns trotz heutiger Digitalisierung
lange erhalten.

 1
 1
Radiotechnik   Trafowickelei   Bernhard   Bestückungssympole   dementsprechend   Materialaufwendungen   Größenabmessungen   Heizungseitig   möglicherweise   Netzteilschaltbild   HF-Verstärker   Nichttechniker   Digitalisierung   Zeitaufwendungen   Rundfunkempfang   Anodenspannung   Jahrhunderts   zeitaufwendig   Packungsdichte   Erläuterungen