| Passwort vergessen?
Sie sind nicht angemeldet. |  Anmelden

Sprache auswählen:

Wumpus Gollum Forum von
Wumpus Welt der (alten) Radios
Sie sind nicht angemeldet.
 Anmelden

Das "beste" Audion?
  •  
 1 .. 7 8 9 10 11 .. 18
 1 .. 7 8 9 10 11 .. 18
21.12.11 20:01
Uwe.Soboszcyk 

250-499 Punkte

21.12.11 20:01
Uwe.Soboszcyk 

250-499 Punkte

Re: Das "beste" Audion?

Hallo Thomas, Rainer und alle zusammen!

Heute hatte ich zunächst versucht, den Empfänger noch weiter zu optimieren. Nachdem mir dann bei einem Probelauf ein wohl defekter Scheibenkondensator 100nF mit lautem Knall und Blitz auseinandergeflogen ist, habe ich mich aber -wie angekündigt- doch zunächst um die hohe Anodenspannung gekümmert. Zeitweise stieg die auf 280 Volt, was die Bauteile natürlich auch die Grenzen der Spannungsfestigkeit bringt.

Da ich noch ein paar FETs in der Bastelkiste hatte, habe ich kurzerhand mit einem IRF740, zwei Zenerdioden 100V und ein paar Widerständen und Kondensatoren einen Längsregler aufgebaut. Da ich (insbesondere nach dem "Knalleffekt") Streifenrasterplatinen bei hohen Spannungen mißtraue, habe ich eine kleine Platine für den Längsregler geätzt, die Bauteile aufgelötet und die Leiterbahnen zusätzlich verzinnt.
Die Platine ist sehr dünn und transparent. Die Leiterbahnen befinden sich auf der Unterseite!
Da die 100V-Zenerdioden SMD-Typen waren, bekamen sie ihren Platz ebenfalls auf der Unterseite der Platine.


Die Anodenspannung beträgt nun konstant 200 Volt. Laut Datenblatt die "Wohlfühlspannung" der Röhren.
Der Längsregler wird wegen der geringen Stromaufnahme des Empfängers mal gerade handwarm.
Hier der Regler im eingebauten Zustand unter den Trafos des Netzteils.


Ein kurzer Test mit gezogener Vorstufenröhre zeigt, daß das Audion bereits meinen kleinen Prüfsender hört. Noch etwas leise, aber das läßt sich vermutlich relativ einfach optimieren.

Ich berichte morgen, was die "Frickelei" ergeben hat.

MFG Uwe
Zu Hause ist da, wo man hin geht, wenn man einmal etwas falsch gemacht hat.

Zuletzt bearbeitet am 21.12.11 20:03

Datei-Anhänge
Stabi1.jpg Stabi1.jpg (361x)

Mime-Type: image/jpeg, 343 kB

Stabi2.jpg Stabi2.jpg (396x)

Mime-Type: image/jpeg, 225 kB

!
!!! Fotos, Grafiken nur über die Upload-Option des Forums, KEINE FREMD-LINKS auf externe Fotos.    

!!! Keine Komplett-Schaltbilder, keine Fotos, keine Grafiken, auf denen Urheberrechte Anderer (auch WEB-Seiten oder Foren) liegen!
Solche Uploads werden wegen der Rechtslage kommentarlos gelöscht!

Keine Fotos, auf denen Personen erkennbar sind, ohne deren schriftliche Zustimmung.

Den Beitrag-Betreff bei Antworten auf Threads nicht verändern!
21.12.11 22:30
joeberesf 

500 und mehr Punkte

21.12.11 22:30
joeberesf 

500 und mehr Punkte

Re: Das "beste" Audion?

Hallo Uwe,

ich bewundere die Schnelligkeit Deiner praktischen Umsetzung und alles sieht dann schon richtig amtlich und
perfekt aus. Hut ab.
Wäre nicht eine einfache Grundlast an Deiner Anodenspannung ausreichend gewesen? Na,.. die Stabilisierung
ist ja auf jeden Fall besser, aber halt auch aufwendiger.


Gruß

Joe

21.12.11 22:35
roehrenfreak

nicht registriert

21.12.11 22:35
roehrenfreak

nicht registriert

Re: Das "beste" Audion?

Hallo Uwe,

ein sehr zweckmässiger und gelungener Aufbau. Daumen hoch! Noch ein Tipp: Stösse an den Platinen sollten mit einer durchgehenden Lötnaht verbunden werden und unvermeidliche Durchbrüche zwischen den "Abteilen" sollte man so klein wie irgend möglich halten. Ggf. kann bei Versorgungsleitungen (Heiz-/Anodenspannung) die Verwendung von Durchführungskondensatoren vorteilhaft sein. Für die Audionkammer würde ich sogar oben und unten abnehmbare (geschraubte) Abschirmplatten mit guter Masseverbindung vorsehen. Diese Verbindung könnte z.B. aus dem Abschirmgeflecht einer Koaxialleitung hergestellt werden, welches wie eine "Dichtung" am Rand der Kammer angebracht wird. Ist etwas kniffelig - ich weiß - aber hilft ungemein, wildes Schwingen zu unterbinden.

Freundliche Grüsse,
Jürgen rf

Die Natur als Vorbild hat sich seit Millionen von Jahren bewährt und ist analog - sonst gäbe es schliesslich keine Dämmerung!
http://www.rettet-unsere-radios.de

22.12.11 09:13
Uwe.Soboszcyk 

250-499 Punkte

22.12.11 09:13
Uwe.Soboszcyk 

250-499 Punkte

Re: Das "beste" Audion?

Hallo Joe, Hallo Juergen,

@ Joe:
Danke für das Kompliment, daber gerade bei HF habe ich die Erfahrung gemacht, daß man eigentlich nur testen kann, wenn alles ordentlich verbaut ist. Sonst testet man, und wenn die Komponentte auf ihren Platz kommt, geht plötzlich nichts mehr. Außerdem hilft das ungemein, unangemehme berührungen mit der Anodenspannung zu vermeiden. Habe da, wie wohl fast jeder, der viel mit Röhren baut, meine schlechten Erfahrungen gemacht.

@ Jürgen rf:
Auch Dir ein Dankeschön. Das mit der durchgehenden Lötnaht ist ein an einigen Stellen überaus schwierig, weil ich Platinenmaterial erwischt habe, das sich extrem schlecht löten lässt. Eigentlich geht das nur mit dem Gasbrenner. Den kann ich aber nicht mehr einsetzen, ohne etwas zu zerstören. Ich werde mein Möglichstes tun, da noch irgenwie mehr Zinn "hinzubritzeln".
Das mit dem Abschirmgeflecht ist eine prima Idee. Da kann man mehr draus machen. Insbesondere die Platinenstücke auf der Rückseite haben ein wenig Abstand und könnten damit verbunden werden.

Wenn der Empfänger im Gehäuse landet, landet er ohnehin noch einmal in einem Abschirmkäfig. Von da her hatte ich gehofft, mir die Deckel und Böden sparen zu können.

Ich werde jetzt versuchen, alle Eure Tipps so gut wie möglich anzuwenden, und mich dann mit Ergebnissen wieder melden.

MFG Uwe

NACHTRAG mit ersten Ergebnissen:
Den Drähten für die Heizung der Vorstufenröhre habe ich im Bereich der Audionstufe einen abschirmenden "Kabelkanal" spendiert. (Anregung Rainer). Außerdem gibt es noch ein zusätzliches Abschirmblech in der Audionstufe, die den Röhrensockel von der verstärkten HF der Vorstufe etwas abschirmt.


Die Durchführung zwischen Audion- und Vorstufe ist nun deutlich enger geworden. Durchführungskondensatoren habe ich leider keine in der Bastelkiste.
Wo immer es möglich war (und mir wichtig erschien), habe ich die Lötnähte der "Häuschen" noch nachgelötet. Nicht besonders schön, daber darauf kommt es mir auch nicht wirklich an.


Nachdem ich dann noch die Rückkopplungswiderstände angepasst habe, scheint die Audionstufe recht gut zu funktionieren. Hänge ich (bei gezogener Vorstufenröhre) eine Spule mit wenigen Windungen, an die Antenne und Erde angeschlossen sind, in die Audionspule habe ich schon sehr trennscharfen Empfang.
Dir Rückkopplung ist recht gut einzustellen und zeigt ein sauberes HF-Signal auf dem Oszi. Wenn die Rückkopplung zu weit aufgedreht wird, setzen allerdings Pendenlschwingungen ein. Das passiert aber erst in einem Bereich, der für die normale Einstellungen nicht mehr in Frage kommt.

2 Probleme treten aber noch auf:
1)Sobald ich meinen kleinen NF-Verstärker lauter drehe, verschwindet das Audion akustisch und es wird still.
Erklärungsversuch: Die Eingangsimpedanz des NF-Verstärkers wird niedriger und der Ausgang der Audionstufe bricht zusammen?
Bitte um Euren Rat.

2)Wenn ich die Vorstufenröhre stecke, habe ich absolut NULL Empfang.
Mit dem Oszi kann ich keine Schwingungen in der Vorstufe feststellen.
Ein Vergleich mit dem Schaltplan hat auch keinen Fehler zu Tage gebracht. Auch hier bin ich einigermaßen ratlos und hoffe, ihr könnt mir wieder Tipps geben, was ich noch ändern muss.

Eigentlich bin ich ein wenig enttäuscht. Nachdem das Audion vorher so gut funktioniert hat, hätte ich mir von dem wesentlich aufwendigeren Aufbau auch ein deutlich besseres Ergebnis versprochen. Aber vielleicht wird das ja noch.

MFG Uwe

Zu Hause ist da, wo man hin geht, wenn man einmal etwas falsch gemacht hat.

Zuletzt bearbeitet am 22.12.11 13:33

22.12.11 15:15
nobbyrad58 

500 und mehr Punkte

22.12.11 15:15
nobbyrad58 

500 und mehr Punkte

Re: Das "beste" Audion?

Hallo Uwe!

Du hast einige Änderungen der Schaltung vorgenommen, wenn wir eine Skizze von der neuen Vorstufe bekämen wäre eine Fehlerfindung / Optimierung leichter.
Eine Suchmöglichkeit wäre die Vorstufe ohne Audionröhre zu testen, vom Antenneneingang mit Messender sich weiter vorzuarbeiten in Richtung L3. Irgendwo muss das Signal ja bleiben.
Das Problem mit der aussetzenden NF Stufe ist wohl wirklich ein Anpassungsproblem. Man könnte den Anodenwiderstand des Audion verringern, aber besser wäre den Eingangswiderstand der NF Stufe konstant hoch 500K - 1 MOhm zu machen. Der Eingangswiderstand einer Röhrenstufe im NF Bereich wird im wesentlichen vom Gitterableitwiderstand, meist um 1MOhm bestimmt.
Nachtrag: Wenn beim benutzen der Vorstufe das Audion zusammenbricht, dann ist die Vorstufe zur HF Senke geworden. Den Audionwiderstand ist mit 2 MOhm ziemlich hoch, empfohlen werden 1 MOhm.

MFG Nobby

Zuletzt bearbeitet am 22.12.11 16:04

22.12.11 17:34
Uwe.Soboszcyk 

250-499 Punkte

22.12.11 17:34
Uwe.Soboszcyk 

250-499 Punkte

Re: Das "beste" Audion?

Hallo Nobby,

irgendwie sieht man ja manchmal den Wald vor Bäumen nicht, und so mußtest du mich darauf hinweisen: "MESSEN!".
Na klar, zu faul zum Messen, erst mal die anderen denken lassen! Sorry, soll nicht wieder vorkommen.!
Und es war so einfach! Der Gitterkondensator vor der EF183 war "offen". Nach dem Austausch kann ich nun wunderbar mit P2 die Verstärkung regeln und im Audion kommt auch was an.
Da ich aber das "Anpassungsproblem" an meinen Verstärker habe, kann ich noch nicht so laut hören, daß es Spaß macht. Ich sollte wohl noch eine Röhre hinter das Audion hängen, daß dann auch den von Dir angesprochenen Übertrager treibt. Platz dafür wäre auch noch. Das Häuschen der Audionstufe ist ohnehin grundlos sehr geräumig.

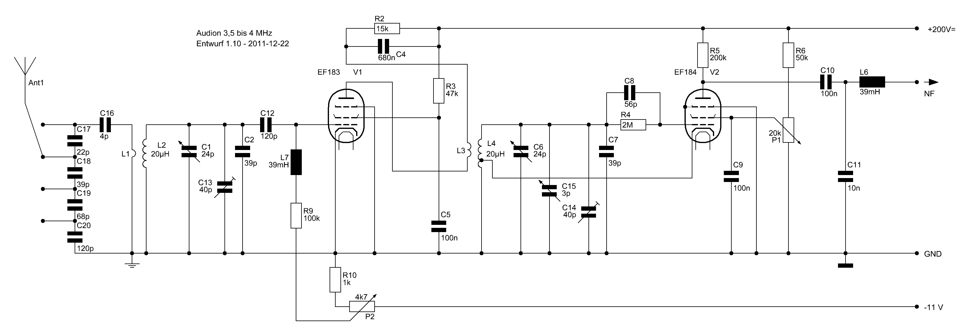
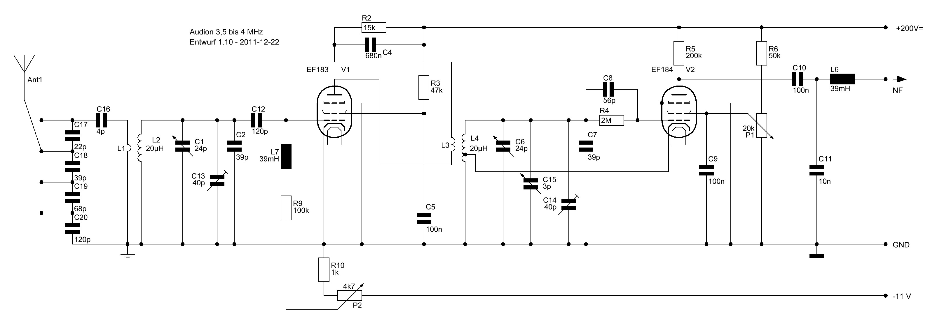
Hier nun aber zunächst der derzeitige Schaltplan, bei dem im Wesentlichen nur Kleinigkeiten geändert wurden.


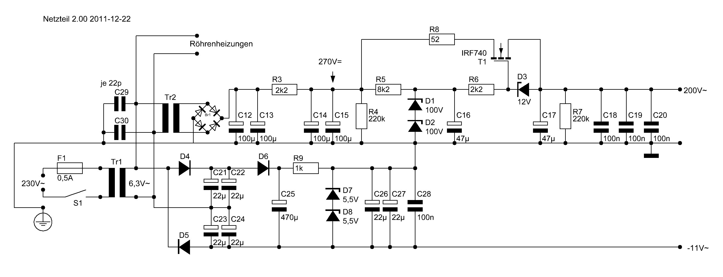
Und der Plan des Netzteils, der natürlich etwas komplizierter geworden ist.


Das mit der Gitterkombination 56pF/2M möchte ich zunächst so lassen, da ich das bereits in einigen A-Fu-Schaltplänen so gesehen habe. Wenn es wirklich zum Problem wird, kann ich es ja leicht ändern. Der Empfänger scheint ja so erst einmal zu funktionieren.

Würdest Du / Würdet Ihr das mit der Folgeröhre so befürworten? Wenn ja würde ich versuchen, eine Schaltung zu zeichnen und sie hier vorstellen.

MFG Uwe

Zu Hause ist da, wo man hin geht, wenn man einmal etwas falsch gemacht hat.

Datei-Anhänge
Plan1.10-2011-12-22.JPG Plan1.10-2011-12-22.JPG (400x)

Mime-Type: image/jpeg, 234 kB

Netzteil 2.00-2011-12-22.JPG Netzteil 2.00-2011-12-22.JPG (397x)

Mime-Type: image/jpeg, 187 kB

22.12.11 17:54
Pluspol 

500 und mehr Punkte

22.12.11 17:54
Pluspol 

500 und mehr Punkte

Re: Das "beste" Audion?

Hallo Uwe

Ich vermute, dass sich in der Vorstufe eine versteckter Fehler eingeschlichen hat.
Dein kleiner NF-Verstärker braucht als Lastwiderstand des Audions einen relativ hohen Eingangswiderstand.
Der Lautstärkeregler sollte deshalb als veränderlicher Spannungteiler von 500k bis 1MOhm wirken.
Jetzt wo das Gerät fast fertig ist, sollte Dich die Ungeduld des Erfolgserlebnisses nicht zu sehr befallen.
Oft hat man in dem selbst entfachten Erwartungsdruck etwas vergessen oder verkehrt angelötetet.
Weiterhin viel Freude und baldigen Erfolg mit Deinem KW-Audion.

Freundliche Grüße von Dietmar

22.12.11 18:02
Pluspol 

500 und mehr Punkte

22.12.11 18:02
Pluspol 

500 und mehr Punkte

Re: Das "beste" Audion?

Hallo Uwe

Dein und mein Kommentar haben sich überschnitten..
Ich empfehle Dir eine EABC80, die hat am Steuergitter mit 10MOhm einen sehr hohen Eingangswiderstand. Davor kannst Du ein log. Poti von 1MOhm setzen. Applikationen findest Du in etlichen Industriegeräten.

Freundliche Grüße von Dietmar

22.12.11 18:41
Uwe.Soboszcyk 

250-499 Punkte

22.12.11 18:41
Uwe.Soboszcyk 

250-499 Punkte

Re: Das "beste" Audion?

Hallo nochmal zusammen.
Offenbar habe ich mich zu früh gefreut.
Irgendetwas stimmt noch nicht. Bei direkt angeschlossenem Prüfsender funktioniert es zwar, aber an der Antenne eben überhaupt nicht.
Mir ist derzeit noch nicht ganz klar, was es ist, aber der Aufbau gemäß Schaltbild stimmt.
Ich versuche es weiter und melde mich.

MFG Uwe
Zu Hause ist da, wo man hin geht, wenn man einmal etwas falsch gemacht hat.

22.12.11 19:39
wumpus 

Administrator

22.12.11 19:39
wumpus 

Administrator

Re: Das "beste" Audion?

Hallo Uwe,

was geht nicht richtig? Vorstufe oder Audion?

Gruß von Haus zu Haus Rainer (Forum-Betreiber)

Rettet den analogen deutschen AM / FM - Rundfunk!:
www.rettet-unsere-radios.de
Mach mit: Photos der letzten AM-Sender:
http://www.wumpus-gollum-forum.de/forum/...e-am-sender.htm
Besuche die WEB-Seite des Deutschen Rundfunk-Museum e.V.
http://www.drm-berlin.de

 1 .. 7 8 9 10 11 .. 18
 1 .. 7 8 9 10 11 .. 18
natürlich   Zuletzt   Röhren   letzten   Anodenspannung   deutschen   vielleicht   Verstärkung   Antenne   Schaltung   Vorstufe   wumpus-gollum-forum   könnte   gemacht   richtig   rettet-unsere-radios   bearbeitet   Rückkopplung   zusammen   allerdings