| Passwort vergessen?
Sie sind nicht angemeldet. |  Anmelden

Sprache auswählen:

Wumpus Gollum Forum von
Wumpus Welt der (alten) Radios
Sie sind nicht angemeldet.
 Anmelden

16m Band Audion
  •  
 1 2 3 4 5 6
 1 2 3 4 5 6
04.02.24 10:11
WalterBar 

500 und mehr Punkte

04.02.24 10:11
WalterBar 

500 und mehr Punkte

Re: 16m Band Audion

AndreAdrian:

Deshalb gehe ich direkt von Ferrit Material 61 auf Material 6 und ignoriere Material 2.


Die Mischung 61 ist ein Exot und schwer zu bekommen. Sie wird in einer Übersicht
von Micrometals auch nur für Frequenzen bis 200 kHz empfohlen. Ich werde da sicherlich
bei der klassischen Unterteilung bleiben und eher darauf achten, nicht auf chinesische
Clones (wie schon passiert) hereinzufallen.

Meine häufigsten Anwendungen betrafen Tiefpassfilter. An einen "richtigen" Schwingkreis
kann ich mich schon gar nicht mehr erinnern. Übrigens hat JUMA im TX500 auf 0,5 MHz
auch die Kennfarbe rot genommen. In diesem Filter sind mir kürzlich die keramischen
Kondensatoren nach Lichtbogenbildung buchstäblich abgeraucht. Ich habe sie mit
Polypropylene Kondensatoren (Wima FKP2) ersetzt. Es war schwierig, das richtige Raster-
mass für 6,8nF zu finden.

Zuletzt bearbeitet am 04.02.24 10:22

!
!!! Fotos, Grafiken nur über die Upload-Option des Forums, KEINE FREMD-LINKS auf externe Fotos.    

!!! Keine Komplett-Schaltbilder, keine Fotos, keine Grafiken, auf denen Urheberrechte Anderer (auch WEB-Seiten oder Foren) liegen!
Solche Uploads werden wegen der Rechtslage kommentarlos gelöscht!

Keine Fotos, auf denen Personen erkennbar sind, ohne deren schriftliche Zustimmung.

Den Beitrag-Betreff bei Antworten auf Threads nicht verändern!
04.02.24 18:56
AndreAdrian 

250-499 Punkte

04.02.24 18:56
AndreAdrian 

250-499 Punkte

Re: 16m Band Audion

Zitieren:
WalterBar: Die Mischung 61 ist ein Exot
Achtung, es gibt eine Eisenpulver-Mischung 61 mit mü=35 von Micrometals und es gibt die Ferrit-Mischung 61 mit mü=125 von Fair-Rite. Wie ein Kollege sagte: "es ist um die Russen zu verwirren". Das Ferritmaterial 61 ist leicht zu kaufen. Einfach bei Reichelt eintippen FT50-61, dann kommt der richtige Ringkern.
Zitieren:
Übrigens hat JUMA im TX500 auf 0,5 MHz auch die Kennfarbe rot genommen
Für Mittelwelle-Frequenzen ist Material 2 (rot) auch prima geeignet.

DL1ADR

Zuletzt bearbeitet am 04.02.24 18:59

04.02.24 20:02
WalterBar 

500 und mehr Punkte

04.02.24 20:02
WalterBar 

500 und mehr Punkte

Re: 16m Band Audion

AndreAdrian:

Das Ferritmaterial 61 ist leicht zu kaufen. Einfach bei Reichelt eintippen FT50-61, dann kommt der richtige Ringkern.


Aha, den kenne ich. Damit habe ich meine 4:1 Trafos mit bifilarer Wicklung gebaut.
Aber im Schwingkreis, na ich weiss nicht. Aber Versuch macht kluch.

Das Hilfsprogramm des verstorbenen OMs habe ich mir geladen. Ist ganz nett für Leute
ohne Taschenrechner. In dem Zusammenhang fiel mir auf, dass der T50-6 im Audion
den Wickelraum nicht aunutzt. Gab es inzwischen einen Versuch mit dickerem CuL?

04.02.24 20:11
AndreAdrian 

250-499 Punkte

04.02.24 20:11
AndreAdrian 

250-499 Punkte

Re: 16m Band Audion

Das Nestel-Audion mit Peltz Oszillator hat einen drei Transistor Niederfrequenz-Verstärker bekommen. Es ist kein Übertrager mehr nötig. Mit einem T50-6 Ringkern mit 26 Windungen 0,6mm Kupferlackdraht und Anzapfung bei 50% bin ich zufrieden. Silberdraht ist doch nicht nötig! Empfangsbereich ist 12,7MHz bis 18,7MHz, d.h. die Bänder 22m, 19m und 16m.



Der Peltz Oszillator ist für den Schwingkreis eine kapazitive Last, deshalb der Anschluß über eine Anzapfung bei 50% der Schwingkreis-Spule. Die Versorgungsspannung für den FET wird über R4 und C5 gesiebt, genau wie bei Röhren-Schaltungen. Kondensator C8 ist die Klangblende. Der Arbeitspunkt von Q5 wird mit R7, R8 eingestellt. Den Kopfhörer treibt ein Komplementär-Impedanzwandler mit Q3 und Q4. Der Ruhestrom durch beide Transistoren sollte 1mA sein. Der Kondensator C12 verkleinert die Handempfindlichkeit des Kopfhörer-Kabels. R11 ist eine VHF Schwingbremse für den Peltz Oszillator. Die Bauteile R4, C5, R11 und C12 sind durch Erprobung in die Schaltung gekommen und waren nicht Teil des Design. So etwas finde ich typisch für den Weg von Prototype zu Serie.

Es gibt ein YouTube Video über dieses Radio, siehe https://www.youtube.com/watch?v=phPa5bit7iE

DL1ADR

Zuletzt bearbeitet am 04.02.24 22:21

Datei-Anhänge
16m_FET_Audion_Aufbau_1.3_schaltung.GIF 16m_FET_Audion_Aufbau_1.3_schaltung.GIF (121x)

Mime-Type: image/gif, 55 kB

04.02.24 20:55
AndreAdrian 

250-499 Punkte

04.02.24 20:55
AndreAdrian 

250-499 Punkte

Re: 16m Band Audion

Ferritmaterial wird für Breitband-Übertrager, transmission line transformers (TLTs), Baluns und so weiter benutzt. Für die Schwingkreisnutzung ist der XL Bereich und Z Bereich wichtig. Bei Ferrite-Kabelkerne wird im Datenblatt bei Fair-Rite immer ein Frequenz zu XL, Rs, Z Diagramm mitgeliefert. Siehe
https://www.fair-rite.com/wp-content/upl.../2661480002.jpg
Bei niedrigen Frequenzen sind die XL Linie des induktiven Blindwiderstand und die Z Linie des Gesamtwiderstands in Deckung. Irgendwann gehen diese zwei Kurven auseinander. Bis zu dieser Frequenz kann meiner Meinung nach der Ferrit im Schwingkreis benutzt werden. Beim Fair-Rite Ferrit-Kabelkern 2661480002 sind das 20MHz.

Die Z Kurve steigt an bis 1GHz. Im Datenblatt werden die Impedanz-Werte bis 1GHz angegeben, weil bis zu dieser Frequenz eine Gleichtaktunterdrückung durch den Ferrit-Kabelkern gegeben ist.

Zusammenfassung: Ferrit Material 61 als Schwingkreis bis 20MHz, als EMI-Filter bis 1GHz.

DL1ADR

09.02.24 11:18
AndreAdrian 

250-499 Punkte

09.02.24 11:18
AndreAdrian 

250-499 Punkte

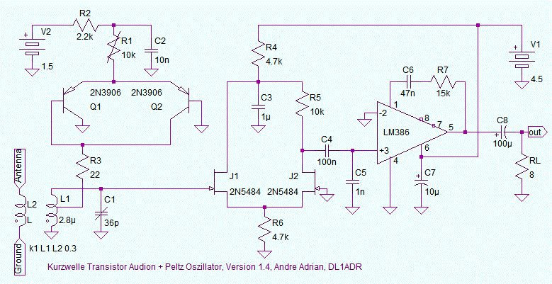
Re: 16m Band Audion

In Transistor Audion Schaltungen ist das Audio-Verstärker IC LM386 weit verbreitet. Leider rauscht und pfeift dieser Baustein bei minimaler Beschaltung ordentlich. Durch Lesen des Datenblatt, Internet Suche und eigene Experimente habe ich eine Beschaltung gefunden welche Rauschen und Pfeifen reduziert. Die zweite große Änderung ist der Demodulator. Es ist ein "square law" Demodulator, d.h. die gekrümmte Kennlinie des JFET führt die Demodulation durch. Unverändert ist der Peltz Oszillator Exciter.



Die JFETs J1 und J2 bilden einen Differenzverstärker. In dieser Schaltung hat J1 minimale kapazitive Last für den Schwingkreis. Die Speisespannung von dem Demodulator Differenzverstärker wird mit R4 und C3 gesiebt. Der Empfangsbereich ist 13.0MHz bis 19.5MHz mit einem Amidon T50-6 Ringkern mit 26 Windungen 0,6mm CuL und Anzapfung in der Mitte sowie einem 7pF bis 36pF Drehkondensator.

Das Rauschen des LM386 wird durch C5 und das RC Glied C6, R7 reduziert. C5 ist Teil eines Tiefpass und reduziert die obere Grenzfrequenz. C6 und R7 werden im Datenblatt als "Bass boost" beschrieben. Die gewählten Bauteile Werte reduzieren die Verstärkung des LM386. Die Neigung zum Pfeifen des LM386 wird durch C7 reduziert. C8 ist Teil eines Hochpass und reduziert die untere Grenzfrequenz. Die Audiobandbreite ist 300Hz bis 5kHz.



Und wieder Steckbrett-Aufbau.

DL1ADR

Zuletzt bearbeitet am 09.02.24 12:15

Datei-Anhänge
16m_FET_Audion_Aufbau_1.4_schaltung.GIF 16m_FET_Audion_Aufbau_1.4_schaltung.GIF (108x)

Mime-Type: image/gif, 44 kB

16m_FET_Audion_Aufbau_1.4_breadboard.jpg 16m_FET_Audion_Aufbau_1.4_breadboard.jpg (115x)

Mime-Type: image/jpeg, 951 kB

09.02.24 13:17
WalterBar 

500 und mehr Punkte

09.02.24 13:17
WalterBar 

500 und mehr Punkte

Re: 16m Band Audion

Hallo zusammen,

wen das Rauschen des LM386 stört, sollte ohnehin den LM380 nehmen.
So hat es auch Elecraft im K1 und K2 gemacht. Der ist allerdings nicht
pinkompatibel zum 386, und man sollte sich das Datenblatt besorgen.

Gruss
Walter

Nachtrag:



Zuletzt bearbeitet am 09.02.24 16:32

Datei-Anhänge
LM380-8-k1.jpg LM380-8-k1.jpg (120x)

Mime-Type: image/jpeg, 20 kB

09.02.24 14:19
WoHo 

500 und mehr Punkte

09.02.24 14:19
WoHo 

500 und mehr Punkte

Re: 16m Band Audion

Hallo Andre

Zitieren:
In Transistor Audion Schaltungen ist das Audio-Verstärker IC LM386 weit verbreitet. Leider rauscht und pfeift dieser Baustein bei minimaler Beschaltung ordentlich.

Das tut er nur, wenn man einen Steckbrett-Aufbau macht, wie du es uns zeigst

Versuch es mal wie hier:


---- Zuerstmal wird die HF am Drain von J2 durch den Tiefpass 10k & C5 vom LM386 ferngehalten!
---- Dann , ganz wichtig, die Spannungsversorgung an Pin 4 & 6 muss mit einem zusätzlichen 0,1µF Kondensator stabilisiert werden.
Direkt (kurz) über die beiden Pinne stecken, besser, löten!
---- Auch am Ausgang ist eine Begrenzung vorteilhaft mit 10 Ohm & 0,1µF.
---- Der 10µF zwischen Pin 1 & 8 erhöht die Verstärkung und kann evtl. weggelassen werden.

EDIT
Pin 3 über 10k an Masse. Danke an HB9

Gruß aus NL, Wolfgang

Zuletzt bearbeitet am 09.02.24 14:39

Datei-Anhänge
lm386-vb.png lm386-vb.png (102x)

Mime-Type: image/png, 342 kB

09.02.24 14:26
HB9 

500 und mehr Punkte

09.02.24 14:26
HB9 

500 und mehr Punkte

Re: 16m Band Audion

Hallo zusammen,

rauschen tut der LM386, vor allem wenn er mit maximaler Verstärkung betrieben wird (also Kondensator zwischen den Pins 1 und 8), allerdings ist das Rauschen nicht allzu hoch, aber in ruhiger Umgebung deutlich wahrnehmbar. Es ist halt kein Hifi-Verstärker.

Pfeifen und andere Geräusche dagegen sind ein Zeichen von Selbsterregung, dieser Chip will eine sauber entkoppelte Betriebsspannung, so wie es Wolfgang gezeichnet hat. Auch eine ungünstige Ausgangsimpedanz kann zu Instabilität führen, daher ist das RC-Glied am Ausgang von Vorteil, muss aber bei kurzen Leitungen und den üblichen Klein-Lautsprechern nicht sein.

Hochfrequenz am Eingang führt zu Intermodulationsverzerrungen, weil die Differenzstufe damit überstauert wird, daher unbedingt mit einem RC-Glied entfernen. Weiter müssen die beiden Eingänge (Pins 2 und 3) für Gleichstrom mit Masse verbunden sein, damit Basisstrom fliessen kann. So wie ich das Datenblatt in Erinnerung habe, soll der Widerstand nicht grösser als 10kOhm sein.

Gruss HB9

09.02.24 20:08
AndreAdrian 

250-499 Punkte

09.02.24 20:08
AndreAdrian 

250-499 Punkte

Re: 16m Band Audion

Das Rauschen und Pfeifen vom LM386 liegt nicht am Steckbrettaufbau - dafür kenne ich dieses Bauteil schon zu lange. Im Datenblatt wird als Beispielschaltung ein 100 Kiloohm Poti als Lautstärkesteller benutzt. Somit liegt ein Widerstand zwischen Pin 3 und Masse von 0 Ohm bis 100 Kiloohm. Ein 10 Kiloohm Widerstand an Pin 3 wäre mir zu klein, aber ein 47 Kiloohm wird gerne probiert.

Ich benutze LM386 mit Kopfhörer. Bei Kleinlautsprecher mit schlechtem Wirkungsgrad hört man wahrscheinlich das Rauschen gar nicht. Der 10 Mikrofarad Kondensator zwischen Pin 6 und Pin 4 ist übrigens ein Vielschicht Keramikkondensator. Dieser Type sollte besser für höhere Frequenzen geeignet sein als ein Elektrolytkondensator.

Den LM380 habe ich auch in der Bastelkiste. Laut Datenblatt braucht der aber mindestens 10V Versorgungsspannung. Der LM386 ist schon ab 4V glücklich.

DL1ADR

 1 2 3 4 5 6
 1 2 3 4 5 6
bearbeitet   Niederfrequenz-Verstärker   Intermodulationsverzerrungen   Rückkopplungs-Einstellungs-Spannung   Zuletzt   Niederfrequenz-Ausgangssignal   Rückkopplungs-Audion-Schaltungen   Neutralisationskondensatoren   Differenzverstärker-Schaltung   Komplementär-Impedanzwandler   Niederfrequenz-Röhrenverstärker   Zitieren   Schwingkreis   Rückkopplung   Schaltung   Schwingungseinsatz   Kurzwellenausbreitungsbedingungen   Oszillator   zwischen   Rückkopplungs-Einstellung