| Passwort vergessen?
Sie sind nicht angemeldet. |  Anmelden

Sprache auswählen:

Wumpus Gollum Forum von
Wumpus Welt der (alten) Radios
Sie sind nicht angemeldet.
 Anmelden

Baubericht: Empfindlicher Einröhren-Einkreiser mit ECL11 im 30er-Jahre-Chassis
  •  
 1 2 3 4 5
 1 2 3 4 5
06.12.15 14:12
Vorkreis 

500 und mehr Punkte

06.12.15 14:12
Vorkreis 

500 und mehr Punkte

Re: Baubericht: Empfindlicher Einröhren-Einkreiser mit ECL11 im 30er-Jahre-Chassis

Hallo Herrmann,

im Prinzip schon, aber bei weitem nicht so schön gleichmäßig .
Da ich mich auf den MW-Bereich beschränke und zwei Stäbe in Reihe lege (40cm) ergibt sich ein Windungsabstand von ca. 5mm bei
insgesamt 70 Windungen. Allerdings verwende ich 460x0.02mm Litze. Das sollte eine außerordentliche Güte ergeben.
Schöne Idee, das alte Spulenaggregat durch aufteilen der Schwingkreisinduktivität zu Koppelzwecken weiter zuverwenden.
So ist es gut möglich für beide Wellenbereiche die ideale Kopplung zu realisieren. Bin gespannt, ob Du mit der Handhabung der Rückkopplungseinstellung zufrieden sein wirst.
Gruß
Jürgen

!
!!! Fotos, Grafiken nur über die Upload-Option des Forums, KEINE FREMD-LINKS auf externe Fotos.    

!!! Keine Komplett-Schaltbilder, keine Fotos, keine Grafiken, auf denen Urheberrechte Anderer (auch WEB-Seiten oder Foren) liegen!
Solche Uploads werden wegen der Rechtslage kommentarlos gelöscht!

Keine Fotos, auf denen Personen erkennbar sind, ohne deren schriftliche Zustimmung.

Den Beitrag-Betreff bei Antworten auf Threads nicht verändern!
06.12.15 14:15
WalterBar 

500 und mehr Punkte

06.12.15 14:15
WalterBar 

500 und mehr Punkte

Re: Baubericht: Empfindlicher Einröhren-Einkreiser mit ECL11 im 30er-Jahre-Chassis

Hallo Herrmann,

interessante Wende. Ich hoffe, dass die Wicklungskapazität dir nicht die Güte des Kreises vermasselt und Du noch bis 1600 kHz wirst abstimmen können.

Gruss
Walter

06.12.15 20:11
Herrmann 

500 und mehr Punkte

06.12.15 20:11
Herrmann 

500 und mehr Punkte

Re: Baubericht: Empfindlicher Einröhren-Einkreiser mit ECL11 im 30er-Jahre-Chassis

Hallo zusammen,

es geht weiter. Manche Details ergeben sich spontan während des Bauens. So habe ich die dreiseitige Überwurf-Schelle, die Topffassung der AF7 hielt, für die Stahlfassung weiterverwendet. Dazu mußte ich die beiden Ohren der Stahlfassung abflexen. Anschließend versah ich die Stahlfassung mit 2 Abfluß-Gummidichtungen: eine radial, eine axial. Dadurch ist die Lagerung der Fassung leicht elastisch, was eventueller Mikrofonieempfindlichkeit entgegenwirkt. Die Halteschelle wird mit altertümlichen M4-Senkkopfschrauben montiert. Im Original war sie mit durchgesteckten Blechlaschen am Chassis verschränkt.

Neben der Fassung sehen wir eine Lötleiste, welche im Zentrum der Fassung montiert wird und 4 isolierte Lötstützpunkte bereitstellt. Das Kupferblech kommt mit Isolierzwischenlage unter die Lötleiste und wird U-fürmig nach oben abgewinkelt und bekommt zahlreiche kammförmige Einschnitte. Auf diese Weise entsteht ein zentraler Massepunkt mit zahlreichen separaten Lötstellen. (Konzept sternförmige Masseführung)




Gruß
Herrmann

Datei-Anhänge
Stahlfassung_vorbereiten.jpg Stahlfassung_vorbereiten.jpg (265x)

Mime-Type: image/jpeg, 136 kB

Stahlfassung_Ansicht.jpg Stahlfassung_Ansicht.jpg (284x)

Mime-Type: image/jpeg, 122 kB

12.12.15 22:11
HB9 

500 und mehr Punkte

12.12.15 22:11
HB9 

500 und mehr Punkte

Re: Baubericht: Empfindlicher Einröhren-Einkreiser mit ECL11 im 30er-Jahre-Chassis

Hallo Herrmann,

da werden die Erinnerungen an mein allererstes selbstgebautes Radio wach, das war Anfang der 80er-Jahre. Auf dem Heimweg fand ich am Strassenrand ein Grundig-Chassis, bei dem mindestens 2 Röhren fehlten und eines der beiden AM-Drehko-Plattenpakete verbogen war. Nach kompletter Zerlegung baute ich auf dem Chassis mit den verbleibenden Bauteilen ebenfalls einen EInkreiser auf, wobei die Röhrenwahl mit einer EC92 als Audion, EL41 und nachträglich noch einer EF95 als HF-Vorstufe etwas speziell war, aber diese Röhren waren auf dem Chassis noch vorhanden.
Ich wünsche Dir auf alle Fälle noch viel Spass beim Bauen und später beim Betreiben.

Gruss HB9

13.12.15 09:29
Herrmann 

500 und mehr Punkte

13.12.15 09:29
Herrmann 

500 und mehr Punkte

Re: Baubericht: Empfindlicher Einröhren-Einkreiser mit ECL11 im 30er-Jahre-Chassis

Hallo HB9,

mein Chassis war eigentlich mechanisch noch im recht gutem Zustand. Gegen eine Restaurierung sprach, daß das Gerät mit dem Originalröhrensatz (AF7, RES964, RGN...) im Alltagsbetrieb nicht mehr ökonomisch zu betreiben gewesen wäre, zudem hatte ich Zweifel an der Zuverlässigkeit. Und ein Museumsgerät, was für immer in der Vitrine verschwindet und nur 1 x im Jahr vorgeführt wird, finde ich ermüdend. Da widerstrebt mein Bastlertrieb.

Und so entschied ich mich beim Spagat zwischen Röhrenbeschaffungskosten, Energieverbrauch und Wahrung einer gewissen historischen Würde für die ECL11 + Selen ohne Anoden-Netztrafo. Für das Geld der verkauften (und vermutlich verbrauchten) Originalröhren bekam ich 2 ECL11 mit guter Emission refinanziert.

Noch ein Bild vom bescheidenen Baufortschritt. Als nächstes kommen die Löcher für die 4 großen Eiseninduktivitäten ins Chassis und der Heizkreis wird aufgebaut.


Gruß
Herrmann

Datei-Anhänge
Lötstützpunkte.jpg Lötstützpunkte.jpg (289x)

Mime-Type: image/jpeg, 114 kB

13.12.15 20:05
Herrmann 

500 und mehr Punkte

13.12.15 20:05
Herrmann 

500 und mehr Punkte

Re: Baubericht: Empfindlicher Einröhren-Einkreiser mit ECL11 im 30er-Jahre-Chassis

Hallo zusammen,

der Heizkreis läuft erstmal. Da der 1k-Heißleiter einen zu geringen Spannungsabfall vor dem 220V-Trafo verursacht, um die Heizspannung in die 5%-Toleranz zu bringen, habe ich die zweite, unbenutzte 6,3V-Wicklung in Reihe zur 220V-Wicklung geschaltet, was nominell eine 226,3V-Wicklung ergibt. Da das Gerät eh keine Netztrennung hat, ist das hier isolationsmäßig bedenkenlos möglich. Die Heizspannung (bei Last) beträgt nunmehr 6,55V bei einer Netzspannung von 234V.

Am Heißleiter fallen, wie bereits geschätzt, im Einschaltmoment kurz ca. 50V ab. Zum Glück habe ich ein altes Analogmultimeter, was solche Vorgänge wunderbar sichtbar macht.


Wie heißt es bei B. Kainka so schön? Wenn die Katode glüht, freut sich das Gemüt.


Gruß
Herrmann

Datei-Anhänge
Heizkreis_läuft.jpg Heizkreis_läuft.jpg (275x)

Mime-Type: image/jpeg, 121 kB

Katode_glüht.jpg Katode_glüht.jpg (260x)

Mime-Type: image/jpeg, 91 kB

20.12.15 19:34
Herrmann 

500 und mehr Punkte

20.12.15 19:34
Herrmann 

500 und mehr Punkte

Re: Baubericht: Empfindlicher Einröhren-Einkreiser mit ECL11 im 30er-Jahre-Chassis

Hallo zusammen,

es geht weiter. Das Nullungs-und Netztrenn-Relais funktioniert tadellos. Das befürchtete Anker-Brummen unterblieb. Auch der Haus-FI 30mA löst nicht aus.


Zinkblech eignet sich hervorragend, um es (hier als Elkoträger) direkt aufs Chassis zu löten:


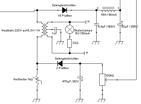
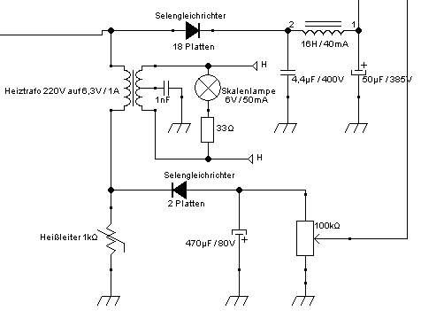
Nun ist der Selenturm fertig. Rot = Anodenspannungsgleichrichter mit 18 Platten, orange = Gittervorspannungsgleichrichter mit 2 Platten.


Der Überspannungsableiter in Form eines Starters leuchtet bläulich und hat eine Brennspannung von 160V.


Gruß
Herrmann

Datei-Anhänge
Netztrennrelais.jpg Netztrennrelais.jpg (244x)

Mime-Type: image/jpeg, 74 kB

Elkoblech.jpg Elkoblech.jpg (244x)

Mime-Type: image/jpeg, 77 kB

Selensäule_und_Kondensatoren.jpg Selensäule_und_Kondensatoren.jpg (256x)

Mime-Type: image/jpeg, 89 kB

Starter.jpg Starter.jpg (262x)

Mime-Type: image/jpeg, 22 kB

21.12.15 14:27
Herrmann 

500 und mehr Punkte

21.12.15 14:27
Herrmann 

500 und mehr Punkte

Hallo zusammen,

es geht weiter. Der Netzteil (ja richtig gelesen, ursprünglich hieß es der Netzteil) ist fertig. Der rote Selenturm hatte anfänglich noch einen hohen Leckstrom und wurde etwas heiß. Auch fabrikneue Selengleichrichter brauchen wohl eine Art Formierung.

Letztendlich ergaben sich dann folgende Meßwerte: Eingangswechselspannung 230V, Laststrom 25mA DC, Spannung U eff am Ladekondensator 270V, Brummspannug U ss am Ladekondensator 85V, errechneter Scheitelwert der Rückwärtsspannung am Gleichrichter 540V (macht 30V pro Platte), Spannung am Siebelko 250V, Brummspannung dort nicht meßbar.
Bei 35mA Laststrom maß ich nur die Elkospannung, sie betrug 225V.

Eine Kompaktleuchtstofflampe simuliert ganz passabel eine Last und stellt ihre Allstromtauglichkeit unter Beweis.


Gruß
Herrmann

Datei-Anhänge
Netzteil_läuft.jpg Netzteil_läuft.jpg (256x)

Mime-Type: image/jpeg, 82 kB

21.12.15 19:15
Herrmann 

500 und mehr Punkte

21.12.15 19:15
Herrmann 

500 und mehr Punkte

Re: Baubericht: Empfindlicher Einröhren-Einkreiser mit ECL11 im 30er-Jahre-Chassis

Nun wird es Zeit für ein erstes Vorher-Nachher-Bild. Das neue Erscheinungsbild mit der ECL11 und den vielen Trafos/der Drossel ist durchaus eine Hommage an die Epoche, aus der das Chassis stammt.
Ein Martin M aus diesem Forum pflegt oft dieses Smiley zu verwenden:

Die Brummeinstreuung des Heiztrafos auf die AÜ-Primärwicklung beträgt 27mV, auf die 1MOhm-Wicklung des Zwischenübertragers 5mV. Zu beachten ist, daß die Trafos noch keinerlei Lasten angeschlossen haben.
Demzufolge war die Trafo-Anordnung ein voller Erfolg.


Gruß
Herrmann

Datei-Anhänge
vorher-nachher1.jpg vorher-nachher1.jpg (262x)

Mime-Type: image/jpeg, 144 kB

28.12.15 09:55
Herrmann 

500 und mehr Punkte

28.12.15 09:55
Herrmann 

500 und mehr Punkte

Re: Baubericht: Empfindlicher Einröhren-Einkreiser mit ECL11 im 30er-Jahre-Chassis

Hallo zusammen,

einen kleinen Rückschlag hat das Projekt dadurch erlitten, daß die Gittervorspannungsgleichrichtung nicht funktionierte. Nach einer Stunde Fehlersuche kam ich dem merkwürdigen und mir bislang unbekannten Phänomen endlich auf die Schliche.

Über dem Heißleiter (NTC) maß ich die ganze Zeit 5,5V Wechselspannung (Betrieb ohne Röhre, ansonsten 9,5V~). Das ist soweit in Ordnung. Die gleichgerichtete Spannung betrug aber nur -0,9V. In der Theorie hätte sie (5,5V - 0,5V) * Wurzel(2) = ca. -7V betragen müssen.

Nachdem ich Selenplatten, Elko und Verdrahtung als Ursache ausgeschlossen hatte, beobachtete ich zufällig die Anzeige von +3,6V über dem NTC, als das Multimeter auf "DC" stand. Das heißt nichts anderes, daß der NTC einen schwach ausgeprägten Gleichrichtereffekt hat und somit eine Mischspannung über ihm abfällt, deren negativer Scheitelwert nur noch -1,5V ist.

Gleichrichtereffekt eines NTC - hat jemand von Euch schon einmal davon gehört? Ist es ein Ausschuß-Heißleiter oder ist das normal?

Nun könnte ich den NTC einfach umpolen. Allerdings möchte ich nicht, daß ein Gleichstromanteil durch den Heiztrafo fließt - aus Prinzip nicht.
Ich probiere noch den Ersatz-Heißleiter. Verhält er sich auch so, wechsle ich auf einen Festwiderstand.

Ärgerlich ist, daß ich den Heiztrafo wieder ausbauen muß, um da heranzukommen.

Gruß
Herrmann

Datei-Anhänge
Netzteil_Detail.png Netzteil_Detail.png (273x)

Mime-Type: image/png, 7 kB

 1 2 3 4 5
 1 2 3 4 5
Baubericht   Schrumpfschlauch-Knickschutz   Leuchtstofflampen-Starter   Einröhren-Einkreiser   Gittervorspannungsgleichrichtung   Anodenspannungszuschaltung   Anodenspannungs-Trafowicklung   Gittervorspannungserzeugung   Gittervorspannungsgleichrichter   Anodenspannungsgleichrichter   Vorkriegs-Kofferempfängern   Gittervorspannungsgleichrichters   Empfindlicher   Anodenruhestrom-Stelleinrichtung   Chassis   Hochvolt-Folienkondensatoren   Netz-Polaritätsschutzschaltung   30er-Jahre-Chassis   Herrmann   10W-Kohleschichtwiderstände