| Passwort vergessen?
Sie sind nicht angemeldet. |  Anmelden

Sprache auswählen:

Wumpus Gollum Forum von
Wumpus Welt der (alten) Radios
Sie sind nicht angemeldet.
 Anmelden

Universal-Röhrenverstärker mit 24 Volt
  •  
 1 2 3
 1 2 3
03.01.12 11:57
omthomas 

250-499 Punkte

03.01.12 11:57
omthomas 

250-499 Punkte

Re: Universal-Röhrenverstärker mit 24 Volt

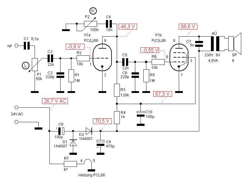
Hallo Bastelfreunde,

ich habe in der Schaltung verschiedene Spannungen gemessen:



Auf Kathodenwiderstände habe ich verzichtet, weil die Anlaufströme durch die Gitterableitwiderstände R1 und R5 groß genug sind, um negative Gittervorspannungen zu erzeugen. Der Arbeitspunkt der Schaltung scheint so optimal zu sein. Ein Einbau von Kathodenwiderständen brachte keine Verbesserung der Situation.

Gruß
Thomas

Datei-Anhänge
Schaltung2.jpg Schaltung2.jpg (1233x)

Mime-Type: image/pjpeg, 54 kB

!
!!! Fotos, Grafiken nur über die Upload-Option des Forums, KEINE FREMD-LINKS auf externe Fotos.    

!!! Keine Komplett-Schaltbilder, keine Fotos, keine Grafiken, auf denen Urheberrechte Anderer (auch WEB-Seiten oder Foren) liegen!
Solche Uploads werden wegen der Rechtslage kommentarlos gelöscht!

Keine Fotos, auf denen Personen erkennbar sind, ohne deren schriftliche Zustimmung.

Den Beitrag-Betreff bei Antworten auf Threads nicht verändern!
03.01.12 13:26
omthomas 

250-499 Punkte

03.01.12 13:26
omthomas 

250-499 Punkte

Re: Universal-Röhrenverstärker mit 24 Volt

Hallo zusammen,

hier einige Informationen zum Ausgansgsübertrager (AÜ) und zum Laussprecher:

1. Laut Datenblatt PCL86 wird ein Außenwiderstand von ca. 5 kOhm benötigt. Ich hatte noch einen kleinen professionellen AÜ rumliegen; den habe ich benutzt. Er ist auch schön klein, so dass er in das Holzgehäuse passt. An dem AÜ lässt sich ein 8 Ohm Lautsprecher anschließen. Primärseitig hat der AÜ folgende Anschlüsse 0 - 3,3 k - 5 k - 10 k; also habe ich 0 und 5 k gewählt. Geht.
Aber auch am 10 k Anschluss funktioniert die Schaltung einwandfrei - es ist subjektiv gesehen sogar noch etwas lauter. Also nehme ich den 10 k-Anschluss.

2. Da man aber selten einen geeigneten AÜ rumliegen hat, kann man behelfsmäßig auch einen "normalen" Netz-Transformator verwenden. Das Übersetzungsverhältnis habe ich berechnet mit 10 kOhm : 8 Ohm = 1250 => Wurzel(1250) = 35,36 =>230 V : 35,36 = 6,5 V. Ein 230 V / 6 V Trafo müsste also passen; es funktioniert auch; er sollt aber eine Leistung über 4,5 VA aufweisen, sonst ist der Klang nicht gut. Man kann aber auch schön mit einem Transformator experimentieren, der mehrere Spannungsabgriffe hat (z.B. 3 - 6 - 9 - 12 - 15 V). Die Anode der Röhre wird an die 230 V-Seite angeschlossen und mit dem Lautsprecher versucht man auf der Sekundärseite den passenden Abgriff zu finden. Das funktioniert eigentlich immer.

3. Als Lautsprecher habe ich einen ganz normalen LS genommen mit 8 Ohm, den man eben so rumliegen hat. Er hat bei mir 10 cm Durchmesser. Um einen möglichst guten Klang zu erzielen, habe ich ihn in das Holzgehäuse (Sperrholz vom Baumarkt) mit einer Heißklebepistole geklebt.

Gruß
Thomas

03.01.12 16:07
technikfreund 

500 und mehr Punkte

03.01.12 16:07
technikfreund 

500 und mehr Punkte

Re: Universal-Röhrenverstärker mit 24 Volt

Hallo Thomas!

Würde eine andere Röhre auch funktionieren?
Bei meinem Elektronikversand gibt es nur die PCL 82 oder PCL 84.

Viele Grüße Technikfreund.

03.01.12 18:40
omthomas 

250-499 Punkte

03.01.12 18:40
omthomas 

250-499 Punkte

Re: Universal-Röhrenverstärker mit 24 Volt

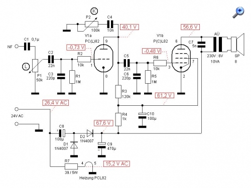
Verstärker mit der Röhre PCL 82

Hallo Technikfreund,

die Schaltung funktioniert auch sehr gut mit der PCL 82.
Dazu sind folgende Änderungen nötig:
1. die Sockelbeschaltung ist anders als bei der PCL 86
2. aufgrund der höheren Heizspannung muss der Vorwiderstand R7 auf 39 Ohm verkleinert werden (er sollte schon 5 Watt Leistung aufweisen).

Ich habe die Schaltung mit einem Netztrafo 230V / 6V mit 10VA Leistung als Ausgangsübetrager getestet. Den gibt es bei den üblichen Händlern:



Und hier kommt die komplette Schaltung mit einigen Messwerten:



Als Musik-Quelle habe ich den Line-Out Ausgang eines CD-Players benutzt.

So und nun viel Spaß beim Basteln,

Gruß
Thomas

Zuletzt bearbeitet am 03.01.12 18:44

Datei-Anhänge
Bild6AU.jpg Bild6AU.jpg (513x)

Mime-Type: image/pjpeg, 37 kB

Schaltung PCL82.jpg Schaltung PCL82.jpg (1077x)

Mime-Type: image/pjpeg, 56 kB

03.01.12 19:50
Mark-Andre 

500 und mehr Punkte

03.01.12 19:50
Mark-Andre 

500 und mehr Punkte

Re: Universal-Röhrenverstärker mit 24 Volt

Hallo omthomas.

Ein interessantes Projekt! Gute Sache für zb Anfänger wie mich,denk ich! Wieviel NF-Leistung bekommt man damit raus? Eventuell wie die ECL86 leistet?

Mfg Andre

03.01.12 23:09
nobbyrad58 

500 und mehr Punkte

03.01.12 23:09
nobbyrad58 

500 und mehr Punkte

Re: Universal-Röhrenverstärker mit 24 Volt

Hallo Zusammen!

Bei einen Bayrischen Low - Cost Versender der mit P anfängt gibt es die PCL 805. Auch eine Vertikal Ablenk Endpentode mit Na 8 W, fast soviel wie die PCL 86. Auch die Triode ist gut für NF Zwecke geeignet mit einem µ von 60, entspricht einer EC 92.

MFG Nobby

04.01.12 03:27
qw123 

500 und mehr Punkte

04.01.12 03:27
qw123 

500 und mehr Punkte

Re: Universal-Röhrenverstärker mit 24 Volt

Hallo zusammen,

Andre:
Wieviel NF-Leistung bekommt man damit raus? Eventuell wie die ECL86 leistet?
Die Leistung dürfte vergleichbar sein derjenigen einer ECL86. Bei 60V Betriebsspannung!
Bei so kleinen Betriebsspannungen sind die Röhrentoleranzen recht groß. Eine Voraussage, welche Leistung man mit einem bestimmten Röhrenexemplar und einem bestimmten Ausgangsübertrager erreicht, ist schwierig. Kennlinien sind in diesem Bereich eher Glücksache. Wenn ich das abschätzen sollte, würde ich auf weniger als 200mW tippen.

nobbyrad58:
Bei einen Bayrischen Low - Cost Versender der mit P anfängt gibt es die PCL 805.
Ich könnte noch auf einen ebenfalls bayerischen Röhrenversender in der Nürnberger Knauerstr. hinweisen. Dort kostet die PCL86 lt. Internetangebot nochmal 20 Cent weniger als die PCL805.
Die PCL86 wäre auch meine Empfehlung für solche Projekte. Sie entspricht bekanntlich bis auf die Heizung der ECL86, ist aber im Gegensatz zur ECL86 noch in großen Mengen vorhanden und entsprechend preiswert erhältlich.

Gruß

Heinz

26.04.12 09:01
technikfreund 

500 und mehr Punkte

26.04.12 09:01
technikfreund 

500 und mehr Punkte

Re: Universal-Röhrenverstärker mit 24 Volt

Hallo Thomas,
Hallo Zusammen!

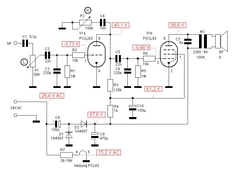
Ich habe den Röhrenverstärker nachgebaut,
mit der Schaltung für die PCL 82.

Er funktioniert, die Klangregelung tuts auch. Allerdings
fängt er, wenn man den Lautstärkeregler weiter aufdreht,
etwas an zu zerren. (Auf beiden Stereo Kanälen)

Mein Verstärker ist in einem Metallgehäuse eingebaut, die Schaltung
mit der Röhre und den Bauteilen auf Platine.

Warum Verzerrt die Schaltung?

Netztrafo ist ein Ringkerntrafo 230V auf 22,2 Volt.

Ausgangsübertrager 230V auf 6 Volt, 10VA.

Viele Grüße Technikfreund.

Datei-Anhänge
preview_Schaltung PCL82.jpg preview_Schaltung PCL82.jpg (1131x)

Mime-Type: image/jpeg, 96 kB

26.04.12 09:47
Volker 

500 und mehr Punkte

26.04.12 09:47
Volker 

500 und mehr Punkte

Re: Universal-Röhrenverstärker mit 24 Volt

Hallo Technikfreund,

das ist das Problem bei diesen relativ niedrigen Anodenspannungen, dass die Ausgangspentode schon bei geringer Ausgangsleistung übersteuert, also in die Begrenzung gerät. Du kannst versuchen den R5 zu verändern (wahrscheinlich vergrößern), um den Arbeitspunkt für maximale Ausgangsleistung zu optimieren. Am Steuer-Gitter sind ja nur -0,48 Volt. Dann kann man noch eine Gegenkopplung einbauen, was aber auf die Empfindichkeit geht.

Eigentlich ist diese Schaltung nach meiner Einschätzung als Experimentierverstärker gedacht, um mit einigermaßen guter Zimmerlautstärke Radioschaltungen auszuprobieren. Wenn du damit aber in Stereo in entsprechender Musik-Qualität Lautsprecherboxen betreiben willst, wirst du wahrscheinlich nicht umhin kommen, die Anodenspannung zu erhöhen. Du kannst die Spannung nochmals verdoppeln und C8 und C9 größer machen, damit bei den Bässen (BummBumm ) die Anodenspannung nicht in die Knie geht.

Wie ich erst jetzt sehe, hast du nicht die ECL86, sondern die ECL82 (PCL82) eingesetzt. Die hat etwas andere Daten. Da würde ich auch den Arbeitspunkt von der Triode überprüfen und optimieren.

Wenn du mehr Ausgangsleistung hast, dann kann auch der NF-Trafo durch den Anodenruhestrom in die Sättigung gehen und verzerren und du brauchst einen mit höherer Leistung.

Viele Grüße Volker

"Das Radio hat keine Zukunft." (Lord Kelvin, Mathematiker und Physiker (1824-1907))

Zuletzt bearbeitet am 26.04.12 09:50

26.04.12 10:19
technikfreund 

500 und mehr Punkte

26.04.12 10:19
technikfreund 

500 und mehr Punkte

Re: Universal-Röhrenverstärker mit 24 Volt

Hi Volker!

Danke für eine Antwort.

Gute Frage ist, wie man Zimmerlautstärke definiert.

Der Verstärker soll einfach etwas Musik wiedergeben,
z.B. von einem TB-Gerät. Doch was er gestern wiedergegeben hat
war sehr wenig.

Den C7, 5nF am AÜ hatte ich rausgeschmissen, er hat Störungen verursacht.

C8 hat bei mir 180µF, 200V

C9 hat bei mir 1000µF, 100V

Womit soll ich besten anfagen? Die 24 Volt erhöhen?

Wie sieht das dann mit der Spannungsfestigkeit er einzelnen Bauteile aus?

 1 2 3
 1 2 3
Spannungsverdopplerschaltung   Experimentierverstärker   Kathodenwiderständen   Ausgansgsübertrager   Empfänger-Schaltung   Zimmerlautstärke   Universal-Röhrenverstärker   Schaltung   Ausgangsübertrager   Versorgungsspannung   Gitterableitwiderstände   Übersetzungsverhältnis   Empfängerschaltungen   Gittervorspannungen   Röhrenverstärker   Spannungsverdopplung   rettet-unsere-radios   Kathodenwiderstände   Experimentier-Verstärker   Steuergittervorspannung