| Passwort vergessen?
Sie sind nicht angemeldet. |  Anmelden

Sprache auswählen:

Wumpus Gollum Forum von
Wumpus Welt der (alten) Radios
Sie sind nicht angemeldet.
 Anmelden

Mobiles MW-Pentodenaudion und Detektor-Versuche
  •  
 1 2 3
 1 2 3
13.09.24 18:23
basteljero 

500 und mehr Punkte

13.09.24 18:23
basteljero 

500 und mehr Punkte

Mobiles MW-Pentodenaudion und Detektor-Versuche: Dioden-Vergleich

Hallo,
Um die Möglichkeiten weiterer Verbesserungen auszuloten, einen einfachen Versuchsaufbau mit
der vorhandenen Schottky-Diode SD101 gemacht, sie wird von einem 1000 Hz modulierten
Signal-Generator gespeist und die Vorspannung ist wieder einstellbar.
Angschlossen 4000 Ohm-Hörer.

bei etwa 30 mVpp ist was zu hören, für halbwegs verständlichen Radio-Empfang wären schätzungsweise
60mVpp bis 80mVpp erforderlich.
Dann liegen 5mVpp am Hörer, mit der hochohmigen Germanium-HG-Gleichrichterdiode etwa 4 mVpp.
Um die praktischen Ergebnisse anschaulich zu machen, die Kennlinien aus dem VISHAY-Datenblatt angenähert
in einen linearen Maßstab gebracht:


Die SD101A hat in Durchlaßrichtung einen "differentiellen" Innenwiderstand von etwa
(320-240) mV / (0,2-0) mA = 400 Ohm, 1/10 des Hörers.

Zum Vergleich auch die Schottky BAT85 sowie die Uni 1N4148 eingemalt.
Die 1N4148 gab geringere Lautstärke, dass scheint durch den sanften Kennlinienknick erklärbar
zu sein.

Hier der Aufbau:


Der 5k Widerstand halbiert in etwa die NF-Ausgangsspannung und soll helfen herauszufinden, mit welcher
Impedanz die entsprechende Anzapfung des Kreises in etwa belastet wird,
Es gilt ja später, den Detektor optimal nach Rüdenberg an die Antenne anzupassen.
("Antenne für Detektor",
https://www.wumpus-gollum-forum.de/forum...0&page=2#15)

Ein interessanter Effekt tritt jetzt auf:
Ein starker Rückgang des demodulierten Signals bei kapazitiver Belastung (15pF-C) oder bei Parallelschaltung
weiterer Dioden zu SD101A.

Man kann wohl sagen, dass die "beste" Detektor-Diode
1. Einen "scharfen Knick" hat im Fußpunkt, damit der Teil der Hüllkurve in Durchlaßrichtung
besser durchkommt als der in Sperrichtung
2. Der "differentielle" Widerstand in Sperrichtung möglichst groß ist, damit der Kreis weniger
belastet wird.
3. Die Diode dabei eine kleine Kapazität besitzt

Dieser Versuch führte wg. pkt. 3 nun wieder etwas weg von einem noch"hochohmigeren"Ansatz.
Übrigens ist die leicht und günstig erhältliche Schottky SD101A sogar minimal empfindlicher als die glücklicherweise
vorhandene ausgesuchte Germanium-AA119.

links
https://www.vishay.com/docs/85629/sd101a_sd101b_sd101c.pdf
https://www.vishay.com/docs/85513/bat85s.pdf
h t t p s://www.ak-modul-bus.de/cat/documentation/Detektor-Manual_DE_V.0.1.8.pdf

Dioden-Vergleiche:
http://www.suessbrich.info/elek/dioden/DiodenKennlinien.html


Einige Kennlinien und Versuche sind jetzt hier eingestellt:
https://www.wumpus-gollum-forum.de/forum...mp;thread=162#3
(Auswahlkriterien für Diode)

Gruß
Jens

Zuletzt bearbeitet am 23.09.24 20:44

Datei-Anhänge
Dioden-Demodulator (Detektor)-Testschaltung.JPG Dioden-Demodulator (Detektor)-Testschaltung.JPG (143x)

Mime-Type: image/jpeg, 32 kB

SD101A im Arbeitspunkt Vergleich mit BAT85A 1N4148.jpg SD101A im Arbeitspunkt Vergleich mit BAT85A 1N4148.jpg (147x)

Mime-Type: image/jpeg, 64 kB

!
!!! Fotos, Grafiken nur über die Upload-Option des Forums, KEINE FREMD-LINKS auf externe Fotos.    

!!! Keine Komplett-Schaltbilder, keine Fotos, keine Grafiken, auf denen Urheberrechte Anderer (auch WEB-Seiten oder Foren) liegen!
Solche Uploads werden wegen der Rechtslage kommentarlos gelöscht!

Keine Fotos, auf denen Personen erkennbar sind, ohne deren schriftliche Zustimmung.

Den Beitrag-Betreff bei Antworten auf Threads nicht verändern!
04.10.24 21:19
basteljero 

500 und mehr Punkte

04.10.24 21:19
basteljero 

500 und mehr Punkte

Re: Mobiles MW-Pentodenaudion und Detektor-Versuche

Hallo zusammen,
Schönes Wetter und absolute Windstille, Voraussetzung eine 4 m Stabantenne aus dem Dachfenster
heraus zu installieren.

Empfängerseitig wurden vorbereitend einige Detektor-Versuche an der Behelfsantenne gemacht, mit folgenden
Ergebnissen:
- Ein hochohmiger Abschluß (ca 100 kOhm) der Diode ergibt bessere Gleichrichter-Wirkung, dazu muß die
Diode nicht mehr an eine Anzapfung gelegt werden.
- Ein längerer Ferritstab (etwa 19cm) ergibt hohe Spulengüte, mit 80 Wdg. kann die MW-Zielfrequenz
von 693 kHz mit kleinem parallel-C erreicht werden.
- Angehängte ("tote") Wicklungsteile verringern auch hier die Güte etwas, deshalb wird die im oberen MW-Band
unbenutzte Wicklung komplett abgetrennt.
(Es sollten mit einem Ferritstab 2 MW-Bereiche erfasst werden, gewickelt wurde mit HF-Litze)
- Abends / nachts ist Sekundär-Empfang ("Bandfilter") für bessere Selektion Voraussetzung, am Tage dagegen
bringt Primärempfang ( nur ein abstimmbarer Kreis) etwas größere Lautstärke, die Bandbreite ist nicht entscheidend,
da man froh ist, wenn man überhaupt etwas empfängt.
- Hier ist es günstig, auch bei kurzer Antenne diese an eine Anzapfung des Kreises zu legen.

Mit diesem Aufbau konnte gegen 16:00 leise nun BBC, sehr leise sogar Caroline empfangen werden.

Natürlich ist der Standort (JO43IV) hier günstig, auch entlang der Schleswig-Holsteinischen Küste wird wohl
Empfang möglich sein.

Wird die Antenne nicht an hälfte Spule, sondern an den kompletten Kreis (Diode) gelegt, sinkt die Frequenz
weiter ab, die NDB-Bake (Nordholz) war zu hören und weiter unten leise Sender des Langwellen-Bandes.
Die Bake sendet einen Ton, so dass im Gegensatz zu SAQ kein besonderer Überlagerer notwendig ist.

Das macht neugierig, was mit größerer Antenne möglich ist, darum ist noch ein Versuch an anderem Standort
geplant, der kommt dann als Nachtrag hier rein.
Den Detektor als Empfänger habe ich bis jetzt unterschätzt, soviel ist aber schon klar geworden.

Wie vor 100 Jahren, wurden die Teile aus paraffiniertem Buchenholz gemacht, die Klemmeschrauben aus 4mm-
Einschlaghülsen hergestellt.


Gruß
Jens

Zuletzt bearbeitet am 04.10.24 22:56

Datei-Anhänge
Als Primär-Fernempfänger_Aufbau_2024-10-04.JPG Als Primär-Fernempfänger_Aufbau_2024-10-04.JPG (141x)

Mime-Type: image/jpeg, 228 kB

05.10.24 11:28
Martin.M 

500 und mehr Punkte

05.10.24 11:28
Martin.M 

500 und mehr Punkte

Re: Mobiles MW-Pentodenaudion und Detektor-Versuche

moin Jens,
meinst du nicht auch ein zu hohes Q des Kreises verdumpft den Frequenzgang des Tons zu sehr?
Ich finde man sollte mind. 6kHz Bandbreite haben sonst kommt es zu Verlusten der ohnehin zu mageren Höhen.
Das läßt sich ja ausmessen.
lg Martin

05.10.24 16:22
basteljero 

500 und mehr Punkte

05.10.24 16:22
basteljero 

500 und mehr Punkte

Re: Mobiles MW-Pentodenaudion und Detektor-Versuche

Hallo Martin,
"Das läßt sich ja ausmessen."

Ja, von dir mit Tastköpfen, die mehr kosten als mein Oszi...

Das mit der zu schmalen Bandbreite beim Detektor ist oft im Netz zu lesen, man macht dabei aber
einen Gedankenfehler, finde ich:
Der Kreis steht ja nicht für sich alleine, sondern wird schon durch die Diode bedämpft.
Dann ist da noch die Antenne, auch die wirkt bedämpfend und verringert die Kreisgüte.

Und die kann nicht hoch genug sein, wie ein etwas geänderter Testaufbau heute zeigte:


Anstelle der 2x40 Wdg. mit Antenne an Mittelanzapfung wurde der 2x30 Wdg-Stab benutzt und die
Antenne (jetzt mal auf 6m über Dach verlängert) direkt an den Kreis gekoppelt.

Das LC-Verhältnis des Kreises ist günstiger, jetzt habe ich im Bereich alle 3 Sender, die hier zu hören
sind:
Caroline (648 kHz), Calypso (675 kHz), BBC5 live (693 kHz).

Calypso leise, und obwohl ein Kanal zur BBC Abstand ist, muß die Vorspannung der SD101 genau eingestellt
sein, damit die BBC nicht reinbratzt.

Calypso ist 130 km entfernt (Oostwold, nl), ein 100W -Sender und dürfte die Verhältnisse vor 100 Jahren in
etwa widerspiegeln.

Die einfache Volldraht-Pappspule mit 13cm Durchmesser war da um einiges leiser und Calypso nicht zu hören.
Aber sie ging.

In etwa so stelle ich mir die Verhältnisse im Kreis vor:


Klangqualität ist auch schwierig, weil der Übertrager bei 1000 Hz in Resonanz ist, damit hier eine Anhebung
der Lautstärke im Hörbereich erfolgt und die Diode nicht auch noch Blindstrom liefern muß.

Tiefen sind ohnehin unter 200 bis 300 Hz weg, man bräuchte mehr Induktivität (Windungen) bei geringen
dielektrischen Verlusten der Windungen.
Das wäre nach Mende eine anspruchsvolle Konstruktionsaufgabe und läuft dann auf hochwertige Bleche und
Mehrkammer-Wickelkörper hinaus.

Gruß
Jens

Zuletzt bearbeitet am 07.10.24 18:49

Datei-Anhänge
Als Primär-Fernempfänger_Aufbau_2024-10-05.jpg Als Primär-Fernempfänger_Aufbau_2024-10-05.jpg (136x)

Mime-Type: image/jpeg, 226 kB

Ungefähre Verhältnisse Primär-Detektor-Redcrab-Parallelschwingkreis-Rechner.JPG Ungefähre Verhältnisse Primär-Detektor-Redcrab-Parallelschwingkreis-Rechner.JPG (129x)

Mime-Type: image/jpeg, 131 kB

05.10.24 17:07
Martin.M 

500 und mehr Punkte

05.10.24 17:07
Martin.M 

500 und mehr Punkte

Re: Mobiles MW-Pentodenaudion und Detektor-Versuche

hallo,
es ist wie so oft im Leben, kompromissbehaftet.
Baut man es so breit dass es hemmungslos gut klingt hört man links und rechts daneben die Stationen gleich mit.
Engt man nun die Bandbreite ein wird es besser, dafür fallen die Höhen.

Schön wird das mit einem Zwei- oder Dreikreis, dann kämpft man aber wieder mit der Einfügedämpfung der zusätzlichen Filter.

lG Martin

06.10.24 15:32
basteljero 

500 und mehr Punkte

06.10.24 15:32
basteljero 

500 und mehr Punkte

Re: Mobiles MW-Pentodenaudion und Detektor-Versuche

Hallo zusammen,

Zitieren:
Schön wird das mit einem Zwei- oder Dreikreis

Das sieht in diesem Bastel-Projekt dann so aus:


Die Antenne wird an einen zweiten Ferritstab-Kreis angekoppelt, "kurz-lang"-Umschaltung
(seriell / parallel) ist möglich.
Über Spulenschwenker kann der Kopplungsgrad angepasst werden.

Die maximale Lautstärke fällt zwar etwas ab, aber die Trennschärfe steigt und auch die Eigenschwingung
Der Antenne im KW-Bereich tritt abends nicht mehr störend in Erscheinung.

Rechts im Bild ein Auszug aus einer englischen Radio-Zeitschrift von 1948, es waren da offensichtlich
im Surplus Radar-Detektoren aus Armeeeständen im Umlauf.
https://www.worldradiohistory.com/UK/Wir...rld-1948-06.pdf

Beim einfachen Prmärkreis-Empfänger reduziert auch eine gute Antenne demnach die Spulengüte
von 150 auf 24, das ist wirklich deprimierend...

Auf der NF-Seite sieht es auch nicht gut aus, wennman hochohmig der Diode eine möglichst große HF
zuführen möchte. (keine Anzapfung)
Die 25H des Übertragers ergeben etwa 95 kOhm Blindwiderstand bei 600 Hz, für 60 Hz wären dann
250H notwendig- keine Chance.
Macht nichts, die Bevorzugung des Sprachbereiches hat ja den Vorteil der besseren Verständlichkeit.

Gleiche Ergebnisse, aber ohne notwendige Vorspannung brachte wieder die BAT15 (03-EW) mit Schutzschaltung
gegen Überspannung)
https://wumpus-gollum-forum.de/forum/thr...&thread=162

Gruß
Jens

Zuletzt bearbeitet am 07.10.24 18:58

Datei-Anhänge
Als Sekundär-Fernempfänger_Aufbau_2024-10-06.jpg Als Sekundär-Fernempfänger_Aufbau_2024-10-06.jpg (127x)

Mime-Type: image/jpeg, 198 kB

01.06.25 13:52
basteljero 

500 und mehr Punkte

01.06.25 13:52
basteljero 

500 und mehr Punkte

Re: Mobiles MW-Pentodenaudion und Detektor-Versuche

-Ein neuer Anfang : Sekundär-Fernempfangs-Detektor-.
Moin,

Die bisherigen Versuche zeigten:

- Paraffiniertes Buchenholz ist zwar ein verhältnismäßig guter Isolator, aber bei höheren
Spulengüten werden messbare Verluste verursacht.

-Von dem verwendeten 500 pF-Kondensator benutzt man praktisch nur den oberen Bereich,
da die Kreisgüte mit höherem LC-Verhältnis ansteigt.

-Aus diesem Grund ist die recht hohe Anfangskapazität von Nachteil

- je weniger Klemmpunkte im HF-Teil, desto besser


Bereits im vorigen Jahrtausend wurden hochwertige Drehkos auf einem Funker-Flohmarkt günstig
beschafft weil man die irgendwann sicherlich mal brauchen kann*.
Solches Zeug wird auch heute noch bisweilen im Netz angeboten, weil zum Wegschmeißen zu schade.
Die Nachfrage bestimmt den Preis:
Niemand hat die Absicht, einen Detektor zu bauen...




Sekundär-Kreis:
Für den Sekundär-Kreis wurde ein 5-fach-Drehko umgebaut, 2 Plattensätze entfernt um Platz
für die Detektor-Diode und das Vorspannungs-Poti zu schaffen.
Die dämpfenden Metallträger auf der Oberseite wurden bei den zwei 30pF-Drehkos entfernt
und durch Holz ersetzt.
Das kann man unbedarft für diesen Zweck machen, ist NOS-Militärkram aus irgendwelchen Armee-
Beständen aus der "Geht nie kaputt"-Kategorie
Geplant ist, einen 30 pF ständig am Kreis zu haben und din 30p + 70p - Segmente zuschalten zu
können.
In der Bastelkiste fanden sich sogar noch ein großes passendes Messing-Zahnrad, sein Gegenstück
ist an ein 6mm-Messingrohr angelötet, das als Achse dient.

Primär-Kreis:
Der gewaltige 4x2x240 pF-Drehko ist dann aber dann doch irgendwann mal runtergefallen und
kaputt gegangen: Die Keramik-Achse war mittig gebrochen.
Hier wurde er getrennt und ein einfaches Gleitlager aus zwei zurechtgeschliffenen Muttern gebastelt.

Der isolierte Stator-Teil dieses Drehkos ist natürlich ideal für die "kurz-Schaltung", also Serien-Schaltung für "kurze Wellen",
wenn der Drehko nicht auf Masse liegt sondern die Spule.

Ein einfacher Seilantrieb aus Radio-Restteilen genügt hier.

Das vorhandene Loch in der Mitte des Gehäusekastens wird für eine "RV2,4P700" Ersatzröhre (6088)
für kleine Patronenfassung benutzt.
So ist die Möglichkeit gegeben, einen Überlagerer zu realisieren, der für SAQ ja notwendig ist,
um das CW-Signal hörbar zu machen.

In die Bodenplatte des Kastens sind schon einige Revisionsöffnungen mit dem Kreisschneider eingearbeitet,
um z.B. die Drehko-Platten reinigen zu können.

Gruß
Jens.

*Flohmarkt-Motto: "Kaufe alles, zahle jeden Preis"

Zuletzt bearbeitet am 01.06.25 14:07

Datei-Anhänge
Bauanfang-Fernempfangs--Detektor_2025-06-01.jpg Bauanfang-Fernempfangs--Detektor_2025-06-01.jpg (96x)

Mime-Type: image/jpeg, 368 kB

01.06.25 19:25
Martin.M 

500 und mehr Punkte

01.06.25 19:25
Martin.M 

500 und mehr Punkte

Re: Mobiles MW-Pentodenaudion und Detektor-Versuche

ich hab hier so pertinaxähnliche aber Glasfaserarmierte Phenolplatten aus neuer Fertigung, die machen ein gutes Q bei sowas. GEb dir gern was davon ab.
lG Martin

01.06.25 21:21
basteljero 

500 und mehr Punkte

01.06.25 21:21
basteljero 

500 und mehr Punkte

Re: Mobiles MW-Pentodenaudion und Detektor-Versuche

Hallo Martin, vielen Dank für das Angebot, Du hattest ja schon mal
ein ähnliches Angebot gemacht.

Nun möchte ich aber, da all diese Aufbauten hier im Forum veröffentlicht sind, möglichtst
Teile verwenden, die man auch gut bekommen kann.

Drehkos, klar, werden immer eine "individuelle" Lösung bleiben, man muss da etwas suchen.
Aber schon die gut erhältlichen normalen Radio-Drehkos haben eine gute Qualität.

Was den "dielektrischen Verlustfaktor (1 MHz) angeht, so gibt es hervorragende Materialien,
Polystol (PS) besteht hauptsächlich aus Luft und hat entsprechende Werte:
https://www.kern.de/de/technisches-daten...rol-ps?n=2101_1

Polypropylen, aus denen HT-Abwasser-Rohre gemacht werden, ist auch nicht schlecht:
https://www.kern.de/de/technisches-daten...n-pp-h?n=1502_1

Mein Favorit ist derzeit PTFE, als Dichtband im Baumarkt, in Platten- oder Rohrform
ebenfalls sehr gut erhältlich und sieht ähnlich aus wie Keramik.
https://www.kern.de/de/technisches-daten...ptfe?n=1601_1nd eher verlustbehaftet

Pertinax und andere bekannte Baustoffe haben eher höhere Verluste.
Interessant ist, dass mitunter zu lesen ist, dass Glasplatten als Isoliermaterial verwendet wurden, die
aber wohl eher schwer zu verarbeiten sind.
Genauso wie Keramik.
----
Nachtrag 2025-06-03
Von den Ferritstäben hatten die "gefiederten", also mit Längsschlitzen versehenen, die besten Ergebnisse gebracht.
2 Stück sind vorhanden, es sollen aufschiebbare Wechselspulen eingesetzt werden.
Dafür wurde 60x0,1 Cul. HF-Litze bestellt, ziemlich dickes Zeug.

Verschiedene Wickeltechniken wurden probiert, so die "bank wound-coil", bei der Lagenweise gewickelt wird und
die folgende Lage 1. Windung weniger hat als die darunterliegende.
Die Güte (jedenfalls für den Ferritstab) war aber mittelprächtig und lag etwa bei 115

Wieder zeigte die Stufenwicklung die besten Ergebnisse, bei einem parallel-C von rund 200 pF wurden durchweg
Kreisgüten von 400 ermittelt.


Als Spulenkörper 2mm Trittschaldämmung aus dem Baumarkt, in Zylinderform gebracht mit PTFE-Teflon-Dichtband.
Die Windungen graben sich förmlich ein, so dass die 3. Windung der Stufenwicklung die beiden ersten nicht
auseinanderdrücken kann, in deren Senke sie zu liegen kommt..
Trotzdem etwas zeitraubend zu wickeln, weil man ja von der obersten Lage wieder in die erste zurückspringen
muß und sich wegen des dicken Drahtes und geringen Durchmessers hier eine Verdickung auftut, die man
gleichmäßig mit jedem Rücksprung auf die Rundung des Stabes verteilen muß.

Aber es muss kein Mehrkammer-Spulenkörper gebastelt werden, und das macht den Aufwand mehr als wett.

Für die Kreisgüten-Messung wurde über eine kleine Koppelschleife das Oszi niederohmig ausgekoppelt, der Funktionsgenarator
über kleines Drahtstück sehr lose auf den Drehko eingekoppelt.
Die Messung ist einfach:
Signal bei der gewünschten Frequenz auf 8 DIV einpegeln, die 3dB-Bandgrenzen liegen bei 70,7% also 5,6 DIV, +- 2,8 DIV
Die Frequenz geteilt durch die Bandbreite ergibt die Güte.

Nachträge:
HF-Litze aus alten ZF-Kreuzwickelspulen, 2 Stränge parallel, (nicht miteinander verzwirbelt), brachten nun ebenfalls Güten
von 400 bis 450, je nach Parallelkapazität.
Und das, obwohl die Stufenwicklung nur quasi angedeutet ist.

Verzinnen der Litzen übrigens mit Lötfett, das ansonsten nicht empfehlenswert ist.
Die Litze wurde zwischen einem 1,5mm Cul-Draht und der Lötspitze des 20W-Lötkolbens durchgezogen,
der Lack verbrennt, die Reste werden mechanisch entfernt. Mehrmalige Durchgänge.

Gruß
Jens

Zuletzt bearbeitet am 04.06.25 19:57

Datei-Anhänge
Gütemessungen_MW-Ferritstabspulen_2025-06-03.jpg Gütemessungen_MW-Ferritstabspulen_2025-06-03.jpg (105x)

Mime-Type: image/jpeg, 388 kB

13.06.25 00:44
basteljero 

500 und mehr Punkte

13.06.25 00:44
basteljero 

500 und mehr Punkte

Re: Mobiles MW-Pentodenaudion und Detektor-Versuche

-Der erste Empfang mit dem Ferritstab-Sekundär-Fernempfänger
-Ferritstab-Kopplung (Nachtrag)
Moin,

Die Ferritstabspulen haben sich bewährt, sie sind in eine paraffinierte Papprolle gekommen.
Die Abgriffe werden mit Krokodilklemmen gemacht, so dass unterschiedliche Schaltungen
erprobt werden können.
Bewährt hat sich nun erstmalig die "kurz-Schaltung", mit geerdetem Drehko.
Die wurde auch im Telefunken E170l von 1917 angewendet.

Die Diode ist an die höchste Anzapfung der Sekundärspule gelegt.
Vor kurzem hat mir ein bekannter Seitenbetreiber einige Spitzenkontakt-Dioden aus
DDR-Fertigung zugeschickt, da waren eine GA100 und GA107 dabei, die bessere NF
brachten als die bisher verwendete AA119.

Es musste aber ein geringer Rückwärtsstrom angewendet werden, damit
die erforderliche Hochohmigkeit eintritt und die Dämpfung des Kreises reduziert wird..
Erstaunlich, dass die Dinger noch so weit abseits der Spezifikation ihren Dienst tun.

Die Schottkys haben ihre absolute Vorrangstellung damit nun etwas eingebüßt, sind nur
minimal lauter.


Wie man sieht, half die Nordsee kräftig mit (Stichwort "Bodenleitfähigkeit"), "radio caroline" (Orfordness, 5 kW (10kW?)
in guter Lautstärke, BBC4 nochmal drüber.
Primärempfang ist etwas lauter, war aber nicht erforderlich.

Der 4000 Ohm-Omega-Hörer war dagegen sehr leise. Schade, da hätte selbst dieser "Ohrenquetscher"
noch für etwas mehr Tragekomfort sorgen können...


Antenne eine 10m 1-Mast-Antenne mit Dachkapazität beschwert, darunter so einige Radials.
https://www.wumpus-gollum-forum.de/forum...0&page=2#19

Ferritstab-Koppler (Nachtrag)

Erst mit der Möglichkeit, eine in weiten Grenzen einstellbare Kopplung der beiden Kreise zu haben, wird
die maximale Leistung erzielt.
Der Ferritstab-Spulenschwenker wurde nochmal neu aufgebaut, der Sekundärkreis waagerecht auf einer
einsetzbaren Grundplatte.
Der primäre Antennenkreis ist in zwei Richtungen schwenkbar für feinere Einstellung.


Das linke Bild zeigt die Einstellung beim abendlichen Fernempfang an Dachboden-Behelfsantenne.
Es ist ein NF-Verstärker nachgeschaltet, um auch schwächere Sender hören zu können.
Die Kopplung ist "kritisch" für maximale Spannung.

Bei sehr starkem Sender (Italien?) war es notwendig, sehr lose zu koppeln, dazu wurde aus der "Grundeinstellung"
heraus über die Ferritstabspule des Antennenkreises von dem Sekundärkreis entfernt.
Antenne und Diode an Anzapfung für spitzere Resonanzkurven.

Ganz anders am Tage und sehr schwachem Sender:
Da sind beide Ferritstäbe sehr eng gekoppelt und liegen fast parallel zueinander.

Mit Primärempfang und direkt angekoppelter Antenne ist die BBC sehr leise hörbar, aber nicht
verständlich (ohne Verstärker)
Antenne und Diode liegen dabei an voller Windungszahl der Wechselspule, die 40 Windungen hat
(Anstelle der bisherigen 95 Wdg.)

Messungen zeigten, dass der Abstand von Metallteilen mindestens 1/2 der Ferritstablänge betragen
sollte bei den verwendeten 16 cm-Stäben sind das 8 cm.

Nachtrag 2025-10-14
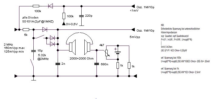
Dioden-Verzerrungen und Impedanzwandler-Vorverstärker
Bei der Recherche zum "Nestel-Audion" fand sich der Original-Artikel mit einem wichtigen Hinweis:
Die Veränderung des (Röhren)- Lastwiderstandes verursacht zusätzliche Verzerrungen, die sind ohnehin
schon hoch wegen des heute üblichen hohen Sender-Modulationsgrades und der Diode, die notgedrungen
im quadratischen Bereich arbeitet.
https://www.wumpus-gollum-forum.de/forum...0&page=2#18

Die von Nestel angeführte Lösung, den lastwiderstand hoch zu machen, lässt sich mit einem modernen
Transistor als Impedanzwandler erfüllen, es kommt wieder mal der bewährte BC557 zum Einsatz

Es bietet sich an, den sehr geringen Emitter-Basis-Leckstrom als Vorstrom für die Detektor-Diode
zu benutzen.
Bei Schottky SD101C (LL101C) in Durchlaß-Richtung, bei (selektierten !) GE-Dioden in Sperr-Richtung.
Jedoch ließen sich selbst die selektierten Germanen nicht auf den hohen Innenwiderstand der Schottky bringen
und verursachten eine stärkere Dämpfung des Empfangskreises.
Die Schaltung sieht so aus:


Die Verzerrungen sind jetzt halbwegs ertäglich, vermutlich würde der Einsatz eines FET noch etwas bringen.
Bei Gelegenheit wird der NF-Zweig einschließlich Diode abgeschirmt werden, ohne geht nichts mehr, wegen
der extremen Gesamt-Verstärkung, die einige Tausend betragen dürfte.

Gruß
Jens

Zuletzt bearbeitet am 14.10.25 17:35

Datei-Anhänge
Erster Fern-Tagesempfang_2025-06-12.jpg Erster Fern-Tagesempfang_2025-06-12.jpg (104x)

Mime-Type: image/jpeg, 287 kB

Induktiver Ferritstab-Koppler Aufbau Nachtempfang-2025-06-16.jpg Induktiver Ferritstab-Koppler Aufbau Nachtempfang-2025-06-16.jpg (93x)

Mime-Type: image/jpeg, 812 kB

Detektor-Impedanzwandler-Vorverstärker_2025-10-14.jpg Detektor-Impedanzwandler-Vorverstärker_2025-10-14.jpg (50x)

Mime-Type: image/jpeg, 243 kB

 1 2 3
 1 2 3
Impedanzwandler-Vorverstärker   Ferritstab-Spulenschwenker   Ferritstab-Sekundär-Fernempfänger   die-wissenschaftlichen-grundlagen-des-rundfunkempfangs   bearbeitet   50Hz-Brumm-Empfindlichkeit   Mobiles   Sekundär-Fernempfangs-Detektor-   Antennen-Serienkondensator   wumpus-gollum-forum   Mikrofon-Trennverstärker   MW-Pentodenaudion   Antenne   Germanium-HG-Gleichrichterdiode   Detektor   Dachboden-Behelfsantenne   Gitterkapazitäts-Änderung   Selbstbau-Galenit-Detektor   Detektor-Versuche   Huth-Kühn-Selbsterregung