| Passwort vergessen?
Sie sind nicht angemeldet. |  Anmelden

Sprache auswählen:

Wumpus Gollum Forum von
Wumpus Welt der (alten) Radios
Sie sind nicht angemeldet.
 Anmelden

Ein kleines SAQ-Empfangssystem
  •  
 1 2
 1 2
02.01.25 14:37
basteljero 

500 und mehr Punkte

02.01.25 14:37
basteljero 

500 und mehr Punkte

Re: Ein kleines SAQ-Empfangssystem

-SAQ-Super "edge" mit Quarzfilter :Vortests

Hallo zusammen,

Leider wird der Bau eines einfachen SAQ-Empfängers dadurch erschwert, dass wertige Teile
wie komplette Schalenkernsätze (und damit meine ich nicht nur die beiden Ferritkern-Hälften)
schwer zu bekommen sind und die aufgerufenen Preise jenseits von gut und böse sind.

Eine Ausnahme sind da Schwingquarze, mit denen sich gerade für Telegrafie einfache "spitze"
Filter bauen lassen.

Ein erster Test war da schon mal erfolgreich, mit 2 Quarzen (1,843200 MHz) wurde folgender
Filter aufgebaut:


Der Nachteil ist, dass zur Einstellung von SAQ ein Referenzoszillator notwendig ist, 100 Hz neben
der Frequenz würde man Gefahr laufen, die Sendung zu verpassen.
So hat der Empfänger den Namen "edge" (Schneide,Schärfe) bekommen, denn andere Aufbauten
zeigten, dass sich SAQ mit sehr schmaler Bandbreite aus den Störungen, die in der Stadt vorhanden
sind, quasi herausschneiden lässt.

Die Mittenfrequenz lässt sich noch nach oben ziehen, und da sich im Oszillator ein Quarz
im Bereich von 2 MHz auch noch gut mindestens 500 Hz nach oben ziehen lässt, ist das
Thema "BFO" damit auch schon gegessen.

Bleibt aber noch das Problem mit dem Quarz für den UP-Converter, keinesfalls lässt sich
der 1,8432 MHz-Quarz 17,2 kHz nach oben ziehen.

Die Funkamateure der 1950er haben sich passend Surplus-Quarze aus Ami-Beständen zugeschliffen.
Ob das auch mit den heutigen HC49U Quarzen geht ?
Diese wurden mal beim Pollin besorgt, solche Restbestände sind reichlich im Netz verfügbar.

"Probieren geht über studieren", also das Gehäuse vorsichtig mit der Schloßfeile vorsichtig am
unteren Rand "aufgesägt" und die Kappe abgenommen.
Jetzt wurde die Dicke des Kristalls mit grober Methode auf einer Seite verringert:

Trotz Vibrationen durch den "Dremel"-Schleifer zersprang der (Linsen)-Quarz auf der Fingerkuppe
nicht, es wurde auch nicht direkt am Rand geschliffen.

Mit der "Modifizierung" des Quarzes geht das Schutzgas im Gehäuse flöten, der damit verbundenen
vorzeitigen Alterung soll wieder durch Trockenmittel (Silica-Gel) entgegengewirkt werden.

Reduziert ist natürlich auch die Güte des Quarzes, ausgeglichen wird das durch eine schwingsichere
Schaltung:

Mit Cs wird der Quarz grob auf Zielfrequenz gebracht, Feineinstellung mit Trimmer, Signalspannung
mit Vorwiderstand Rb
Cc war unbedingt notwendig, sonst kein Schwingen.
Etwa 1,5Vpp kommen stabil am Emitter raus, das sollte für einen einfachen Transistor-Mischer mit dem
BC550 langen.

Jetzt geht's an die Feinarbeiten.

Das Maximale Ergebnis wird aber nicht erzielt werden, das wäre eine Sache der "Ladder-Filter-Profis".
Es sind von denen aber schöne Sachen ins Netz gestellt, die sich auch mit wenig Kenntnissen auf
SAQ herunterbrechen lassen:
https://www.bartelsos.de/filter/quarzfil...arzfilter-dj6ev
https://www.bartelsos.de/_media/filter/q...ilter_rev2a.pdf

In diesem Aufbau sollen zwei einfache Quarzfilter mit jeweils 2 Quarzen zum Einsatz kommen, die Mittenfrequenz jedes
dieser Filter lässt sich durch den Abschluß-Kondensator etwas variieren, ein Ausmessen der Quarze war bisher nicht
erforderlich.

Frohes Neues
Jens

Zuletzt bearbeitet am 13.04.25 13:15

Datei-Anhänge
Quarzfilter_2-Quarze-in-Serie_2024-12-31.JPG Quarzfilter_2-Quarze-in-Serie_2024-12-31.JPG (133x)

Mime-Type: image/jpeg, 83 kB

HC49U_Quarz-hochgeschliffen.jpg HC49U_Quarz-hochgeschliffen.jpg (119x)

Mime-Type: image/jpeg, 196 kB

Testschaltung-Oszillator_2025-01-01.JPG Testschaltung-Oszillator_2025-01-01.JPG (120x)

Mime-Type: image/jpeg, 18 kB

!
!!! Fotos, Grafiken nur über die Upload-Option des Forums, KEINE FREMD-LINKS auf externe Fotos.    

!!! Keine Komplett-Schaltbilder, keine Fotos, keine Grafiken, auf denen Urheberrechte Anderer (auch WEB-Seiten oder Foren) liegen!
Solche Uploads werden wegen der Rechtslage kommentarlos gelöscht!

Keine Fotos, auf denen Personen erkennbar sind, ohne deren schriftliche Zustimmung.

Den Beitrag-Betreff bei Antworten auf Threads nicht verändern!
04.01.25 21:07
basteljero 

500 und mehr Punkte

04.01.25 21:07
basteljero 

500 und mehr Punkte

Re: Ein kleines SAQ-Empfangssystem

-SAQ-Super "edge" Test Aufwärts-Mischer

Hallo,
Quarz schön trocken verpackt, Umschalter für RDL-Quarz-Umschalter eingebaut und
Feinjustierung Quarzfrequenz mittels Drehko.

Der Verzicht auf eine selbstschwingende Mischstufe macht die Sache übersichtlich, das Oszillator-Signal
wird zusammen mit dem Empfangssignal auf die Basis des BC550C gegeben.

Die Hüllkurve sieht etwas anders aus als gewohnt, es soll auf Resonanzkreise soweit wie irgend möglich
verzichtet werden



Mit dem "Sailor" kann auch die Grenzwelle oberhalb des MW-Bereiches empfangen werden, und da er über
einen eingebauten BFO verfügt, kann man leicht die entstandenen Mischprodukte nachweisen:
(17,2 kHz)
-Das (starke) Oszillator-Signal, (und dessen Oberwellen)
-Ein neu entstandenes Signal Qszillator + 17,2 kHz
-Ein neu entstandenes Signal Oszillator - 17,2 kHz)

Ein unerwünschtes Mischprodukt bei Empfangsfrequenz 8,6 kHz ist unschädlich, da ausschließlich
mit Rahmenantenne (resonanter Spulenantenne, Ferritstabantenne) gearbeitet wird.

Letzteres soll nun mit dem Quarzfilter herausgesiebt werden und mit einem noch aufzubauendem
BFO hörbar gemacht werden.

Ein wertvolles Hilfsmittel:
Mit dem eingebauten BFO des Sailors kann auf die Oszillator-Frequenz des SAQ-Supers abgestimmt
werden.
Wird dann der BFO weggeschaltet und der Signalgenerator mit dem angeschlossenen Frequenzzähler
auf Schwebungs-Null gebracht, hat man die Oszillator-Frequenz ziemlich genau.

Gruß
Jens

Zuletzt bearbeitet am 13.04.25 13:23

Datei-Anhänge
Testaufbau-Aufwärts-Mischer_2025-01-04.jpg Testaufbau-Aufwärts-Mischer_2025-01-04.jpg (114x)

Mime-Type: image/jpeg, 370 kB

07.01.25 00:00
basteljero 

500 und mehr Punkte

07.01.25 00:00
basteljero 

500 und mehr Punkte

Re: Ein kleines SAQ-Empfangssystem

--SAQ-Super "edge" mit Quarzfilter : Funktionstests Grundelemente
Hallo zusammen,

Der geplante Oszillator musste geändert werden, die Güte mancher hochgeschliffener
Quarze dermaßen miserabel, dass die 1-Transistor-Schaltung nicht mehr lief.

Gegentakt ging, aber zunächst nur unterhalb der Quarzfrequenz, vermutlich über
die Quarz- und Verdrahtungskapazität.
Ein kleiner Drahttrimmer löste glücklicherweise das Problem.

Allerdings ist die Sache jetzt weit weniger frequenzstabil, die Ausgangsspannung gering,
so dass eine zusätzliche Koppelstufe zum Mischer hin zwischengeschaltet wurde.

Ein weiterer Impedanzwandler wird von der befeuert, mit 470 Ohm-Emitter-Widerstand
und nachfolgender Belastung des Quarzfilters wird der jetzt auch breiter:
Etwa 350 Hz 6dB-Bandbreite.


Den Härtetest (Erwärmung auf 60°C, Anfaßgrenze) hat er auch bestanden, die Abweichung
beträgt dann etwa 150 Hz.

Eine länger Test mit dem so getemperten Quarz in wärmeisolierter Umgebung zeigt genauer das
Temperaturverhalten des Empfängers:
Am Anfang muß die Eingangsfrequenz nach oben hin angepaßt werden, verantwortlich dafür die
Verschiebung der Mittenfrequenz des Quarzfilters, dessen Quarzscheiben im HC49U-Metallgehäuse
recht schnell auf Temperatur kommen.

Größere Wärmeträgheit besitzt der Oszillator-Quarz im Glasgehäuse, die Frequenz des Oszillators
verändert sich entsprechend in gleicher Richtung, aber verspätet.

Nach etwa 45 Minuten sind alle Quarzscheiben auf gleicher Temperatur.
Die Mittenfrequenz liegt bei 50C° bis auf weniger als 20 Hz genau wie am Anfang mit 14C°.
Das war bei 17,2 kHz nur mit Schalenkernen erzielbar.

Fazit:
Bis etwa 200Hz minimale Bandbreite und halbwegs normalen Bedingungen ist der Drehko zur
Oszillator-Frequenz -Nachführung nicht notwendig,
da die Quarze das Temperaturverhalten der gesamten Schaltung bestimmen und hier eine
Kompensation stattfindet:
Quarzfilter, Quarz-Oszillator (Mischer ZF) und auch Quarz-BFO wandern gemeinsam.
Dadurch bleibt die Eingangsfrequenz von 17,2 kHz konstant.
----

Die ZF ist jetzt etwas höher, trotzdem war der BFO mit sehr kleiner Serien-Kapazität
zum Quarz noch gut hochzuziehen: 800 Hz NF-Ton sind jetzt gewählt.

Ebenso sind noch einige Quarze bestellt, es wird ein zweiter Filter nachgeschaltet.

Damit ist ein grundlegendes Ziel schon mal erreicht, es müssen keine Spulen gewickelt
werden außer der Rahmenantenne.

Ein weiteres Zeil war, nur einfache Schaltungen zu verwenden und lieber ein paar Transistoren mehr
zu nehmen.

Ein weiterer Punkt:
Eine Verringerung der Eingangsfrequenz bewirkt einen Anstieg der ZF-Frequenz.
Die wandert so in Richtung der BFO-Frequenz, so daß sich die NF-Tonhöhe verringert.

So liegen gleiche Verhältnisse vor wie beim Geradeausempfänger, wo die Heterodyne-
Überlagerungsfrequenz tiefer als die 17,2 kHz Empfangsfrequenz liegt.

Ein 800Hz-Ton bedeutet, dass JXN 800 Hz tiefer im tiefen niederfrequenten Bereich
herumbrummelt, RDL piept um die 1800 Hz, eine Anhebung des 800 Hz-Bereiches
wird im nachfolgenden NF-Verstärker (nach dem Demodulator) erfolgen.

Gruß an alle SAQ-Fetischisten

Jens

Zuletzt bearbeitet am 13.04.25 13:16

Datei-Anhänge
Erster-Funktionstest_2025-01-06_07.jpg Erster-Funktionstest_2025-01-06_07.jpg (120x)

Mime-Type: image/jpeg, 521 kB

10.01.25 20:18
basteljero 

500 und mehr Punkte

10.01.25 20:18
basteljero 

500 und mehr Punkte

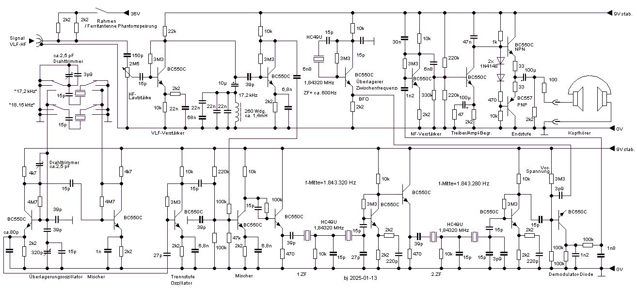
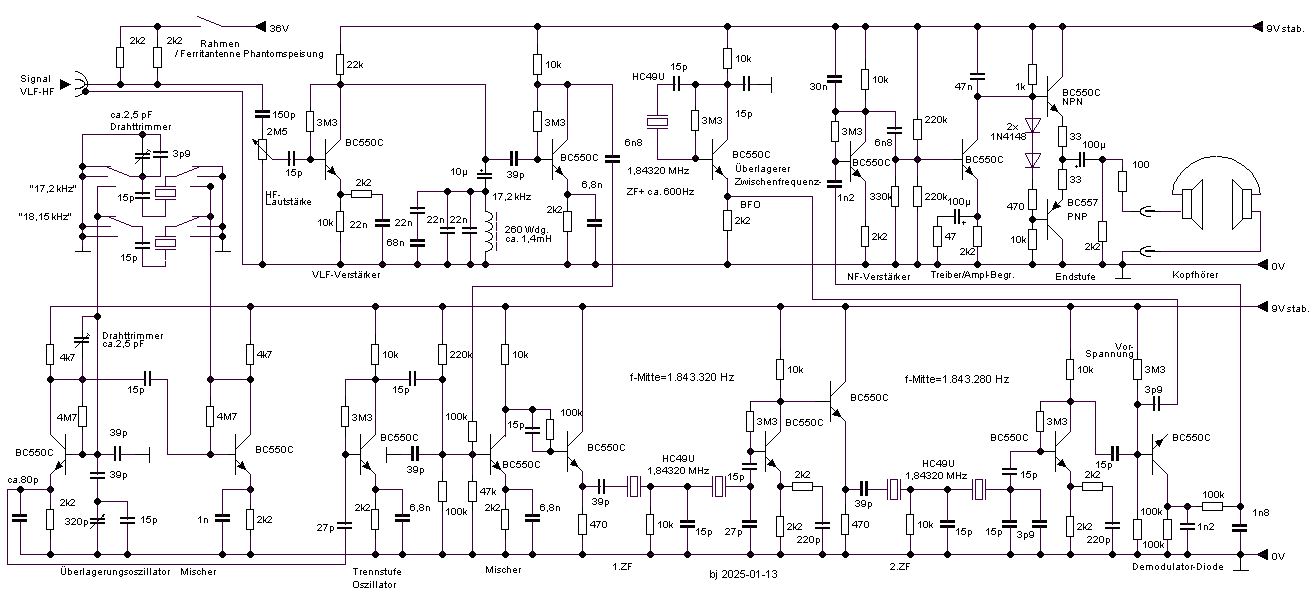
Re: Ein kleines SAQ-Empfangssystem

-SAQ-Super "edge" mit Quarzfilter : Endaufbau

hallo zusammen,
Edit 2025-01-14
Der Quarzfilter hat im Endaufbau insgesamt 2 Stufen mit jeweils 2 Quarzen bekommen.
Vorteile:

- Die Flanken des Filters werden steiler
- Durch leichtes Verstimmen der Kreise gegeneinander kann die Spitze flacher gehalten werden.
(Die Abschluß-Kondensatoren wurden mit 27p im ersten und 15p+3,9p im zweiten Filter gewählt).
- Die Oszillatorspannung sowie Reste des 17,2 kHz Eingangssignals werden weiter reduziert.

Das bisher schmalbandigste SAQ-Projekt, auch bei 30 Hz Bandbreite verschwimmen die
Zeichen nicht.
Sämtliche Quarze stammen aus einer Bestellung und haben gleiches Datum der Herstellung.

Die BFO-Spannung lose über eine kleine Koppelschleife auf die Demodulator-Diode eingespeist.
Als Diode wird die Kollektor-Basis-Strecke des BC550C benutzt.

BFO-Spannung
Die richtige Höhe ist wichtig, zu klein oder zu hoch vermindert die NF-Ausgangsspannung.
(https://www.wumpus-gollum-forum.de/forum...7&thread=14)
Interessanterweise ist in meinen KW-Empfängern ist die BFO-Spannung ebenfalls recht klein und man muß
z.B. zum SSB-Empfang den HF-Regler zurücknehmen.

NF-Stufe:
Die Kopfhörer-Endstufe diskret, der BC550 macht max. 100mA, das reicht hier aus.
Verstärkung bis zur Rauschgrenze (10mVpp Eingangssignal).

Spannungsbegrenzung in der Treiberstufe, Tiefen-und Höhenbegrenzung durch Anpassung
der Kondensatoren.

Gruß
Jens

Zuletzt bearbeitet am 13.04.25 13:17

Datei-Anhänge
SAQ-Super-edge_Filter-Demodulator-NF_2025-01-10.JPG SAQ-Super-edge_Filter-Demodulator-NF_2025-01-10.JPG (127x)

Mime-Type: image/jpeg, 117 kB

11.01.25 21:54
basteljero 

500 und mehr Punkte

11.01.25 21:54
basteljero 

500 und mehr Punkte

Re: Ein kleines SAQ-Empfangssystem

-SAQ-Quarzsuper--Edge--Schaltplan-komplett, Tonaufnahmen RDL

Hallo,
Mit diesem Beitrag soll die Vorstellung des Empfängers erstmal abgeschlossen sein.
Es macht Spaß, den Empfänger mit "RDL" zu testen, Störungen erscheinen als "Heulen", und
es zeigte sich, dass ein Hintergrundgeräusch unterhalb von RDL von einem noch weiter
entfernten Sender mit gleicher Modulationsart stammt.
Rußland ist ja ziemlich groß...



Mit der gewählten Oszillator-Schaltung und den hochgeschliffenen Quarzen mit ihrer geringen
Güte ließe sich zwar ein Bereich von mehr als 3 kHz überstreichen.
Aber wegen der hohen Frequenzstabilität einerseits und der sehr geringen Bandbreite anderseits
wurde an einem System mit 2 schaltbaren Kanälen festgehalten:

Die Frequenzvariation beträgt etwa +/- 170 Hz.
Die Kanäle sind so abgeglichen, dass bei Umschalten vom oberen RDL-Kanal 18,15 kHz (zeitweise Morsecode)
auf SAQ-Empfang man genau bei 17,20 kHz liegt, so dass der seperate Quarz-Kontrolloszillator nicht
zwingend ist (aber verzichten möchte ich auf ihn nicht mehr).

Der HF-Vorverstärker hat die einzige Induktivität bekommen, eine Festinduktivität ähnlich der "Fastron 07HCP"
z.B. Conrad) wurde neu bewickelt.
Sehr frequenzstabil bei Erwärmung, und es gibt sie sogar mit dem Wert 1,8 mH.
Den Tipp mit den Dingern gab übrigens "HB9" hier im Forum, und man kann wirklich gut mit ihnen arbeiten.
Die Resonanzkurve ist flach, aber die Frequenz 8,6 kHz wird sehr stark unterdrückt und erzeugt keine
unerwünschten Mischprodukte auf 17,2 kHz mehr.

Der einzige Lautstärkeregler ist vor der ersten HF-Stufe.

Die Reihenfolge der verschiedenen Antennen:

1. Resonante "Mörtelkübel- Spulenantenne" im Garten, obwohl RDL außerhalb der Resonanz und 1:8 unterdrückt ist.
2. Drahtantenne im Dachboden (Für die hat der HF-Verstärker einen Hochpaß (15pF, 50Hz Netz ) bekommen)
3. Ferritstabantenne im Dachboden (Abgestimmt auf 17,2 kHz)
4. Ferritstabantenne im Bastelraum. Weitab abgeschlagen, starke Heulstörungen vom Netz und RDL schwach.

So schön ein schmalbandiger Empfänger auch ist:
Die Antenne ist der wichtigste Punkt, und sie muß aus dem Haus raus, egal wie.

Die Trennschärfe ist mehr als ausreichend, selbst die Kanäle von RDL lassen sich so scharf trennen, dass
der Nachbarkanal nur sehr leise hörbar ist.
Beide Kanäle liegen etwa 80 Hz auseinander, wie ein "kiwi" web-SDR zeigte.

Es zeigte sich, dass RDL noch einen Nachbarn mit gleicher Modulationsart hat.
Die scheinen mitunter synchron geschaltet zu sein.

(Uni-Twente Web-SDR)

Mit dem Quarzsuper wäre selbst das "worst case" Szenario des ersten Beitrages
beherrschbar. Trat bisher aber wohl noch nie auf.

Die Aufnahme im Anhang beginnt bei einem schwachen (Stör?)-Signal (17,9 khz) [00:00]
Dann wird auf den "unteren" RDL-Kanal (18,06 kHz) abgestimmt und dort ein wenig verweilt. [00:08-00:13].
Der obere Kanal ist dann bei etwa [00:16-00:22] zu hören.
Die Aufnahme kommt in die Übersteuerung bei den Kanälen und überstreicht einen Bereich von etwa 250 Hz.

Mit "fldigi" zeigt sich eine schmalere Bandbreite als mit dem Geradeausempfänger.

(Und der ist mit seiner NF-Selektion auch schon recht schmalbandig.)

Die Aufnahme "RDL-Zeichenfolge" zeigt, dass man sogar noch weiter mit der Bandbreite heruntergehen
könnte.
Der untere Kanal erscheint als Dauerton, sendet aber die Zeichen invertiert.
Als Dauerschleife gut zum testen von "fldigi", mit "audacity" kann man sich auch den Anstieg der Flanken
und die Zeichen anschauen / im Nachhinein SAQ von Hand decodieren.

Gruß
Jens

Zuletzt bearbeitet am 13.04.25 13:18

Datei-Anhänge
SAQ-Quarzsuper_--Edge--_Stand_2025-01-13.JPG SAQ-Quarzsuper_--Edge--_Stand_2025-01-13.JPG (119x)

Mime-Type: image/jpeg, 142 kB

RDL-und-Nachbarkanal_2025-01-14.jpg RDL-und-Nachbarkanal_2025-01-14.jpg (108x)

Mime-Type: image/jpeg, 38 kB

Test_17k9kHz-RDL-beide-Kanäle2025-01-14.mp3 Test_17k9kHz-RDL-beide-Kanäle2025-01-14.mp3 (117x)

Mime-Type: audio/mpeg, 281 kB

zur Aufnahme_SAQ-Quarzsuper_fldigi.JPG zur Aufnahme_SAQ-Quarzsuper_fldigi.JPG (114x)

Mime-Type: image/jpeg, 18 kB

RDL-Zeichenfolge_Morsecode_2025-01-16.mp3 RDL-Zeichenfolge_Morsecode_2025-01-16.mp3 (124x)

Mime-Type: audio/mpeg, 27 kB

R-D-L.JPG R-D-L.JPG (123x)

Mime-Type: image/jpeg, 87 kB

19.01.25 12:56
basteljero 

500 und mehr Punkte

19.01.25 12:56
basteljero 

500 und mehr Punkte

Re: Ein kleines SAQ-Empfangssystem

-Einfache, aber wirksame E-Feld-Aktivantenne für SAQ

Hallo,

2 zusätzliche Quarzfilter sind recht schnell aufgebaut, man kommt damit zu Bandbreiten, die der 30Hz-Einstellung
des "kiwi-SDR" vergleichbar sind.

Häusliche Störungen kommen hier ausschließlich über das Netz, sie erscheinen als "Heultöne",
einer ist genau bei 18,14 kHz und lässt so den direkten Vergleich verschiedener Antennen zu.

Wegen der guten Ergebnisse mit der Spulenantenne (Magnetische Feldkomponente) wurde die
"E-Feld-Antenne" bisher hier wenig benutzt.

Eine kleine Aktivantenne ist schnell aufgebaut, sie sollte möglichst leicht und schmal sein, so kann sie
z.B an eine längere Angelrute monitert und aus dem Fenster etwas aus dem Störnebel rauskommen.

Ein Resonanzkreis (wieder mit einem umgearbeiteten NF-Ferritkernübertrager) sorgt wie immer
für eine Vorselektion.

An einer etwa 4m -Stange war die beschriebene "Störlinie 18,14kHz" deutlich geringer als mit der
Spulenantenne im Kriechboden.
Neben dieser montiert, waren die Ergebnsse erstaunlicherweise noch besser und fast vergleichbar
mit der "Mörtelkübel-Gartenantenne".

Das liegt wohl daran, dass die hier vorhandenne Abschirmfläche (Maschendraht) auf VLF weniger
Wirkung hat als auf Mittelwelle und die Stromleitungen auch deutliche Stör-Magnetfelder induzieren
und nicht nur elektrische Störungen verursachen, welche hier besser abgeschirmt werden.

Die Antenne wird nun fest montiert, es soll im Sommer getestet werden, wie sich beide Antennenformen
bei den dann stärkeren atmosphärischen "Knister"-Störungen verhalten.

Nachtrag:
Bei der Ausstrahlung am 02.07.2025 bewährte Sie sich am E566 gut, allerdings waren die Atmosphärischen
Störungen wegen der "gewittrigen" Wetterlage ziemlich stark.

Gruß
Jens

Zuletzt bearbeitet am 20.07.25 21:07

Datei-Anhänge
E-Feld-Aktivantenne-Test_2025-01-18.jpg E-Feld-Aktivantenne-Test_2025-01-18.jpg (123x)

Mime-Type: image/jpeg, 241 kB

28.01.25 11:59
basteljero 

500 und mehr Punkte

28.01.25 11:59
basteljero 

500 und mehr Punkte

Re: Ein kleines SAQ-Empfangssystem

-weitere Antennenvergleiche (drinnen-draußen)

Hallo,
mit dem "Edge" wurde ein Antennenvergleich durchgeführt:

1. MW-Rahmenantenne mit Resonanzübertrager im Dachgeschoß am "Ostfenster"
(https://www.wumpus-gollum-forum.de/forum...7&thread=15)
2. "Mörtelkübel"-Spulenantenne im Garten (Luftlinie ca. 18m)

Wie immer RDL auf 18,14.
Innen zeigte sich ein Störsignal, fast in derselben Höhe wie RDL.
Zwar ist das Signal gut herauszuhören, klingt aber irgendwie "verwaschen".

Klar und deutlich dagegen die Spulenantenne im Garten, obwohl auf 17,2kHz
abgestimmt und damit auf falscher Frequenz.


Die aktive drahtantenne im Kriechboden darüber liegt etwa zwischen beiden.

Fazit:
Wenn die SAQ-Antenne schon "Müll" einfängt, ist das auch mit sehr schmalbandigem Empfänger
nur bedingt wettzumachen, je nachdem, wie weit die Störung von der SAQ-Frequenz entfernt liegt.

Gruß
Jens

Zuletzt bearbeitet am 13.04.25 13:22

Datei-Anhänge
zur Aufnahme_Spulenantenne_Innen-Außen_2025-01-27.JPG zur Aufnahme_Spulenantenne_Innen-Außen_2025-01-27.JPG (119x)

Mime-Type: image/jpeg, 95 kB

Vergleich Spulenantenne_Innen-Außen_2025-01-27.mp3 Vergleich Spulenantenne_Innen-Außen_2025-01-27.mp3 (108x)

Mime-Type: audio/mpeg, 112 kB

23.10.25 20:59
basteljero 

500 und mehr Punkte

23.10.25 20:59
basteljero 

500 und mehr Punkte

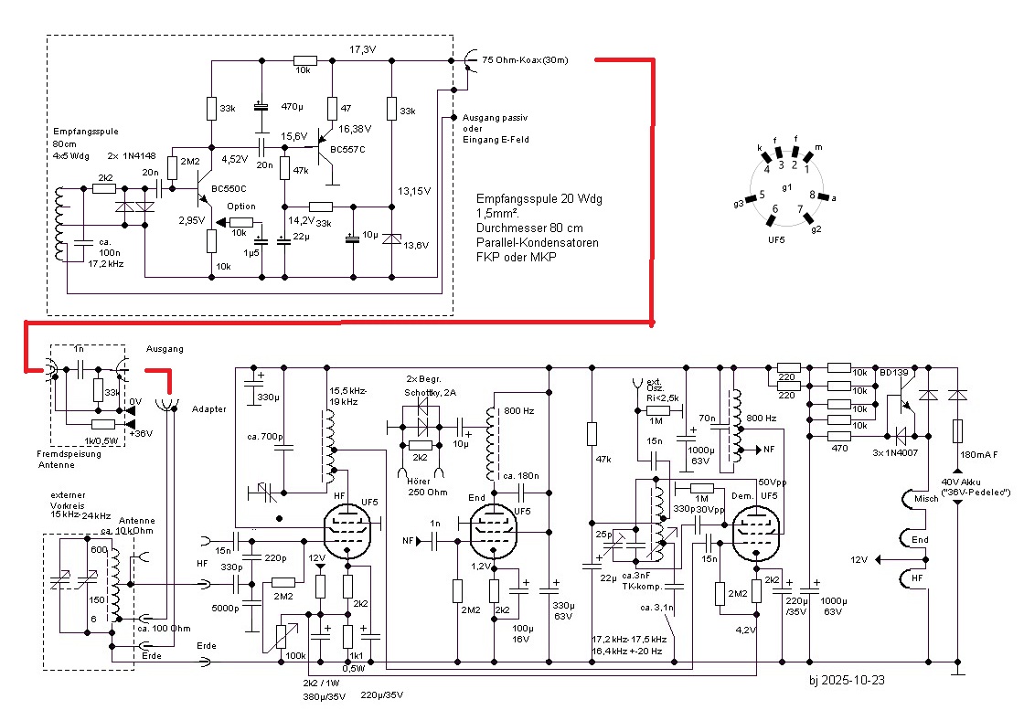
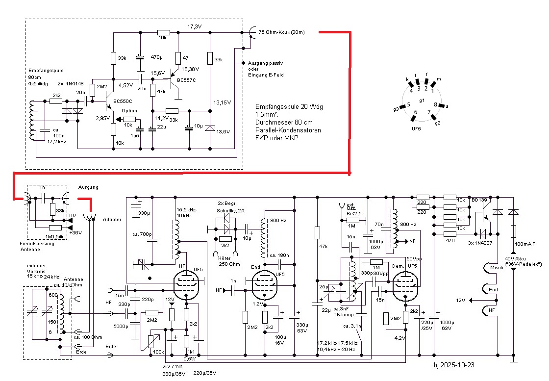
Re: Ein kleines SAQ-Empfangssystem

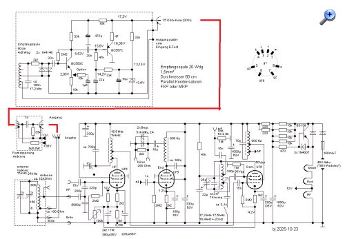
-Aufbau mit 3-Röhren-Geradeausempfänger

Hallo,
"Am Ende geht ein jeder doch dahin, wohin es in zieht" schrieb Exupéry, und so darf an dieser Stelle
ein Röhrenprojekt nicht fehlen.
Der Aufbau zeigte sich bei der heutigen Testsendung (23.10.2025) als erstaunlich leistungsfähig
und braucht den Vergleich mit dem "Edge" nicht zu scheuen.

Es besteht aus:
-Einer aktiven abgestimmten Gartenloop mit Fremdspeisung
https://www.wumpus-gollum-forum.de/forum...10&page=1#2
- Dem Röhrenempfänger, dessen Eingangskreis "ausgelagert" wurde, weil auf dem Chassis kein
Platz mehr war.
https://www.wumpus-gollum-forum.de/forum...7&thread=20



Seit einigen Tagen ist eine interessante Konstellation für den Empfängertest zu beobachten:
HWU (Frankreich) sendet ununterbrochen und bestreicht dabei einen Bereich von 18,2 bis 18,4 kHz.
Es gilt nun, den "Morsekanal" des schwächeren RDL (Russland) auf 18,15 kHz deutlich hörbar
herauszuarbeiten.
(der "invertierte Kanal" liegt etwa 80 Hz tiefer)
Mein Siemens "E311"-Schiffsempfänger ist da hoffnungslos überfordert, selbst wenn eine zusätzliche
Vorselektion erfolgt.

Anders das alte Konzept des "Tonsiebes", dazu wurde der NF-Ausgang nur hochohmig belastet,
um maximale NF-Selektion auch im Anodenkreis zu erzielen.
Die RDL-Zeichen erscheinen sehr laut, HWU brodelt nur leise etwas im Hintergrund.

Erwartungsgemäß gut war auch der Empfang von SAQ bei der heutigen Testsendung, der
Restträger allein hätte schon für einwandfreien Empfang der Zeichen ausgereicht.

Mal sehen, wie das morgen ausssieht.
----
Tonsieb:
Es gibt ein Video auf Youtube, in der die Wirkung gut vorgeführt wird, und zwar beim Kurzwellen-
Empfänger Lo6k39, der ua. Anlaß war, das Prinzip zu übernehmen.
https://www.youtube.com/watch?v=_saZEfnevkE
([07:45 - 07:56])

Gruß
Jens

Zuletzt bearbeitet am 23.10.25 21:17

Datei-Anhänge
3-Röhren-Geradeausempfänger-Aufbau-SAQ-Testsendung_2025-10-23.jpg 3-Röhren-Geradeausempfänger-Aufbau-SAQ-Testsendung_2025-10-23.jpg (51x)

Mime-Type: image/jpeg, 224 kB

 1 2
 1 2
Rückkopplungs-Audionempfänger   SAQ-Empfangssystem   Empfänger   Abwärts-Mischer-Empfänger   Mörtelkübel-Gartenantenne   Temperaturabhängigkeit   Uhrenqquarz-Synchronisation   Geradeaus-Direkt-Empfänger   NF-Ferritkernübertrager   Quarz-Kontrolloszillator   Hilfsoszillator-Frequenz   Ferritstabantenne   Spulenantenne   bearbeitet   Siemens-E566-Röhrenempfängers   Festfrequenz-Transistor-Empfänger   Amateurfunk-SSB-Empfänger   wumpus-gollum-forum   3-Röhren-Geradeausempfänger   Referenz-Quarzoszillator