| Passwort vergessen?
Sie sind nicht angemeldet. |  Anmelden

Sprache auswählen:

Wumpus Gollum Forum von
Wumpus Welt der (alten) Radios
Sie sind nicht angemeldet.
 Anmelden

Das "beste" Audion?
  •  
 1 .. 7 .. 12 13 14 15 16 .. 18
 1 .. 7 .. 12 13 14 15 16 .. 18
28.12.11 09:27
Pluspol 

500 und mehr Punkte

28.12.11 09:27
Pluspol 

500 und mehr Punkte

Re: Das "beste" Audion?

Hallo Uwe und alle

Die ECC86 hat lt. technischen Unterlagen eine maximale Anodenspannung von 30 Volt.
Deshalb würde ich die Röhre auf keinen Fall mit 200 Volt versorgen, was vermutlich ihr Ende wäre.
Umgekehrt lassen sich die Spanngittertrioden E(P)CC88 oder Ähnliche gut und gern auch mit kleineren Spannungen betreiben.
Dafür müssten aber die Anoden- bzw. Gitterwiderstände entsprechend angepasst werden.

Freundliche Grüße von Dietmar

!
!!! Fotos, Grafiken nur über die Upload-Option des Forums, KEINE FREMD-LINKS auf externe Fotos.    

!!! Keine Komplett-Schaltbilder, keine Fotos, keine Grafiken, auf denen Urheberrechte Anderer (auch WEB-Seiten oder Foren) liegen!
Solche Uploads werden wegen der Rechtslage kommentarlos gelöscht!

Keine Fotos, auf denen Personen erkennbar sind, ohne deren schriftliche Zustimmung.

Den Beitrag-Betreff bei Antworten auf Threads nicht verändern!
28.12.11 19:00
Uwe.Soboszcyk 

250-499 Punkte

28.12.11 19:00
Uwe.Soboszcyk 

250-499 Punkte

Re: Das "beste" Audion?

Hallo Dietmar und alle,

Als einzige Alternative zur ECC86 hätte ich die 12DT8 anzubieten. Die scheint mir aber nicht so optimal. Aus den mit vorliegenden Datenblättern werde ich allerdings auch nicht so richtig schlau. Die Amerikaner machen das irgendwie anders.

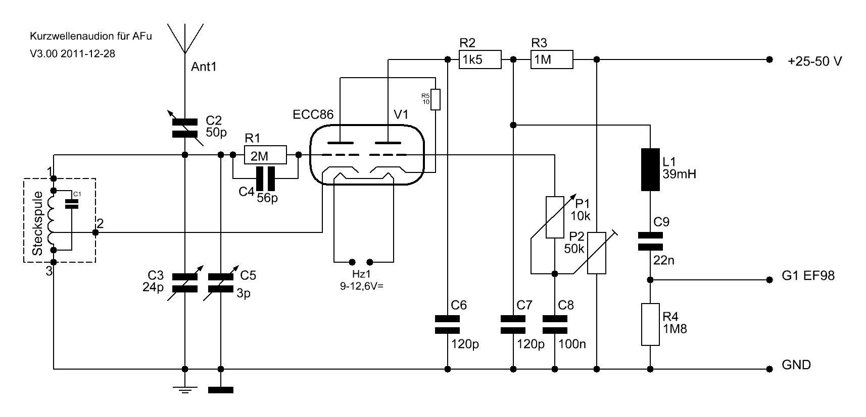
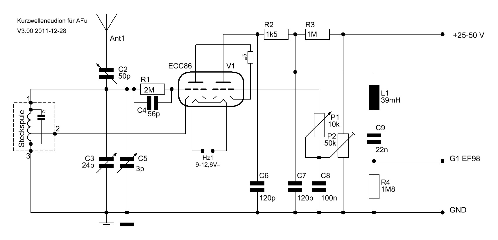
Ich habe mir den Schaltplan meines ehemals gebauten ECC86-Audions noch einmal vorgekramt und ihn ein klein wenig auf auf die hier erlangten neuen Erkenntnisse angepasst. Das sind im Wesentlichen die kapazitiv gekoppelte Antenne, die Umstellung von der RK-Wicklung auf die Kathodenanzapfung und einen zusätzlichen kleinen Widerstand zur Schwingungsunterdrückung zw. Anode und Kathode.
Der Audion-Stufe würde ich dann noch eine EF98 nachsetzen, die einen kleinen Übertrager treibt. So könnte ein Filter- bzw. NF-Modul universell angekoppelt werden.



Ich hoffe, ich habe es nicht überlesen, aber die Frage, ob eine spätere Vorstufe auch kapazitiv gekoppelt werden kann, ist bisher nicht beantwortet. Das wäre ja für die Planung des Steckspulensockels noch einmal wichtig. Hat da jemand von Euch eine Antwort? Ich bin ja immer auf dem Weg der induktiven Kopplung gewesen, aber kapazitiv wäre ja viel einfacher. Kann man das vielleicht ähnlich wie die kapazitive Ankopplung der EF-98 realisieren?

MFG Uwe

"Die Wahrheit triumphiert nie, ihre Gegner sterben nur aus." Max Planck

Datei-Anhänge
AFu-Audion-V3.00.JPG AFu-Audion-V3.00.JPG (824x)

Mime-Type: image/jpeg, 117 kB

28.12.11 20:07
nobbyrad58 

500 und mehr Punkte

28.12.11 20:07
nobbyrad58 

500 und mehr Punkte

Re: Das "beste" Audion?

Hallo Uwe!

Statt der EF 98 würde ich eine ECC 86 verwenden. Ein System als Katodenbasisschaltung zur Verstärkung, das zweite System als Anodenbasisschaltung Katodenfolger um eine niedrige Ausgangsimpedanz zu bekommen. Den NF Übertrager besser in das NF Modul einbauen.

MFG Nobby

28.12.11 20:37
Uwe.Soboszcyk 

250-499 Punkte

28.12.11 20:37
Uwe.Soboszcyk 

250-499 Punkte

Re: Das "beste" Audion?

Hallo Nobby,

könnte man da nicht auch die 12DT8, evtl. mit niedriger Anodenspannung, nehmen?
von der ECC86 habe ich nur noch insgesamt 2 Stück, also noch eine Ersatzröhre, falls die der Audionstufe mal schlapp macht. Außerdem ist sie sehr teuer. Von der 12DT8 habe ich noch 4 Stück und die sind recht preiswert. U.a. waren die ja auch für den NF-Filter vorgesehen.

Eigentlich hatte ich gedacht, einen Übertrager ins Audionteil und einen in den Eingang der Filterstufe zu bauen, um so die Impedanzwandlung durch die extra Röhrenstufe zu umgehen. Aber wenn es so besser ist...

Ist es eigentlich wichtig, auch diese erste NF-Stufe durch eine Trennwand vom Audion zu schirmen, oder kommt es da nicht so drauf an?

MFG Uwe

Was man mühelos erreichen kann, ist gewöhnlich nicht der Mühe wert, erreicht zu werden.

28.12.11 23:44
wumpus 

Administrator

28.12.11 23:44
wumpus 

Administrator

Re: Das "beste" Audion?

Hallo Uwe,

Die eventuelle HF-Vorstufe kann auch kapazitiv an die Antenne gekoppelt werden, wenn es keine niederohmige Antenne ist. Eine koax-abgeleitete Antenne mit 50-70 Ohm ist besser mit einer Koppelspule zu realisieren, das gilt aber auch für die Audionstufe.

Eine NF-Stufe muss nicht vom Audion abgeschirmt werden.

Gruß von Haus zu Haus Rainer (Forum-Betreiber)

Rettet den analogen deutschen AM / FM - Rundfunk!:
www.rettet-unsere-radios.de
Mach mit: Photos der letzten AM-Sender:
http://www.wumpus-gollum-forum.de/forum/...e-am-sender.htm
Besuche die WEB-Seite des Deutschen Rundfunk-Museum e.V.
http://www.drm-berlin.de

Zuletzt bearbeitet am 28.12.11 23:46

29.12.11 00:03
Uwe.Soboszcyk 

250-499 Punkte

29.12.11 00:03
Uwe.Soboszcyk 

250-499 Punkte

Re: Das "beste" Audion?

Hallo Rainer,

danke, daß du dich meldest, aber ich habe mich missverständlich ausgedrückt. Es geht NICHT um die Kopplung der Antenne an das Audion oder die Vorstufe.

Die Antenne wird ja zunächst kapazitiv an das Audion gekoppelt. Das Audion soll dann optimiert werden, bis es richtig läuft.

Kann dann eine später aufgebaute Vorstufe über den vorherigen Antenneneingang des Audions kapazitiv an dieses angekoppelt werden?
Es geht mir hier zunächst nur darum, die Halterung und den Sockel für die Steckspulen richtig anzufertigen.
Falls ich eine induktive Ankopplung der Vorstufe an das Audion benötige, muss ich ja am Sockel für die Steckspule des Audions von vorn herein 2 Kontakte mehr haben für die Koppelspule.

Kurzfassung:
Auf das Audion bezogen: Antenne ab, Vorstufe an Antenneneingang Audion, Antenne an Vorstufe?

MFG Uwe

"Die Wahrheit triumphiert nie, ihre Gegner sterben nur aus." Max Planck

29.12.11 07:26
nobbyrad58 

500 und mehr Punkte

29.12.11 07:26
nobbyrad58 

500 und mehr Punkte

Re: Das "beste" Audion?

Hallo Uwe!

Ob die 12DT8 ~ ECC81 bei so niedrigen Spannungen richtig klappt weis ich nicht, schätze für NF Anwendungen eher nicht. Aber es gäbe noch eine andere Möglichkeit mit 2 X EF98. Die erste als Katodenbasisstufe nehmen und die zweite als Anodenbasisstufe, die zweite könnte man ach als Triode schalten g2 + A miteinander verbunden. Ein kleiner Vorteil dieser Konfiguration wäre die größere Verstärkung der ersten Stufe und eine praktische Lautstärkeregelung . Nachteil mehr Platz und eine zweite Röhrenfassung.

MFG Nobby

29.12.11 08:27
wumpus 

Administrator

29.12.11 08:27
wumpus 

Administrator

Re: Das "beste" Audion?

Hallo Uwe,

mir war so, dass Du erwähntest, eine Antenne (horizontale Loop) über Koaxkabel verwendest?

Es ist so, eine kapazitive Antennenankopplung über EINEN Kondensator (z.B. Drehko) an das heisse Schwingkreisende bei Koaxspeisung eher weniger geeignet ist. Die kapazitive lose Ankopplung ist mehr für mittel-hochohmige Antennen gedacht (z.B. Langdraht, Draht, gegen Masse, ohne Koaxanbindung).

Eine Antenne über Koaxkabel sollte besser mit einer niederohmigen Koppelspule in den Antennenkreis erfolgen.

Nun zur eigentlichen Frage. Zu der Kopplung von Vorstufe zum Audion:
Am besten wäre eine induktive Kopplung von der Anode der Vorstufe über eine unresonante Spule auf den Audionkreis, dann müsstest Du aber eine Wechselspulen-Einheit mit 5 Kontakten verwenden, obwohl ja wohl das Audion erstmal mit 3 Kontakten an der Spulenwechsel-Einheit auskommen soll.

Deshalb würde ich in diesem Fall hier an der Anode der Vorstufe statt der unresonanten Koppelspule eine HF-Drossel oder einen Arbeitswiderstand verwenden. Von der Drossel kann dann eine geringe Kapazität (1-5 pF vielleicht) zum heissen Ende des Audionkreises gehen, so braucht am Audion kaum was geändert werden.

Gruß von Haus zu Haus Rainer (Forum-Betreiber)

Rettet den analogen deutschen AM / FM - Rundfunk!:
www.rettet-unsere-radios.de
Mach mit: Photos der letzten AM-Sender:
http://www.wumpus-gollum-forum.de/forum/...e-am-sender.htm
Besuche die WEB-Seite des Deutschen Rundfunk-Museum e.V.
http://www.drm-berlin.de

Zuletzt bearbeitet am 29.12.11 08:32

29.12.11 10:31
Uwe.Soboszcyk 

250-499 Punkte

29.12.11 10:31
Uwe.Soboszcyk 

250-499 Punkte

Re: Das "beste" Audion?

Hallo Rainer, hallo Nobby

@Nobby

Dann versuche ich es mit der 12DT8 und nehme in Kauf, unter Umständen eine weitere, höhere Anodenspannung erzeugen zu müssen, wenn es mit den geplanten 50 Volt nicht klappt.
Das kann ausprobiert werden. Den Aufbauplan für die Audionstufe habe ich in Arbeit und werde ihn hier zur Begutachtung vorstellen. Dieses Mal soll es möglichst perfekt werden. Aufbaufehler, die dazu führen, dass anschließend alles neu gemacht werden muss, sollen für dieses Mal weitestgehend ausgeschlossen werden.

@Rainer

Antenne:
Meine Antenne, die übrigens ausschließliche als Empfangsantenne genutzt wird, kann ich wahlweise als "schlechte" horizontale Loop oder als Drahtantenne verwenden.
Meist nutze ich sie als Drahtantenne. In ferner Zukunft ist eine abgestimmte Magnetic-Loop geplant. Allerdings müsste die Abstimmung mit "Motordrehko" o.ä. dann auch über das Antennenkabel gesteuert werden können. Wie und ob das zu realisieren ist, steht allerdings noch in den Sternen.

Ankopplung:
Prima, nun ist die Planung der Audionstufe so konkret, daß mit der Realisierung begonnen werden kann.
Da ist der Neujahrstag wieder einmal gerettet. Es gibt nichts öderes als Neujahrsspaziergänge bei nassem Schmuddelwetter!
Danke.

Beim Zerlegen des nicht funktionierenden Audions ist übrigens auch noch der Fehler zu Tage getreten, der letztendlich zum kompletten Versagen der Stufe geführt hat.
Insbesondere hatte ich ja die Masseverbindung der Schwingkreisspule direkt mit dickem Draht auf das Gehäuse gelötet. Obwohl die Lötstelle wirklich gut aussah, war das Zinn keine gute Verbindung mit dem Kupfer des Gehäuses eingegangen. Beim leichten Bewegen der Spule löste sich die Stelle ab und ich hatte einen Draht an der Spule hängen, der am anderen Ende einen beeindruckenden Fuß aus Lötzinn hatte. Kurz nach dem Aufbau war der Kontakt wohl noch ausreichend, nach ein paar Tagen aber war die Verbindung nicht mehr ausreichend gegeben.
Beim Neuaufbau werde ich die gemeinsamen Massepunkte durch Lötösen, die sicher mit dem Gehäuse verlötet und verschraubt werden, anfertigen.


MFG Uwe


"Die Wahrheit triumphiert nie, ihre Gegner sterben nur aus." Max Planck

Zuletzt bearbeitet am 29.12.11 10:32

29.12.11 10:58
wumpus 

Administrator

29.12.11 10:58
wumpus 

Administrator

Re: Das "beste" Audion?

Hallo Uwe,
nach Betrachtung des letzten Schaltbild:

Bist Du sicher, dass der R3 1 MOhm haben soll? Ich würde auch noch an der Heizung einen Abblock-C (und vielleicht noch eine Drossel) direkt an der Röhrenfassung anbringen, weil die Kathoden der Systeme HF-mäßig "hoch" liegen!


Gruß von Haus zu Haus Rainer (Forum-Betreiber)

Rettet den analogen deutschen AM / FM - Rundfunk!:
www.rettet-unsere-radios.de
Mach mit: Photos der letzten AM-Sender:
http://www.wumpus-gollum-forum.de/forum/...e-am-sender.htm
Besuche die WEB-Seite des Deutschen Rundfunk-Museum e.V.
http://www.drm-berlin.de

Zuletzt bearbeitet am 29.12.11 11:02

 1 .. 7 .. 12 13 14 15 16 .. 18
 1 .. 7 .. 12 13 14 15 16 .. 18
vielleicht   deutschen   bearbeitet   Verstärkung   richtig   Anodenspannung   letzten   gemacht   Vorstufe   natürlich   Rückkopplung   Röhren   zusammen   Antenne   allerdings   wumpus-gollum-forum   Schaltung   Zuletzt   könnte   rettet-unsere-radios