| Passwort vergessen?
Sie sind nicht angemeldet. |  Anmelden

Sprache auswählen:

Wumpus Gollum Forum von
Wumpus Welt der (alten) Radios
Sie sind nicht angemeldet.
 Anmelden

Universal-Röhrenverstärker mit 24 Volt
  •  
 1 2 3
 1 2 3
02.01.12 17:01
omthomas 

250-499 Punkte

02.01.12 17:01
omthomas 

250-499 Punkte

Universal-Röhrenverstärker mit 24 Volt

Liebe Bastelfreunde,

wer kennt das nicht: da ist gerade eine Empfänger-Schaltung fertig geworden aber zum Testen fehlt ein Verstärker, den man mal eben schnell einsetzen kann.

Hier die Idee:
Ich wollte einen Röhrenverstärker bauen, der möglichst einfach und nachbausicher sein sollte. Er soll ohne gefährliche Spannungen auskommen aber trotzdem Krach machen. Ein ordentliches Holzgehäuse ist für einen guten Klang wichtig.

Hier das Ergebnis:










Schaltung folgt.

Gruß
Thomas

Datei-Anhänge
Bild1.jpg Bild1.jpg (433x)

Mime-Type: image/pjpeg, 60 kB

Bild2.jpg Bild2.jpg (452x)

Mime-Type: image/pjpeg, 70 kB

Bild3.jpg Bild3.jpg (465x)

Mime-Type: image/pjpeg, 79 kB

Bild4.jpg Bild4.jpg (449x)

Mime-Type: image/pjpeg, 59 kB

Bild5.jpg Bild5.jpg (561x)

Mime-Type: image/pjpeg, 43 kB

wumpus, hal, Wolle, joeberesf, roehrenfreak, apollo und regency gefällt der Beitrag.
!
!!! Fotos, Grafiken nur über die Upload-Option des Forums, KEINE FREMD-LINKS auf externe Fotos.    

!!! Keine Komplett-Schaltbilder, keine Fotos, keine Grafiken, auf denen Urheberrechte Anderer (auch WEB-Seiten oder Foren) liegen!
Solche Uploads werden wegen der Rechtslage kommentarlos gelöscht!

Keine Fotos, auf denen Personen erkennbar sind, ohne deren schriftliche Zustimmung.

Den Beitrag-Betreff bei Antworten auf Threads nicht verändern!
02.01.12 17:07
wumpus 

Administrator

02.01.12 17:07
wumpus 

Administrator

Re: Universal-Röhrenverstärker mit 24 Volt

Hallo Thomas,

gut gelungen. 24 Volt ? Welche Röhre? Wieviel Anodenspannung bildet sich aus 24 Volt AC? Ist wohl keine Spannungsverdopplung.

Gruß von Haus zu Haus Rainer (Forum-Betreiber)

Rettet den analogen deutschen AM / FM - Rundfunk!:
www.rettet-unsere-radios.de
Mach mit: Photos der letzten AM-Sender:
http://www.wumpus-gollum-forum.de/forum/...e-am-sender.htm
Besuche die WEB-Seite des Deutschen Rundfunk-Museum e.V.
http://www.drm-berlin.de

Zuletzt bearbeitet am 02.01.12 17:09

02.01.12 17:27
omthomas 

250-499 Punkte

02.01.12 17:27
omthomas 

250-499 Punkte

Re: Universal-Röhrenverstärker mit 24 Volt

Liebe Freunde,

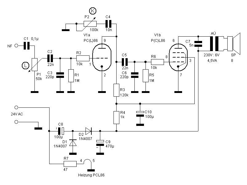
hier die Schaltung:



Durch Spannungsverdopplung beträgt die Anodenspannung an der Pentode ca. 70 Volt. Das ist noch ungefährlich.

Gruß
Thomas

Datei-Anhänge
Schaltung1.jpg Schaltung1.jpg (921x)

Mime-Type: image/pjpeg, 47 kB

02.01.12 21:12
Mikesch 

500 und mehr Punkte

02.01.12 21:12
Mikesch 

500 und mehr Punkte

Re: Universal-Röhrenverstärker mit 24 Volt

Hallo Thomas

Kannst Du zu Deinen Bauteilen -AÜ, Lautsprecher-für den tollen Verstärker nähere Angaben machen?
Das Projekt mal 2 geht doch auch für Stereo?

Gruss Mikesch.

02.01.12 21:43
technikfreund 

500 und mehr Punkte

02.01.12 21:43
technikfreund 

500 und mehr Punkte

Re: Universal-Röhrenverstärker mit 24 Volt

Hallo Zusammen!

Ich überlege mir schon seit längerer Zeit einen kleinen Röhrenverstärker zu bauen.

Also in der Schaltung sehe ich einen Trafo 230 Volt auf 6 Volt, das ist doch der Übertrager?
Ist der Lautsprecher ein ganz normaler? Also so einer wie in meinen HIFI Boxen?

Was kostet die Röhre? Bei dem Elektronikversand, wo ich sonst immer bestelle gibt es nur die
PCL 82 oder PCL 84. Würden die auch funktionieren?

PS. Ich habe bisher eigentlich keine Ahnung von Röhrentechnik, die Schaltung sieht aber einfach aus
und einen 24 Volt Trafo habe ich auch da.
Vielleicht wäre diese Schaltung ein Einstieg für mich.


Viele Grüße Technikfreund.

02.01.12 21:45
joeberesf 

500 und mehr Punkte

02.01.12 21:45
joeberesf 

500 und mehr Punkte

Re: Universal-Röhrenverstärker mit 24 Volt

Hallo Thomas,

geniales Teil und schöne Bilder. Die Idee zur Erhöhung der Anodenspannung eine Spannungsverdopplung
zu nutzen, finde ich sehr gelungen.

Hallo Rainer , mit den knappen 70VDC kommt schon hin. 24V x Wurzel aus 2 x 2 = ca. 68VDC

Ich denke, dass die Betriebsspannung aber trotz des geringen Stromes etwas zusammenbrechen müsste. Die Anordnung
für C8 und C9, finde ich für eine Spannungsverdopplung etwas ungewöhnlich. Warum hast Du nicht die gleiche
Kapazität bei C8 / C9 verwendet?

Toll finde ich auch die modulare Bauweise in dem schönen Holzgehäuse. Nun noch ein Audion, im gleichen Stil, vorgeschaltet
und das Rado ist komplett. Gelungenes Projekt! Wieviel NF musst Du reinpusten, damit es ordentlich Krach macht...
ich meine natürlich dezente Zimmerlautstärke.

Gruß

Joe

Zuletzt bearbeitet am 02.01.12 21:53

02.01.12 22:57
omthomas 

250-499 Punkte

02.01.12 22:57
omthomas 

250-499 Punkte

Re: Universal-Röhrenverstärker mit 24 Volt

Hallo Joe,

zunächst das "Problem" C8/C9:

ich habe für BEIDE Kondensatoren zunächst 100 µF verwendet.

Durch experimentieren habe ich herausgefunden, dass durch eine Erhöhung von C9 (470 µF aus einem PC-Schaltnetzteil) auch das letzte Brummen weg ist - nichts mehr - Stille - ohne NF alles still - ich habe gedacht, der Verstärker ist gar nicht an.

Aber nur bei C9 - C8 braucht nicht erhöht werden.


Gruß
Thomas

Zuletzt bearbeitet am 03.01.12 09:37

03.01.12 08:25
Pluspol 

500 und mehr Punkte

03.01.12 08:25
Pluspol 

500 und mehr Punkte

Re: Universal-Röhrenverstärker mit 24 Volt

Hallo Thomas und alle

Saubere Verarbeitung und schön anzusehen.
Da ist eventuell sogar noch Platz für ein kleines Empfängermodul, falls Du das "Kästchen" nicht nur als Testverstärker vor sich hinschlummern lassen möchtest.
Ich habe aus frühren Jahren noch eine PCL85, die als Vertikalendstufe diente. Ob und inwieweit sie für ähnliche Zwecke verwendbar ist, wäre noch zu ergründen. Die mir bekannten Daten beziehen sich hauptsächlich auf ihre Funktion in der Vertikalablenkung.
Interessant wäre u. A. der optimale Außenwiderstand. Wer weiß da Näheres darüber?

Freundliche Grüße von Dietmar

03.01.12 09:32
Volker 

500 und mehr Punkte

03.01.12 09:32
Volker 

500 und mehr Punkte

Re: Universal-Röhrenverstärker mit 24 Volt

Hallo zusammen,

schönes Projekt und saubere Verarbeitung. Bei 70 Volt Anodenspannung kommt sicherlich weit mehr als Zimmerlautstärke raus.

Eine Frage, die ich nicht verstehe. Wieso funktioniert die Schaltung ohne die Kathodenwiderstände zur Erzeugung der negativen Steuergittervorspannung? Sorgen die relativ hohen Gitterableitwiderstände R5 und R1 für eine negative Vorspannung des Steuergitters?

Viele Grüße Volker

"Das Radio hat keine Zukunft." (Lord Kelvin, Mathematiker und Physiker (1824-1907))

03.01.12 10:03
Klaus 

500 und mehr Punkte

03.01.12 10:03
Klaus 

500 und mehr Punkte

Re: Universal-Röhrenverstärker mit 24 Volt

Hallo Volker,

üblicherweise wären bei der Erzeugung der neg. Gittervorspannung mittels Gitteranlaufstrom Werte von 10 MOhm vor zu finden; hier scheint es aber auch wegen der geringen NF-Spannung wohl auch mit geringeren Widerständen zu funktionieren.
http:// de.wikipedia.org/wiki/Gittervorspannung#Der_Gitteranlaufstrom erläutert das Prinizip.

Viele Grüße
Klaus

 1 2 3
 1 2 3
Zimmerlautstärke   Experimentierverstärker   Ausgangsübertrager   Versorgungsspannung   Steuergittervorspannung   Empfängerschaltungen   Empfänger-Schaltung   Übersetzungsverhältnis   Kathodenwiderständen   Gitterableitwiderstände   Spannungsverdopplung   Spannungsverdopplerschaltung   Kathodenwiderstände   Gittervorspannungen   rettet-unsere-radios   Experimentier-Verstärker   Universal-Röhrenverstärker   Schaltung   Ausgansgsübertrager   Röhrenverstärker