| Passwort vergessen?
Sie sind nicht angemeldet. |  Anmelden

Sprache auswählen:

Wumpus Gollum Forum von
Wumpus Welt der (alten) Radios
Sie sind nicht angemeldet.
 Anmelden

Baubericht: Empfindlicher Einröhren-Einkreiser mit ECL11 im 30er-Jahre-Chassis
  •  
 1 2 3 4 5
 1 2 3 4 5
28.11.15 16:32
Herrmann 

500 und mehr Punkte

28.11.15 16:32
Herrmann 

500 und mehr Punkte

Baubericht: Empfindlicher Einröhren-Einkreiser mit ECL11 im 30er-Jahre-Chassis

Hallo zusammen!

Nach Umzug und Einrichtung eines kleinen Werkstattraumes kann mein Projekt nun endlich weitergehen. Im letzten Jahr erwarb ich einen defekten und leicht verbastelten Telefunken 512WL von ca. 1935. Meine Absicht war von vornherein nicht die Restauration, sondern ein zeitgenössischer Neuaufbau mit einer selbst entworfenen Schaltung. Ein originales Chassis samt Drehko, Spulensatz, Wellenschalter und der entsprechenden Mechanik ist dafür eine willkommene Grundlage. Zum Glück gibt es Einkreiser jenseits des Volksempfänger für weitaus günstigeres Geld, die zudem hochwertiger und aufwendiger konstruiert sind, wie der besagte 512WL.

Lastenheft:

- Das komplette Radio soll mit Bauelementen auskommen, die es nach diesem Funktionsprinzip und aus diesen Materialien schon 1935 gab. Das heißt also bis auf Selen Halbleiterverbot
- Es soll ein Einröhrenempfänger sein, um den Geist dieser Ära, als eine Röhre noch recht teuer war und möglicht viel aus ihr herausgeholt werden mußte, etwas nachzuempfinden
- Kein technischer und ästhetischer* Stilbruch, das heißt ein klassischer Audionempfänger mit der ECL11 und Trafos / Induktivitäten in offener Bauform *(für Teile oben auf dem Chassis)
- Sparsamkeit im Stromverbrauch: Das heißt Selengleichrichter und Verzicht auf den Anodenspannungs-Netztrafo. ("Allstromgerät") Meine Prognose liegt bei 20W
- höchstmögliche Empfangsleistung aus der ECL11 herausholen: Das bedeutet die Verwendung eines Zwischenübertragers, der rechnerisch sogar 1:11 herauftransformiert (VE301W: 1:4)

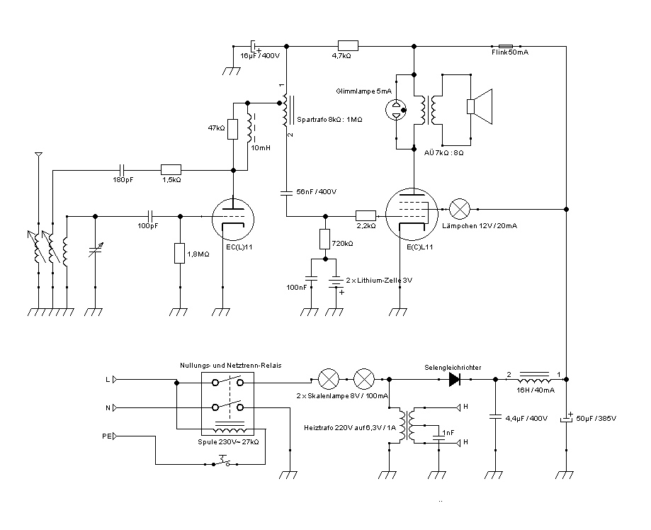
Die vorläufige Schaltung:


Besonderheiten der Schaltung:
- Spartrafo als Zwischenübertrager. Die Kopplungsweise gleicht der Drosselkopplung.
- Skalenlämpchen reduzieren die lokalen 230V auf 220V. Dadurch liefert der alte Heiztrafo, den ich zum Glück noch gefunden habe, exakt 6,3V
- besonders kleiner Ladekondensator, Holchleistungs-MKT-Typ. Zusammen mit der Drossel bewirkt er in den Halbwellen-Pausen eine zügige Entladung (Brummspannung an der Stelle >100V) und damit eine geringere Spannungs-Belastung des Selengleichrichters in der Sperrphase (U sperr = U Netz neg Spitze + U Ladekondensator). Weiterhin bewirkt diese Maßnahme eine starke Verringerung des Ripplestroms.
- Schirmgitter-Sicherung, visuelle Schirmgitterstrom-Anzeige und UKW-Schutzwiderstand durch Lämpchen 12V / 20mA
- Überspannungsschutz bei offenem AÜ-Ausgang durch Glimmlampe
- Gitterbatterie, dadurch Fortfall des Widertsandes in der Minusleitung, Chassis bekommt exakt N-Potential des Netzes
- Nullungs-und Netztrenn-Relais, verhindert Einschalten wenn die Netzphase auf dem Chassis zu liegen käme. Achtung, ersetzt keine galvanische Netztrennung! Gerät ist bzgl. Berührungsschutz wie Allstromgerät zu behandeln!

Ein Bild des Chassis mit Stellprobe der repräsentativen Teile:


Wie man sieht, sind alle Eisenkern-Induktivitäten in ihren Raumachsen so gegeneinander verdreht und gleichzeitig achssymmetriert, daß eine möglichst geringe magnetische Verkopplung eintritt. Der empfindliche Zwischenübertrager ist zusätzlich abseits angeordnet (v. l. oben nach r. unten: Heiztrafo, AÜ, Siebdrossel, Zwischenübertrager)

Gruß
Herrmann

Zuletzt bearbeitet am 28.11.15 16:41

Datei-Anhänge
ecl11empfänger.png ecl11empfänger.png (476x)

Mime-Type: image/png, 19 kB

ChassisECL11.jpg ChassisECL11.jpg (358x)

Mime-Type: image/jpeg, 126 kB

nobbyrad58, Volker, joeberesf, Vorkreis und regency gefällt der Beitrag.
!
!!! Fotos, Grafiken nur über die Upload-Option des Forums, KEINE FREMD-LINKS auf externe Fotos.    

!!! Keine Komplett-Schaltbilder, keine Fotos, keine Grafiken, auf denen Urheberrechte Anderer (auch WEB-Seiten oder Foren) liegen!
Solche Uploads werden wegen der Rechtslage kommentarlos gelöscht!

Keine Fotos, auf denen Personen erkennbar sind, ohne deren schriftliche Zustimmung.

Den Beitrag-Betreff bei Antworten auf Threads nicht verändern!
28.11.15 16:53
wumpus 

Administrator

28.11.15 16:53
wumpus 

Administrator

Re: Baubericht: Empfindlicher Einröhren-Einkreiser mit ECL11 im 30er-Jahre-Chassis

Hallo Herrmann,

Obwohl das Schaltbild keine Erde-Buche aufweist und trotz der Netz-Polaritätsschutzschaltung würde ich in die Antennen-Leitung einen Trennkondensator einfügen (aus reiner Vorsicht).

Was hältst du von einem Kondensator über die Gleichrichterstrecke?

Im Pflichtenheft taucht der Begriff "Allstrom" auf, trotz Heiztrafo?

Was hältst Du von einem Kondensator parallel zur Glimmröhren am Ausgangstrafo?

Die Nutzung eines alten Chassis halte ich für eine gute Idee.




Gruß von Haus zu Haus
Rainer (Forumbetreiber)

"Vom Mund zum Ohr auf dem Strahle der elektrischen Kraft!"
Als MP3-Datei: http://www.welt-der-alten-radios.de/files/auf-dem-strahl.mp3

28.11.15 17:28
Herrmann 

500 und mehr Punkte

28.11.15 17:28
Herrmann 

500 und mehr Punkte

Re: Baubericht: Empfindlicher Einröhren-Einkreiser mit ECL11 im 30er-Jahre-Chassis

Hallo Rainer,

- sofern es möglich ist, möchte ich die Antennenspulen des Schwenkspulensatzes galvanisch getrennt vom Chassis halten, und somit auch Antennen- und Erdbuchse. Neben der Sicherheit verspreche ich mir auch weniger Störeinschleppung durch das Stromnetz. Ich muß das im Schaltplan noch aktualisieren.

- Selengleichrichter haben normalerweise genügend Eigenkapazität. Lediglich bei Brummproblemen werde ich diese Maßnahme probieren.

- "Allstrom" ist der falsche Begriff, aber jeder weiß was gemeint ist. Richtig wäre "halbgalvanischer Netzteil" aber da weiß niemand was gemeint ist

- ein Kondensator parallel zur Glimmlampe würde zur Höhendämpfung führen. Ein Reihenwiderstand wäre jedoch sinnvoll, um die Belastbarkeit der Anordnung zu erhöhen. Noch besser wäre vielleicht ein Leuchtstofflampen-Starter. Dieser Lampentyp hat eine höhere Zündspannung. Längere Überlastung führt zum Kontaktschluß und zum Auslösen der Anodensicherung. Ohne Gehäuse sieht er hinreichend "retro" aus.

Gruß
Herrmann

28.11.15 18:05
Dietmar-Klaus 

100-249 Punkte

28.11.15 18:05
Dietmar-Klaus 

100-249 Punkte

Re: Baubericht: Empfindlicher Einröhren-Einkreiser mit ECL11 im 30er-Jahre-Chassis

Hallo Herrmann

Wie bekommst du die Gitter1 von der ECL11 negativ, ich sehe keine Halbautomatische Gitter 1 Vorspannungserzeugung.

MfG. Dietmar-Klaus

Zuletzt bearbeitet am 28.11.15 18:08

28.11.15 18:08
Opa.Wolle 

500 und mehr Punkte

28.11.15 18:08
Opa.Wolle 

500 und mehr Punkte

Re: Baubericht: Empfindlicher Einröhren-Einkreiser mit ECL11 im 30er-Jahre-Chassis

JuhJuh, endlich mal wieder ein Bastler!
Gute Idee, das alte Chassis neu aufzubauen.
Bin auf die Fortsetzung sehr gespannt.

28.11.15 18:29
nobbyrad58 

500 und mehr Punkte

28.11.15 18:29
nobbyrad58 

500 und mehr Punkte

Re: Baubericht: Empfindlicher Einröhren-Einkreiser mit ECL11 im 30er-Jahre-Chassis

Hallo Herrmann!

Nun, ich würde einiges anders machen, aber warum kein L Eingang hinter einer GL Röhre? Das wäre die zeitgenössische Schaltung. Allerdings wurde der L Eingang, also erst die Drossel L dann der Ladeelko dann ein R und dann der Siebelko bei großen Geräten wie Kraftverstärker o.ä. verwendet.

MFG Nobby

28.11.15 19:03
Herrmann 

500 und mehr Punkte

28.11.15 19:03
Herrmann 

500 und mehr Punkte

Re: Baubericht: Empfindlicher Einröhren-Einkreiser mit ECL11 im 30er-Jahre-Chassis

@Dietmar-Klaus:

Zitieren:
- Gitterbatterie, dadurch Fortfall des Widerstandes in der Minusleitung, Chassis bekommt exakt N-Potential des Netzes
@Nobby: Eine Gleichrichterröhre verbietet sich aus Energiespargründen (siehe Lastenheft). Selengleichrichter (Entwicklung ab 1925) als offener Plattenstapel sind kein Stilbruch und daher willkommen.
Der originale Telefunken 512WL hatte übrigens einen Ladekondensator von 5µF und als Drossel die Lautsprecher-Feldspule, also eine ganz ähnliche Dimensionierung des Netzteils. Daher bin ich an der Stelle wirklich sehr zeitgenössisch, lediglich die 50µF Siebelko sind ein wenig Luxus.
Ein reiner L-Eingang funktioniert m.E. am besten mit einer zusätzlichen Freilaufdiode gegen Masse, damit die Drossel in der Gleichrichter-Sperrphase nicht unnötig gebremst wird. Moderne Stepdown-Wandler arbeiten so. Diese Lösung entfällt, da ein 2. Se-Gl. zu viel Aufwand wäre und Si-Dioden besser geeignet wären. Durch die 4,4µF auf 16H habe ich einen L-dominierten-Eingang, das genügt.

@Wolle: Freut mich, Publikum spornt mich an. :)

Gruß
Herrmann

28.11.15 20:13
ingodergute 

Moderator

28.11.15 20:13
ingodergute 

Moderator

Re: Baubericht: Empfindlicher Einröhren-Einkreiser mit ECL11 im 30er-Jahre-Chassis

Hallo Herrmann,

gute Idee und gute mechanische Umsetzung. Aber was spricht gegen eine halbautomatische Gittervorspannungserzeugung? Lithiumzellen gab es in den 30-er Jahren wohl nicht. Und die Halbautomatik ist eben eine (Anodenstrom-)Regelung!

Ich bin gespannt, ob Deine Skalenlampen die Reihenschaltung zur Geamtversorgung langfristig überleben. Ich würde ggf. noch einen Kondensator parallel zur Primärseite des Ausgangstrafos oder evtl. eine Gegenkopplung zur Begrenzung des Frequenzgangs nach oben vorsehen - falls HF-Reste die Endstufe erreichen und das Gerät zum Pfeifen neigt.

Gruß Ingo.

28.11.15 20:38
Herrmann 

500 und mehr Punkte

28.11.15 20:38
Herrmann 

500 und mehr Punkte

Re: Baubericht: Empfindlicher Einröhren-Einkreiser mit ECL11 im 30er-Jahre-Chassis

Hallo Ingo!

Auf die Gitterbatterie kam ich, weil ich eine Abneigung dagegen hatte, daß das Chassis-Potential gegenüber dem allgemeinen Erdpotential um 6V hochgelegt ist. Außerdem entfällt dieser Spannungsverlust. Andererseits, ich kann das eigentliche Chassis-Blech ja tatsächlich auf dem N-Potential belassen und nur die "Verdrahtungs-Masse" in der Nähe der Röhrenfassung um 6V hochlegen. Die Eingangskreise sind durch den Drehko Chassis-geerdet, aber die kann ich masseseitig über einen Kondensator auf die Verdrahtungs-Masse legen.

Zudem habe ich ein Micro-Relais, dessen Spulenwiderstand zufälligerweise exakt dem halbautomatischen Katodenwiderstand entspricht. Dieses Relais möchte ich für eine verzögerte Anodenspannungszuschaltung verwenden, um die Röhre schonend hochzufahren. (Details muß ich noch ausknobeln, auf keinen Fall ein Microcontroller ;)

Also danke für diesen Anstoß, ich werde mir etwas in dieser Richtung überlegen.

Die Skalenlampen haben 8V / 150mA (falsche Beschriftung im Schaltplan).

Gruß
Herrmann

28.11.15 21:35
Herrmann 

500 und mehr Punkte

28.11.15 21:35
Herrmann 

500 und mehr Punkte

Re: Baubericht: Empfindlicher Einröhren-Einkreiser mit ECL11 im 30er-Jahre-Chassis

Hallo zusammen, hier eine Aktualisierung und Fehlerbereinigung des Schaltplans.
- Schirmgitterstrom wird in die Anodensicherung mit einbezogen. Anderenfalls würde das Schirmgitter unnötig überlastet bei Auslösen der Anodensicherung. Das Lämpchen ist nur ein mäßig zuverlässiger Schirmgitter-Schutz und zudem teurer und schwerer zu tauschen als die Sicherung.
- Skalenlampen haben 8V / 150mA
- Antennenspulen sollen vom Gerät galvanisch getrennt werden
- Als Überspannungsschutz für die AÜ-Primärwicklung kommt ein Leuchtstofflampen-Starter zum Einsatz. Dieser hat eine höhere Zündspannung und schützt sich durch Bimetall-Kurzschluß selbst vor Überlastung und löst in diesem Fall (dafür muß die Überspannung aber länger andauern und kräftig sein) die Anodensicherung aus

Gruß
Herrmann

Datei-Anhänge
ecl11empfänger#2.png ecl11empfänger#2.png (378x)

Mime-Type: image/png, 20 kB

 1 2 3 4 5
 1 2 3 4 5
Herrmann   Gittervorspannungsgleichrichters   Baubericht   Empfindlicher   Leuchtstofflampen-Starter   Anodenspannungs-Trafowicklung   30er-Jahre-Chassis   10W-Kohleschichtwiderstände   Gittervorspannungserzeugung   Anodenspannungsgleichrichter   Netz-Polaritätsschutzschaltung   Vorkriegs-Kofferempfängern   Einröhren-Einkreiser   Hochvolt-Folienkondensatoren   Anodenruhestrom-Stelleinrichtung   Gittervorspannungsgleichrichter   Schrumpfschlauch-Knickschutz   Chassis   Gittervorspannungsgleichrichtung   Anodenspannungszuschaltung