| Passwort vergessen?
Sie sind nicht angemeldet. |  Anmelden

Sprache auswählen:

Wumpus Gollum Forum von
Wumpus Welt der (alten) Radios
Sie sind nicht angemeldet.
 Anmelden

Regenerativempfänger selbstgebaut
  •  
 1 2 3 4
 1 2 3 4
25.11.12 00:05
friedrich-kutnik 

500 und mehr Punkte

25.11.12 00:05
friedrich-kutnik 

500 und mehr Punkte

Regenerativempfänger selbstgebaut

Hallo an Alle!


Vor kurze Zeit bin ich fertig mit meinem Projekt, mit einem Regenerativempfänger.
Ich möchte mit ein paar Bilder und kurze Erklärungen zeigen wie das bei mir gelaufen hat.
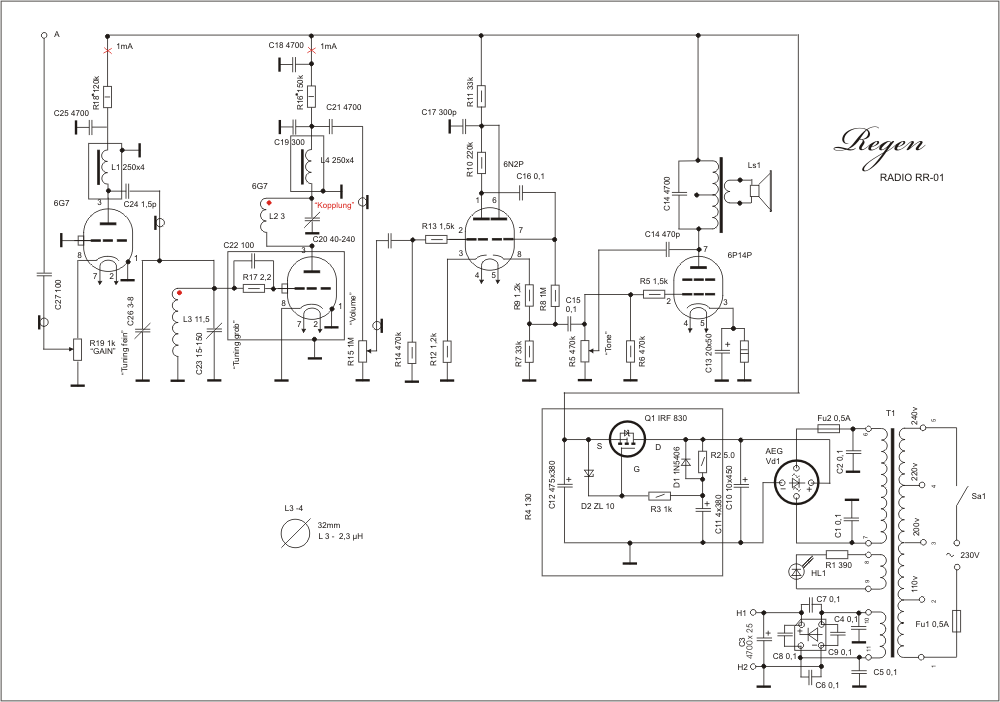
Zu erst habe ich ein passende Schaltplan im Internet gefunden, was nach meine Meinung war der richtige.
Das Empfänger bestand aus ein HFV mit die russisch Röre 6G7, Regenerator auch mit 6G7
und NFV auch mit russische 6N2P und 6P14P.
Nach alle Änderengen und Nachbesserungen Schaltplan saß schon so aus.
Und dann ging es los.

Hier noch ein kurzer Film (leider alle Kommentare auf russisch, aber es spiel keine große Rolle).
















Gruss Friedrich

Zuletzt bearbeitet am 25.11.12 13:40

Datei-Anhänge
4.jpg 4.jpg (382x)

Mime-Type: image/jpeg, 502 kB

11.jpg 11.jpg (376x)

Mime-Type: image/jpeg, 399 kB

37.jpg 37.jpg (408x)

Mime-Type: image/jpeg, 519 kB

60.jpg 60.jpg (389x)

Mime-Type: image/jpeg, 365 kB

64.jpg 64.jpg (382x)

Mime-Type: image/jpeg, 113 kB

Plan 01deutsch.gif Plan 01deutsch.gif (488x)

Mime-Type: image/gif, 60 kB

wumpus, Matt, roehrenfreak, Martin.M, apollo und joeberesf gefällt der Beitrag.
!
!!! Fotos, Grafiken nur über die Upload-Option des Forums, KEINE FREMD-LINKS auf externe Fotos.    

!!! Keine Komplett-Schaltbilder, keine Fotos, keine Grafiken, auf denen Urheberrechte Anderer (auch WEB-Seiten oder Foren) liegen!
Solche Uploads werden wegen der Rechtslage kommentarlos gelöscht!

Keine Fotos, auf denen Personen erkennbar sind, ohne deren schriftliche Zustimmung.

Den Beitrag-Betreff bei Antworten auf Threads nicht verändern!
25.11.12 08:09
wumpus 

Administrator

25.11.12 08:09
wumpus 

Administrator

Re: Regenerativempfänger selbstgebaut

Hallo Friedrich,

Dein 1-V-3 (Einkreis-Rückkopplungs-Audion mit aperiodischer HF-Vorstufe und drei NF-Stufen) gefällt mir sehr gut. Sauber aufgebaut und sieht auch richtig gut aus. Glückwunsch dazu. Vielen Dank auch für das Video. Was konntest Du damit für MW-Reichweiten nachts erreichen? Wie sieht es mit Kurzwellen-Durchschlägen im oberen Bandbereich aus?



Gruß von Haus zu Haus
Rainer (Forumbetreiber)

25.11.12 09:12
roehrenfreak

nicht registriert

25.11.12 09:12
roehrenfreak

nicht registriert

Re: Regenerativempfänger selbstgebaut

Hallo Friedrich,

so edel wirkende Heimbauten sieht man selten. Toll! Zunächst dachte ich ja, dass es sich um einen industriell hergestellten Bausatz handelt.

Wie auch Rainer schon fragt, würde mich die Empfangsleistung des Empfängers interessieren und an welcher Antenne du ihn betreibst.

25.11.12 10:41
Klaus 

500 und mehr Punkte

25.11.12 10:41
Klaus 

500 und mehr Punkte

Re: Regenerativempfänger selbstgebaut

Hallo Friedrich,

auch von mir große Anerkennung für deinen Eigenbau - toll gelungen.

Das Gehäuse sieht absolut Industrie mäßig aus; da kann ich glatt neidisch werden. Na ja, dafür fehlen mir leider auch die technischen Möglichkeiten zur Metallbearbeitung.

Viele Grüße
Klaus

25.11.12 10:46
friedrich-kutnik 

500 und mehr Punkte

25.11.12 10:46
friedrich-kutnik 

500 und mehr Punkte

Re: Regenerativempfänger selbstgebaut

Hallo Rainer und Jürgen,

danke für Ihre Bewertungen.
Mit MW ist nicht so gut, weil ich wohne in einem komplett abgeschirmte Gebäude und kriege außer Geräusche, nichts zu empfangen.
Ich kann nur Außenantenne auf dem Balkon benutzen und auch sehr beschränkt.
Dafür habe ich mir, nach viele Proben, Versuche, endlich eine Loop-Antenne gebaut,
die ich, wenn schon draußen dunkel ist, stehle raus. Aber die ist nur für SW bereich ausgelegt.

Das Radio habe ich im Bereich von 30mHz und runter bis MW betrieben.
Dafür waren verschiedene Spulen angefertigt. Hat alles funktioniert außer MW.
Da brauche ich wahrscheinlich noch eine spezielle Außenantenne.

Im ganzem bin ich nicht so ganz zufrieden. Mit dem Dings muss man noch weiter arbeiten.
Das wegen habe ich jetzt ein neues Projekt angefangen. Das zeigt schon bessere Resultat.
Da kann man schon Funkamateuren in Bereich von 20m hören.
Regenerator ist mit EF12 aufgebaut. Die Kopplungs-Einstellung ist nicht so scharf und bleibt
viel stabiler auf dem ganzem Wellenbereich. Und das sind die wichtigste sahen für so ein Gerät.
Das Radio ist erst mal noch auf eine Makelplatte und dazu auch kurze Video.
Die Kommentare sind leider auch wider auf russisch, weil das Video war für Russischsprachige
Forums gefertigt.
Aber ich denke da ist alles schon zu sehen.



Datei-Anhänge
an1.jpg an1.jpg (407x)

Mime-Type: image/jpeg, 464 kB

Катушки.jpg Катушки.jpg (400x)

Mime-Type: image/jpeg, 505 kB

25.11.12 11:05
friedrich-kutnik 

500 und mehr Punkte

25.11.12 11:05
friedrich-kutnik 

500 und mehr Punkte

Re: Regenerativempfänger selbstgebaut

Zitieren:
Na ja, dafür fehlen mir leider auch die technischen Möglichkeiten zur Metallbearbeitung.
Hallo Klaus,

mit die technischen Möglichkeiten ist bei mir auch sehr schlecht. Ich habe in Kleinem Kellerraum ein auch kleines Tischchen, wo steht eine billigste Bohrmaschine, ein Schraubstock, auch sehr klein und ein paar von Feile. Und das war’s.
Aber man kann nicht immer haben alles das, was man wünscht ...


Viele Grüße
Friedrich

25.11.12 11:34
qw123 

500 und mehr Punkte

25.11.12 11:34
qw123 

500 und mehr Punkte

Re: Regenerativempfänger selbstgebaut

Hallo Friedrich,

friedrich-kutnik:
Vor kurze Zeit bin ich fertig mit meinem Projekt, mit einem Regenerativempfänger.

so saubere Arbeit sieht man selten.

Noch eine Frage zum Schaltbild.
Der Kondensator C24 ist abweichend vom Schaltbild doch sicher am anderen Ende der Anodendrossel angeschlossen, also direkt an der Anode der ersten 6G7?

Auf MW habe ich gute Erfahrungen gemacht mit einer abgestimmten kleinen Rahmenantenne (ca. 30 x 40 cm, etwa 15 Windungen 1mm Cu, 50..550pF). Dein Radio sollte bei einer solchen Antenne an eine Anzapfung angeschlossen werden. Ca. 1/10...1/5 der gesamten Windungszahl.

Gruß

Heinz

25.11.12 12:39
klaus65555 

500 und mehr Punkte

25.11.12 12:39
klaus65555 

500 und mehr Punkte

Re: Regenerativempfänger selbstgebaut

Moin Friedrich,
nicht nur das Äußere, sondern auch der Aufbau innen ist Dir hervorragend gelungen.
Und das alles mit einer einfachen Werkstattausrüstung.
Meine Hochachtung.
Gruß
Klaus

25.11.12 13:46
friedrich-kutnik 

500 und mehr Punkte

25.11.12 13:46
friedrich-kutnik 

500 und mehr Punkte

Re: Regenerativempfänger selbstgebaut

Zitieren:
Der Kondensator C24 ist abweichend vom Schaltbild doch sicher am anderen Ende der Anodendrossel

Hallo Heinz,

ja das war ein Fehler beim Zeichnen. Schon korrigiert. Danke!

Gibt es von die Antenne ein Bild, weil das ist für mich hochinteressant, so eine Antenne aufzubauen?



Viele Grüße
Friedrich

25.11.12 15:24
MB-RADIO 

500 und mehr Punkte

25.11.12 15:24
MB-RADIO 

500 und mehr Punkte

Re: Regenerativempfänger selbstgebaut

Hallo Friedrich,

das gefällt mir sehr gut - Gratulation.
Ein wirklich sauberer Aufbau mit schon professionellem Aussehen. Eigentlich müßte das Radio ein Klarsichtgehäuse bekommen.
Hier sieht man Dein handwerkliches Geschick - auch mit wenig Möglichkeiten, läßt sich was Ordentliches bauen, es dauert halt nur etwas länger.

Mich würde mal interessieren wie Du die Skale hergestellt hast. Nutzt Du irgenein Programm um sowas zu entwerfen, und wenn ja, Welches ?

Als Antenne für LW und MW käme für Dich eventuell eine Aktivantenne mit drehbarem Ferritstab o.ä. in Frage.

Viele Grüße
Bernd

 1 2 3 4
 1 2 3 4
Einstellmöglichkeiten   Metallbearbeitung   Friedrich   Empfänger-Eingang   Einkreis-Rückkopplungs-Audion   friedrich-kutnik   selbstgebaut   Kopplungs-Einstellung   Kurzwellen-Durchschlägen   Verbindungsleitung   radiomuseum-bocket   Rausch-Verhältnis   Antennen-Anpaßgerät   heruntertransformiert   Wicklungsrichtung   Regenerativempfänger   Werkstattausrüstung   Eingangswiderstand   Russischsprachige   Resonanzwiderstand