| Passwort vergessen?
Sie sind nicht angemeldet. |  Anmelden

Sprache auswählen:

Wumpus Gollum Forum von
Wumpus Welt der (alten) Radios
Sie sind nicht angemeldet.
 Anmelden

Zwei-Transistor-Audion
  •  
 1
 1
23.07.12 00:16
NorbertWerner 

500 und mehr Punkte

23.07.12 00:16
NorbertWerner 

500 und mehr Punkte

Zwei-Transistor-Audion

Hallo zusammen,

ich weiss nicht, ob ich hier der Einzige bin, der E.l.e.k.t.o.r liest? Ich schätze sie seit (sehr) langer Zeit. Ein Beitrag in der letzten Ausgabe hat mich allerdings verwundert. Hier wird ein 'Zwei-Transistor-Audion mit Rahmenantenne beschrieben (Ein Schaltplan ist natürlich auch dabei).
Es zeigt sich doch mal wieder, dass die sogenannte 'alte Audion-Technik' immer noch nicht in Vergessenheit geraten ist.

Gruss
Norbert

Zuletzt bearbeitet am 23.07.12 00:17

Noch gefällt der Beitrag keinem Nutzer.
!
!!! Fotos, Grafiken nur über die Upload-Option des Forums, KEINE FREMD-LINKS auf externe Fotos.    

!!! Keine Komplett-Schaltbilder, keine Fotos, keine Grafiken, auf denen Urheberrechte Anderer (auch WEB-Seiten oder Foren) liegen!
Solche Uploads werden wegen der Rechtslage kommentarlos gelöscht!

Keine Fotos, auf denen Personen erkennbar sind, ohne deren schriftliche Zustimmung.

Den Beitrag-Betreff bei Antworten auf Threads nicht verändern!
25.07.12 21:46
joeberesf 

500 und mehr Punkte

25.07.12 21:46
joeberesf 

500 und mehr Punkte

Re: Zwei-Transistor-Audion

Hallo Norbert, hallo zusammen,

nein den Elektor habe ich mir schon lange nicht mehr gekauft. Ich bin eigentlich nur noch über www. am schmökern.
Ab und zu gehe ich in den Franzis /Elo- Verlag online und schau mir die neuesten Bastelprojekte an. Dort gibt
es auch eine ganze Menge Radiotechnik, Bastelvorschläge und Bausätze. Hier braucht man auch nur eine Registrierung
und hat weiter keine Verpflichtungen.

Ich habe ein bisschen recherchiert und konnte ein Bild vom Zwei- Transistor- Audion finden. Die Schaltung ist
wohl vom bekannten Autor Burkhard Kainka. Ein Schaltbild konnte ich dann auf einer anderen Seite finden,...
allerdings hier mit zwei weiteren NF- Stufen. Bei Elektor kann man wohl downloads durchführen, aber ich habe
nicht den Eindruck das alles freeware ist. Eine Registrierung ist auch hier notwendig.

Einige von Euch wissen, dass ich ein großer Freund des Einkreisers bin und
schon einige Schaltungen diesbezüglich im WGF vorgestellt habe. Insbesondere
der gute alte AM- Schaltkreis TA7642 gehört dabei zu meinen persönlichen Favoriten.
Mein vorgestelltes Kurbelradio oder das Minnisolarradio beinhalten diesen Schaltkreis.

Wo ist nun der Zusammenhang zu Deinem Beitrag? Es geht um Audionschaltungen die uns faszinieren.
Kann man ein Radio mit dem TA7642 bauen, das eine Rückkopplng hat? Muss ich dazu den AM- Chip aufsägen und
dann etwas innen anlöten?

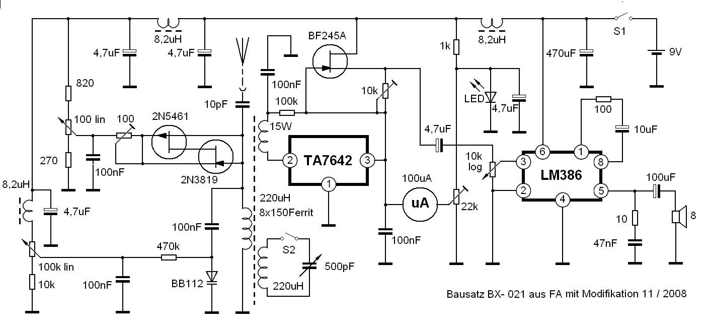
Durch einen Artikel im FA von 2008, stieß ich auf den Radiobausatz BX-021, der ab 2007 zum Kauf angeboten wurde. Leider ist dieser interessante Bausatz heute nicht mehr erhältlich. Um weitergehende Informationen zu erhalten, kontaktierte ich den Autor des Artikels DLX1R. Der freundliche Herr, der früher in der DDR, in der Fernsehentwicklung arbeitete, bot mir seinen letzten vorhandenen Bausatz an und so kam es, dass ich dieses wunderbare Radio mein Eigen nennen darf. Für starke Ortssender
ist das Gerät noch weitergehend modifiziert.

Die Entdämpfung des Elektor Zwei-Transistor-Audion erinnert mich an dieses Gerät, sodass ich Deinen Beitrag
zum Anlass nehme, dieses kleine Audion kurz vorzustellen.

Foto und Plan habe ich selbst gemacht, sodass keine Rechte verletzt werden.

Das Radio hat drei interessante Teilschaltungen, die über die Standartbeschaltung des TA7642 weit hinaus gehen.

1. Abstimmung über eine Kapazitätsdiode (BB112). Die Sendereinstellung erfolgt über ein 100k- Potentiometer. Diese Schaltungsvariante, ist der herkömmlichen Abstimmung mittels Drehko ebenbürtig und eine preiswerte Alternative.

2.Die Entdämpfung des Schwingkreises mittels Lambdadiode, war für mich absolutes
Neuland. Sie funktioniert über die beiden Fet´s 2N5461 und 2N3819. Der Schwingungseinsatz ist sehr weich und
kann bei schwachen Signalen richtig gut eingestellt werden. Die Trennschärfe ist beeindruckend. Für hartgesottene
Ortsender, ist zusätzlich ein Sperrkreis montiert. Dieser lässt auch bei voll ausgerichteten Ferritstab, vollständig filtern.

3.Abstimmung des Arbeitspunktes über BF245A vermeidet Verzerrungen und Übersteuerung des TA7642. Es gibt dazu
auch Widerstandstabellen im www. die eine manuelle Regelung ermöglichen.

Ja,.ich bin ein absoluter Fan des Audions, ob mit Transistor oder Röhre. Die Schaltung mit dem superemfindlichen und
hochverstärkenden TA7642 ist das leistungsstärkste Audion was ich bis jetzt in den Fingern hatte.

Viel Spaß und Gruß

Joe

Sperrkreis, Schalter und uA- Meter nicht im original Bausatz.


Antennenanschluss nur optional...funktioniert perfekt mit dem Ferritstab.(150mm)


Foto und Plan @joeberesf 11/2011


Zuletzt bearbeitet am 25.07.12 22:45

Datei-Anhänge
Bausatz  BX-021 mit TA7642 und Lambda Diode.JPG Bausatz BX-021 mit TA7642 und Lambda Diode.JPG (2031x)

Mime-Type: image/pjpeg, 342 kB

TA7642 mit Entdämpfung.PNG TA7642 mit Entdämpfung.PNG (2283x)

Mime-Type: image/x-png, 76 kB

25.07.12 23:12
NorbertWerner 

500 und mehr Punkte

25.07.12 23:12
NorbertWerner 

500 und mehr Punkte

Re: Zwei-Transistor-Audion

Hallo Joe,

ich hatte den Beitrag nur erwähnt, um zu zeigen, dass es sich noch lohnt, die Audion-Technik in einer bekannten Elektronikzeitschrift zu veröffentlichen.
Leider haben sich die meisten anderen Zeitschriften (fast) nur noch auf Computertechnik in Verbindung mit Digitaltechnik 'eingeschossen'. Mal sehen wie lange das gut geht, denn die Digitaltechnik in Form von z.B. DIL-Gehäusen wird es ja auch bald nicht mehr geben. SMD-Bausteine mit Adaptern auf Steckboards, das ist ja auch keine Lösung. Also bleibt nur noch ein Spice-Programm und das macht mich ehrlich gesagt auch nicht an.

Was Dein Radio angeht, der TA ist wirklich ein gutes Teil. Ich habe mal Versuche mit dem baugleichen (aber nicht Pin-Kompatiblen) ZN414 gemacht. Der Empfang war nicht schlecht. Als Verstärker hatte ich einen TBA800 verwendet. Man kommt hier mit minimaler externer Beschaltung aus. Bei dem LM386, den Du verwendest ist der externe Aufwand ja genauso gering.

Vor kurzem habe ich eine Schaltung mit dem TCA440 entdeckt. Für eine Empfängerschaltung bis zum Demodulator ist hier alles was Halbleiter heisst, in einem IC (ausser zwei Dioden AA119). Mal schauen, ob man das IC noch bekommt.

Gruss
Norbert

25.07.12 23:41
joeberesf 

500 und mehr Punkte

25.07.12 23:41
joeberesf 

500 und mehr Punkte

Re: Zwei-Transistor-Audion

Hallo Norbert,

der TCA440 ist noch erhältlich. Schau mal beim blauen R. Kostet knappe 9€.

Dieser Chip hat ja dann auch eine ZF usw..eigentlich ein komplettes Radio. Der TA oder ZN hat den
Vorteil, das er mit kleinsten Strömen und Spanunngen auskommt und damit dann schon einen kleinen Hörer
versorgt. Ab knappe 1V /100uA fängt er an gut zu funktionieren.

Gruß

Joe

26.07.12 02:18
qw123 

500 und mehr Punkte

26.07.12 02:18
qw123 

500 und mehr Punkte

Re: Zwei-Transistor-Audion

Hallo zusammen,

joeberesf:
der TCA440 ist noch erhältlich. Schau mal beim blauen R. Kostet knappe 9€.

wahrscheinlich mit massiv vergoldeten Pins.
Anderswo ist er auch schon für die Hälfte erhältlich.
Siehe z.B. im Shop einer bekannten Zeitschrift für Funkamateure.
Suchmaschine --> Box73 tca440

Gruß

Heinz

26.07.12 21:55
joeberesf 

500 und mehr Punkte

26.07.12 21:55
joeberesf 

500 und mehr Punkte

Re: Zwei-Transistor-Audion

Hallo Heinz,

ja fein Dein Tipp. Kannte ich noch nicht .

Hier gibt es einiges zu finden.

Danke und Gruß

joe

qw123:
Suchmaschine --> Box73 tca440


Zuletzt bearbeitet am 26.07.12 21:57

26.07.12 23:12
NorbertWerner 

500 und mehr Punkte

26.07.12 23:12
NorbertWerner 

500 und mehr Punkte

Re: Zwei-Transistor-Audion

Hallo Heinz,

der Goldpreis steigt doch.
Scherz beiseite, es ist natürlich gut, wenn man die Teile billiger bekommt. Ich nuss aber gestehen, manchmal bin ich froh, wenn man gewisse Teile überhaupt noch bekommt. Für das 'Blitz-Emblem' einer ROCK-OLA z.B. muss man schon 190Euronen hinblättern. Das Teil hat weder eine elektrische, noch eine mechanische Funktion. Es ist 'nur' ein Symbol.

Gruss
Norbert

 1
 1
Elektronikzeitschrift   Fernsehentwicklung   Antennenanschluss   Minnisolarradio   superemfindlichen   Standartbeschaltung   leistungsstärkste   Audionschaltungen   Widerstandstabellen   Verpflichtungen   Sendereinstellung   Pin-Kompatiblen   Digitaltechnik   Zwei-Transistor-Audion   hochverstärkenden   Schaltungsvariante   Bastelvorschläge   Empfängerschaltung   Schwingungseinsatz   Kapazitätsdiode