| Passwort vergessen?
Sie sind nicht angemeldet. |  Anmelden

Sprache auswählen:

Wumpus Gollum Forum von
Wumpus Welt der (alten) Radios
Sie sind nicht angemeldet.
 Anmelden

SAQ-Panoramic-VLF-Receiver v0.98 mit Rahmenantenne und rauscharmer Vorstufe
 1
 1
06.12.25 00:01
basteljero 

500 und mehr Punkte

06.12.25 00:01
basteljero 

500 und mehr Punkte

SAQ-Panoramic-VLF-Receiver v0.98 mit Rahmenantenne und rauscharmer Vorstufe

Hallo,
Die Angabe "50Hz Bandbreite" der v98.0-Version des kostenfreien SAQ-SDR-Empfängers für den
PC machte neugierig.
Und nachdem mir jemand freundlicherweise einen Artikel aus einer Funkamateur-Zeitschrift
zukommen ließ, musste das Programm natürlich ausprobiert werden.
An dieser Stelle gefunden:
h t t p s://dl1dbc.net/SAQ/

War scheinbar alles bereits da:
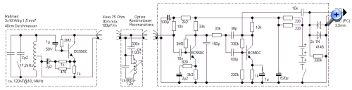
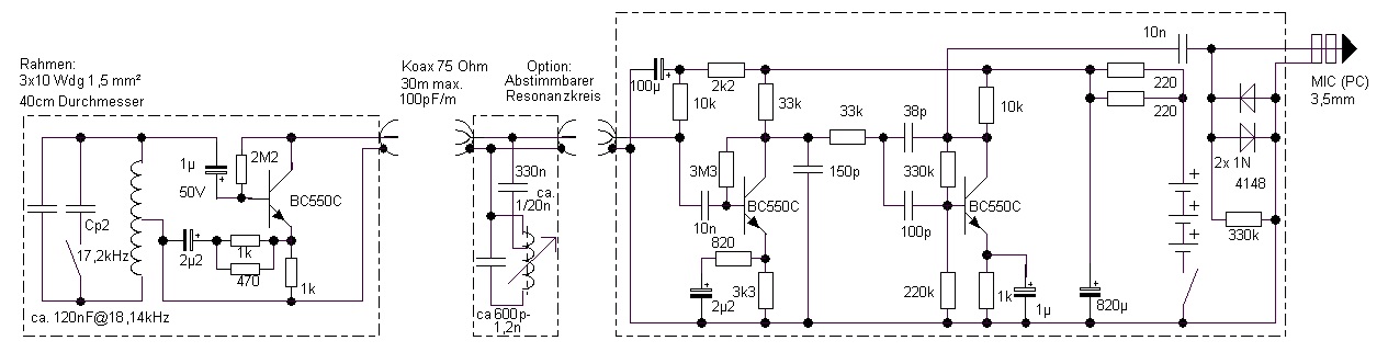
40cm-aktive Rahmenantenne und ein kleiner SAQ-Selbstbau-Empfänger als Spannungs-Versorgung.
https://www.wumpus-gollum-forum.de/forum...d=22&page=2
Fehlte also nur noch der 3,5mm Klinkenstecker mit Schutzbeschaltung für den Mikrofon-Eingang
des PC.
Ergebnis: Niederschmetternd, nur HWU knapp überm Rauschen, das auf der -90dB-Linie lag.
Von den PC-Einstellungen schien alles ok.
Brechstange:
Mikrofonverstärkung runter (Rauschpegel senken) und die "taube" Soundarte des billig-PC
mit rauscharmem Vorverstärker anbrüllen, in der Hoffnung, dass die dann nicht in die Begrenzung geht.

Ein kleines Projekt, als Vorverstärker reichen ja 2 Transis völlig aus, und ein Schönheitswettbewerb
soll das Zeug ja auch nicht gewinnen. Nur zuverlässig sein.
Und rauscharm, deshalb wurde die erste Verstärker-Stufe noch etwas optimiert.



Mikrofon-Regler runter auf 20% und die "Rauschlinie" bleibt konstant unter -105 dB, auch wenn
der 2-stufige Verstärker ohne angeschlossenen Rahmen vorgeschaltet ist.
Das nachfolgende Bild zeigt die drastische Verbesserung, die Verstärkung wurde danach von
30-fach auf 60-fach erhöht. (s. Schaltung oben).
Die "optionale" zusätzliche Selektion mit dem Abstimmkreis war nicht eingeschaltet.

Sie kommt aber bei Empfang von SAQ ohne Ausnahme immer zum Einsatz.



Rhauderfehn auf 23,4 kHz kommt hier brachial, wird aber durch den Rahmenkreis unter den
Pegel von HWU auf 18,4 kHz herabgedrückt.

Ist eine solche Antennenkreis-Selektion aber bei diesem SDR überhaupt notwendig bzw. sinnvoll ?
Dazu wurde im Vorfeld ein einfacher Test mit dem 48mm-Schalenkern-Resonanzkreis vorgenommen:


Wie sich zeigt, kann auf maximale Verstärkung nur dann gegangen werden, wenn das HWU-Signal,
das als starker Störer wirkt, abgesenkt wird.
Klar, ein PC ist eben kein EB-500 (https://n1ul.com/eb500.php#)
Apropos:
"Analoge Vorkonditionierung" wird das im Fachjargon genannt.
(https://wiki.oevsv.at/wiki/Kategorie:SDR..._er_aussehen%3F)
https://n1ul.com/SDR_und_mehr.php

Weitere Tests:



Die moderate Resonanzüberhöhung des Rahmens mit Cp=140nF ist deutlich zu erkennen.(2)
Auch jetzt, im Winter, liegt der Hintergrund deutlich über dem Antennen- und Verstärker-Rauschen. (2)
Der liegende Rahmen zeigt, dass de Störungen teils sehr erheblich sind (3,4) Stromnetz ?

Die 70cm-Stabantenne folgt der Theorie und fängt mehr Müll ein (5).
Die atmosphärischen Störungen äußern sich darin, dass das Panoramabild viel unruhiger wirkt als mit
dem Rahmen.
Die Antenne ist aber sehr einfach zu bauen und der Höreindruck ist besser als das Panoramabild
vermuten lässt.
(https://www.wumpus-gollum-forum.de/forum...22&page=1#8)

Fazit:
Ein einfach zu bedienendes und vor allem schmalbandiges SDR für den PC das vie Spaß macht und den Bastelspaß
nicht zu kurz kommen lässt.
Denn "plug and play" lässt das Programm nicht zeigen, was es kann. Jedenfalls nicht
auf meinem "Mini-PC" im konventionellen Gehäuse.

Gruß
Jens

Zuletzt bearbeitet am 16.01.26 18:47

Datei-Anhänge
RDL-Innen_und Außen_2025-12-05.jpg RDL-Innen_und Außen_2025-12-05.jpg (49x)

Mime-Type: image/jpeg, 406 kB

Wirkung optionaler Resonanzkreis 2025-12-05.jpg Wirkung optionaler Resonanzkreis 2025-12-05.jpg (47x)

Mime-Type: image/jpeg, 416 kB

Störpegel-Tests _2025-12-06.jpg Störpegel-Tests _2025-12-06.jpg (47x)

Mime-Type: image/jpeg, 620 kB

Schaltung für  SAQ-Ranorama-SDR-Empänger_2026-01-16.jpg Schaltung für SAQ-Ranorama-SDR-Empänger_2026-01-16.jpg (29x)

Mime-Type: image/jpeg, 112 kB

!
!!! Fotos, Grafiken nur über die Upload-Option des Forums, KEINE FREMD-LINKS auf externe Fotos.    

!!! Keine Komplett-Schaltbilder, keine Fotos, keine Grafiken, auf denen Urheberrechte Anderer (auch WEB-Seiten oder Foren) liegen!
Solche Uploads werden wegen der Rechtslage kommentarlos gelöscht!

Keine Fotos, auf denen Personen erkennbar sind, ohne deren schriftliche Zustimmung.

Den Beitrag-Betreff bei Antworten auf Threads nicht verändern!
07.12.25 18:36
basteljero 

500 und mehr Punkte

07.12.25 18:36
basteljero 

500 und mehr Punkte

Re: SAQ-Panoramic-VLF-Receiver v0.98 mit Rahmenantenne und rauscharmer Vorstufe

Moin,

Zitieren:
"Ein SDR Empfänger ist immer schlechter als die
traditionelle Lösung mit dem analogen Eingangsteil. Die Lösung ist
ein Hybrid wie z.B. der XK 4100 von Rohde und Schwarz oder auch
der 8751 von ICOM. Das Beste beider Welten.
Prof. Dr. U.Rohde
https://n1ul.com/SDR_und_mehr.php
im Detail:
https://www.rohde-stiftung.de/documents/...oncepts_V5a.pdf

Der in dem Interview erwähnte Resonanzkreis ist hier mit einem 48mm Schalenkern realisiert,
dessen Abstimmkern in eine Kugelschreiber-Feder eingespannt ist-
Angelötet an die Spitze einer langen Spax-Schraube.
Weichholz-Klotz, Parallel-Kapazität (MKP oder FKP-ondensatoren und fertig ist der
SAQ-Abstimmkreis- (16 kHz - 18,6 kHz).

Alles wieder im herrlich unkonventionellen Rundgehäuse mit Twist-off-Frontplatte.

Der SDR bekommt Scheuklappen, keine auch noch so starke Störung außerhalb des Nutzbereiches
kann Ärger machen.
Bild zur Tonaufnahme:

Die Datei "frequency.txt" wurde angepasst, denn bei hartnäckigen Störern zb. 20 Hz abseits der
Nutzfrequenz kann man auch gut auf der Flanke des 50Hz-Filters arbeiten.
Die Verstimmung dann in der "Callsign"-Zeile zu erkennen.

Beispiel:
Hier vor Ort empfängt der Rahmen morgens einen fiesen Störer irgendwo bei 17980 kHz.
Der vermischt sich mit RDL, wenn der 50 Hz-Filter mittig steht.
etwas unterhalb runtergescrollt (17920 kHz) ist der Störer weg und RDL wieder ungestört.

Glücklicherweise ist hier der Bereich um die 17200 kHz einigermaßen ungestört.
Es kommt wohl immer auf die spezifische Situation am Empfangsort an, und hier kann das
Programm im Vergleich zu sehr einfach gehaltenen Aufbauten enorm helfen.

Hier, im "Maidenhead-grid" JO43IV stellt sich die Situation so dar:
-Moderate Vorselektion durch abgestimmte aktive Rahmenantenne (17,2 kHz / 18,15 kHz umschaltbar.
-Schalenkern-Resonanzkreis, abstimmbar, wenig gedämpft.

In der Aufnahme "Rauschen" sind folgende Abschnitte zu hören:
-2400 Hz Bandbreite, Antenne nicht angeschlossen
(Rauschen der Soundcard /Abtastrauschen etc. 2-Transistor-Vorverstärker-Rauschen vernachlässigbar)
-2400 Hz, Antenne eingesteckt.
(Neben atmosphärischen Störungen ist HWU mit hoher NF-Frequenz noch zu hören)
-1000 Hz
-300 Hz
-100 Hz
-50 Hz
-50 Hz, Antenne ausgestöpselt.

Hörvergleich mit Web-SDR:
Das SAQ-Panoramic V098SDR zeigt sich im Hörvergleich mit einem "guten" kiwi-Web-SDR als mindestens
ebenbürtig.
Bei gleicher Bandbreiten-Einstellung klingt das Signal Störungsfreier, auch wird der "RDL-Pilotton"
vollständig ausgeblendet. Fldigi zeigt deutlich, dass die Flanken des 50 Hz-Filters steil sind.

Rauschen Rahmenantenne:

Da die erste Eingangsstufe den größten Rauschpegel liefert, wurde die Rahmenantenne mit 40cm
Durchmesser recht großzügig bemessen.
https://www.wumpus-gollum-forum.de/forum...d=22&page=2

Es zeigte sich aber bei der Bandbreiten-Messung, dass der Resonanzwiderstand niedriger war als erwartet,
um die 2600 Ohm:

Das ergibt wegen der Symmetrierung des Rahmens 650 Ohm am Transistor.
Gemäß den Ausführungen in diesem Tutorium wurde der Emitter-Widerstand reduziert und der zu hohe
Bass-Schutzwiderstand entfernt.
https://www.elektronikinfo.de/strom/transistorrauschen.htm
Weitere Verbesserung könnte der Einsatz eines anderen, noch rauschärmeren Transistors bringen.

Aber auch mit dem BC550C ist die niedrigste Ausgangsspannung, welche der liegende Rahmen in einer
störungsarmen Ecke de Bastelhöhle bringt, 40mVpp.
Bei Einschaltung eines 660 Ohm-Ersatzwiderstandes anstelle der Empfangsspule sind es lediglich 4mVpp.
Die Gesamtverstärkung ist ohne Abstimmkreis und lange Koax-Zuleitung etwa 25 x 60 = 1600-fach

Gruß
Jens

Zuletzt bearbeitet am 17.12.25 17:40

Datei-Anhänge
18140_kHz Bild kiwi-Referenz-SDR.mp3 18140_kHz Bild kiwi-Referenz-SDR.mp3 (52x)

Mime-Type: audio/mpeg, 64 kB

Platine 2025-12-07.jpg Platine 2025-12-07.jpg (59x)

Mime-Type: image/jpeg, 148 kB

RDL-18140 kHz mit Vorselektion 2025-12-07.jpg RDL-18140 kHz mit Vorselektion 2025-12-07.jpg (42x)

Mime-Type: image/jpeg, 445 kB

Störung 17980 kHz - RDL-cw 17920 kHz .mp3 Störung 17980 kHz - RDL-cw 17920 kHz .mp3 (47x)

Mime-Type: audio/mpeg, 33 kB

SAQ-SDR-rev98__Rauschen und Bandbreite mit Resonanzkreis und resonanter 40cm-Rahmenantenne.mp3 SAQ-SDR-rev98__Rauschen und Bandbreite mit Resonanzkreis und resonanter 40cm-Rahmenantenne.mp3 (48x)

Mime-Type: audio/mpeg, 101 kB

Hörvergleich kiwi-SAQ-Panoramic_v098 mit Vorkreis und Rahmen.mp3 Hörvergleich kiwi-SAQ-Panoramic_v098 mit Vorkreis und Rahmen.mp3 (53x)

Mime-Type: audio/mpeg, 52 kB

Hörvergleich kiwi-V0.98-Programm mit Schaltung 2025-12-09.jpg Hörvergleich kiwi-V0.98-Programm mit Schaltung 2025-12-09.jpg (54x)

Mime-Type: image/jpeg, 13 kB

40cm-Rahmen_2025-12-12.jpg 40cm-Rahmen_2025-12-12.jpg (44x)

Mime-Type: image/jpeg, 256 kB

19.12.25 18:19
basteljero 

500 und mehr Punkte

19.12.25 18:19
basteljero 

500 und mehr Punkte

Re: SAQ-Panoramic-VLF-Receiver v0.98 mit Rahmenantenne und rauscharmer Vorstufe

Hallo,
bei der heutigen Testsendung (19.12.2025) hat sich die Kombination "analoge Vorselektion + digitales SDR"
sehr gut bewährt.

Neben dem "SAQ-SDR-V.98" Programm wurde noch "audacity" zur Aufnahme und "fldigi" als NF-Wasserfallanzeige
und Decodierung angeworfen (Bild 2):


Bild 1:
Schon längere Zeit vorher war ein sehr schwaches Signal zu hören, konnte aber nicht klar SAQ zugeordnet werden.
Es ähnelte zu stark einem hier (JO43iv) Störsignal, aber die Frequenzabweichung war untypisch.
Bild 3:
Zeigt den Grundpegel nach der Sendung, das kiwi-web-SDR in Wlhelmshaven zeigt etwa -115dBm
Die beiden Vorkreise (Rahmenantenne + Schalenkern-Resonanzkreis) unterdrücken Störer wirksam,
HWU knapp über dem Grundstörpegel auf 17,2 kHz, DHO38 darunter.

Bild 4 :
Zeigt den nun eindeutig zuordbaren Restträger
Bild 5:
Zeigt einen Test mit einer sehr starken Abweichung +/- 50Hz von der SAQ-Sollfrequenz.
"Merkwürdigerweise" bleibt der Pegel der Alexanderson-multiplen Antenne konstant.

Gruß
Jens

Zuletzt bearbeitet am 21.12.25 15:36

Datei-Anhänge
Testsendung-SAQ-Schleife- 2025-12-19_SAQrxv098.mp3 Testsendung-SAQ-Schleife- 2025-12-19_SAQrxv098.mp3 (39x)

Mime-Type: audio/mpeg, 120 kB

SAQ-Test-Transmission 2025-12-19_erste Signale-Vergleiche.jpg SAQ-Test-Transmission 2025-12-19_erste Signale-Vergleiche.jpg (40x)

Mime-Type: image/jpeg, 903 kB

20.12.25 15:26
Martin.M 

500 und mehr Punkte

20.12.25 15:26
Martin.M 

500 und mehr Punkte

Re: SAQ-Panoramic-VLF-Receiver v0.98 mit Rahmenantenne und rauscharmer Vorstufe

dass der etwas rumeiert zeigt doch nur es ist alles in Ordnung, macht der beim hochfahren immer.
Für einen Motor (ohne Quarzsteuerung...) ist das schon ordentlich stabil. Es ist aber ratsam nicht zu schmalbandig ranzugehen bzw. etwas nachzutunen wenn er nicht genau auf .200 ist :-)

20.12.25 17:50
basteljero 

500 und mehr Punkte

20.12.25 17:50
basteljero 

500 und mehr Punkte

Re: SAQ-Panoramic-VLF-Receiver v0.98 mit Rahmenantenne und rauscharmer Vorstufe

Hallo Martin,

Was das Nachstimmen betrifft, ist es glücklicherweise bei dem "v.0.98-Programm" nicht notwendig:

Normalerweise ist die Frequenzabweichung sehr gering, +- 10 Hz sind genannt, man war auch schon mal
damit zufrieden auf 17,180 kHz zu senden.
Das hätte man auch mit dem 50Hz-Filter des Programms hören können.

Mit dem 300Hz- und dem 100Hz-Filter kann man auch breiter beobachten, was gestern notwendig war.

Die Testausstrahlungen sind besonders interessant, weil da natürlich auch etwas "mit dem Sender gespielt" wird.

Dann kann man förmlich hören, wie die Regelung mit der Leistungsabgabe und der drehenden Masse der
Maschine kämpft, immerhin 6 Tonnen oder so...


Aber das Ende dieser Ausstrahlungen ist eigentlich immer gleich:
Die letzte Einstellung ist stabil, die Tastung wird weggenommen und die Anlage runtergefahren,
wie das in den Videos gezeigt wird.

Das aber der Sender zunehmend leiser wird und sich dann mit einem "chirp" nach unten verabschiedet,
das habe ich bis jetzt noch nicht beobachtet.



Warten wir mal, was Fredrik dazu schreibt.

Gruß
Jens

Zuletzt bearbeitet am 20.12.25 17:52

Datei-Anhänge
Ende_Test-Transmission 2025-12-19 .jpg Ende_Test-Transmission 2025-12-19 .jpg (35x)

Mime-Type: image/jpeg, 82 kB

08.02.26 12:09
basteljero 

500 und mehr Punkte

08.02.26 12:09
basteljero 

500 und mehr Punkte

Re: SAQ-Panoramic-VLF-Receiver v0.98 mit Rahmenantenne und rauscharmer Vorstufe

Moin,

Beim Hören vom Web-SDR-Twente als auch bei den "kiwis" fiel eine
Merkwürdigkeit auf:
Es "knackt" mehr oder weniger stark, und zwar abseits der eigentlichen
Bandbreite.
Selbst dann, wenn die auf den minimal möglichen Wert eingestellt ist.

Mit "fldigi" kann das gut sichtbar gemacht werden:


Der SAQ-Panoramic-receiver v.098 verhält sich dagegen wie ein
analoger Empfänger und zeigt diese Erscheinung nicht.
Es mag an der Vorselektion liegen, die bestand aus dieser Ferritstab-
Antenne:
https://www.wumpus-gollum-forum.de/forum...amp;thread=26#3
Dazu kommt dann noch der nachgeschaltete Selektionskreis.
Die Situation bei der gewählten Einstellung stellt sich dann so dar:
Rauschen Empfangsantenne, Vorstufe, Schalenkern, Soundcard (!) -80 db (-90 db mit Abschirmung)
Hintergrund morgens Minimum -75 dB
Hintergrund tagsüber Maximum -60 dB
HWU-Seitenband auf RDL-Frequenz 18,14 kHz : -50 dB
RDL "schwach" : -40 db
RDL "stark" : -30 dB
Anfang Übersteuerung V0.98-SDR -10 dB bis 0 dB.

Ohne Vorkreise würde hier am Standort DHO38 mit satten 30dB mehr (S9+30 gegenüber S7 von RDL)
extreme NF-Störsignale verursachen.
----
Positiv fällt auch auf, dass die 50 Hz-Bandbreite des Programms "echte" 50 Hz sind.
Könnte sogar noch weniger sein, für extrem schwierige Empfangs-Situationen.

Gruß
Jens

Zuletzt bearbeitet am 09.02.26 13:45

Datei-Anhänge
kiwi-6Hz vs V098 50 Hz Ferrit-Loop und Resonanzkreis___2026-02-06.jpg kiwi-6Hz vs V098 50 Hz Ferrit-Loop und Resonanzkreis___2026-02-06.jpg (19x)

Mime-Type: image/jpeg, 151 kB

20.02.26 20:21
basteljero 

500 und mehr Punkte

20.02.26 20:21
basteljero 

500 und mehr Punkte

Re: SAQ-Panoramic-VLF-Receiver v0.98 mit Rahmenantenne und rauscharmer Vorstufe

Hallo,
Der SAQ-Verstärker für das SDR ist zwar schön einfach, aber das Herausführen des
Mikrofoneingangs des PC über einige 10 Meter ist etwas unschön.
Sauberer ist eine Potentialtrennung, man hat dann auch nicht so das Problem
mit Störungseinkopplung über die Koax-Masse.

Denn nähert man beispielsweise die Ferritstabantenne dem PC, so zeigt sich ein
breitbandiges Störungsspektrum, das gleiche gilt für Schaltnetzteile, obwohl deren
Schaltfrequenz höher liegt als 17,2 kHz.

Daher wurde aus der Dämpfungshülse eines alten PC-Kabels(geschlossen, kein Klappferrit)
ein resonanter Übertrager gebaut.
Er ist durch die Transistor-Stufe stark bedämpft, die Resonanzkurve verhältnismäßig
breit und so kann die "RDL Kontrollfrequenz" ohne weiteres empfangen werden.

Die zusätzliche Selektion durch abstimmbaren Vorkreis entfällt, ebenso eine
Transistor-Verstärkerstufe:


Dafür ist jetzt eine fest auf 17,3 kHz abgestimmte Antenne in Arbeit, als Stabantenne
in 3m Höhe zeigt sich die Wirksamkeit des Trennübertragers:

Der eingeschleppte Störpegel ist mehr als doppelt so hoch (8dB), deutlich auf der Tonaufnahme
im Anhang zu hören.

Der Resonanzkreis der Stabantenne wurde ebenfalls mit einer Dämpfungshülse realisiert.
(500 Wdg. 0,15 Cul , Cp ca. 6,5 nF für 17,2 kHz)


Wegen des sehr geringen Stromverbrauches können 3 Stück wiederaufgefrischte AA oder
AAA-Zellen genommen werden, die für andere Anwendungen wegen ihrer Hochohmigkeit und
geringen Kapazität nicht mehr brauchbar sind.
https://www.wumpus-gollum-forum.de/forum...=477&page=1
Es genügt, sie wieder auf 1,5 Volt zu bringen.

Gruß
Jens

Zuletzt bearbeitet am 22.02.26 08:46

Datei-Anhänge
SAQ-V098-rx Resonanter Trennverstärker 2026-02-20 .jpg SAQ-V098-rx Resonanter Trennverstärker 2026-02-20 .jpg (14x)

Mime-Type: image/jpeg, 141 kB

Stabantenne h--3m mit und ohne Massetrennung 2026-02-22.jpg Stabantenne h--3m mit und ohne Massetrennung 2026-02-22.jpg (15x)

Mime-Type: image/jpeg, 234 kB

Stabantenne h--3m ohne und mit Massetrennung.mp3 Stabantenne h--3m ohne und mit Massetrennung.mp3 (21x)

Mime-Type: audio/mpeg, 65 kB

22.02.26 18:22
basteljero 

500 und mehr Punkte

22.02.26 18:22
basteljero 

500 und mehr Punkte

Re: SAQ-Panoramic-VLF-Receiver v0.98 mit Rahmenantenne und rauscharmer Vorstufe

Hallo,
-Komplettsystem für V.098-Panoramic-SDR

Mit der zweiten Ferrithülse des PC-Verbindungskabels wurde nun eine weitere Vereinfachung z.B.
gegenüber der 12cm-Ferritstabantenne vorgenommen und eine einfache SAQ-Antenne realisiert.

Die Eigenresonanz der 10-Stufenwicklung zu 50 Windungen /Stufe in 2 Lagen liegt über 400 kHz.
Das Material ist natürlich unbekannt, möglicherweise Material 61 oder ähnlich.
War ein Test.
Wer sicher gehen will, nimmt die 50mm/5mm 300µ-Ferritstäbe von "Völkner" bzw.
"Conrad".
Je weniger Wicklungen, desto höhere Parallelkapazität ist erforderlich, die Bandbreite steigt an.


Aufgrund der breiten Durchlasskurve selbst zweier Kreise kann auf jegliche Abstimmung verzichtet
werden.
Ein 3 Windungs-4qm-Rahmen ist schnell in die Botanik gehängt und hat auch abseits der Zielfrequenz
genügend Pegel für gutes SNR.
https://www.wumpus-gollum-forum.de/forum...7&thread=26

Keine Kompromisse aber bei der Leistung der Antenne, die Empfangsspule wird statisch geschirmt.
Anstelle eines geschlitzten Alu-Bleches wurde selbstlebendes Cu-Leitband genommen und verzinnt.



Die Potentialtrennung ist auch bei der Empfangsschleife von Vorteil, auch wenn sie kaum (etwa 2dB
gegenüer 8 dB der Stabantennen) mehr Störpegel bei Überbrückung der beiden Massen zeigt.

Die v.098-Einstellung auf dem Bild war:
HWU (Frankreich) -30dB (noch mehr als 25 dB bis zur Übersteuerung des SDR)
JXN (Norwegen) -40dB
Hintergrund (atmosphärische Störungen) 17,2 kHz zwischen -50dB und -65 dB
Schleifenantenne abgeklemmt -75dB
Im Blechkasten -80 dB (Hörbarkeitsgrenze)

Für Vergleichszwecke ist der Anschluß einer kurzen Drahtantenne und eines Gegengewichtes
oder Erdanschluß möglich

----
Die fldigi für die NF-Wasserfall-Darstellung und der "SSB-2 khz-Einstellung" des SAQ-Panoramic-SDR
soll nochmal das Konzept verdeutlichen:


Die Hörfrequenz liegt dann bei 1500 kHz.
Der Bereich um die SAQ-Frequenz ist angehoben, durch die angescholssene Empfangs-Schleife
wird die Resonanzfrequenz des ersten Resonanzkreises um etwa 100 Hz nach oben verschoben.
Die Induktivität der Empfangsschleife ist um einiges höher als die Induktivität der Primärwicklung.
Dazu ist die Kopplung zwischen Primär- und Sekundär-Wiklung lose.

Bei Verwendung einer Stab-Antenne bzw. kurzen Wurfantenne würde sich eine geringe Verschiebung
der Resonanz-Frequenz nach unten hin ergeben.

Das hiesige Störsignal erscheint sehr viel stärker als das eher gleichmäßige "Rauschen" von HWU.
Sehr schön, dass die wohl üblichen Solar-billig-Wechselrichter auch einen akustischen Störton erzeugen,
so dass die Frequenz dieser wunderbaren Konstruktionen höher als die 17,2 khz SAQ-Frequenz gelegt
werden muss, wie man den einschlägigen Foren entnehmen kann.
h t t ps:
//www.reddit.com/r/solar/comments/195x45b/awful_high_pitch_noise_emitted_by_my_deye_55kwh/?tl=de
---
Vergleich mit 12cm-Ferritstabantenne (Alpha-Stationen)
Der 4qm-Rahmen hat auch abseits der 17,2 khz-Resonanz des Eingangs-Kreises gutes SNR bei
14,88 kHz
(RSDN-20-infos: http://www.vlf.it/alphatrond/alpha.htm)
Die kleine Ferritstabantenne kann zwar näher an die Frequenz eingestellt werden, liefert aber
schlechteres Signal.
Die Antenne ist hier beschrieben:
https://www.wumpus-gollum-forum.de/forum...7&thread=26
Innenempfang war hier nicht möglich.
Mit ihr zeigte sich aber, dass es sich um zwei verschiedene Sender aus etwas unterschiedlicher
Richtung handelt, ihre Signale "-" und "--" werden zeitversetzt ausgestrahlt.
(Aufnahmen im Anhang)



Gruß
Jens

Zuletzt bearbeitet am 24.02.26 13:57

Datei-Anhänge
SAQ-Ferrithülsen-AntenneTrennverstärker-Endaufbau_2026-02-22.jpg SAQ-Ferrithülsen-AntenneTrennverstärker-Endaufbau_2026-02-22.jpg (18x)

Mime-Type: image/jpeg, 446 kB

Wasserfall mit fldigi_2026-02-23.jpg Wasserfall mit fldigi_2026-02-23.jpg (14x)

Mime-Type: image/jpeg, 295 kB

Alpha 14k88 kHz _12cm Ferritstab 2x Audacity-Anhebung_2026-02-24_1130.mp3 Alpha 14k88 kHz _12cm Ferritstab 2x Audacity-Anhebung_2026-02-24_1130.mp3 (16x)

Mime-Type: audio/mpeg, 60 kB

v098_Alpha 14k88 kHz _4qm-Schleife_1x Audacity-Anhebung_2026-02-24_1100.mp3 v098_Alpha 14k88 kHz _4qm-Schleife_1x Audacity-Anhebung_2026-02-24_1100.mp3 (15x)

Mime-Type: audio/mpeg, 30 kB

 1
 1
NF-Wasserfall-Darstellung   48mm-Schalenkern-Resonanzkreis   Solar-billig-Wechselrichter   12cm-Ferritstabantenne   SAQ-Selbstbau-Empfänger   Bandbreiten-Einstellung   Rahmenantenne   Ohm-Ersatzwiderstandes   Transistor-Verstärkerstufe   wumpus-gollum-forum   Antennenkreis-Selektion   Twist-off-Frontplatte   Schalenkern-Resonanzkreis   Funkamateur-Zeitschrift   SAQ-Panoramic-VLF-Receiver   Alexanderson-multiplen   Schönheitswettbewerb   SAQ-Panoramic-receiver   2-Transistor-Vorverstärker-Rauschen   Bass-Schutzwiderstand