| Passwort vergessen?
Sie sind nicht angemeldet. |  Anmelden

Sprache auswählen:

Wumpus Gollum Forum von
Wumpus Welt der (alten) Radios
Sie sind nicht angemeldet.
 Anmelden

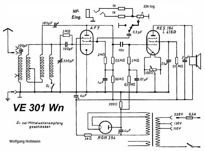
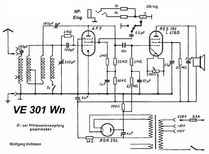
VE301 Wn mit NF-Eingang erweitert.........
  •  
 1
 1
20.01.21 17:47
WoHo 

500 und mehr Punkte

20.01.21 17:47
WoHo 

500 und mehr Punkte

VE301 Wn mit NF-Eingang erweitert.........

Oftmals wird gewünscht, dass man eigene Musikdarbietungen aus dem Lautsprecher eines Volksempfängers zu Gehör bringen kann.
Das ist mit einem kleinen Sender zu machen, Beispiele gibt es inzwischen genug....

Ein anderer Weg ist, die Musikquelle (CD oder MP3-Player, Bluetooth Receiver) direkt mit dem VE301 Wn zu verbinden!
Diese Ausführung besitzt eine AF7 und hat eine Trennung vom Netz, was ganz wichtig ist!

Ich habe ein bisschen experimentiert, um den bestmöglichen Einkopplungspunkt zu finden.
Direkt am Steuergitter der AF7 anschließen ist schlecht, weil zu empfindlich. Am g1 der RES164 einkoppeln ist wiederum zu unempfindlich.



Obenstehende Lösung hat sich bewährt und ist mit wenigen Bauteilen zu realisieren.
Es wird also die Schirmgitterspannung der AF7 im Takte der NF verändert. Um HF-Störungen von außen zu verhindern, muss der Antennenkoppler, sowie der Rückkopplungsdrehko ganz auf Linksanschlag.

Gruß aus NL, Wolfgang

Datei-Anhänge
Ve301wn-extNF.jpg Ve301wn-extNF.jpg (445x)

Mime-Type: image/jpeg, 84 kB

apollo, basteljero und wumpus gefällt der Beitrag.
!
!!! Fotos, Grafiken nur über die Upload-Option des Forums, KEINE FREMD-LINKS auf externe Fotos.    

!!! Keine Komplett-Schaltbilder, keine Fotos, keine Grafiken, auf denen Urheberrechte Anderer (auch WEB-Seiten oder Foren) liegen!
Solche Uploads werden wegen der Rechtslage kommentarlos gelöscht!

Keine Fotos, auf denen Personen erkennbar sind, ohne deren schriftliche Zustimmung.

Den Beitrag-Betreff bei Antworten auf Threads nicht verändern!
21.01.21 18:24
WoHo 

500 und mehr Punkte

21.01.21 18:24
WoHo 

500 und mehr Punkte

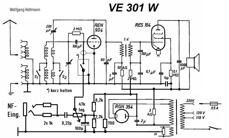
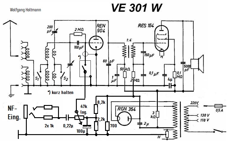
Nun auch der VE301 W mit NF-Eingang erweitert.........

Auch der Ur-Volksempfänger VE301 W lässt sich anpassen,

wobei die NF -über einen abgeschirmten Schalter- an's Steuergitter der Triode gelegt wird. Natürlich ist dafür zu sorgen, dass eine negative Gittervorspannung von etwa 2V bereitgestellt wird. Hiezu dient der Spannungsteiler 8,2k - 2,2k, welcher parallel zum schon vorhandenen 700 Ohm Widerstand liegt.



Man sollte Antenne und Erde für diese Betriebsart entfernen....


Gruß aus NL, Wolfgang

Datei-Anhänge
VE301w-nf in.jpg VE301w-nf in.jpg (517x)

Mime-Type: image/jpeg, 95 kB

21.01.21 21:23
WoHo 

500 und mehr Punkte

21.01.21 21:23
WoHo 

500 und mehr Punkte

Re: VE301 Wn mit NF-Eingang erweitert.........

Hallo Jens,

Ich habe mir mal die Philips-Beschreibung der AF7 durchgelesen, wo mit der sogenannten Drosselkopplung die besten Resultate zu erzielen sind.

Gut, es geht jedoch hier um den VE der, aus bekannten Gründen, auf ein möglichst günstiges Preis-Leistungsverhältnis entwickelt wurde.
Eine gute (!) NF-Drossel von mehr als 300H ist teuer in der Herstellung und hat als Nachteil eine Beschneidung der Audiofrequenzen.
Im VE301Wn hat man darauf verzichtet und durch die Anwendung einer Pentode trotzdem eine bessere Gesamtverstärkung gegenüber dem VE301W erreicht.

Das kann ich aus eigener Erfahrung in den Abend-und Nachtstunden unterstreichen. Besonders lobenswert ist die schwenkbare Antennenankopplung. Sehr schön zu beobachten beim Empfang von Radio Dechovka auf 1233 kHz. Absolute Radio liegt 18kHz tiefer und kommt mit einem Bombensignal rein, lässt sich jedoch einwandfrei trennen!

Gruß aus NL, Wolfgang

Zuletzt bearbeitet am 22.01.21 10:29

22.01.21 13:44
WoHo 

500 und mehr Punkte

22.01.21 13:44
WoHo 

500 und mehr Punkte

Re: VE301 Wn mit NF-Eingang erweitert.........

Zitieren:
Es wird gelegentlich behauptet, dieser Empfänger-Typ sei
bewusst unempfindlich gehalten.

Hallo Jens,
diese Behauptung liest man oft, stimmt aber nicht für die VEs. Auch nicht für den DKE38!
Man muss das im zeitlichen Zusammenhang während der *(N)*regierung sehen:

Bis zum Ausbruch des 2. Weltkrieges hatte man keine negative Propaganda vom Ausland zu befürchten. Es wurden munter sehr empfindliche Radios, selbst mit KW-Bereich, produziert und verkauft. Konnte sich aber nicht jeder leisten.

Ab 1939 sah die Sache ganz anders aus. Jetzt wurden erst richtig die verachtlichen Machenschaften des *(N)* Regiems offenbar. Das wurde dann über die Sender in England u.a. Richtung Groß-Deutschland verbreitet. Klar, dass das Abhören davon unter Strafe gestellt wurde...

Gruß aus NL, Wolfgang

22.01.21 17:11
Pentium4User 

500 und mehr Punkte

22.01.21 17:11
Pentium4User 

500 und mehr Punkte

Re: VE301 Wn mit NF-Eingang erweitert.........

WoHo:
Zitieren:
Es wird gelegentlich behauptet, dieser Empfänger-Typ sei
bewusst unempfindlich gehalten.

Hallo Jens,
diese Behauptung liest man oft, stimmt aber nicht für die VEs. Auch nicht für den DKE38!
Man muss das im zeitlichen Zusammenhang während der *(N)*regierung sehen:

Bis zum Ausbruch des 2. Weltkrieges hatte man keine negative Propaganda vom Ausland zu befürchten. Es wurden munter sehr empfindliche Radios, selbst mit KW-Bereich, produziert und verkauft. Konnte sich aber nicht jeder leisten.

Ab 1939 sah die Sache ganz anders aus. Jetzt wurden erst richtig die verachtlichen Machenschaften des *(N)* Regiems offenbar. Das wurde dann über die Sender in England u.a. Richtung Groß-Deutschland verbreitet. Klar, dass das Abhören davon unter Strafe gestellt wurde...

Gruß aus NL, Wolfgang

Der Hauptgrund war wohl auch, Teile zu sparen, denn weniger Teile --> billiger und das Ziel war ja, alle am Rundfunk teilhaben zu lassen.

Man hätte ja auch Apparate mit fester Frequenz bauen können, wäre wohl noch billiger gewesen.

22.01.21 18:11
WoHo 

500 und mehr Punkte

22.01.21 18:11
WoHo 

500 und mehr Punkte

Re: VE301 Wn mit NF-Eingang erweitert.........

Zitieren:
Man hätte ja auch Apparate mit fester Frequenz bauen können, wäre wohl noch billiger gewesen.

Nicht nur billiger, sondern hätte dazu geführt, dass NUR nach der Stimme des Führers & Co mit diesen Geräten gehört werden konnte! Bei Frequenzwechsel (Luzerner Wellenplan) müssten dann die Empfänger (in der Werkstatt) neu abgeglichen werden....

Sowas gab es mal zu DDR Zeiten mit Festfrequenztasten....

22.01.21 20:56
Reflex-Kalle 

500 und mehr Punkte

22.01.21 20:56
Reflex-Kalle 

500 und mehr Punkte

Re: VE301 Wn mit NF-Eingang erweitert.........

In der DDR gab es auch den S/W-TV Alex, der nur die VHF-Kanäle 4 (Sender Cottbus, glaub ich) und 5 (Sender Berlin) empfangen konnte. Umschaltung mit Schaltwippe war möglich und mehr nicht, wenn man nicht gebastelt hat (z.B. fur Berlin dann K5 und K7 fur ARD/SFB-Westfernsehen).

24.01.21 10:42
wumpus 

Administrator

24.01.21 10:42
wumpus 

Administrator

Re: VE301 Wn mit NF-Eingang erweitert.........

Hallo zusammen,


es gibt auf meiner Volksempfängerseite eine Passage, wo die Empfindlichkeitsunterschiede bei einigen VE / DKE - Modellen angesprochen wird:

https://www.welt-der-alten-radios.de/ges...Empfindlichkeit



Grüße von Haus zu Haus
Rainer, DC7BJ (Forumbetreiber)

Welt der alten Radios:
http://www.welt-der-alten-radios.de

Wumpus-Gollum-Forum:
http://www.wumpus-gollum-forum.de/forum

Virtuelle Voxhaus-Gedenktafel:
http://www.voxhaus-gedenktafel.de

Wumpus bei youtube:
https://www.youtube.com/user/MyWumpus

24.01.21 15:13
WoHo 

500 und mehr Punkte

24.01.21 15:13
WoHo 

500 und mehr Punkte

Re: VE301 Wn mit NF-Eingang erweitert.........

Hallo Rainer

Sehr schön ausführlich, deine VE-Seite


Dort findet man auch einen Vorschlag zum Anschluss eines Grammofons :



Weiterhin ist im bekannten Büchlein "Vom ältesten zum neusten VE-Gerät" Autor: E.W. Stockhusen ein ganzes Kapitel zum gleichen Thema gewidmet. Diese Vorschläge mussten aus praktischen Gründen -auch für Laien- leicht durchzuführen sein!

Mit anderen Worten, es wurde überhaupt keine Rücksicht auf den richtigen Arbeitspunkt der Röhre (jetzt als NF-Verstärker) genommen!

Gruß aus NL

Zuletzt bearbeitet am 24.01.21 15:43

Datei-Anhänge
ve-ta.jpg ve-ta.jpg (394x)

Mime-Type: image/jpeg, 133 kB

 1
 1
Groß-Deutschland   NF-Eingang   Gittervorspannung   Schirmgitterspannung   Preis-Leistungsverhältnis   Empfindlichkeitsunterschiede   Philips-Beschreibung   Einkopplungspunkt   Ur-Volksempfänger   Rückkopplungsdrehko   erweitert   SFB-Westfernsehen   Musikdarbietungen   Volksempfängerseite   Gesamtverstärkung   Voxhaus-Gedenktafel   welt-der-alten-radios   Antennenankopplung   Wumpus-Gollum-Forum   Festfrequenztasten