| Passwort vergessen?
Sie sind nicht angemeldet. |  Anmelden

Sprache auswählen:

Wumpus Gollum Forum von
Wumpus Welt der (alten) Radios
Sie sind nicht angemeldet.
 Anmelden

Verbastelter DKE
  •  
 1 2 3 4
 1 2 3 4
30.04.09 16:16
Joachim08 

100-249 Punkte

30.04.09 16:16
Joachim08 

100-249 Punkte

Re: Verbastelter DKE

Hallo Rainer,

ja ich habe bereits beides gemacht so wie Du es beschrieben hast. Ich habe jeden Weg im Schaltplan verfolgt und im Chassis geprüft. Es gibt keine Fehler hinsichtlich Verdrahtung.

Abstimmen kann ich. Das Rückkopplungspfeifen ist auch sehr leise.

Viele Grüße

Joachim


Zuletzt bearbeitet am 30.04.09 16:17

!
!!! Fotos, Grafiken nur über die Upload-Option des Forums, KEINE FREMD-LINKS auf externe Fotos.    

!!! Keine Komplett-Schaltbilder, keine Fotos, keine Grafiken, auf denen Urheberrechte Anderer (auch WEB-Seiten oder Foren) liegen!
Solche Uploads werden wegen der Rechtslage kommentarlos gelöscht!

Keine Fotos, auf denen Personen erkennbar sind, ohne deren schriftliche Zustimmung.

Den Beitrag-Betreff bei Antworten auf Threads nicht verändern!
30.04.09 18:11
Joachim08 

100-249 Punkte

30.04.09 18:11
Joachim08 

100-249 Punkte

Re: Verbastelter DKE

Ich habe jetzt den Lautsprecher in Verdacht. Wenn ich die Metallzunge etwas mehr zur Mitte der Spule drücke wird die (falsch eingestellte) Rückkopplung lauter. Es sieht so aus, also ob da vorher die Zunge "festgerostet" war.

Kann mir vielleicht jemand beschreiben, wie ich die Metallzunge in der Spule richtig ausrichten kann ?

Viele Grüße

Joachim

30.04.09 18:18
wumpus 

Administrator

30.04.09 18:18
wumpus 

Administrator

Re: Verbastelter DKE

Hallo Joachim,
da der Thread schon etwas länger geworden ist, will ich ersteinmal schnell klären, um welches Modell es sich handelt. Es sieht tatsächlich nach DKE38 II aus.

Du sagst, der 600 Ohm-Trimmer ist nicht vorhanden, ich sehe ihn auch nicht. Dann muss aber anstatt diesem Trimmer ein 300 Ohm -Festwiderstand an dieser Stelle sein. Weiter darf keine Siebdrossel im Netzteil vorhanden sein, ich sehe auch keine. Stattdessen muss sich an Stelle der Siebdrossel ein 2,5 K Widerstand befinden? Die beiden Netzlade- und Siebkondensatoren müssen 6 uF satt 4 uF haben? Der zusätzliche 300 pf-Kondensator im Antenneneingang muss fehlen? Ein zusätzlicher Schutzkondensator 5 nF zwischen Antennenerde und Chassismasse muss vorhanden sein?

Ist dem so?

Übrigens weist die negative Fingerbrummprobe auf einen Fehler um den Tetrodenbereich der VCL11 hin.

Wir gehen dann gleich die Spannungen an dieser Röhre genau durch:

Über den 300 Ohm "Entbrummer" müssen ca. 6 Volt abfallen.

An der Anode des L-Systems der VCL11 müssen ca. 200 Volt gegen Masse (nicht gegen Erde) liegen. Am Schirmgitter ca. 240 Volt. Am Gitter 1 eine geringe negative Spannung (je nach Instrument-Innenwiderstand) von ca. 2-5 Volt.

Die Anodenspannung der Triode ca. 60 Volt.




Mit freundlichen Grüssen Rainer

Möge die Welle mit uns sein.



Zuletzt bearbeitet am 30.04.09 18:55

30.04.09 19:55
Joachim08 

100-249 Punkte

30.04.09 19:55
Joachim08 

100-249 Punkte

Re: Verbastelter DKE

Hallo Rainer,

schnell zwischendurch noch die Info zu meinem DKE:
Es ist die sog. Ausführung 1940, ein Zwitter zwischen dem DKE GW und dem GW II. Die Ausführung 1940 hat bereits den 300 Ohm Entbrummer aber noch die Siebdrossel verbaut.
Im ersten Beitrag kann man die Siebdrossel noch sehen.

Auf Deiner Volksempfängerseite sehe ich, daß Du ein Foto dieses Chassis noch suchst. Bei meinem wurden die Elkos und der 0.9 uf schon getauscht, auch die C's um die VCL11 herum.
Könnte ich aber für ein "Originalfoto" mal kurz wieder einbauen

Allerdings bin ich mir nicht sicher, ob diese Ausführung ohne Abschirmblech an der VCL11 gebaut wurde. Bei meinem Chassis fehlt dies. Die Ausbrüche im Chassis sind vorhanden, sehen aber sehr jungfräulich aus.

Viele Grüße

Joachim

01.05.09 21:43
Joachim08 

100-249 Punkte

01.05.09 21:43
Joachim08 

100-249 Punkte

Re: Verbastelter DKE

So ich möchte Vollzug melden....

Ich habe bei der Überprüfung bemerkt, daß die Zunge des Lautsprechers nicht ganz frei schwingen konnte. Nachdem ich die ganz Mimik zerlegt und neu justiert habe, spielt der DKE sehr schön. Der Empfang auf LW ist in den Abendstunden sehr gut. Auf MW ist der Empfang durch ein über das Band wiederkehrendes Brummen gestört. Könnte aber auch irgendein Computer oder Monitor hier im Hause sein.

Auf diesem Wege nochmals herzlichen Dank an alle Tippgeber für die Mithilfe !
Jetzt kann ich mich ans nächste Projekt wagen, ein Sachsenwerk Olympia Super 5 mit der berühmten Kinoskala.
Dieser spielt sehr leise....

Viele Grüße

Joachim


Zuletzt bearbeitet am 02.05.09 07:33

02.05.09 07:24
wumpus 

Administrator

02.05.09 07:24
wumpus 

Administrator

Re: Verbastelter DKE

Hallo Joachim,
es kommt oft anders als man denkt. Die Zungenlautsprecher können oft tatsächtlich durch Lösen einiger Schrauben zart nachjustiert werden.

Schön, dass das Gerät wieder funktioniert.


Mit freundlichen Grüssen Rainer

Möge die Welle mit uns sein.

02.05.09 12:21
roehrenfreak

nicht registriert

02.05.09 12:21
roehrenfreak

nicht registriert

Re: Verbastelter DKE

Hallo Joachim,

na prima, daß die Reparatur Deines DKE ein erfolgreiches Ende genommen hat. Für den "Sachsenwerk" wünsche ich Dir ebenso "Gutes Gelingen" und wenn´s Dir nichts ausmacht würden wir uns auch über einen Bericht mit Bildern freuen. Frohes Schaffen!

Freundliche Grüsse,
Jürgen rf

Noli turbare circulos meos (Störe meine KREISE nicht! - Archimedes)

31.10.17 13:40
WalterBar 

500 und mehr Punkte

31.10.17 13:40
WalterBar 

500 und mehr Punkte

Re: Verbastelter DKE

Hallo zusammen,

als zusätzlichen Hinweis zu diesem alten DKE-Beitrag möchte ich noch einen Hinweis geben:

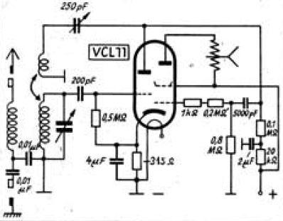
Ziel war der Praxistest einiger VCL11, die den Test auf dem Röhrenprüfgerät bestanden haben.

Bekanntlich ist die VCL11 eine schwingfreudige Röhre. In der Original-Ratheiser Schaltung schwangen ALLE meiner VCL11, auch bei einer Anodenspannung von nur 90 Volt. Diese habe ich der Einfachheit gewählt, um Heizung und Anodenstrom aus einem Netzteil zu versorgen. Auch habe ich auf ein Metallchassis, Schirmungen und eine Rückkopplung verzichtet.

Erst die Einfügung des 30pF Kondensators zwischen Gitter und Anode der Tetrode analog zum DKE behebt die Schwingneigung. Dieser Kondensator sollte also bei einem pfeifenden DKE immer auf Wert, Isolation usw. geprüft werden. Ansonsten ist die Ratheiser-Schaltung ohne Rückkopplung als "Ortsempfänger" bis 200km und mit Rückkopplung auch als Fernempfänger geeignet. Eine gute Antenne ist immer Voraussetzung.





Gruss
Walter

Nachtrag: Das Pfeifen kann auch unhörbar > 11kHz sein (bei Entnahme des 30pF). Ein 5nF parallel zum Lautsprecher bringt das Pfeifen in den hörbaren Bereich. Selbstverständlich muss der 30pF Kondensator (bei mir 50pF) direkt an der Röhrenfassung mit möglichst kurzen Drähten angelötet werden.

Zuletzt bearbeitet am 01.11.17 10:21

Datei-Anhänge
Ratheiser VCL11 App.jpg Ratheiser VCL11 App.jpg (407x)

Mime-Type: image/jpeg, 22 kB

VCL11 Audion mit Netzteil.jpg VCL11 Audion mit Netzteil.jpg (412x)

Mime-Type: image/jpeg, 280 kB

07.11.17 09:52
wumpus 

Administrator

07.11.17 09:52
wumpus 

Administrator

Re: Verbastelter DKE

Hallo Walter,

ich habe Deinen Tipp in das Wumpus-Kompendium mit aufgenommen:
http://www.welt-der-alten-radios.de/komp...-2-253.html#122


Grüße von Haus zu Haus
Rainer, DC7BJ (Forumbetreiber)
Ein Leben ohne Facebook ist möglich, aber(und) sinnvoll.

Welt der alten Radios:
http://www.welt-der-alten-radios.de

Wumpus-Gollum-Forum:
http://www.wumpus-gollum-forum.de/forum

Virtuelle Voxhaus-Gedenktafel:
http://www.voxhaus-gedenktafel.de

10.12.17 19:34
Antennow

nicht registriert

10.12.17 19:34
Antennow

nicht registriert

Re: Verbastelter DKE

Verbastelt muß nicht immer schlecht sein http://www.wumpus-gollum-forum.de/forum/...e/smilies/f.gif

Lest mal:

Hallo Freunde der alten Radios,

den Oldtimer-Original-Puristen unter euch wird wenig gefallen, was ich zu berichten habe:
Ich konnte recht günstig einen total vermurksten DKE38 mit einem schadensfreien Gehäuse erstehen (Bild 1 bis 4). Einen zweiten, mit viel Aufwand original restaurierten DKE38, der ordentlich funktioniert, muß ich allerdings nicht haben, und ich habe daher die alte Kiste zu einem mp3-Player mit FM-Radio für meine Sauna umgebaut.
Den mp3-Playerbaustein gibt es für unter 5,- € im online-Handel, einschließlich Porto!
Der fertige NF-Verstärker und ein Printrafo kommt ebenfalls von da.
Seht euch Bild 5 an.
Das teuerste Einzelteil am Projekt war das Gehäuse, obwohl ich die Kiste halbwegs preiswert erstehen konnte.

Damit ihr mich nicht allzusehr für einen Banausen haltet, verspreche ich feierlich, daß ich das alte Chassis möglichst original aufarbeiten werde, womit ich dann Ersatz für den "edlen DKE38" habe, und ich werde das halten, sowahr ich kein Politiker bin.

Der Player hat sehr brauchbare Eigenschaften:
Fernbedienung,
FM-Radio mit automatischem Suchlauf und Programmspeicher, alles über Fernbedienung.
MP3-PLAYER für SD-Card mit folgenden Funktionen:
volume, contineous mode, shuffle mode einzel/folder/all, direkt mode, sechs vorprogrammierte Equalizer-Einstellungen,

seht selber auf:


------------------
Admin:


https://www.youtube.com/watch?v=KwguDzb1...eature=youtu.be

------------------


https://youtu.be/KwguDzb1UDE

oder
youtube link https://youtu.be/KwguDzb1UDE

Viel Spaß,

Antennow


Datei-Anhänge
DKE1.jpg DKE1.jpg (432x)

Mime-Type: image/jpeg, 364 kB

DKE2.jpg DKE2.jpg (461x)

Mime-Type: image/jpeg, 665 kB

DKE3.jpg DKE3.jpg (433x)

Mime-Type: image/jpeg, 670 kB

DKE4.jpg DKE4.jpg (473x)

Mime-Type: image/jpeg, 860 kB

DKE5.jpg DKE5.jpg (599x)

Mime-Type: image/jpeg, 692 kB

 1 2 3 4
 1 2 3 4
Grüße   Rückkopplungspfeifen   welt-der-alten-radios   Joachim   Equalizer-Einstellungen   Pfeifunterdrückung   Selbstverständlich   Gemeinschaftsempfänger   Rückkopplung   Oldtimer-Original-Puristen   Kapazitätsänderung   Instrument-Innenwiderstand   bearbeitet   v=KwguDzb1UDE&feature=youtu   Verbastelter   Voxhaus-Gedenktafel   Verdrahtungsfehler   Volksempfängerseite   Rückkopplungsdrehko   Wumpus-Gollum-Forum