| Passwort vergessen?
Sie sind nicht angemeldet. |  Anmelden

Sprache auswählen:

Wumpus Gollum Forum von
Wumpus Welt der (alten) Radios
Sie sind nicht angemeldet.
 Anmelden

Vor-Weihnachts-Fehlersuchaufgabe
  •  
 1 2
 1 2
05.12.24 22:10
wumpus 

Administrator

05.12.24 22:10
wumpus 

Administrator

Vor-Weihnachts-Fehlersuchaufgabe

Hallo zusammen,

diesmal in der Vorweihnachtszeit fast traditionell wieder mal eine Suchfehleraufgabe, für die Nutzenden die Spass an soetwas haben.

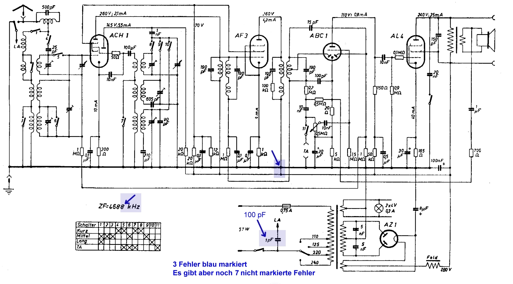
Auf dem folgenden Schaltbild gibt es 10 Fehler (Bauteilwerte, Bauteile, zuviel Verbindungen, zuwenig Verbindungen) . Drei Fehler sind als Muster (wie solche Fehler aussehen könnten) schon als solche markiert.

Es müssen also noch sieben Fehler gefunden werden. (Hoffentlich hat das Schaltbild nicht noch weitere Fehler, die nicht ich eingebaut habe .

Das ist diesmal eine Aufgabe ohne Lösungsmitteilung, um einen Preis zu bekommen.

Also eine Aufgabe nur sich selbst, schafft man es oder nicht.

Die Lösung werde ich am Sonntag, dem 22.12.2024, 13:00 Uhr hier mitteilen.

Falls von Interesse, wird es danach über den Jahreswechsel eine weitere Suchaufgabe geben.

Bitte im Forum nicht vom dem 22.12.24 17:00 Uhr die Lösung offenlegen.

Wem die Suchaufgabe gefällt, kann das natürlich hier im Thread kund tun.

Nochmals: Bitte keine Offenlegung der Fehler vor Suchaufgabenende, wäre unfair den Mitmachenden gegenüber und ein unfreundlicher Akt.

So, jetzt geht es los. Hier das Schaltbild:


(Für bessere Detaildarstellung Schaltbild via Vorschaubild unter dem Beitrag herunterladen und betrachten)

Hier nun die Lösung:





Grüße von Haus zu Haus
Rainer, DC7BJ (Forumbetreiber)

Welt der alten Radios:
http://www.welt-der-alten-radios.de

Wumpus-Gollum-Forum:
http://www.wumpus-gollum-forum.de/forum

Virtuelle Voxhaus-Gedenktafel:
http://www.voxhaus-gedenktafel.de

Wumpus bei youtube:
https://www.youtube.com/user/MyWumpus

Zuletzt bearbeitet am 22.12.24 13:08

Datei-Anhänge
welche-fehler-001.jpg welche-fehler-001.jpg (152x)

Mime-Type: image/jpeg, 427 kB

welche-fehler--loesung-001.jpg welche-fehler--loesung-001.jpg (130x)

Mime-Type: image/jpeg, 409 kB

HB9, WoHo und ingodergute gefällt der Beitrag.
!
!!! Fotos, Grafiken nur über die Upload-Option des Forums, KEINE FREMD-LINKS auf externe Fotos.    

!!! Keine Komplett-Schaltbilder, keine Fotos, keine Grafiken, auf denen Urheberrechte Anderer (auch WEB-Seiten oder Foren) liegen!
Solche Uploads werden wegen der Rechtslage kommentarlos gelöscht!

Keine Fotos, auf denen Personen erkennbar sind, ohne deren schriftliche Zustimmung.

Den Beitrag-Betreff bei Antworten auf Threads nicht verändern!
05.12.24 22:53
Volker 

500 und mehr Punkte

05.12.24 22:53
Volker 

500 und mehr Punkte

Re: Vor-Weihnachts-Fehlersuchaufgabe

Hallo Rainer, drei Fehler gefunden.

05.12.24 23:03
wumpus 

Administrator

05.12.24 23:03
wumpus 

Administrator

Re: Vor-Weihnachts-Fehlersuchaufgabe

Hallo Volker,


die drei markierten ?

Grüße von Haus zu Haus
Rainer, DC7BJ (Forumbetreiber)

Welt der alten Radios:
http://www.welt-der-alten-radios.de

Wumpus-Gollum-Forum:
http://www.wumpus-gollum-forum.de/forum

Virtuelle Voxhaus-Gedenktafel:
http://www.voxhaus-gedenktafel.de

Wumpus bei youtube:
https://www.youtube.com/user/MyWumpus

06.12.24 12:36
ingodergute 

Moderator

06.12.24 12:36
ingodergute 

Moderator

Re: Vor-Weihnachts-Fehlersuchaufgabe

Hallo Rainer,

sieben zusätzliche Fehler (das kann ja so garnicht funktionieren ) gefunden (siehe PN).

Viele Grüße und einen schönen Nikolaustag an die Runde

Ingo.
_____________
Analog bleiben!

Zuletzt bearbeitet am 06.12.24 12:37

06.12.24 13:47
WoHo 

500 und mehr Punkte

06.12.24 13:47
WoHo 

500 und mehr Punkte

Re: Vor-Weihnachts-Fehlersuchaufgabe

Auch sieben zusätzliche Fehler gefunden....
Siehe E-mail

Übrigens, gute Idee mit dem Suchbild. Damit sich die Gemüter wieder beruhigen......

Gruß aus NL, Wolfgang

06.12.24 16:42
wumpus 

Administrator

06.12.24 16:42
wumpus 

Administrator

Re: Vor-Weihnachts-Fehlersuchaufgabe

Hallo zusammen,

sind schon einige Suchermittlungen bei bei per PN (Forum-Postfach) oder per email eingegangen. Wer mir soetwas zukommen lässt erhält Antwort.

Bitte dabei mitteilen, ob ich davon Mitteilung im Forum machen darf, ich mache das dann nur von den mit 7 richtig erkannten Fehlern

Will nur darauf hinweisen: Es ist nicht auszuschließen, dass mehr als von mir eingebaut vorhanden sind. Der Schaltbildverlag war leider bekannt dafür ...

Es zählen also nur die von mir eingebauten Fehler, aber interessant sind auch weitere Fehler im Schaltbild, wenn vorhanden.



Grüße von Haus zu Haus
Rainer, DC7BJ (Forumbetreiber)

Welt der alten Radios:
http://www.welt-der-alten-radios.de

Wumpus-Gollum-Forum:
http://www.wumpus-gollum-forum.de/forum

Virtuelle Voxhaus-Gedenktafel:
http://www.voxhaus-gedenktafel.de

Wumpus bei youtube:
https://www.youtube.com/user/MyWumpus

Zuletzt bearbeitet am 06.12.24 17:04

06.12.24 17:21
sturmmoeve 

50-99 Punkte

06.12.24 17:21
sturmmoeve 

50-99 Punkte

Re: Vor-Weihnachts-Fehlersuchaufgabe

Ich bin vor Ihrer Antwort tatsächlich auf 9 weitere Fehler gekommen. Es kann aber auch sein daß ich zu dumm bin und vielleicht etwas an anderen Stellen anders gemacht hätte als die Schaltungsentwickler. Nun weiß ich nicht was von meinen Fehlern richtig gesuchte Fehler sind oder was falsche Fehler oder tatsächliche Fehler die aber nicht gesucht waren sind. Also warte ich auf die Auflösung und werde dann meine zusätzlichen "Fehler" zur Diskussion stellen oder nochmal drüber nachdenken.

06.12.24 18:55
wumpus 

Administrator

06.12.24 18:55
wumpus 

Administrator

Re: Vor-Weihnachts-Fehlersuchaufgabe

Hallo zusammen,

Wolfgang, woho hat alle von mir eingebauten Fehler gefunden.

Grüße von Haus zu Haus
Rainer, DC7BJ (Forumbetreiber)

Welt der alten Radios:
http://www.welt-der-alten-radios.de

Wumpus-Gollum-Forum:
http://www.wumpus-gollum-forum.de/forum

Virtuelle Voxhaus-Gedenktafel:
http://www.voxhaus-gedenktafel.de

Wumpus bei youtube:
https://www.youtube.com/user/MyWumpus

Zuletzt bearbeitet am 06.12.24 18:55

07.12.24 15:35
wumpus 

Administrator

07.12.24 15:35
wumpus 

Administrator

Re: Vor-Weihnachts-Fehlersuchaufgabe

Hallo zusammen,

ein weiteres mal sieben Fehler gefunden, will ungenannt bleiben.


Grüße von Haus zu Haus
Rainer, DC7BJ (Forumbetreiber)

Welt der alten Radios:
http://www.welt-der-alten-radios.de

Wumpus-Gollum-Forum:
http://www.wumpus-gollum-forum.de/forum

Virtuelle Voxhaus-Gedenktafel:
http://www.voxhaus-gedenktafel.de

Wumpus bei youtube:
https://www.youtube.com/user/MyWumpus

08.12.24 16:43
wumpus 

Administrator

08.12.24 16:43
wumpus 

Administrator

Re: Vor-Weihnachts-Fehlersuchaufgabe

Hallo zusammen,

auch ingodergute hat alle von mir eingefügten Fehler gefunden.


Grüße von Haus zu Haus
Rainer, DC7BJ (Forumbetreiber)

Welt der alten Radios:
http://www.welt-der-alten-radios.de

Wumpus-Gollum-Forum:
http://www.wumpus-gollum-forum.de/forum

Virtuelle Voxhaus-Gedenktafel:
http://www.voxhaus-gedenktafel.de

Wumpus bei youtube:
https://www.youtube.com/user/MyWumpus

 1 2
 1 2
Schaltbildverlag   MyWumpus   gefunden   Virtuelle   Detaildarstellung   Voxhaus-Gedenktafel   Suchaufgabenende   welt-der-alten-radios   Vor-Weihnachts-Fehlersuchaufgabe   youtube   Suchermittlungen   Vorweihnachtszeit   Forumbetreiber   Suchfehleraufgabe   Schaltbild   Fehlerschaltbild   Schaltungsentwickler   Lösungsmitteilung   Wumpus-Gollum-Forum   Grüße