| Passwort vergessen?
Sie sind nicht angemeldet. |  Anmelden

Sprache auswählen:

Wumpus Gollum Forum von
Wumpus Welt der (alten) Radios
Sie sind nicht angemeldet.
 Anmelden

DRM - Sender mit Fl2K-Grafikkarte
  •  
 1
 1
21.04.20 09:54
Bernhard45

nicht registriert

21.04.20 09:54
Bernhard45

nicht registriert

DRM - Sender mit Fl2K-Grafikkarte

Hallo zusammen,

ich habe dieser Tage mal nach einer Lösung gesucht, für unser FL2K-Grafikkarten-SDR die Möglichkeit zu eröffnen, in DRM (Digital Radio Mondiale) zu senden.
Zunächst einmal etwas über DRM selbst.

https://www.etsi.org/deliver/etsi_es/201...980v040102p.pdf

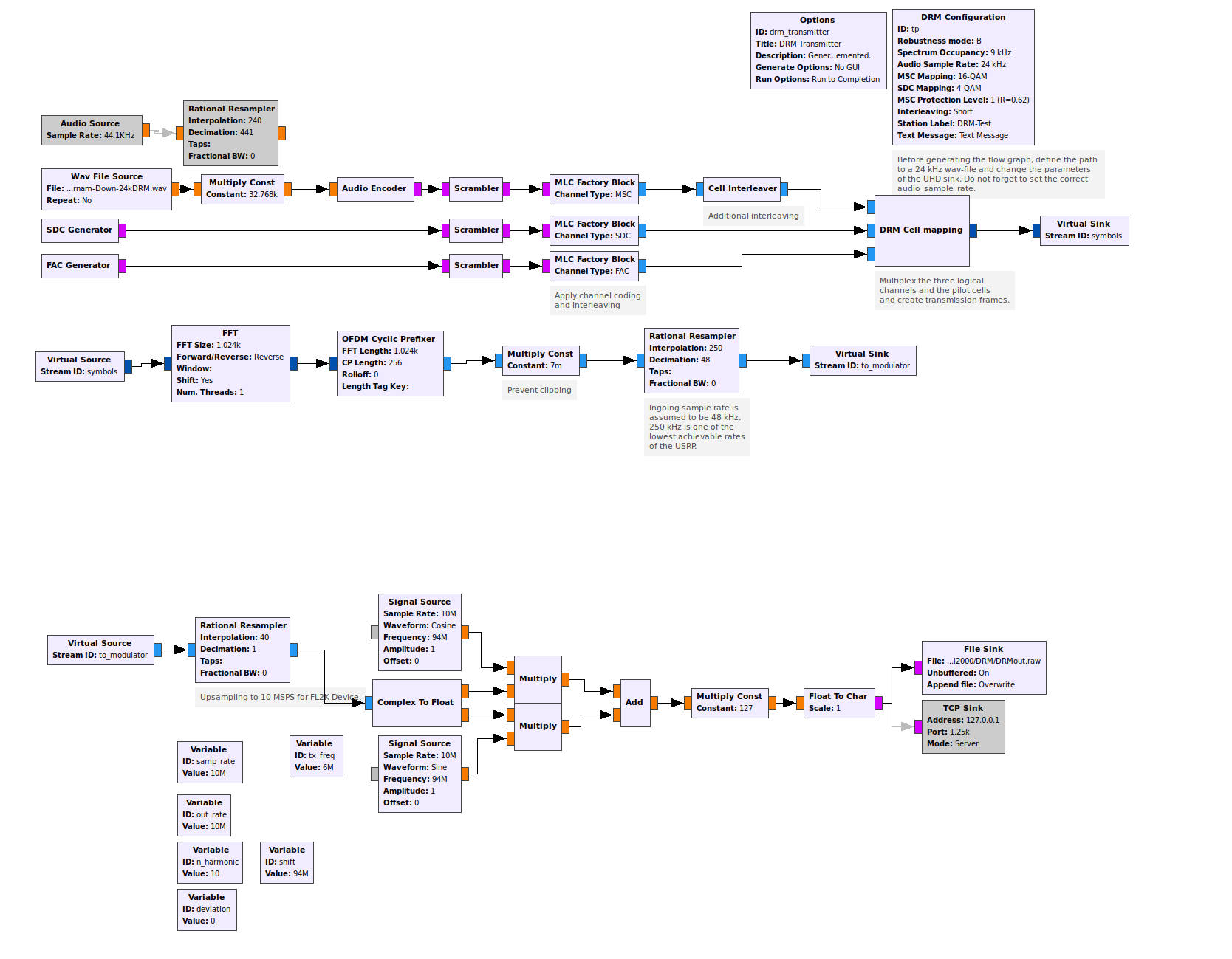
Ein passender Flowgraph für den FL2K-Sender auf 6 MHz Sendefrequenz (beliebig veränderbar) könnte dabei so aussehen:



Die berechnete und sendefähige Hochfrequenz kann wahlweise in eine Datei geschrieben oder per TCP/IP an die FL2K-Grafikkarte übertragen werden. Als Modulationssignal wird ein mit 12 oder 24kHz gesampletes WAV benötigt, das kann auch ein in diesem Format vorliegender (gewandelter) Livestream einer Internetradiostation sein. Die DRM-Sendeparameter werden im Block "DRM Configuration" festgelegt.

Die grc-Datei für GNURadio (txt-Endung entfernen): siehe Anhang

Die passenden Blocksourcen und auch den Audiocodec könnt Ihr hier runterladen:

https://mega.nz/file/SDJW2Iba#yfFlhhjWrD...mKwOEZfEEekXNmk

https://mega.nz/file/LLBACKIT#4ZUQiEpgk7...yI4w-obilarBxNg

Somit wieder eine Möglichkeit alte DRM-Radios mit unserem 10 Euro SDR zu besenden und weiter zu nutzen.

Gruß Bernhard

Zuletzt bearbeitet am 21.04.20 22:09

Datei-Anhänge
drm_transmitter_fl2k.grc.jpg drm_transmitter_fl2k.grc.jpg (466x)

Mime-Type: image/jpeg, 184 kB

drm_transmitter_fl2k.grc.txt drm_transmitter_fl2k.grc.txt (441x)

Mime-Type: text/plain, 46 kB

Oldtimer_OM gefällt der Beitrag.
!
!!! Fotos, Grafiken nur über die Upload-Option des Forums, KEINE FREMD-LINKS auf externe Fotos.    

!!! Keine Komplett-Schaltbilder, keine Fotos, keine Grafiken, auf denen Urheberrechte Anderer (auch WEB-Seiten oder Foren) liegen!
Solche Uploads werden wegen der Rechtslage kommentarlos gelöscht!

Keine Fotos, auf denen Personen erkennbar sind, ohne deren schriftliche Zustimmung.

Den Beitrag-Betreff bei Antworten auf Threads nicht verändern!
21.04.20 18:42
wumpus 

Administrator

21.04.20 18:42
wumpus 

Administrator

Re: DRM - Sender mit Fl2K-Grafikkarte

Hallo Bernhard,

eine undankbare Aufgabe des Forumbetreibers ist es (als Spassbremse) auf die Einhalten der deutschen Rechtsvorschriften hinsichtlich des Urheberrechts und Nutzungsrecht zu achten. Auf die Zitate (großzügig formuliert) scheinen doch noch Urheberrechte zu liegen. Solche Veröffentlichungen wären nur statthaft, wenn die schriftliche Genehmigung des Rechteinhaber vorliegen. Ist das der Fall?


Nervende Grüße von Haus zu Haus
Rainer, DC7BJ (Forumbetreiber)

Welt der alten Radios:
http://www.welt-der-alten-radios.de

Wumpus-Gollum-Forum:
http://www.wumpus-gollum-forum.de/forum

Virtuelle Voxhaus-Gedenktafel:
http://www.voxhaus-gedenktafel.de

Wumpus bei youtube:
https://www.youtube.com/user/MyWumpus

21.04.20 21:44
Bernhard45

nicht registriert

21.04.20 21:44
Bernhard45

nicht registriert

Re: DRM - Sender mit Fl2K-Grafikkarte

Hallo Rainer,

die Verlagslizenz, die ich auch schriftlich vorliegen habe, ist in der Tat so liberal formuliert (kostet dafür aber auch, gilt dann aber für alle Publikationen!), dass die Darstellung und Verarbeitung des Inhalts auch kapitelweise zum Zweck der Lehre und Forschung möglich ist. Allerdings auch nur dafür, aber keinen anderen Zweck verfolgen wir hier? Auch die System-Internas von DRM sind kein Geheimnis, damit Du aber wieder friedlich schlafen kannst ersetze ich die Darstellung oben durch einen Link auf die öffentliche ETSI ES 201 980.

Kannst Du damit leben? Mein Beitrag soll niemals der Hintergrund einer Urheberrechtsproblematik sein, dir oder dem Forum schaden! Es geht mir einfach um das "auseinandernehmen" von alten und neuen Übertragungsnormen mit Hilfe der SDR-Technik. Fernziel, alte Geräte (das können auch Digitalradios sein) damit wieder zum Spielen zu bringen. Was ich natürlich nicht weiß, ist das überhaupt von Interesse für die hier versammelte Leserschaft?

Viele Grüße nach Berlin
Bernhard

Zuletzt bearbeitet am 22.04.20 00:16

22.04.20 10:03
wumpus 

Administrator

22.04.20 10:03
wumpus 

Administrator

Re: DRM - Sender mit Fl2K-Grafikkarte

Hallo Bernhard,

danke für Deine Reaktion. So geht es.

Der Beitrag ist schon über hundert mal aufgerufen worden, also doch interessant.


Grüße von Haus zu Haus
Rainer, DC7BJ (Forumbetreiber)

Welt der alten Radios:
http://www.welt-der-alten-radios.de

Wumpus-Gollum-Forum:
http://www.wumpus-gollum-forum.de/forum

Virtuelle Voxhaus-Gedenktafel:
http://www.voxhaus-gedenktafel.de

Wumpus bei youtube:
https://www.youtube.com/user/MyWumpus

22.04.20 10:23
APo66 

500 und mehr Punkte

22.04.20 10:23
APo66 

500 und mehr Punkte

Re: DRM - Sender mit Fl2K-Grafikkarte

Bernhard45:
Was ich natürlich nicht weiß, ist das überhaupt von Interesse für die hier versammelte Leserschaft?

Hallo zusammen.
Also ich finde diese Thematik schon sehr interessant.
Einen FL2K Adapter habe ich mir auch schon besorgt. Leider bin ich noch nicht so richtig dazu gekommen mich damit genauer zu befassen.
Zum einen habe ich hier noch einige andere Bastelprojekte offen. Und zum anderen hat meine Bastelleidenschafft, mit dem Alter etwas nachgelassen.
Von daher kann mich mich auch schon mal einfach, über einen verständliche AM Aussendung mit schöner Musik, am Abend erfreuen.

Mein eigentliches Intereesse liegt an sich, bei allem was ich empfangen kann, und das was damit zu tun hat.
Das fängt beim Emfang von Sferics an. Geht von SAQ und Pinneberg, weiter über die AM Bänder, den UKW und DAB Rundfunk, bis in den GHz Bereich.
Ich mag Radios. Alte, wie mein " neues " Braun TS31, am liebsten. Aber ich habe auch nichts gegen Spezielle Empfänger oder Messgeräte wie z.B. Pegelmesser. Haupsache ich kann mein Vorhaben damit realisieren.
Von daher von meiner Seite, ja ich schätze die FL2K Infos hier im Forum.

Gruß
Andreas



Die Realität, entspricht nicht meinem Naturell.

23.04.20 01:59
Bernhard45

nicht registriert

23.04.20 01:59
Bernhard45

nicht registriert

Re: DRM - Sender mit Fl2K-Grafikkarte

Vielen Dank Rainer und Andreas.
Wenn Euch die Lust und Laune packt die Fl2K-Grafikkarte für die Erzeugung historischer Sendenormen zu nutzen und Ihr Hilfe beim Einrichten benötigt, so schreibt das ruhig ins Forum. Ich werde so weit es geht meine Hilfe anbieten.

Eine andere Frage zu DRM stellt sich mir.

Wer im Forum hatte zu irgendeiner Zeit mal ein DRM-Radio gehabt, wenn ja welches und was waren seine Erfahrungen damit. Radios mit dem RS 500 Empfangsmodul von Radioscape (Technisat Multiradio oder Murphy Richards, …) musste man ja erst zu Weltempfänger durch diverse Software- und Hardwareumbauten machen. Das hat bestimmt viele Testberichte verrissen und Nutzer vergrault.

Also wer war mit welchem Radio auf DRM aktiv und was waren Eure Erfahrungen und vielleicht auch DX-Empfänge? Vielleicht gab es ja auch Eigenbau-DRM Empfänger auf Basis eines PCs oder FPGA?

Gruß Bernhard


---
Bei Fragen zum Umbau oder zur Modernisierung von Röhrenradios mittels SDR, DAB+, Internetradio, Firmwareentwicklung oder einfach nur Kontakt - bitte Email unter: mbernhard1945(at)gmail(dot)com

mein PGP-Key unter: http://pgp.mit.edu/ Keyword: mbernhard1945

23.04.20 07:54
HB9 

500 und mehr Punkte

23.04.20 07:54
HB9 

500 und mehr Punkte

Re: DRM - Sender mit Fl2K-Grafikkarte

Hallo Bernhard,

mit meinem Eigenbau-SDR (https://www.wumpus-gollum-forum.de/forum...=326&page=5) und 'Dream' auf dem PC funktioniert es ganz gut, auch bei eher schwachen Signalen. Wäre noch eine Herausforderung, den DRM-Dekoder in die Firmware des SDRs zu bringen...

Gruss HB9

 1
 1
Herausforderung   Wumpus-Gollum-Forum   Forumbetreiber   yI4w-obilarBxNg   Internetradiostation   Übertragungsnormen   Fl2K-Grafikkarte   Urheberrechtsproblematik   Veröffentlichungen   Rechtsvorschriften   Firmwareentwicklung   Modulationssignal   welt-der-alten-radios   Voxhaus-Gedenktafel   DRM-Sendeparameter   Hardwareumbauten   Forumbetreibers   auseinandernehmen   FL2K-Grafikkarten-SDR   Bastelleidenschafft