| Passwort vergessen?
Sie sind nicht angemeldet. |  Anmelden

Sprache auswählen:

Wumpus Gollum Forum von
Wumpus Welt der (alten) Radios
Sie sind nicht angemeldet.
 Anmelden

Radioreparatur: Germaniumendstufe
  •  
 1
 1
01.02.15 11:25
Martin.M 

500 und mehr Punkte

01.02.15 11:25
Martin.M 

500 und mehr Punkte

Radioreparatur: Germaniumendstufe

hallo alle,

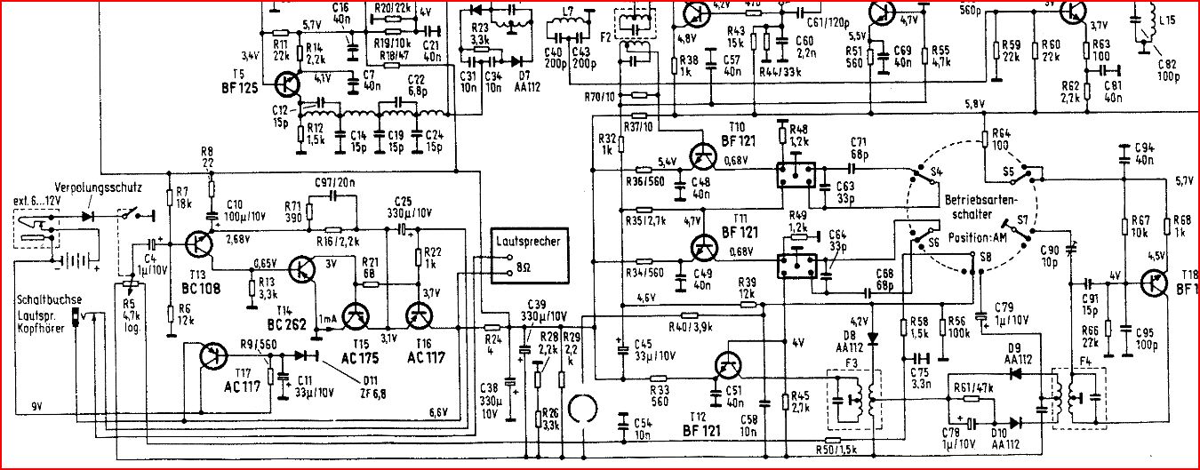
in meinem Kofferradio ist die Endstufe defekt, offensichtlich ein AC175 + AC117
Ursache war ein defekter Elko, die gegrillten Transistoren sind Folgeschäden.

Die Endstufe ist etwas seltsam konstruiert, jetzt sind mal die Fachleute gefragt:

AC175 ist völlig obsolet*. AC117 hab ich da, als "K" Type. Welches Paar kann ich hier ersatzweise einbauen ohne daß der falschgeht?
Vorhanden wäre AC187k/188k als ausgemessenes Paar. Anbei Schaltplan "teilweise", sollte dem Chef so Recht sein



nette Grüße
Martin

* Anm1.: in der Bucht wird einer fälschlicherweise als AC175 angeboten das ist aber ein AC173 den mag ich nicht.
Anm2: Das Radio hat + auf Masse !

Zuletzt bearbeitet am 01.02.15 11:33

Datei-Anhänge
xcr-e.JPG xcr-e.JPG (355x)

Mime-Type: image/jpeg, 206 kB

Noch gefällt der Beitrag keinem Nutzer.
!
!!! Fotos, Grafiken nur über die Upload-Option des Forums, KEINE FREMD-LINKS auf externe Fotos.    

!!! Keine Komplett-Schaltbilder, keine Fotos, keine Grafiken, auf denen Urheberrechte Anderer (auch WEB-Seiten oder Foren) liegen!
Solche Uploads werden wegen der Rechtslage kommentarlos gelöscht!

Keine Fotos, auf denen Personen erkennbar sind, ohne deren schriftliche Zustimmung.

Den Beitrag-Betreff bei Antworten auf Threads nicht verändern!
01.02.15 12:31
ingodergute 

Moderator

01.02.15 12:31
ingodergute 

Moderator

Re: Radioreparatur: Germaniumendstufe

Hallo Martin,

das ist eine (etwas unübersichtlich gezeichnete) übliche Gegentakt-Komplementärendstufe mit Bootsrap-Kondensator (C25 ist gleichzeitig Auskoppel-C und Bootstrap-Kondensator), s.a. http://elektroniktutor.oszkim.de/analogv...verst.html#boot . Ich würde AC187/188 einsetzen, die etwas bessere Daten haben ( http://pdf1.alldatasheet.com/datasheet-p...ETC1/AC187.html ).
Leider verfügt die Schaltung weder über strombegrenzende Emitterwiderstände noch über temperaturkompensierende Basisspannungsregelung (mit NTC-Widerstand), so dass Strom-/Hitzetod der Endstufentransistoren auch in Zukunt nicht auszuschließen sind. Ggf. könnte man den 68-Ohm-Widerstand durch eine angepasste Kombination aus Widerstand und NTC ersetzen, um etwas vorzubeugen. Auf jeden Fall würde nach Transistortausch den Ruhestrom messen (bei langsam steigender Betriebsspannung) und ggf. den Widerstand R21 so anpassen, dass die geforderten 1mA eingehalten werden.

Gruß Ingo.

01.02.15 12:56
Martin.M 

500 und mehr Punkte

01.02.15 12:56
Martin.M 

500 und mehr Punkte

Re: Radioreparatur: Germaniumendstufe

herzl. Dank mach ich so.
NTC: hab nur 50Ohm da, der könnte zusammen mit 18 Ohm rein

Das Radio ist etwas außergewöhnlich, ein Barlow Wadley XCR30.
Funktioniert so ähnlich wie der große RACAL, also mit 2 Tuningknöpfen
Hab das schon sehr lange in Dienst. Es ist äußerst sammelwürdig wegen dem seltenen Empfangskonzept, das ist eindeutig eine Wadley Loop, also der Vorgänger von PLL. Entsprechend stabil arbeitet das auch, SSB tauglich

nette Grüße
Martin

Zuletzt bearbeitet am 01.02.15 12:58

01.02.15 13:04
ingodergute 

Moderator

01.02.15 13:04
ingodergute 

Moderator

Re: Radioreparatur: Germaniumendstufe

Hallo Martin,

ob ein 50-Ohm-NTC ok ist hängt von seiner Characktreistik im Vergleich zu der der Transistoren ab. Er soll deren Temperaturgang ja auch nicht überkompensieren also bei steigender Temperatur den Ruhestrom auf Null bringen. Im Idealfall soll sich der Ruhestrom bei steigender Temperatur der Endstufentransistoren kaum ändern. Dazu muss der NTC thermisch gut an die Transistoren angekoppelt sein. In den üblichen Schaltungen ist dann R21 z.B. aus zwei Widerständen in Reihe aufgebaut, von denen einer einen NTC-Widerstand parallel hat.

Gruß Ingo.

02.02.15 17:02
Martin.M 

500 und mehr Punkte

02.02.15 17:02
Martin.M 

500 und mehr Punkte

Re: Radioreparatur: Germaniumendstufe

hallo Ingo,

das wadley spielt wieder, danke nochmals.
Ich hab das nun so verkabelt:

(50 Ohm NTC parallel 47 Ohm R) in Serie mit 47 Ohm R
Der NTC hat eh ein Gewinde und ist an die Endstufe geschraubt.

nette Grüße
Martin

 1
 1
strombegrenzende   fälschlicherweise   NTC-Widerstand   Betriebsspannung   Bootsrap-Kondensator   Radioreparatur   unübersichtlich   Characktreistik   68-Ohm-Widerstand   Empfangskonzept   Endstufentransistoren   überkompensieren   Gegentakt-Komplementärendstufe   Basisspannungsregelung   elektroniktutor   Germaniumendstufe   Emitterwiderstände   Bootstrap-Kondensator   Transistortausch   temperaturkompensierende