| Passwort vergessen?
Sie sind nicht angemeldet. |  Anmelden

Sprache auswählen:

Wumpus Gollum Forum von
Wumpus Welt der (alten) Radios
Sie sind nicht angemeldet.
 Anmelden

UKW-Vorstufe
  •  
 1
 1
14.11.14 09:49
omthomas 

250-499 Punkte

14.11.14 09:49
omthomas 

250-499 Punkte

UKW-Vorstufe

Hallo zusammen,

wir haben hier im Forum schon darüber gesprochen; aber ich finde das Thema nicht wieder.

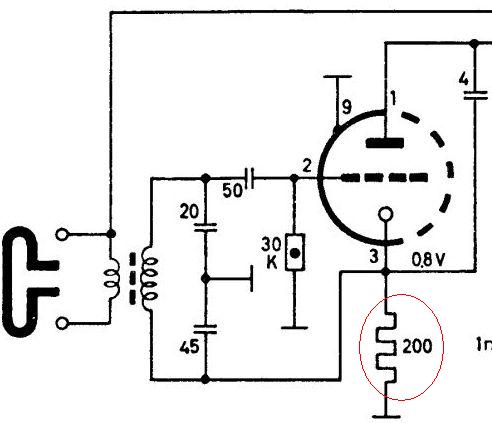
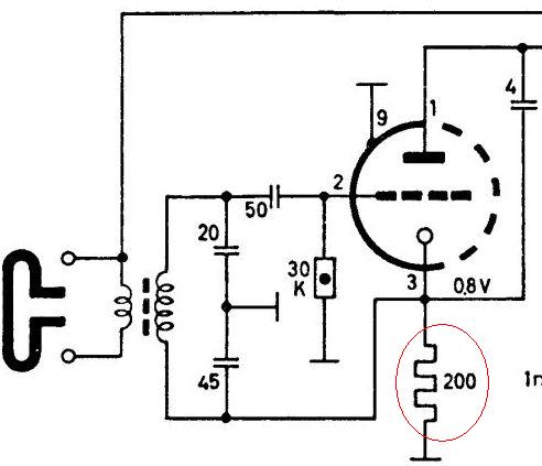
Also nochmal: in der UKW-Vorstufe eines Braun SK1 findet sich ein 200 Ohm Widerstand. Warum ist er so merkwürdig gezeichnet? Es ist keine Belastungsangabe!
War es irgendwas mit bifilarer Wicklung?

Danke für die Hilfe!

OMthomas

Zuletzt bearbeitet am 14.11.14 09:50

Datei-Anhänge
braun_sk1.jpg braun_sk1.jpg (233x)

Mime-Type: image/jpeg, 26 kB

Noch gefällt der Beitrag keinem Nutzer.
!
!!! Fotos, Grafiken nur über die Upload-Option des Forums, KEINE FREMD-LINKS auf externe Fotos.    

!!! Keine Komplett-Schaltbilder, keine Fotos, keine Grafiken, auf denen Urheberrechte Anderer (auch WEB-Seiten oder Foren) liegen!
Solche Uploads werden wegen der Rechtslage kommentarlos gelöscht!

Keine Fotos, auf denen Personen erkennbar sind, ohne deren schriftliche Zustimmung.

Den Beitrag-Betreff bei Antworten auf Threads nicht verändern!
14.11.14 10:23
wumpus 

Administrator

14.11.14 10:23
wumpus 

Administrator

Re: UKW-Vorstufe

Hallo OMthomas,

nach der Schaltzeichentabelle auf dieser Seite ist das wohl ein Drahtwiderstand:

http://www.welt-der-alten-radios.de/r--z...dlesen-245.html


Es hat hier aber bei den Geräteherstellern zum Teil unterschiedliche Deutungen herausgebildet. So wäre eine bifilare Wicklung des Widerstanddrahts auch nicht völlig unmöglich.


Gruß von Haus zu Haus
Rainer (Forumbetreiber)

14.11.14 12:19
MB-RADIO 

500 und mehr Punkte

14.11.14 12:19
MB-RADIO 

500 und mehr Punkte

Re: UKW-Vorstufe

Hallo.

ja, ein Drahtwiderstand war auf Volkers Bild zu erkennen.

Da die Antenne(Eingangsspannung) zwischen G1 und K angeschlossen ist braucht man zwische K und Masse einen höheren Wechselstromwiderstand als den Katodenwiderstand.
Der Drahtwiderstand kann beides gleichzeitig, sonst müßte man eine Drossel in Serie zum Katodenwiderstand schalten. Die Leistungsangabe fehlt deswegen, weil nur paar mW an ihm abfallen.

Ein weiterer Grund könnte das geringere Rauschen eines Drahtwiderstandes gegenüber einem Kohlewiderstand sein - obwohl bei der Niederohmigkeit ???

Rätselhaft ist das dennoch, war der Drahtwiderstand billiger als ein Kohlewiderstand + Drossel ?????

Soweit mein Erklärungsversuch.

Viele Grüße
Bernd

 1
 1
Katodenwiderstand   welt-der-alten-radios   herausgebildet   Belastungsangabe   Niederohmigkeit   Drahtwiderstand   Schaltzeichentabelle   Drahtwiderstandes   Geräteherstellern   Kohlewiderstand   Eingangsspannung   UKW-Vorstufe   Widerstanddrahts   angeschlossen   unterschiedliche   gleichzeitig   Erklärungsversuch   Leistungsangabe   Wechselstromwiderstand   Forumbetreiber