| Passwort vergessen?
Sie sind nicht angemeldet. |  Anmelden

Sprache auswählen:

Wumpus Gollum Forum von
Wumpus Welt der (alten) Radios
Sie sind nicht angemeldet.
 Anmelden

Telefunken Kavalier - Abgleich notwendig und wie?
  •  
 1
 1
01.03.14 15:07
Reinhard_M 

100-249 Punkte

01.03.14 15:07
Reinhard_M 

100-249 Punkte

Telefunken Kavalier - Abgleich notwendig und wie?

Hallo,

nachdem ich bei meinem "Amigo" so klasse Rat von euch bekommen habe, komme ich jetzt mit meinem nächsten Problem (obwohl ich noch nicht - wie dort versprochen - Wissen und Equipment aufgerüstet habe).

Ich versuche gerade, einen Telefunken Kavalier 3291K zu reanimieren. Der war quasi klinisch tot - zeigte nur durch ein leises Knacken beim Einschalten an, daß irgendwie Strom von der Batterie bis zum Lautsprecher gelangte. Offenkundig hatte sich vor mir schon ein Flachmann an dem Gerät versucht: Die Buchse für den Außenlautsprecher war durch eine neue ersetzt und die Drähte daran dankenswerter Weise wenigsten lose angerödelt, wenn auch nicht verlötet und der gesamte Tastensatz mit den daran angebauten HF-Bauteilen war auf's großzügigste mit irgendwelchem Schmier, wahrscheinlich Kontaktspray, getränkt. Dann war er wohl mit seinem Latein am Ende - also ab auf den Flohmarkt damit.

Erstmal hab ich den Tastensatz mit Bremsenreiniger entfettet und dem Mechanismus sowie den Kontaktschiebern ganz zurückhaltend Kontaktspray speniert - hat nichts gebracht.

Das Durchmessen der Spannungen lt. Schaltplan ergab, daß an einem Meßpunkt keine Spannung anlag; also mal geguckt, wo die eigentlich herkommen sollte; festgestellt, daß sie am anderen Ende der Leiterbahn anlag; Brücke aus isoliertem Draht eingelötet und es kommt auf UKW Musi aus dem Lautsprecher - recht leise und verzerrt. MW und KW sind absolut tot. Aber um ehrlich zu sein, ohne die könnte ich bei dem Gerät auch leben.

Alle im Schaltplan angegebenen Spannungen werden jetzt sehr gut eingehalten.

Aber - und jetzt kommt der Knackpunkt - die Frequenzen sind total daneben. Stelle ich den Kavalier auf die niedrigste UKW-Frequenz (wohl 87,5MHz), so empfängt er meinem FM-Transmitter, wenn der auf 97,0MHz sendet. Diese Verschiebung um ca 10 MHz zieht sich konstant durch.

Dann habe ich den auch in diesem Forum beschriebenen ZF-Test mit einem zweiten Radio gemacht: Einen Bajazzo de luxe dicht neben den Kavalier gestellt, Bajazzo auf Rauchen zwischen 2 Sendern eingestellt und am Kavalier die Frequenz geändert bis das Rauschen im Bajazzo weg war. Wenn ich den Test richtig verstehe, sollte jetzt die Differenz der auf beiden Radios eingestellten Frequenzen der ZF des Kavalier, also 10,7MHz, entsprechen. Der Unterschied beträgt aber durchgängig nur ca. 2MHz (z.B. Bajazzo auf 96 MHz wird leise, wenn Kavalier auf etwa 98MHz steht). Die Skala des Kavalier ist recht grob eingeteilt und wenn sie lose danebengehalten wird ist die Ablesung recht ungenau, aber da diese Differenz so weit vom Erwarteten entfernt liegt, habe ich mir nicht die Mühe gemacht, mit Hilfe des FM-Transmitters die genauen Werte zu ermitteln.

Da scheint mir die ZF völlig daneben zu sein und damit nähert sich auch mein Latein seinem Ende - nur daß es bei mir nicht "ab auf den Flohmarkt" heißt.

Es scheint also irgendein Bauteil (Kondensator?) hinüber zu sein und/oder ein Abgleich notwendig. Was kann ich noch machen, um den Fehler genauer einzukreisen? Und wo sitzt das Schräubchen, an dem ich drehen müßte, um ggf. die ZF einzustellen (wenn das bei der großen Abweichung überhaupt möglich ist). Einen Oszi habe ich noch nicht, aber wenn nur ein Trimmer zu verstellen wäre, könnte ich das wohl auch mit der Zweitradio-Methode hinbekommen. Ich weiß, das wäre suboptimal, aber vielleicht reicht's. Die Trimmer sind alle über eine einfache Schlitzschraube zu verstellen, sodaß ich mir einen entsprechenden Dreher aus irgendwelchem Plastikmüll (oder Aluminium?) machen kann.

Da ich ja hier wohl nicht den ganzen Schaltplan einstellen darf, liefere ich gern im Bedarfsfall die benötigten Ausschnitte oder auch Fotos.

Im Voraus schon vielen Dank für eure Hilfe.

Noch gefällt der Beitrag keinem Nutzer.
!
!!! Fotos, Grafiken nur über die Upload-Option des Forums, KEINE FREMD-LINKS auf externe Fotos.    

!!! Keine Komplett-Schaltbilder, keine Fotos, keine Grafiken, auf denen Urheberrechte Anderer (auch WEB-Seiten oder Foren) liegen!
Solche Uploads werden wegen der Rechtslage kommentarlos gelöscht!

Keine Fotos, auf denen Personen erkennbar sind, ohne deren schriftliche Zustimmung.

Den Beitrag-Betreff bei Antworten auf Threads nicht verändern!
04.03.14 07:30
wumpus 

Administrator

04.03.14 07:30
wumpus 

Administrator

Re: Telefunken Kavalier - Abgleich notwendig und wie?

Hallo Reinhard,

ich suche mir aus Deinem Fehlerbericht mal nur den Frequenzversatz von UKW heraus. Das klingt irgendwie nach ZF-Differenz 10,7 MHz.

Frage: Ist aber die Empfangsempfindlichkeit auf UKW ansonsten vorhanden? Will sagen: Sender die eingestellt werden können, werden gut empfangen?

Es könnte sein, daß der UKW-Oszillator frequenzmäßig falsch eingestellt ist, vielleicht sogar auf der falschen Seite der ZF-Frequenz 10,7 MHz schwingt.

Ich glaube nicht, dass die ZF um 10,7 MHz verdreht wurde, das geht eigentlich nicht ohne erhebliche Verstärkungseinbußen des ZF-Verstärkers.

Es wird wohl (wenn die Empfangsleistung ansonsten auf UKW stimmt, eine Fehljustage (oder ein sonstiger Frequenzfehler) der UKW-Oszillators sein.

Du könntest versuchen, mit Deinem FM Transmitter als Messender die Ozillatorfrequenz auf den richtigen Wert haranzuziehen. Dabei ist zu beachten, ob und welchen Metallkern die Oszillatorspule hat. Je nachdem, stellst Du das am unteren Bandende ein und korrigierst später am oberen Bandende die dem (vorhandenen?) C-Trimmer. Der Abgleich muss so erfolgen, dass der gesamte UKW-Bereich einstellbar wird. Ist ein gewisses Gefummle.

Abgleich:
http://www.welt-der-alten-radios.de/a--g-abgleich-53.html



Gruß von Haus zu Haus
Rainer (Forumbetreiber)

04.03.14 12:07
Reinhard_M 

100-249 Punkte

04.03.14 12:07
Reinhard_M 

100-249 Punkte

Re: Telefunken Kavalier - Abgleich notwendig und wie?

Hallo Rainer,

danke für Deine Unterstützung. Erstmal nur das UKW-Problem anzugehen ist ganz in meinem Sinne.

Zu Deiner Frage: Der Empfang ist schwach und verzerrt. Mit einem Meßkabel als Antenne empfange ich die stärksten UKW-Sender bei voll aufgedrehter Lautstärke mit knapper Zimmerlautstärke. Wenn sie genau eingestellt sind, ist die Verzerrung gering, schon leicht daneben genau wie bei den schwächeren Sendern stark verzerrt.

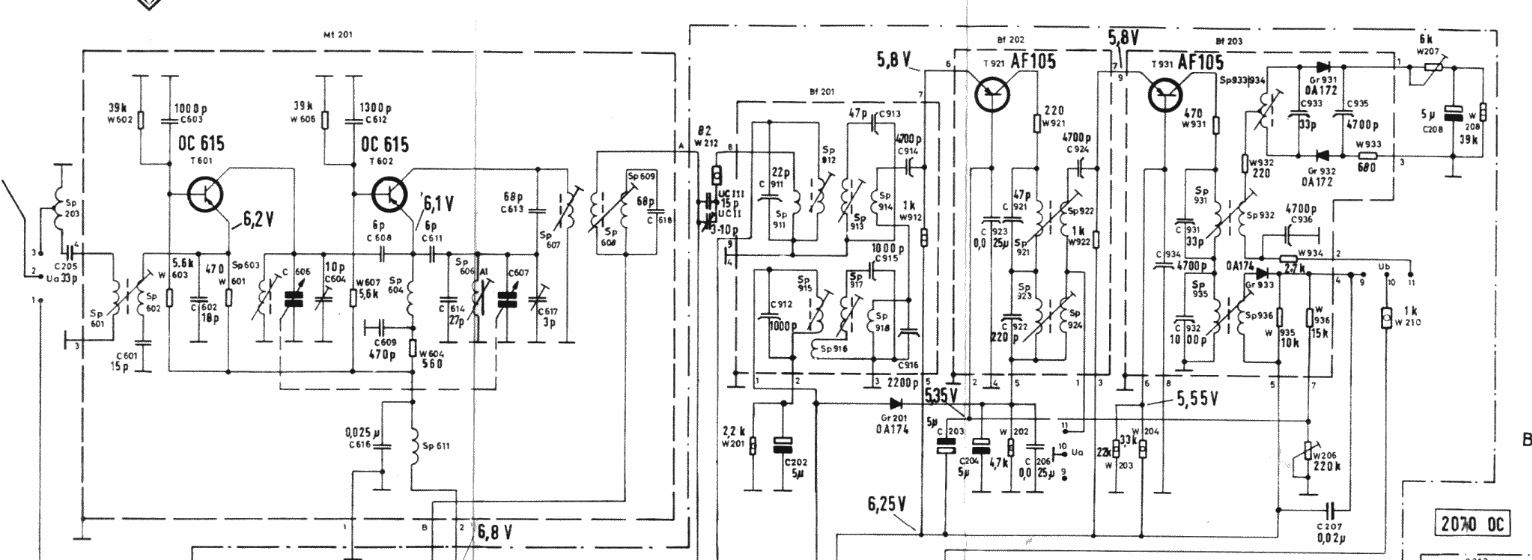
Nun kann ich leider das Schaltbild noch nicht hinreichend gut interpretieren, um gezielt an den richtigen Stellen zu drehen, z.B. welches ist die Oszillatorspule? Und wenn ich irgendwo auf gut Glück rumdrehe sind am Ende wir alle drei völlig verstimmt - das Radio, Du und ich. Oder: wenn ich das Radio völlig vertrimmt habe, gehöre ich vertrimmt.

Deine Abgleichanleitung hatte ich schon mal durchgearbeitet, war aber nicht in der Lage, sie hinreichend auf mein Transistorradio zu übertragen. Da werde ich mich noch mal rein vertiefen.

Ich habe die (hoffentlich) relevanten Planausschnitte angehängt, dann haben wir im weiteren das gleiche Bild vor Augen. Und wenn mehr benötigt wird, schicke ich es gerne.



Datei-Anhänge
Plan-UKW-TeilHF.JPG Plan-UKW-TeilHF.JPG (451x)

Mime-Type: image/jpeg, 150 kB

Platinen-UKW-TeilHF.jpg Platinen-UKW-TeilHF.jpg (382x)

Mime-Type: image/jpeg, 183 kB

04.03.14 14:58
Uli 

500 und mehr Punkte

04.03.14 14:58
Uli 

500 und mehr Punkte

Re: Telefunken Kavalier - Abgleich notwendig und wie?

Das Gekratze, Gerausche und mangelnde Lautstärke muss nicht am Empfangsteil liegen - wahrscheinlich hast Du mehrere Problemzonen am Radio.
Ich würde versuchen, im NF-Signalweg an geeigneter Stelle ein Audiosignal einzuspeisen. Dann wüsstest Du, ob Du dem, was aus dem Lautsprecher kommt, vertrauen kannst um den Empfang zu beurteilen. Vermutlich wird der eine oder andere Elko ausgetrocknet oder ausgelaufen sein, das kann sehr gut zu dem beschriebenen Phänomen führen.

Süßes Radio übrigens, auch wenn für meinen Geschmack zu wenig Röhren verbaut sind ;)
Viel Erfolg!

04.03.14 15:52
wumpus 

Administrator

04.03.14 15:52
wumpus 

Administrator

Re: Telefunken Kavalier - Abgleich notwendig und wie?

Reinhard_M:
Hallo Rainer,

danke für Deine Unterstützung. Erstmal nur das UKW-Problem anzugehen ist ganz in meinem Sinne.

Zu Deiner Frage: Der Empfang ist schwach und verzerrt. Mit einem Meßkabel als Antenne empfange ich die stärksten UKW-Sender bei voll aufgedrehter Lautstärke mit knapper Zimmerlautstärke. Wenn sie genau eingestellt sind, ist die Verzerrung gering, schon leicht daneben genau wie bei den schwächeren Sendern stark verzerrt.

Nun kann ich leider das Schaltbild noch nicht hinreichend gut interpretieren, um gezielt an den richtigen Stellen zu drehen, z.B. welches ist die Oszillatorspule? Und wenn ich irgendwo auf gut Glück rumdrehe sind am Ende wir alle drei völlig verstimmt - das Radio, Du und ich. Oder: wenn ich das Radio völlig vertrimmt habe, gehöre ich vertrimmt.

Deine Abgleichanleitung hatte ich schon mal durchgearbeitet, war aber nicht in der Lage, sie hinreichend auf mein Transistorradio zu übertragen. Da werde ich mich noch mal rein vertiefen.

Ich habe die (hoffentlich) relevanten Planausschnitte angehängt, dann haben wir im weiteren das gleiche Bild vor Augen. Und wenn mehr benötigt wird, schicke ich es gerne.





Hallo Werner,
wurde schon erwähnt, es können mehre Fehler vorliegen. Ich würde zuerst die Frequenz-Abweichung klären. Mit SP606 kannst Du versuchen, die 10 Mhz Differenz wegzudrehen. SP606 wird eher am unteren Bandende wirken, C617 eher am oberen Bandende.
Beste Grüße Rainer

04.03.14 16:18
Reinhard_M 

100-249 Punkte

04.03.14 16:18
Reinhard_M 

100-249 Punkte

Re: Telefunken Kavalier - Abgleich notwendig und wie?

Hallo Uli,

Danke auch Dir für Deina Unterstützung. Ich verstehe voll und ganz, daß der Röhrenfreund bei den meisten meiner Geräte in die Röhre guckt. Aber in meiner (wohl noch langen) Lernphase möchte ich mich nicht auch noch mit Heizspannungen und generell hohen Spannungen rumschlagen müssen - obwohl, der Trenn-Stelltrafo steht schon bereit und auch 3 defekte Röhren-Koffer.

Deine Antwort ist mir vom Sinn her völlig klar, bloß:

Audio-Signal? Wo bekomme ich das her? MP3-Player (recht leise stellen?), Minus- Ader des Ohrhörerkabels am Masse und das andere an die geeignete Stelle?.

Was ist die "geeignete Stelle"? Glücklicherweise sind bei dem Gerät HF- und NF-Teil durch einen 4-poligen Stecker verbunden, das machts wahrscheinlich übersichtlich. Ein Pol ist Masse; an einem sollen 7,1V anliegen, was bei einer Meßspannung von 7,5V wahrscheinlich die Spannungsversorgung für HF- und UKW-Teil ist. Bleiben noch 2 Pins übrig. Signal an welchen? An beide und nichts an Masse? Einfach mal probieren, kann nichts passieren? Schaltplan der NF schicken?

Gerade kam auch noch die Antwort von Rainer rein, damit werde ich erst mal weitermachen, aber "Audio-Signal" und "geeignete Stelle" würden mich schon prinzipiell interessieren.

04.03.14 17:30
Reinhard_M 

100-249 Punkte

04.03.14 17:30
Reinhard_M 

100-249 Punkte

Re: Telefunken Kavalier - Abgleich notwendig und wie?

Hallo,

der empfangene Frequenzbereich ist jetzt dank Rainers Hilfe ok, da scheint schon mal jemand ordentlich an der Spule gespult zu haben.
Der Empfang als solcher ist aber, wie von euch befürchtet, nicht besser. Wegen anderer Termine kann ich erst morgen weitermachen.

04.03.14 18:29
Opa.Wolle 

500 und mehr Punkte

04.03.14 18:29
Opa.Wolle 

500 und mehr Punkte

Re: Telefunken Kavalier - Abgleich notwendig und wie?

Hi Reinhard,
die NF kannst du am einfachsten an zwei Stellen einspeisen:

1. Wenn vorhanden an der Tonband- bzw. Plattenspieler-Eingangsbuchse
2. Am Lautstärkepotentiometer, hier sind in der Regel drei Anschlüsse vorhanden. Eine Masse unten, ein Eingang oben und in der Mitte der Ausgang.
Also MP3-Player an Masse und am Eingang anschließen. Dann sollte der Player zu hören sein.

Bei Unklarheiten bitte den NF-Teil des Schaltplanes einstellen.

An Uli: sind das nicht genug Röhren?



Zuletzt bearbeitet am 04.03.14 18:34

Datei-Anhänge
Kavalier1.jpg Kavalier1.jpg (295x)

Mime-Type: image/jpeg, 46 kB

07.03.14 18:45
Reinhard_M 

100-249 Punkte

07.03.14 18:45
Reinhard_M 

100-249 Punkte

Re: Telefunken Kavalier - Abgleich notwendig und wie?

Hallo,

ja, Wolfgang weiß, was ein Kavalier alter Schule ist, indem er uns das Modell von 1958 - bis 60 vorstellt, da kann ich mit dem volltransistorisierten Nachfolger (61-62) nicht mithalten.

Habe jetzt mal das NF-Signal vom MP3-Player am Lautstärkepoti eingespeist - kommt sauber aus dem Lautsprecher. NF-Teil scheint also ok zu sein.

Hat also evtl. ein Kondensator in der Hochfrequenz schlapp gemacht und wieder weiß ich nicht weiter und bitte um weitere Unterstützung.

 1
 1
volltransistorisierten   Empfangsempfindlichkeit   Ozillatorfrequenz   wahrscheinlich   Zimmerlautstärke   Spannungsversorgung   Plattenspieler-Eingangsbuchse   Abgleich   Zweitradio-Methode   Oszillatorspule   Außenlautsprecher   Frequenz-Abweichung   Lautstärkepotentiometer   Telefunken   notwendig   Abgleichanleitung   Kavalier   Planausschnitte   welt-der-alten-radios   Verstärkungseinbußen