| Passwort vergessen?
Sie sind nicht angemeldet. |  Anmelden

Sprache auswählen:

Wumpus Gollum Forum von
Wumpus Welt der (alten) Radios
Sie sind nicht angemeldet.
 Anmelden

Reparatur LOEWE OPTA KANTATE 6735w mit defektem Ausgangsübertrager
  •  
 1
 1
24.02.14 19:02
Dingeldong 

100-249 Punkte

24.02.14 19:02
Dingeldong 

100-249 Punkte

Reparatur LOEWE OPTA KANTATE 6735w mit defektem Ausgangsübertrager

Hallo Forum!

Ich möchte folgend über die Reparatur einer LOEWE OPTA KANTATE 6735w berichten. Ggf. kann das Betroffenen weiterhelfen, auch im Bezug auf die Repararur eines durchgebrannten Ausgangsübertragers.

Ein Freund brachte mir sein Röhrenradio vorbei, das laut detailliertem Vorbericht "nix mehr spielt". Gut, dass ich diese Information bekam...

Geräteidentifikation, Infomaterial zur Reparatur
Das erste Problem war, erst mal herauszubekommen, um was für ein Gerät es sich handelt, denn das Glück, wie bei der hier schon von mir beschriebenen BLAUPUNKT MILANO-Reparatur, dass da neben einer schön beschrifteten Rückwand ein komplettes Geräteblatt drin war, hatte ich hier nicht. Es war noch übler, da die Rückwand komplett ihre Beschriftung eingebüßt hatte und nur durch Kippen gegen das Licht ein wenig aus den Prägungen lesbar war. "LOEWE" und "Kantate" waren mit Raten und Glück herauszubekommen aber gerade bei der Typenbezeichnung war komplett essig.

Das blöde dabei: Es gibt verschiedene Kantaten-Modelle.
Hier brachte mich der Vergleich der Chassis nach Bildern im WEB weiter, da die verschiedenen Modelle sich hier unterscheiden lassen. Es handelte sich danach zweifelsfrei um eine KANTATE 6735W, die Anfang der 60er auf dem Markt war.

Durch die Hilfe des Forumsmitglieds Martin.M bekam ich den Schaltplan (danke noch mal für Deine Hilfe!!). Nun konnte es endlich losgehen

Fehlersuche
Status
Das Gerät war schon mal geöffnet und an einigen Stellen (zum Glück nur zur leichteren Demontage rein mechanisch) "optimiert" worden. So hatte mal der Lautsprecher einen neuen Bespannstoff und ein Anschlußkabel samt praktischer Lüsterklemme zur leichten Lösung der Verbindung bekommen. Zugleich hatte ein Nobelpreisträger bei demontierten Chassis weil's wohl schöner war, die unteres Schaltungsabdeckung von innen an das Gehäuse geschrubt und somit die ihr zugedachte Funktion der leichten Schaltungszugänglichkeit ohne Chassisausbau torpediert.
Ansonsten waren keinerlei Umbauten, Modifikationen oder Bauteileaustausch/Reparaturspuren am Gerät feststellbar und es lag elektronisch im Originalzustand vor.

Sichtprüfung
Nirgends waren Anzeichen auf Bauteildefekte (Verfärbungen, Überhitzung, Verformungen, Brüche o.ä.) bzw. lose, brüchige Kabel, verdächtige Lötstellen, etc. feststellbar





Erster Funktionstest
Wieder wie üblich und hier immer wieder empfohlen erfolgte dann ein Funktionstest nach folgendem Schema (immer schön brav unter Bilddokumentation, um keinen Mist zu bauen):

1. Ziehen aller Röhren
2. Checken der Sicherungen auf Intaktheit (war alles in Ordnung)
und Leistungsbegrenzer in Zuleitung
3.Einschalten

Alles war in Ordnung, Feinsicherung hielt, Skalenlichter brannten, Versorgungspannung, Heizspannung auf Sollwerten OK.

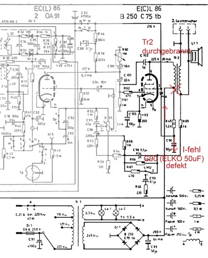
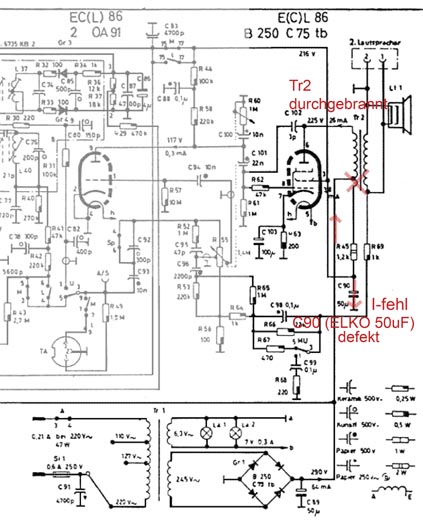
Endstufenröhre eingesetzt und wieder eingeschaltet. Aber, kein Brummen zu hören? In so einem Fall stimmt bei den ollen Geräten mit einer gerade mal 50uF-Siebung was nicht, da hier immer ein wenig zu hören sein sollte.
Das bestätigte sich beim Ausmessen der Schirmgitterspannung (im folgenden Ausschnitt rot gekennzeichnet). Nichts von den hier über 200V war messbar.



Da hier unmittelbar hinter dem Übertrager angeschlossen eine Hälfte des 50uF Doppelekos werkelte, diesen abgeschlossen und dort auch Leitung offen gelassen.


Es zeigte sich, dass leider nichts durch den damit per Anzapfung mit der Spannung versorgten Wicklungsteil des Ausgangsübertragers durchkam.
Das musste genauer inspiziert werden.

Zuletzt bearbeitet am 27.02.14 08:14

Datei-Anhänge
IMG_0891.JPG IMG_0891.JPG (316x)

Mime-Type: image/jpeg, 52 kB

IMG_0907.JPG IMG_0907.JPG (272x)

Mime-Type: image/jpeg, 48 kB

kantateGitterheizkreis1fo.jpg kantateGitterheizkreis1fo.jpg (293x)

Mime-Type: image/jpeg, 157 kB

Noch gefällt der Beitrag keinem Nutzer.
!
!!! Fotos, Grafiken nur über die Upload-Option des Forums, KEINE FREMD-LINKS auf externe Fotos.    

!!! Keine Komplett-Schaltbilder, keine Fotos, keine Grafiken, auf denen Urheberrechte Anderer (auch WEB-Seiten oder Foren) liegen!
Solche Uploads werden wegen der Rechtslage kommentarlos gelöscht!

Keine Fotos, auf denen Personen erkennbar sind, ohne deren schriftliche Zustimmung.

Den Beitrag-Betreff bei Antworten auf Threads nicht verändern!
24.02.14 19:15
Dingeldong 

100-249 Punkte

24.02.14 19:15
Dingeldong 

100-249 Punkte

Re: Reparatur LOEWE KANTATE 6735w mit defektem Ausgangsübertrager

Nächster Teil:
Durchgebrannter Ausgangsübertrager
Übertrager ausgebaut und durchgemessen. Durchgang vom Endstufenanoden zur Anzapfung zwar aber kein Durchgang mehr der Primärspule von Anzapfung zu ihrem Ende.



Das war ganz übel, da ein passender Übertrager (laut Banderolenprüfzeichen mit März 1961 sogar noch etwas älter als ich) natürlich nicht mehr zu bekommen ist.
Von daher spekulierte ich darauf, dass ich vielleicht Glück habe und die Unterbrechung in den Außenlagen zugänglich liegt.
Banderole also vorsichtig entfernt um die Wicklungen freizulegen und unter ständigem Messen mit Abwickeln von der Ausgangsseite her versucht, den Bruch zu finden.

Und ich hatte unverschämtes Glück: Ein auch mittels Lupe kaum sichtbarerer Miniaturpopel fiel mir, warum auch immer, zwischen den ganzen Klebstoffbatzen ungefähr mittig der äußeren Wicklungslage auf. Ich fühlte hier mehr, als daß ich es sah, dass hier der Wicklungsdraht sich rauh anfühlte und sich abziehen ließ (beide losgepulten Enden mitten in der Wicklung hier zu sehen)



Messug erbrachte ab hier Durchgang auf die Anzapfung.
Nachdem ich das zweite Ende auch in den Griff bekam, bog ich beide um den Wicklungskörper zurück auf die gegenüberliegende Seite, isolierte sie ab und lötete sie aneinander.



Damit ist gerade mal eine Wicklung unter hunderten verloren, was wohl unmessbare Auswirkungen auf die Bauteilwerte haben sollte.
War immer noch durchgängig - was für eine Erleichterung!
Schnell die Stelle einige mm schwebend über der Wicklung mit dem von mir gerne für alles mögliche genutzten Heißkleber isoliert, die wenigen aufgedröselten Wicklungen wieder damit auch in Form gebracht und ein Testlauf unter provisorischem Anschluss.



Schirmgitterspannung war da und passte.
Das war wohl die Rettung für die Kantate

Die freigelegte Übertragerwicklung zur Sicherheit mit Heißkleber isoliert, den mit den Kenndaten erhaltenen Banderolenteil für die Optik auch noch drauf und das ganze eingebaut.





Endstufenröhre rein, eingeschaltet, leichter Brumm, der sich mit Lautstärke- und Klangregler beeinflussen ließ, wie man das kennt.
Röhrenbestückung dann vollendet und die Kantate spielte wieder einwandfrei auf. Das alles stabil war, belegten dann noch einige Stunden Dauerbetrieb.



Ich ersetzte dann noch die Elkos in dem Gerät, verbaute sauber die beiden Ersatzelkos für den defekten 50uF Doppeleko und baute alles - diesmal aber richtig - zusammen. Zum Schluss dann noch kam ein Ausdruck von Schaltbild und Gerätedaten (Typ, Alter, Röhrenbestückung etc.) in das Gerät.

Vom Klang her ist die Kantate nix besonders dolles aber macht ihr Zeug. Der alte von mir reparierte MILANO klang da um Klassen besser.


Fazit
Mal wieder ein defekter ELKO hat das Gerät geliefert. Und das auf eine wohl markante Weise,denn das Forenmitglied IRODIN hat in seinem Beitrag Philips Merkur kaputtrepariert :( ein wohl ganz ähnlich gelagertes Problem mit seinem Ausgangsübetrager geschildert,

Was mich auf ihn aufmerksam gemacht hat, ist das offensichtlich sehr ähnliche Schaltungskonzept, eine geglättete Gleichspannung über eine Anzapfung mit i.a. vergleichweise geringer Wicklungszahl zum Rest der angezapften Spule in den Übertrager eingangsseitig einzuspeisen, und diese dann über einen Widerstand in Reihe und einem im Bezug zur Gesamtschaltung des Gerätes hochkapazitiven Kondensator (ELKO) gegen Masse als Schirmgitterspannung (zumindest der Endstufe) zu nutzen.

Aus meiner Sicht eine Achillesferse bei diesem Schaltungsprinzip ist (wie bei dem Defekt an meiner KANTATE), dass, wenn besagter, hinter der Spule liegender Kondensator -als ELKO mürbe geworden- Masseschluß aufweist, dann hier doch respektable Ströme durch die filigrane Übertragerspule fließen, was sie zwischen Abgriff und Ausgang zerstört. Überschlagsweise können bei meiner KANTATE so bis zu 70W durch haardünne Drähte fließen - Effekt wohl einleuchtend.

Hier also auf jeden Fall ein Augenmerk drauflegen.
Ich hatte sehr viel Glück, dass ich an die defekte Wicklung kam und diese flicken konnte. In wieweit eine Ersatzschaltung den defekten Spulenzweig kompensieren kann, ist infolgedessen an anderer Stelle hier diskutiert worden und möglich. Schade, wenn das Gerät wegen so einer Nichtigkeit nicht mehr reparabel wäre.

Ohne die Hilfe hier im Forum wäre das alles aber nicht gelungen. Nochmals vielen Dank an euch alle hier!!


Zuletzt bearbeitet am 27.02.14 08:25

Datei-Anhänge
kantateGitterheizkreis1fo.jpg kantateGitterheizkreis1fo.jpg (286x)

Mime-Type: image/jpeg, 157 kB

kantateSpulendefektFo.jpg kantateSpulendefektFo.jpg (300x)

Mime-Type: image/jpeg, 91 kB

IMG_0897.JPG IMG_0897.JPG (263x)

Mime-Type: image/jpeg, 52 kB

IMG_0900.JPG IMG_0900.JPG (252x)

Mime-Type: image/jpeg, 46 kB

IMG_0901.JPG IMG_0901.JPG (245x)

Mime-Type: image/jpeg, 54 kB

IMG_0904.JPG IMG_0904.JPG (266x)

Mime-Type: image/jpeg, 52 kB

IMG_0902.JPG IMG_0902.JPG (257x)

Mime-Type: image/jpeg, 52 kB

IMG_0906.JPG IMG_0906.JPG (265x)

Mime-Type: image/jpeg, 54 kB

 1
 1
Geräteidentifikation   Leistungsbegrenzer   Banderolenprüfzeichen   Schirmgitterspannung   Ausgangsübertragers   Kantaten-Modelle   gegenüberliegende   Schaltungsprinzip   Ausgangsübertrager   herauszubekommen   Bilddokumentation   Bauteileaustausch   Versorgungspannung   Schaltungsabdeckung   Ausgangsübetrager   Röhrenbestückung   Nobelpreisträger   Schaltungszugänglichkeit   Schaltungskonzept   Übertragerwicklung