| Passwort vergessen?
Sie sind nicht angemeldet. |  Anmelden

Sprache auswählen:

Wumpus Gollum Forum von
Wumpus Welt der (alten) Radios
Sie sind nicht angemeldet.
 Anmelden

Generalüberholung Oberon Stereo im Ramona-Musikschrank - Tips? Erfahrungen?
  •  
 1 2 3 4 5
 1 2 3 4 5
16.03.18 08:26
HB9 

500 und mehr Punkte

16.03.18 08:26
HB9 

500 und mehr Punkte

Re: Generalüberholung Oberon Stereo im Ramona-Musikschrank - Tips? Erfahrungen?

Hallo Herrmann,

für den Umbau eines Klein-Supers sehe ich noch eine einfachere Lösung: eine einstellbare Rückkopplung der ZF-Stufe, genau gleich wie die Rückkopplung eines Geradeausempfängers. Je nach Schaltung kannst du als Rückkopplungsspule eine FM-Spule des Bandfilters verwenden, sonst braucht es noch ein paar Windungen in der Nähe der AM-Schwingkreisspule. Durch die konstante ZF muss man die Rückkopplung bei der Abstimmung nicht nachführen. Eventuell muss man die Regelspannung zur Hexode abschalten, damit diese nicht durch die ZF-Schwingung zugeregelt wird.

Gruss HB9

!
!!! Fotos, Grafiken nur über die Upload-Option des Forums, KEINE FREMD-LINKS auf externe Fotos.    

!!! Keine Komplett-Schaltbilder, keine Fotos, keine Grafiken, auf denen Urheberrechte Anderer (auch WEB-Seiten oder Foren) liegen!
Solche Uploads werden wegen der Rechtslage kommentarlos gelöscht!

Keine Fotos, auf denen Personen erkennbar sind, ohne deren schriftliche Zustimmung.

Den Beitrag-Betreff bei Antworten auf Threads nicht verändern!
18.03.18 13:18
Herrmann 

500 und mehr Punkte

18.03.18 13:18
Herrmann 

500 und mehr Punkte

Re: Generalüberholung Oberon Stereo im Ramona-Musikschrank - Tips? Erfahrungen?

Hallo HB9,

rückgekoppelte ZF-Audione habe ich in Kleinsuperschaltungen schon einmal gesehen. Die Idee, die FM-Spule als Rückkopplungsspule zu verwenden, hört sich charmant an.

Bei einem Mittelsuper sehe ich folgendes Problem: Die Kreise der Bandfilter sind ja auf versetzte Mittenfrequenzen abgeglichen, um die Durchlaßkurve dem Rechteck anzunähern.
Wird der letzte ZF-Kreis entdämpft, so wird die resultierende Durchlaßkurve des gesamten ZF-Verstärkers "schief" und unregelmäßig. Im Falle des Schwingens schwingt dann der Oszillator nicht auf der Mittenfrequenz des ZF-Verstärkers, sondern des letzten Kreises.

Viele Grüße, Herrmann

18.03.18 16:10
Herrmann 

500 und mehr Punkte

18.03.18 16:10
Herrmann 

500 und mehr Punkte

Re: Generalüberholung Oberon Stereo im Ramona-Musikschrank - Tips? Erfahrungen?

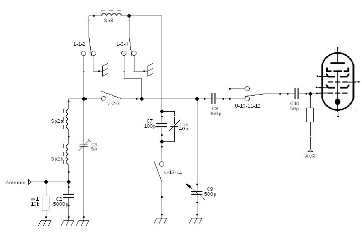
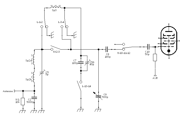
Hallo zusammen,

ich möchte mit Euch mal den LW-MW-Eingangsteil (Antennenankopplung, Vorkreis und dessen Bereichsumschaltung) besprechen. Dazu habe ich den Teil der Schaltung in eine leicht überschaubare Version umgezeichnet.


Mir sind einige Merkwürdigkeiten aufgefallen und ich würde mich freuen wenn jemand etwas dazu sagen kann.

1.) bei Verwendung der Außenantenne wird diese lose und niederkapazitiv in den Fußpunkt des Schwingkreis eingekoppelt. Am oberen MW-Ende hat der Fußpunkt-Kondensator C2 nur noch einen kapazitiven Blindwiderstand von ca. 20 Ohm. Ist so etwas normal und üblich?

2a.) Bei Bereichsumschaltung auf MW wird die LW-Verlängerungsspule Sp3 ja eigentlich (wie beim Volksempfänger) durch Schalter M-2-3 überbrückt. Warum wird Sp3 noch zusätzlich durch die Umschalter L-1-2, L-3-4 komplett vom Schwingkreis getrennt und beidseitig geerdet?

2b.) Wenn man diese "umständliche" Kompletttrennung und Erdung von Sp3 als gegeben betrachtet, warum wird dann ein Ende der Verlängerungskondensatoren C7/C56 durch Schalter L-13-14 von Masse getrennt? Dieser Strompfad ist doch in der Stellung MW ohnehin unwirksam?

3.) bei LW und Ferritantennen-Empfang (Sp2a, 2b) ist nur ein sehr kleiner Teil der Schwingkreis-Induktivität am Empfang beteiligt, da Sp3 einen deutlich größeren Anteil an der Induktivität hat. Büßt man hier nicht erheblich Empfindlichkeit ein gegenüber einer Version, bei dem Sp3 sich als Wicklung auf dem Ferritstab befindet? (diese dürfte dann natürlich in der Stellung MW nicht kurzgeschlossen werden)

4.) Wozu dient der zusätzliche Koppelkondensator C8? C10 ist bereits für alle Wellenbereiche als solcher wirksam.

Diese Fragen interessieren mich sehr, denn Industrieprodukte werden doch eigentlich nach Wirtschaftlichkeit durchkonstruiert und "überflüssige" Schalterkontakte, Drähtchen und Kondensatoren ja eigentlich vermieden.

Im Anhang noch ein entsprechender Auszug aus dem Originalschaltplan und Tastenkontakte-Schema. Vielleicht machte ich ja auch einen Fehler.

Viele Grüße, Herrmann

Zuletzt bearbeitet am 18.03.18 16:19

Datei-Anhänge
Oberon_LW-MW-Eingangsteil.png Oberon_LW-MW-Eingangsteil.png (354x)

Mime-Type: image/png, 15 kB

Oberon_Eingangsteil.png Oberon_Eingangsteil.png (385x)

Mime-Type: image/png, 237 kB

Oberon_Tastensatz.png Oberon_Tastensatz.png (373x)

Mime-Type: image/png, 241 kB

18.03.18 16:34
Antennow

nicht registriert

18.03.18 16:34
Antennow

nicht registriert

Re: Generalüberholung Oberon Stereo im Ramona-Musikschrank - Tips? Erfahrungen?

Herrmann:
Hallo HB9,

rückgekoppelte ZF-Audione habe ich in Kleinsuperschaltungen schon einmal gesehen. Die Idee, die FM-Spule als Rückkopplungsspule zu verwenden, hört sich charmant an.

Bei einem Mittelsuper sehe ich folgendes Problem: Die Kreise der Bandfilter sind ja auf versetzte Mittenfrequenzen abgeglichen, um die Durchlaßkurve dem Rechteck anzunähern.
Wird der letzte ZF-Kreis entdämpft, so wird die resultierende Durchlaßkurve des gesamten ZF-Verstärkers "schief" und unregelmäßig. Im Falle des Schwingens schwingt dann der Oszillator nicht auf der Mittenfrequenz des ZF-Verstärkers, sondern des letzten Kreises.

Viele Grüße, Herrmann

Hallo Herrmann,

die Durchlaßkurve von Bandfiltern für Rundfunkempfänger wird durch die Kopplung der Kreise erreicht, beispielsweise ein Bandfilter unterkritisch und ein weiters überkritisch gekoppelt, was dann die gesamte Durchlaßcharakteristik ergibt. Im Anhang befindet sich dazu eine anschauliche Beschreibung, erarbeitet vom Funkamateurverein in Vaterstetten. Die Kreise der Bandfilter werden somit alle auf Mitte abgestimmt.
Bei Rückkopplung wird lediglich die Durchlaßkurve schmaler.

viel Spaß beim Experimentieren,

Antennow

bissl Strom braucht der Mensch....... und schöne Musik aus der Zeit der guten alten Radios

Zuletzt bearbeitet am 18.03.18 16:37

Datei-Anhänge
bandpass.pdf bandpass.pdf (419x)

Mime-Type: application/pdf, 54 kB

18.03.18 18:54
Herrmann 

500 und mehr Punkte

18.03.18 18:54
Herrmann 

500 und mehr Punkte

Re: Generalüberholung Oberon Stereo im Ramona-Musikschrank - Tips? Erfahrungen?

Hallo Antennow,
interessant, eine ähnliche Abhandlung las ich auf RM über die Antennenankopplung beim Einkreiser, wobei da "überkritisch" natürlich unerwünscht ist. Allerdings habe ich das mit den versetzt abgeglichenen Einzelkreisen ebenfalls im Hinterkopf, und es spricht ja nichts dagegen, diese Strategie zusätzlich zur Stärke der Kopplung zu verwenden, vor allem wenn die Stärke der Kopplung bereits konstruktiv vorgegeben und nicht veränderbar ist, oder?

Ich hatte übrigens mal einen Sachsenwerk Olympia, bei dem die ZF-Filterspulen durch einen Seilzug gegeneinander stufenlos zu verkippen waren. ("Bandbreite") Mechanisch aufwendig, aber technisch perfekt.

Viele Grüße, Herrmann

18.03.18 20:14
Herrmann 

500 und mehr Punkte

18.03.18 20:14
Herrmann 

500 und mehr Punkte

Re: Generalüberholung Oberon Stereo im Ramona-Musikschrank - Tips? Erfahrungen?

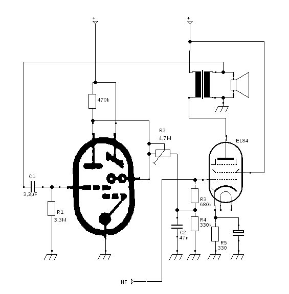
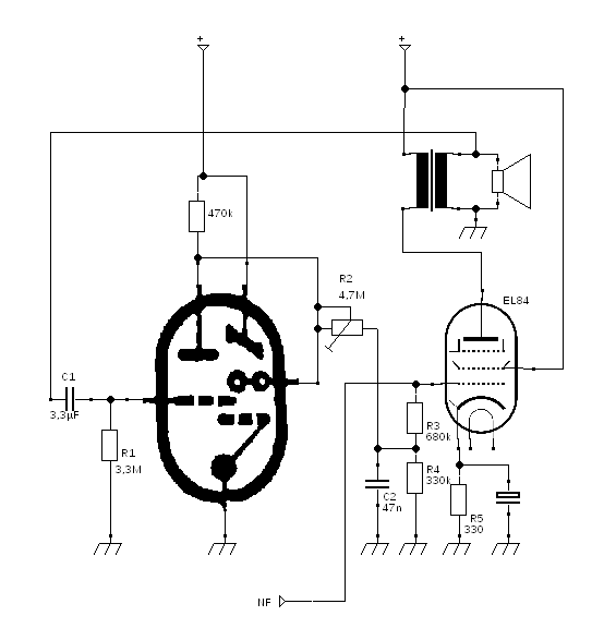
Hallo zusammen,

solange der Hobbyraum zu kalt ist und auch noch gar kein Platz geschaffen ist, kann man sich mit Analyse der Schaltung und Ideen beschäftigen.

In der Stellung "Tonabnehmer" wird das magische Band EM84 durch Abschalten der Anodenspannung deaktiviert. Die beiden Stereoendstufen im A-Betrieb laufen unter Volllast und sind mitverantwortlich für die Leistungsaufnahme des Gerätes von 85VA.

Um die Energiekosten und den Wärmeeintrag zu senken und die Endröhren zu schonen, kann man das magische Band EM84 also für eine Stromsparschaltung nutzen, die völlig ohne Halbleiter auskommt. (Der VE301B2 nutzte schon einen Sirutor, also Halbleiter, für die Stromsparschaltung).

Erklärung der Schaltung anhand eines Mono-Gerätes:

Der Katodenwiderstand R5 wird so hoch gewählt, daß die EL84 ohne Signal nur noch mit halben Anodenstrom läuft. Die AÜ-Sekundärwicklung wirkt auf die Audion-Gitterkombination C1/R1 der EM84, welche eine extrem große Zeitkonstante besitzt. Das führt dazu, daß NF-Wechselspannungen (auch kurze Impulse) das Triodengitter der EM84 zustopfen und diese Zuregelung auch ohne Signal viele Sekunden anhält. Abhängig vom Grad der Zuregelung steigt die Anodenspannung der EM84-Triode, und über den Spannungsteiler R2/R4 wird diese Regelspannung dem Fußpunkt des Gitterableitwiderstandes der EL84 R3 zugeführt, wo sie der an R5 abfallenden Gittervorspannung entgegenwirkt. R2 ist so abzugleichen, daß bei maximaler NF-Aussteuerung der Anodensrom der EL84 auf den Nennwert steigt, dieser aber nicht überschritten wird. C2 beseitigt eventuelle NF-Reste, macht aber auch das Ansprechverhalten der Schaltung träger.
In der Stereoversion wird die EM84 für beide Stereokanäle genutzt und die beiden Kanäle werden am Audioneingang möglichst übersprecharm addiert.

Viele Grüße, Herrmann

Datei-Anhänge
Stromspar_EM84.png Stromspar_EM84.png (378x)

Mime-Type: image/png, 12 kB

19.03.18 08:29
HB9 

500 und mehr Punkte

19.03.18 08:29
HB9 

500 und mehr Punkte

Re: Generalüberholung Oberon Stereo im Ramona-Musikschrank - Tips? Erfahrungen?

Hallo Herrmann,

zu deinen Fragen betreffend AM-Frontend:

zu 1:
Mein Resonar 8539 aus der Schweiz hat dieselbe Schaltung für die Antennenankopplung. Gegenüber einer Koppelspule hat diese Schaltung den Vorteil, dass es keine parasitäre Resonanz (Koppelspule mit Antennenkapazität) gibt, die für KW-Durchschläge auf MW und damit Pfeifen sorgen kann.
Der Kondensator (C2) bildet übrigens mit dem Drehko und der Schwingkreisinduktivität einen verlustfreien Spannungsteiler, so dass die Antennenspannung durch das kapazitive Teilverhältnis hochtransformiert wird, ähnlich dem Windungsverhältnis bei einer Koppelspule. So wird die eher niederohmige Antenne an den hochohmigen Schwingkreis angepasst, die Eingangsimpedanz hängt bei der Resonanzfrequenz nicht von C2, sondern vom Kapazitätsverhältnis und der Schwingkreisgüte ab und ist ohmsch. Intuitiv ist das Hochtransformieren schwer verständlich, aber es ist so, man kann es auch leicht mit einem Oszi nachmessen, wenn man ein ausreichend starkes Signal an der Antenne einspeist. Das gilt aber nur für die Resonanzfrequenz.

zu 2:
Ich gehe mal davon aus, dass die Spule Sp3 in der Nähe von anderen (offenen) Spulen ist. Durch das Kurzschliessen wird verhindert, dass diese als Mini-Ferritantenne wirkt und so auf ihrer Resonanzfrequenz Energie (z.B. vom Oszillator) abziehtt. Weiter wird sie ganz aus der Schaltung getrennt, um bei MW die Schwingkreiskapazität möglichst gering zu halten, denn der MW-Bereich mit einem Frequenzverhältnis von mehr als 3:1 erfordert ein Kapazitätsverhältnis von mehr als 10:1, womit die parasitäre Schaltungskapazität möglichst niedrig sein muss, um den ganzen MW-Bereich überstreichen zu können. Der Schalter L13-14 ist eigentlich überflüssig, kann aber konstruktive Gründe haben, z.B. wenn der Trimmer so an eigentlich ungenutzten Schaltkontakten befestigt wurde.

zu 3:
Der LW-Empfang wird durch die Schaltung mit der Verlängerungsspule nicht gerade verbessert, aber diese Schaltungsart ist weit verbreitet. Eine zusätzliche LW-Spule auf dem Ferrit ist problematisch, da durch die vielen Windungen die Eigenresonanz schnell im MW-Bereich liegt und die Ferritantenne in diesem Bereich dann nicht mehr empfängt. Bei meinem Resonar wurde das Problem mit zwei Ferritantennen gelöst, die bei MW parallelgeschaltet und bei LW in Serie geschaltet werden. Das gibt hervorragenden Empfang, aber ist natürlich aufwendiger und braucht mehr Platz.

zu 4:
Für C8 sehe ich ebenfalls keine Daseinsberechtigung. Kann auch sein, dass das ein Fehler im Schaltplan ist, z.B. eine vergessene Änderung an der Schaltung.

Gruss HB9

19.03.18 09:33
Herrmann 

500 und mehr Punkte

19.03.18 09:33
Herrmann 

500 und mehr Punkte

Re: Generalüberholung Oberon Stereo im Ramona-Musikschrank - Tips? Erfahrungen?

Hallo HB9,

vielen Dank für Deine Ausführungen. Diese Art der Antennenankopplung kannte ich bisher nicht, aber die Vorteile klingen sehr einleuchtend. Korrekterweise muß sie "hochkapazitiv" bezeichnet werden, als Pendant zur niederinduktiven Ankopplung.
Kann es sein, daß diese Art der Ankopplung wenig verbreitet war? Ich habe sie mal in eine Systematik aufgenommen, die somit aus 4 Hauptarten besteht, mit beispielhaften Kapazitäts/Induktivitäts-Angaben für MW:


Viele Grüße, Herrmann

Datei-Anhänge
Antennenankopplungen.png Antennenankopplungen.png (362x)

Mime-Type: image/png, 9 kB

19.03.18 10:34
Herrmann 

500 und mehr Punkte

19.03.18 10:34
Herrmann 

500 und mehr Punkte

Re: Generalüberholung Oberon Stereo im Ramona-Musikschrank - Tips? Erfahrungen?

Hallo HB9,

Zitieren:
Bei meinem Resonar wurde das Problem mit zwei Ferritantennen gelöst, die bei MW parallelgeschaltet und bei LW in Serie geschaltet werden.

Habe ein wenig mit dem Schwingkreisrechner herumgespielt. Eine Induktivitäts-Vervierfachung der MW-Spule (wahlweise durch Parallel-Serienumschaltung zweier nicht magnetisch gekoppelter 400µH oder zweier magnetisch gekoppelterder 200µH-Spulen) reicht nicht aus, um den kompletten LW-Bereich zu überstreichen. Ein eventueller Verlängerungskondensator darf nicht größer als ca. 100pF sein, sonst überstreicht man ebenfalls nicht den gesamten LW-Bereich.

Aber mit einer dritten 200µH-Spule (im Falle der magnetischen Kopplung) klappt das wunderbar, also MW: 3*200µH parallel und magnetische Kopplung = 200µH, und für LW: 3*200µH in Reihe = 3² * 200µH = 1800µH. Mit 100pF Verlängerungskapazität wird dann wunderbar der LW-Bereich überstrichen.

Laut diesem Rechenbeispiel ist bei Deinem Resonar vermutlich noch eine zusätzliche Verlängerungsspule im Spiel.


Viele Grüße, Herrmann

19.03.18 12:19
WalterBar 

500 und mehr Punkte

19.03.18 12:19
WalterBar 

500 und mehr Punkte

Re: Generalüberholung Oberon Stereo im Ramona-Musikschrank - Tips? Erfahrungen?

Hallo Herrmann,

ohne in eure Diskussion um Antennenkopplungen einzugreifen, kann ich nur sagen, dass meine 2x18m Aussenantenne (Kapazität gegenüber Erde 410 pF) mit der Version 1) auf Mittelwelle und die Version 2) auf Langwelle am besten funktioniert. Meine Werte sind noch höher, nämlich 125µH und 2mH. Die gewählten Begriffe sind mir nicht geläufig. Es geht ja eigentlich darum, im Antennenkreis den Strom zu maximieren. Bei empfindlichen Geräten kann man sich Nachlässigkeiten erlauben. Es ist die Frage, welche Drahtantenne der Gerätehersteller bei der Vielzahl von Kunden unterstellt. Die Mehrzahl werden 8m Draht unter den Teppich legen.

Gruss
Walter

 1 2 3 4 5
 1 2 3 4 5
Brummkompensation   Selen-Brückengleichrichter   Parallel-Serienumschaltung   Lautstärke-Potentiometer   Noval-Standard-Heizungsbeschaltung   Empfänger-Eingangsimpedanz   Ramona-Musikschrank   Herrmann   Generalüberholung   Lautsprecher-Frequenzweichen   Vorsatz-Synchrodyneoszillator   Erfahrungen   Trägerschwund-Beseitigung   Schwingkreis-Induktivität   Induktivitäts-Vervierfachung   Grüße   Übersetzungsverhältnisses   Netzspannungswahlschalter   Verlängerungskondensatoren   Röhren-Entzerrvorverstärker