| Saba Transall, UKW wandert |
|
|
|
1 2 3
|
| 1 2 3
|
|
19.10.10 15:53
Jogi  50-99 Punkte
|
19.10.10 15:53
Jogi  50-99 Punkte
|
Re: Saba Transall, UKW wandert
Hallo zusammen.
Ich habe gegraben (siehe Fotos). Dem Tuner war im eingebauten Zustand allerdings nicht beizukommen. Also mußte ich ihn ausbauen. Jetzt gilt es die Bauteile zu identifizieren, sie sind nämlich nicht beschriftet. Das defekte Teil müßte ich doch jetzt durch Fleißarbeit (auslöten, messen) finden können.
Gruß aus dem nassen Westfalen.
Jogi
PS.: Ich bin mir nicht sicher ob die Fotos dranhängen. Die Vorschau zeigt sie mir nicht an.
Moderator: Nein, Jogi, Bilder sind nicht zu sehen. Am Besten wird sein, wenn Du noch mal einen Blick in die betreffenden Passagen der FAQ's wirfst und es dann erneut versuchst. Denke bitte auch an die maximale Dateigrösse. Wird sie überschritten, erfolgt eine entsprechende Fehlermeldung und die Bilddatei wird von der Forumsoftware weder angenommen noch gespeichert. Viel Glück! Beste Grüsse, Jürgen rf.
|
|
|
|
|
|
|
30.11.10 20:12
Jogi  50-99 Punkte
|
30.11.10 20:12
Jogi  50-99 Punkte
|
Re: Saba Transall, UKW wandert
Guten Abend.
Da bin ich wieder. Es hat leider ein bischen gedauert bis ich wieder aktiv werden konnte. Tut mir leid das es mit den Bildern nicht funktioniert hat. Vielen Dank Jürgen für deinen Rat. Ich werde ihn beherzigen und versuchen es beim nächsten mal besser zu machen.
Tja, nun zum Thema. Kurz gesagt: Ich stehe auf dem Schlauch. Optimistisch wie ich nun mal bin, habe ich mich an die Arbeit gemacht die Bauteile ausgelötet und durchgemessen. Ergebnis: Keins. Alle Bauteile im Tuner funktionieren und sind von den Werten her unauffällig.
Ich habe natürlich wieder über dem Schaltplan gebrütet komme aber keinen Schritt weiter. Gibt es noch etwas was ich überprüfen könnte, oder kann ich mit meinem Transall nur noch LMK vernünftig hören (Was ja auch ganz nett ist).
Viele Grüße aus dem saukalten Westfalen
Jogi
|
|
|
|
|
01.12.10 15:45
Wolle  500 und mehr Punkte
|
01.12.10 15:45
Wolle  500 und mehr Punkte

|
Re: Saba Transall, UKW wandert
Hallo Jogi.
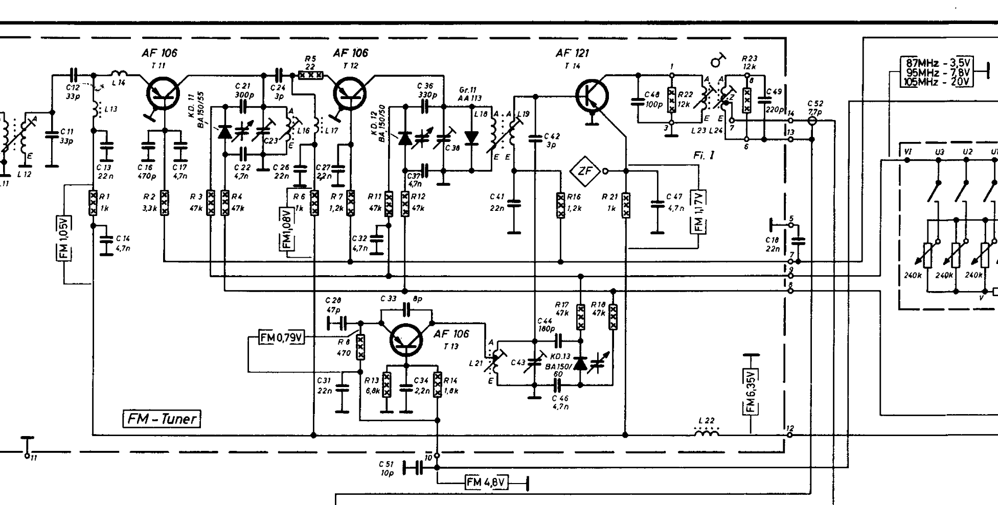
Wie hast Du die Kapazitätsdioden auf ihr Sperrverhalten überprüft? Eine Messung mit dem Multimeter bringt hier kein verwertbates Ergebnis, weil die Meßspannung zu niedrig ist. Man kann direkt an der Kathode der Dioden eine Spannungsmessung machen, Dabei darf an dem Vorwiderstand kein Spannungsabfall auftreten, da der Sperrstrom der Kapazitätsdioden im Bereich von nA liegt. Die Vorwiderstände sind R3, R11 und R17 mit jeweils 47 kOhm. Damit müßte sich eigentlich das stromziehende Teil der Abstimmschaltung eingrenzen lassen.
Mit vielen Grüßen. Wolle.
Zuletzt bearbeitet am 01.12.10 18:09
|
|
|
|
|
01.02.12 12:50
Kaefer1150  500 und mehr Punkte
|
01.02.12 12:50
Kaefer1150  500 und mehr Punkte

|
Re: Saba Transall, UKW wandert
Wolle: Hallo Jogi.
Bevor Du dich an der Demontage weiter festbeißt, kontrolliere bitte die Abstimmspannung an den Potentiometern und am Anschlußpunkt 9 des Tuners. Hierzu noch ein Auszug. Ebenso die Spannung am Punkt 7.

Mit vielen Grüßen. Wolle
Grüß Gott zusammen.
Grüß Dich Wolle, habe die Abstimmspannung bei einem meiner Transall geprüft und richtig eingestellt. Hat gutgeklappt. Werde aber nicht schlau aus Deiner Angabe: Ebenso die Spannung am Punkt 7. Kann den Punkt 7 nicht finden , oder suche ich falsch?
Gruß Günther
Zuletzt bearbeitet am 01.02.12 14:00
|
|
|
|
|
01.02.12 18:44
Wolle  500 und mehr Punkte
|
01.02.12 18:44
Wolle  500 und mehr Punkte

|
Re: Saba Transall, UKW wandert
Hallo Günther.
Die Spannung am Punkt 7 des UKW- Tuners ist die Basisspannung für die Transistoren im Tuner. Gewonnen wird diese Spannung aus einer Wicklung des Transverters für die Abstimmspannung und sollte bei etwa 4,8 Volt am Elko C63 (2µF) liegen. Ein defekter Elko C64 (2µF) führt zum Absinken der Spannung.
Mit vielen Grüßen. Wolle
|
|
|
|
|
|
1 2 3
|
| 1 2 3
|