| Eumig Eumigett 300 Phono - extrem leise |
|
|
|
1 2 3
|
| 1 2 3
|
|
02.10.13 18:27
Andreas_P  500 und mehr Punkte
|
02.10.13 18:27
Andreas_P  500 und mehr Punkte

|
Re: Eumig Eumigett 300 Phono - extrem leise
Hallo Georg,
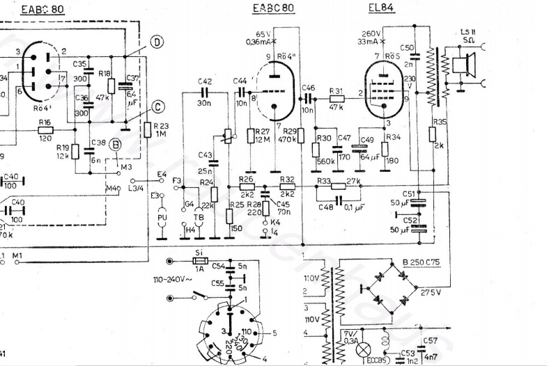
auch wenn viele anderer Meinung sind, ich würde Dir raten, erstmal sämtliche Teerrollen-Kondensatoren zu ersetzen. Wenn das Gehäuse durch Feuchtigkeit gewisse Schäden hat, dann hat sich das auch auf die Kondensatoren ausgewirkt. Du wirst hier jeden Kondensator prüfen können und bekommst erhöhte Werte. Nach diesem Ersatz wird das Gerät erfahrungsgemäß schon viel besser spielen. Auch der Empfang wird sich noch deutlich verbessern. Wenn Du willst, kannst Du mal gelegentlich ein Bild vom Lautstärkeregler einstellen. Ich habe eine große Menge von den Dingern und da finden wir bestimmt etwas passendes.
|
|
|
|
|
|
|
03.10.13 09:51
Toyotabus  100-249 Punkte
|
03.10.13 09:51
Toyotabus  100-249 Punkte

|
Re: Eumig Eumigett 300 Phono - extrem leise
puntomane: Hallo Georg, wie stets denn nun um die Spannungen an der Röhre ?
Entweder lag`s gestern an der späten Stunde, oder ich hab einen groben Denkfehler... Ich hab gestern mit gezogener EL84 am Sockel, folgende Werte gemessen : a gegen Masse = 290V (okay, unbelastet...) g1 gegen k = je nach Lautstärke zw. +11V und +14V (?? sollte doch neg. sein) k gegen Masse = 0V (sollten da nicht ein paar Volt + anliegen ?)
Ich werd die Messung heute noch mal mit gesteckter und 1x mit gezogener Röhre wiederholen, denn das kann doch so nicht stimmen...
LG Georg
|
|
|
|
|
03.10.13 10:08
puntomane  500 und mehr Punkte
|
03.10.13 10:08
puntomane  500 und mehr Punkte

|
Re: Eumig Eumigett 300 Phono - extrem leise
Hallo Georg, eindeutig steht fest, das der Koppelkondensator C46 leck ist (bzw. und in seltenen Fällen, die Fassung Kriechströme entwickelt), allso den C raus damit. Am Kathodenanschluß kannst du bei gezogener Röhre keine Spannung messen, diese kommt erst zu stande, wenn (Anoden)strom fließt und das passiert natürlich nur bei arbeitender Röhre. Also Messungen bei gewechsldem Koppel C und arbeitender Röhre wiederholen
Zuletzt bearbeitet am 03.10.13 10:10
|
|
|
|
|
03.10.13 12:34
Klaus  500 und mehr Punkte
|
03.10.13 12:34
Klaus  500 und mehr Punkte

|
Re: Eumig Eumigett 300 Phono - extrem leise
Hallo Georg,
ein Hinweis sei mir gestattet: Spannungen wie im Schaltplan angegeben werden grundsätzlich bei gesteckten Röhren gemessen; andernfalls ergeben sich völlig unsinnige Werte, da Spannungsabfälle durch den Röhrenstrom entfallen.
Viele Grüße Klaus
|
|
|
|
|
03.10.13 13:24
Toyotabus  100-249 Punkte
|
03.10.13 13:24
Toyotabus  100-249 Punkte

|
Re: Eumig Eumigett 300 Phono - extrem leise
puntomane: ...Am Kathodenanschluß kannst du bei gezogener Röhre keine Spannung messen, diese kommt erst zu stande, wenn (Anoden)strom fließt und das passiert natürlich nur bei arbeitender Röhre...
Klaus: ...Spannungen wie im Schaltplan angegeben werden grundsätzlich bei gesteckten Röhren gemessen; andernfalls ergeben sich völlig unsinnige Werte, da Spannungsabfälle durch den Röhrenstrom entfallen....
Hallo Puntomane, hallo Klaus
Es heißt ja nicht umsonst, daß man sich nicht übernachtig an einer Reparatur versuchen soll.... mein Fehler... Also werd ich heute die Messung mit gesteckter EL84 wiederholen, mit ziemlicher Sicherheit wird die Gitterspannung auch da zu hoch sein, aber wenigstens hab ich dann vernünftige Werte, die auch aussagekräftig sind.
Danke jedenfalls und LG Georg
|
|
|
|
|
03.10.13 13:39
puntomane  500 und mehr Punkte
|
03.10.13 13:39
puntomane  500 und mehr Punkte

|
Re: Eumig Eumigett 300 Phono - extrem leise
@..... mit ziemlicher Sicherheit wird die Gitterspannung auch da zu hoch sein.
Nicht wenn du zuvor, wie angeraten, den Koppel C C46 erneuerst. Erst dann kann sich eine negative Vorspannung aufbauen.
Zuletzt bearbeitet am 03.10.13 13:40
|
|
|
|
|
08.10.13 13:23
Toyotabus  100-249 Punkte
|
08.10.13 13:23
Toyotabus  100-249 Punkte

|
Re: Eumig Eumigett 300 Phono - extrem leise
 So... Ich hab nun folgende Bauteile gewechselt: Bei der EL84: C49 R31 (hatte 65k statt 47k) R30 (hatte 820k statt 560k) C46
Bei der EABC 80: R29 (620k statt 470k) C42 und C44
Die beiden Kondensatoren C54/55 beim Spannungswahlschalter hab ich abgeschlossen
Anschliessend bei der EL84 gemessen: k:Masse = +4,5V g:kathode = -4,5V...
Der Radioempfang ist zwar jetzt deutlicher zu hören, jedoch selbst auf 100% noch immer leise, mit leichtem Brumm, je nach Stellung des Lautstärkereglers. Wenn man jedoch mit einer Prüfspitze bei C44 berührt, dann fängt das mit hoher Lautstärke zum Quietschen/Brummen an, also dürfte der Endstufen-Teil rein von der Empfindlichkeit und Verstärkungs-technisch soweit funktionieren.
Ich vermute daher, daß das Signal irgendwo "verloren geht", ev daß das (inzwischen krachfreie) Poti zu hochohmig ist und fast kein Audisignal durch läßt? Wie geht`s daher jetzt weiter? Probeweise statt dem Lautstärkeregler ein 1M-Poti reinschalten?
LG Georg
|
|
|
|
|
08.10.13 14:58
puntomane  500 und mehr Punkte
|
08.10.13 14:58
puntomane  500 und mehr Punkte

|
Re: Eumig Eumigett 300 Phono - extrem leise
Hallo Georg, die Höhe der Kathodenspannung der EL84 ist proportional dem Anodenstrom, dieser soll lt. deinem Schaltbild 33 mA bei einer Ua.von 260 VDC betragen, nur bei diesen Werten ist volle Leistungsfähigkeit zu erwarten, die von dir gemessene niedrige Kathodenspannung verät uns aber einen eben so niedrigen Anodenstrom, resultierend i.d. R. aus einer verbrauchten Endröhre. Diese aber wird bestimmt noch eine Weile ihre Arbeit verrichten.Wenn eine neue Röhre ca. 5 W NF-Leistung erbringt, wird diese noch ca. 2 W NF erbringen, diese 2 W aber können bei nahem Hörabstand schon relativ laut sein, vorausgesetzt dass das Triodensystem der Vorröhre EABC80 noch Leistungsfähig ist, ein wechsel gegen eine wissend leistungsfähige, würde bei deinem Gerät die Lautstärke ebenfalls weiter erhöhen, vorausgesetzt das Sie mit der im Schaltbild abgedruckten Höhe der Anodenspannung betrieben wird.
Beachte bitte das die Umgebung von Pin 8 =G1 der EABC80 bis zum Lautstärkeregler aufgrung ihrer Hochohmigkeit sehr brumm anfällig ist. D.h. jede Lage,- und Güteänderung der an diesem Pin angelöteten Bauelemente ( C und R ) kann ein verstärkte Brummen nach sich ziehen
|
|
|
|
|
08.10.13 23:11
Toyotabus  100-249 Punkte
|
08.10.13 23:11
Toyotabus  100-249 Punkte

|
Re: Eumig Eumigett 300 Phono - extrem leise
puntomane: Beachte bitte das die Umgebung von Pin 8 =G1 der EABC80 bis zum Lautstärkeregler aufgrung ihrer Hochohmigkeit sehr brumm anfällig ist. D.h. jede Lage,- und Güteänderung der an diesem Pin angelöteten Bauelemente ( C und R ) kann ein verstärkte Brummen nach sich ziehen Hallo Harry, Ja, das durfte ich auch lernen, als ich den Koppel-C meiner Eumigette 382W damals mit einem Keramik-Scheiben-Ko ausgetauscht habe (weil in der Bastelkiste vorhanden).... Wie sich rausstellte "Bad Idea", da der Ko auf einmal wie ein Mikrofon im Radio reagierte, und nebst ohnehin stärkerem Brumm auf gute 6cm Entfernung auf ziemlich jeden Gegenstand reagierte... Letztendlich hab ich ihn dann durch einen MKS ersetzt und eine Ruh' ist, bis heute...
puntomane: ...die Höhe der Kathodenspannung der EL84 ist proportional dem Anodenstrom, dieser soll lt. deinem Schaltbild 33 mA bei einer Ua.von 260 VDC betragen, nur bei diesen Werten ist volle Leistungsfähigkeit zu erwarten, die von dir gemessene niedrige Kathodenspannung verät uns aber einen eben so niedrigen Anodenstrom, resultierend i.d. R. aus einer verbrauchten Endröhre. Diese aber wird bestimmt noch eine Weile ihre Arbeit verrichten.Wenn eine neue Röhre ca. 5 W NF-Leistung erbringt, wird diese noch ca. 2 W NF erbringen, diese 2 W aber können bei nahem Hörabstand schon relativ laut sein, vorausgesetzt dass das Triodensystem der Vorröhre EABC80 noch Leistungsfähig ist, ein wechsel gegen eine wissend leistungsfähige, würde bei deinem Gerät die Lautstärke ebenfalls weiter erhöhen, vorausgesetzt das Sie mit der im Schaltbild abgedruckten Höhe der Anodenspannung betrieben wird.
An der Anode der EL84 liegen ca. 280V, und die EABC80 wird mit ca. 59V befeuert, d.h. die dürften beide schon ziemlich am Ende sein... Ich werde daher um einen, zumindest probeweisen, Austausch der beiden Röhren nicht herumkommen... Und jetzt ratet mal, welche 2 Röhren ich nicht in 5-facher Ausfertigung daheim herumliegen hab... 
Na gut, sowie es wieder voran geht, lass ich es die Allgemeinheit wissen und
LG Georg
Zuletzt bearbeitet am 08.10.13 23:12
|
|
|
|
|
09.10.13 06:51
nobbyrad58  500 und mehr Punkte
|
09.10.13 06:51
nobbyrad58  500 und mehr Punkte

|
Re: Eumig Eumigett 300 Phono - extrem leise
Hallo Zusammen!
Um die Fehlersuche ein bisschen Systematischer zu gestalten, könnte man die Anschaffung eines NF Generators in Betracht ziehen. So ein einfacher Voltcraft & Co. kostet nicht so viel. Mit einem DMM das ein paar KHz True RMS kann hat man schon einen kleinen NF Messplatz und ist nicht auf Raten oder Spekulation angewiesen. Lohnt sich nur, wenn man etwas mehr als ein Gerät messen will.
MFG Nobby
|
|
|
|
|
|
1 2 3
|
| 1 2 3
|