| Passwort vergessen?
Sie sind nicht angemeldet. |  Anmelden

Sprache auswählen:

Wumpus Gollum Forum von
Wumpus Welt der (alten) Radios
Sie sind nicht angemeldet.
 Anmelden

Verstärker
  •  
 1
 1
04.04.14 19:52
Wellenreiter

nicht registriert

04.04.14 19:52
Wellenreiter

nicht registriert

Verstärker

Einen schönen Wochenendeanfang an alle hier,

ich bräuchte mal wieder einen Rat von den Spezialisten hier im Forum.

Ich habe mir einen kleinen Verstärker zusammengebaut um meine selbsgebastelte Detektor Radios ein wenig lauter zu hören.

Der Bausatz funktioniert auch einwandfrei.

Nun zu meiner Frage: Ist es möglich in dieser Schaltung ein zusätzliches Poti einzubauen um die Endlautstärke ein wenig zu drosseln.

Da ich ein reiner Leiterplattenbestücker bin möchte ich durch eventuelle Versuche nicht den Bausätz zerstören.

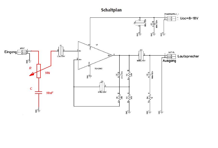
Schön wäre es wenn wir jemand hier in den angehängten Schaltplan das Poti einzeichnen könnte und mir den Plan zurücksenden würde.

Ich grüße alle hier im Forum herzlich und wünsche ein

SCHÖNES WOCHENENDE

Kurt

Datei-Anhänge
Schaltplan.pdf Schaltplan.pdf (408x)

Mime-Type: application/pdf, 46 kB

Noch gefällt der Beitrag keinem Nutzer.
!
!!! Fotos, Grafiken nur über die Upload-Option des Forums, KEINE FREMD-LINKS auf externe Fotos.    

!!! Keine Komplett-Schaltbilder, keine Fotos, keine Grafiken, auf denen Urheberrechte Anderer (auch WEB-Seiten oder Foren) liegen!
Solche Uploads werden wegen der Rechtslage kommentarlos gelöscht!

Keine Fotos, auf denen Personen erkennbar sind, ohne deren schriftliche Zustimmung.

Den Beitrag-Betreff bei Antworten auf Threads nicht verändern!
04.04.14 20:33
joeberesf 

500 und mehr Punkte

04.04.14 20:33
joeberesf 

500 und mehr Punkte

Re: Verstärker

Hallo Kurt,

es gibt hier verschiedene Lösungsmöglichkeiten.
Eine wäre.....



Wenn es nur um einen Detektor geht, dann funktioniert
es natürlich noch einfacher. Du brauchst nur das Detektorsignal
auf den Mittelabgriff eines 10k-100k Potis legen und die beiden anderen
Anschlüsse zwischen C1 und Masse legen.

Der Vorteil der gezeigten Schaltung ist aber, dass Du auch ein schon vorverstärktes,
also aktives Signal, weiter verstärken kannst.

Gruß

Joerg

P.S. Schaltung hier direkt im Beitrag, da verändert und zur weiteren Diskussion mit allen
WGF- Freunden.

Zuletzt bearbeitet am 04.04.14 20:41

Datei-Anhänge
Poti am IC- Eingang.JPG Poti am IC- Eingang.JPG (582x)

Mime-Type: image/jpeg, 33 kB

04.04.14 20:46
MB-RADIO 

500 und mehr Punkte

04.04.14 20:46
MB-RADIO 

500 und mehr Punkte

Re: Verstärker

Hallo,

ich würde den 10nF weglassen - den Potianschluß direkt an Masse.
Als Poti möglichst ein Logarithmisches 47k oder 100k. Eventuell einen Kondensator von 1....4,7µF zwischen Eingang und Potianschluß - um da variabel zu sein ein Folientyp MKC oder MKT.

Hallo Jörg, ist der 10nF nicht etwas klein gewählt ? - und was soll Der in der Masseleitung ?

Viele Grüße
Bernd

04.04.14 22:22
joeberesf 

500 und mehr Punkte

04.04.14 22:22
joeberesf 

500 und mehr Punkte

Re: Verstärker

Hallo Bernd,

dieser Vorschlag bezieht sich auf den Plan des MW- Franzis-Retroradios. Der
Kondensator gegen Masse verhindert wohl, z.B. an einem Kollektorwiderstand einer
vorgeschalteten NF- Vorstufe, einen ständigen Gleichstromfluss am Poti, wenn dieser NF- Abgriff nicht
über einen Kondensator entkoppelt ist. Da man ja nicht genau weiß, was vor solch einer Endstufe vorgeschaltet
wird, fand ich den Kondensator ziemlich logisch. Der Kondensator ist wirklich etwas zu klein...ich habe eben noch
mal nachgeschlagen, im Originalplan sind 100nF angegeben. Warum die Entkopplung nicht wie in Deinem
Vorschlag erwähnt umgesetzt ist...weiß ich nicht. Hoffentlich haben wir Kurt jetzt nicht verwirrt.

Gruß

Joerg

Zuletzt bearbeitet am 04.04.14 22:27

04.04.14 22:46
MB-RADIO 

500 und mehr Punkte

04.04.14 22:46
MB-RADIO 

500 und mehr Punkte

Re: Verstärker

Hallo Joerg,

je kleiner der nun 100n(ehemals 10n) desto weniger lassen sich die Bässe leise drehen - eine unglückliche bauteilesparende, gehörrichtige Lautstärkeregelung - Murks.
Falls Kurt nicht klar kommt , kann die Schaltung nochmal gezeichnet werden.

Viele Grüße
Bernd

05.04.14 12:16
Wellenreiter

nicht registriert

05.04.14 12:16
Wellenreiter

nicht registriert

Re: Verstärker

Hallo Bernd,Hallo Joerg

da hab ich ja ein hochwissenschaftliches Thema angesprochen.

Vielen Dank für Joergs und Deine Antwort.

Ich hab ja in meiner elktronischen Naivität geglaubt das Poti müßte irgenwo am Ausgang vor dem Lautsprecher eingefügt werden.

Schon wieder was gelernt.

Mit der Zeichnung komm ich klar,Schaltplan kann ich lesen, auch wenn mir der Zusammenhang der einzelnen Komponenten nicht immer oder meistens nicht klar ist

Aber deswegen lase ich mir die Freude am Leiterplattenbestücken nicht nehmen.

Ich halte es mit dem Spruch von Beckenbauer " Ich muß nicht wissen wie das funktioniert,Hauptsache es geht "

Dafür bin ich im Detektorbau gut,da habe ich mich eingelesen.

Ich danke auf jedenfall allen die mir geantwortet haben und noch Antworten.

Und wenn ich mal nicht mehr weiter weiss bin ich sofort wieder da.

Allen ein schönes sonniges WE trotz Saharasand

wünscht

Kurt

06.04.14 19:17
joeberesf 

500 und mehr Punkte

06.04.14 19:17
joeberesf 

500 und mehr Punkte

Re: Verstärker

Hallo Kurt,

Du kannst ja einfach mal am Eingang mit den Varianten spielen. Allerdings
würde ich vermeiden, dass ein Detektorgerät einen zu niedrigen Widerstandswert (Poti) erhält.
Eine Belastung mit 2-4k wäre für einen dyn. alten Kopfhörer der normale Gleichstromwiderstand.
Besser wäre es hochohmiger zu belasten...also ruhig mal 100k verwenden. Das kann sich positiv
auf die Trennschärfe Deines Detektors auswirken. Bernd ist mit 47-100k da richtig rangegangen.

Ja die Franzis- Tüfftler wollen immer Bauteile sparen..Bernd hat da recht. Man kann es natürlich auch
anders definieren...und sagen; Das MW- Retroradio ist optmal NF- seitig angepasst. Resonanz des
Lautsprechers mit dem Pappgehäuse, Eigenschaften des AM- Signals mit einem maximalen Frequenzspektrum
von 4,5kHz ( Halbe Kanalbreite der 9kHz ) werden zu einem löblichen Klangbild vereinigt.

http://www.welt-der-alten-radios.de/r--z...-radio-142.html

Um die passiven Filterschaltungen zu begreifen, müssen wir wohl beide noch einiges zulernen.
Vielleicht hier...? h p://elektroniktutor.de/analogtechnik/filter.html (Leerzeichen eingefügt)

Viel Spaß

Joerg

Zuletzt bearbeitet am 06.04.14 19:26

 1
 1
Logarithmisches   Lösungsmöglichkeiten   welt-der-alten-radios   Kollektorwiderstand   Leiterplattenbestücker   hochwissenschaftliches   Verstärker   Franzis-Retroradios   Gleichstromfluss   Lautstärkeregelung   vorgeschalteten   Leiterplattenbestücken   Kondensator   Filterschaltungen   Gleichstromwiderstand   bauteilesparende   Wochenendeanfang   Widerstandswert   Frequenzspektrum   selbsgebastelte