| Passwort vergessen?
Sie sind nicht angemeldet. |  Anmelden

Sprache auswählen:

Wumpus Gollum Forum von
Wumpus Welt der (alten) Radios
Sie sind nicht angemeldet.
 Anmelden

Polytronic Radiomann
  •  
 1 2 3 4 5 6 .. 9
 1 2 3 4 5 6 .. 9
02.08.13 16:47
nobbyrad58 

500 und mehr Punkte

02.08.13 16:47
nobbyrad58 

500 und mehr Punkte

Re: Polytronic Radiomann

Hallo Thomas!

Das sieht nach einer "Verstopfung" aus. Eine Möglichkeit wäre die Röhre mit Katodenwiderstand und Kondensator zu beschalten. Die Anodenspannung zu erhöhen um den dortigen Spannungsabfall (2 V), den Trennkondensator zwischen Poti und Gitter weglassen. Gitterableitwiderstand und Poti mit 270 K - 1 M bemessen.
Mess mal die - g1 beim Einschalten und beim Leiserwerden, sie solte um - 2,3 V lt. Datenblatt sein.

MFG Nobby

!
!!! Fotos, Grafiken nur über die Upload-Option des Forums, KEINE FREMD-LINKS auf externe Fotos.    

!!! Keine Komplett-Schaltbilder, keine Fotos, keine Grafiken, auf denen Urheberrechte Anderer (auch WEB-Seiten oder Foren) liegen!
Solche Uploads werden wegen der Rechtslage kommentarlos gelöscht!

Keine Fotos, auf denen Personen erkennbar sind, ohne deren schriftliche Zustimmung.

Den Beitrag-Betreff bei Antworten auf Threads nicht verändern!
02.08.13 20:25
joeberesf 

500 und mehr Punkte

02.08.13 20:25
joeberesf 

500 und mehr Punkte

Re: Polytronic Radiomann

Hallo Thomas,

ich würde die Röhre mal zur Triode machen und den 10nF Kondensator hinter dem Poti- Abgriff (zu g1)
weglassen. Also das Schirmgitter Deiner Röhre einfach mit der Anode verbinden und 47nF
100Ohm weglassen. Versuche Gitterwiderstände (g1) zwischen 100k-500k.
10MOhm halte ich für zu groß bei einer 12 V Versorgung.

Gruß

Joerg

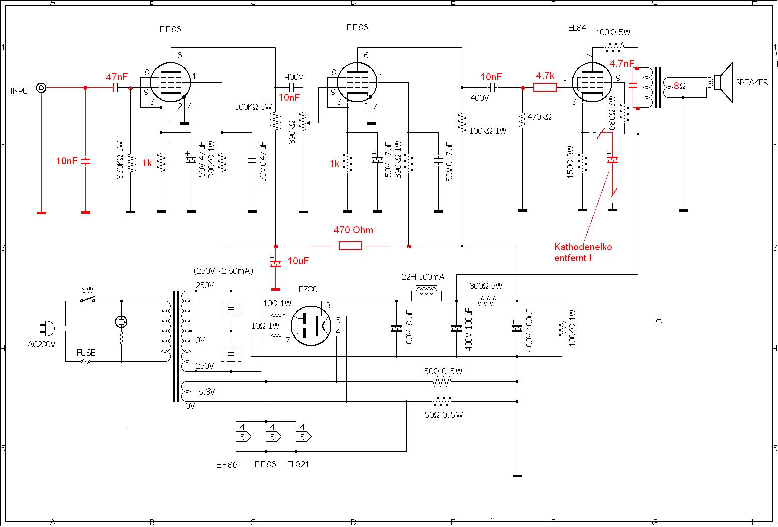
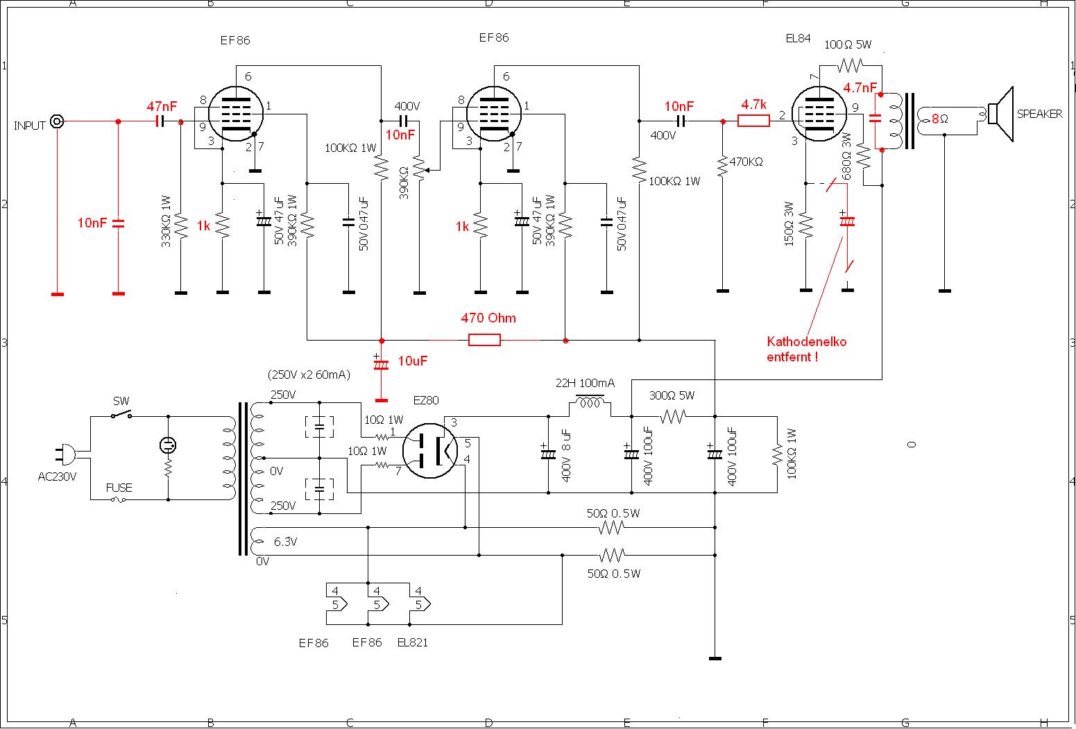
Lautstärkereglung an 2. Stufe EF 86 ( joe`s Detektorverstärker )



Zuletzt bearbeitet am 02.08.13 20:36

Datei-Anhänge
Detektorverstärker_vers_3.JPG Detektorverstärker_vers_3.JPG (563x)

Mime-Type: image/jpeg, 151 kB

03.08.13 13:45
Pluspol 

500 und mehr Punkte

03.08.13 13:45
Pluspol 

500 und mehr Punkte

Re: Polytronic Radiomann

Hallo Thomas

In Deiner Schaltung hast Du das Bremsgitter mit der Anode verbunden...... Das Bremsgitter sollte mit der Katode verbunden sein. Das Schirmgitter mit der Anode zu verbinden, wie von Joerg empfohlen, reduziert etwas die Verstärkung, verändert aber den Aussenwiderstand der Röhre mehr zu Gunsten der Ausgangsübertrager-Anpassung. Als Test der NF-Stufe müsste bei der Berührung des Steuergitters ein Brummen hörbar werden. Viel Glück bei den weiteren Experimenten.

Freundliche Grüße von Dietmar

Zuletzt bearbeitet am 03.08.13 13:58

13.08.13 18:57
ThomasW

nicht registriert

13.08.13 18:57
ThomasW

nicht registriert

Re: Polytronic Radiomann

Guten Abend,

wir konnten das Problem eingrenzen. Es ist sehr wahrscheinlich die Röhre. Wir haben diese getauscht und der Verstärker produziert eine gute Lautstärke. Seltsamer Weise funktioniert die defekte Röhre als Audionstufe sehr gut nur im NF-Teil nicht. WIr haben versucht die Kennlinien aller EF98 Röhren aufzuzeichen hier gibt es aber keine wesentliche Unterschiede zur angeblich defekten Röhre. Wie kann man die Röhren noch beziehungsweise aussagefähiger prüfen?

MfG
Thomas Wust

13.08.13 23:12
nobbyrad58 

500 und mehr Punkte

13.08.13 23:12
nobbyrad58 

500 und mehr Punkte

Re: Polytronic Radiomann

Hallo Thomas!

Hatte die Röhre auch schon in Verdacht, hatte aber gedacht das wäre schon probiert worden ein Röhrentausch. Nun, der Unterschied ist das ein Audion mit ganz geringer -g1, am Gitterstromeinsatz betrieben wird. Der Potenzialunterschied zwischen Katode und Gitter 1 ist bei der NF Beschaltung viel höher, so um 2 V oder mehr.
So ein Leiserwerden, also die Abnahme des Anodenstrom kommt bei stark negativen also mit zu vielen Elektronen besetzten Gitter vor. Normalerweise würde das immer passieren, der Gitterableitwiderstand leitet die Elektronen aber wieder zur positiveren Katode oder sonstigen Potenzial ab. Klappt das nicht "verstopfen" die sich ansammelnden Elektronen langsam das Gitter 1.

MFG Nobby

14.08.13 15:59
ThomasW

nicht registriert

14.08.13 15:59
ThomasW

nicht registriert

Re: Polytronic Radiomann

Guten Tag,

vielen Dank für die Hinweise, wir werden in Zukunft versuchen direkt solche Fehler auszuschließen. Im Moment sind wir sehr begeistert von den Empfangsleistungen des Audions. Unser Weltempfänger mit digitaler Abstimmung ist deutlich schlechter, auch wenn wir Ihn an die gleiche Antenne hängen.

Zum Vergleich haben wir mal ein paar Aufnahmen gemacht. Das Audion hat an der selben Antenne einen viel besseren und stabileren Empfang als der Weltempfänger. Sollte ein Überlagerungsempfänger nicht die besseren Ergebnisse erziehlen? Wirken die Röhren hier noch wie eine Schwundregelung?

Die Trennschärfe ist mit dem Audion fabelhaft, wir haben noch eine Feineinstellung hinzugefügt und auch die Rückkopplung ist sehr fein einstellbar. Selbst Stationen die am Weltempfänger 10 kHz auseinanderliegen werden vom Audion problemlos getrennt. Einmal eingestellt ist auch Amateurfunk und Morse über Minuten sehr stabil.

Wir haben von einem Forenmitglied noch weitere Röhren bekommen, darunter auch viele EL84. Wir wollen noch einen Gegentaktverstärker aufbauen und das Audion dann vom Baukastensystem auf eine richtige Platine übertragen. Ein modernes Gehäuse wollen wir auch noch anfertigen. Eine Frage. Werden die Röhren heute noch gebaut oder sind das alles Restbestände? Bei *(W)* sind diese noch zu bekommen! Sollte man sich einen Vorrat anlegen?

MfG aus Berlin
Thomas

Datei-Anhänge
13610khz_audion.wmv 13610khz_audion.wmv (587x)

Mime-Type: video/x-ms-wmv, 137 kB

13610khz_weltempfänger.wmv 13610khz_weltempfänger.wmv (559x)

Mime-Type: video/x-ms-wmv, 136 kB

13640khz_audion.wmv 13640khz_audion.wmv (621x)

Mime-Type: video/x-ms-wmv, 104 kB

13650khz_audion.wmv 13650khz_audion.wmv (548x)

Mime-Type: video/x-ms-wmv, 130 kB

20m_ssbamateur.wmv 20m_ssbamateur.wmv (564x)

Mime-Type: video/x-ms-wmv, 148 kB

14.08.13 17:27
Klaus 

500 und mehr Punkte

14.08.13 17:27
Klaus 

500 und mehr Punkte

Re: Polytronic Radiomann

Hallo Thomas,

aus irgend einem Grund funktioniert bei mir (XP, MS Audioplayer) die Wiedergabe der Audio-Files nicht.

Gilt es dabei etwas Besonderes zu beachten?

Viele Grüße
Klaus

14.08.13 17:53
Opa.Wolle 

500 und mehr Punkte

14.08.13 17:53
Opa.Wolle 

500 und mehr Punkte

Re: Polytronic Radiomann

Hallo Klaus,
ich benutze seit längerer Zeit für Videos und Audios den Media Player Classic, MPC-HC.EXE.
Er funktioniert bisher mit allen Dateiformaten, auch mit wmv.
Einfach herunterladen und geht. Der Player ist Freeware.




Hallo Thomas,
Röhren wie z.B. die EL84 werden neu u.a. von der Firma TAD vertrieben.
Der Empfang klingt sehr gut, sogar der SSB-Sender!

Zuletzt bearbeitet am 14.08.13 18:05

Datei-Anhänge
Unbenannt.jpg Unbenannt.jpg (570x)

Mime-Type: image/jpeg, 19 kB

14.08.13 18:18
ThomasW

nicht registriert

14.08.13 18:18
ThomasW

nicht registriert

Re: Polytronic Radiomann

Guten Abend,

ich habe die Dateien nochmal geprüft. Bei mir geht es unter Windows7 mit dem Mediaplayer und VLC. Ich habe die Dateien nochmal umkomprimiert von ogg auf wmv, aber ohne Video nur mir der Audiospur.

MfG
Thomas

14.08.13 18:49
Klaus 

500 und mehr Punkte

14.08.13 18:49
Klaus 

500 und mehr Punkte

Re: Polytronic Radiomann

Hallo Wolfgang und Joerg,

vielen Dank für eure Tipps.
Nun funktioniert die Wiedergabe.

Viele Grüße
Klaus

 1 2 3 4 5 6 .. 9
 1 2 3 4 5 6 .. 9
bearbeitet   Gitterableitwiderstand   Schiebespulen-Detektoren   Heizspannungsschwankungen   Einzelinduktivitätswerte   Zuletzt   Bibliothekserweiterungen   Ausgangsübertrager-Anpassung   Ausgangwiderstandswandler   Urheberrechtsproblematik   berührungsungefährlichen   Rückkopplung   Schaltung   Einseitenbandmodulation   Zwischenfrequenzverstärker   Polytronic   funktioniert   Schirmgitterkondensator   Radiomann   Detektorröhrenverstärker