| Passwort vergessen?
Sie sind nicht angemeldet. |  Anmelden

Sprache auswählen:

Wumpus Gollum Forum von
Wumpus Welt der (alten) Radios

Audion mit Schwundregelung
  •  
 1 .. 7 8 9 10 11
 1 .. 7 8 9 10 11
18.12.13 20:19
AndreasStefan 

250-499 Punkte

18.12.13 20:19
AndreasStefan 

250-499 Punkte

Re: Audion mit Schwundregelung

Hallo Nobby,

bin gerade aus der Bastelbude gekommen und kann mir ein kleines Grinsen nicht verkneifen.
Stimme Russland hat mir die Balken der EM87 überlappt.
Mit einer Richtspannung von ca. 9V. Habe mir nochmal deine Schaltung angesehen.
Aus einen alten PC-Netzteil habe ich eine Ferritringkerndrossel ausgelötet.
Die hatte 2 gleiche Spulen von ca. 3mH. Meine Gedanke war bei deiner Schaltung. Also wollte ich
die Spannung induktiv auskoppeln. Das war leider nicht so der Bringer.
Also parallel gelötet und am Ende das MA angeschlossen. Dann funktionierte die Sache prima.
Die RK und Dioden musste ich nochmals einstellen. Das war aber kein Problem.
Werde morgen die Schaltung und Bilder einstellen. Vielleicht kannst du mir dann erklären, warum
und weshalb das so funktioniert.


Grüße von Andreas

!
!!! Fotos, Grafiken nur über die Upload-Option des Forums, KEINE FREMD-LINKS auf externe Fotos.    

!!! Keine Komplett-Schaltbilder, keine Fotos, keine Grafiken, auf denen Urheberrechte Anderer (auch WEB-Seiten oder Foren) liegen!
Solche Uploads werden wegen der Rechtslage kommentarlos gelöscht!

Keine Fotos, auf denen Personen erkennbar sind, ohne deren schriftliche Zustimmung.

Den Beitrag-Betreff bei Antworten auf Threads nicht verändern!
18.12.13 21:18
nobbyrad58 

500 und mehr Punkte

18.12.13 21:18
nobbyrad58 

500 und mehr Punkte

Re: Audion mit Schwundregelung

Hallo Andreas !

Bin gespannt auf das Schaltbild. Netzteildrosseln sind nicht unbedingt MW oder KW tauglich, das Kernmaterial ist für viel niedrigere Frequenzen ausgelegt.

MFG Nobby

19.12.13 17:56
AndreasStefan 

250-499 Punkte

19.12.13 17:56
AndreasStefan 

250-499 Punkte

Re: Audion mit Schwundregelung

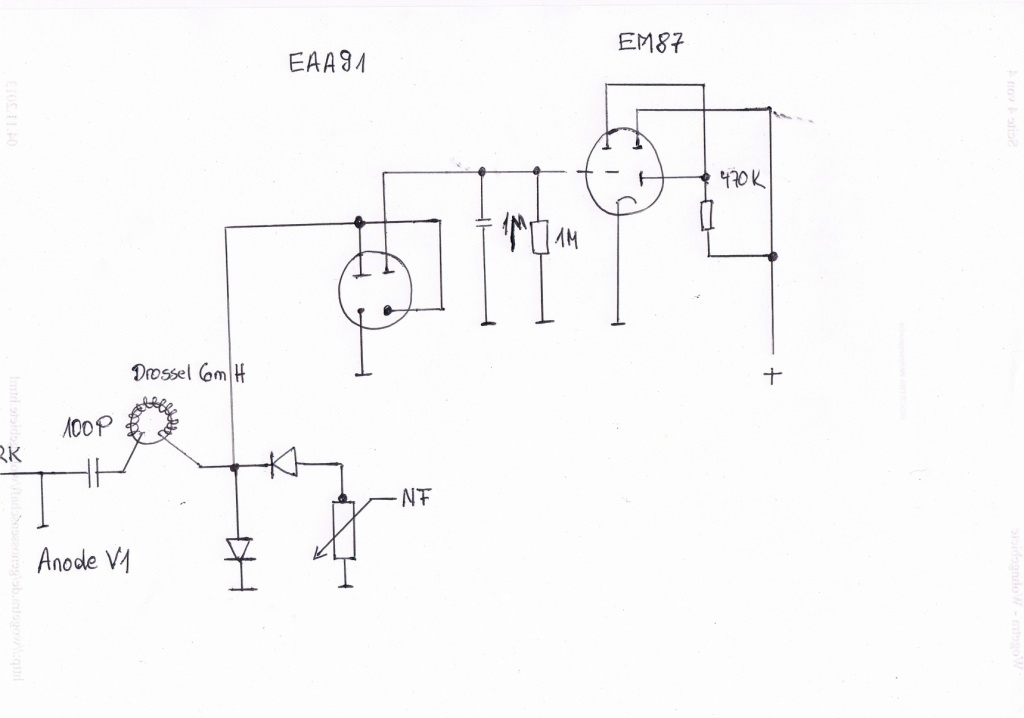
Hallo Nobby


wie angekündigt der Schaltplan und ein paar Bilder. Habe noch von meinen Kindern ein nachträgliches Geburtstagsgeschenk
bekommen. Sieh selbst. Habe mich sehr gefreut. Da hat sich der jahrelanger "Stress" gelohnt.
So Nobby, nun erklär mir doch bitte mal, wieso das so funktioniert.
Die Bilder wie folgt: kein Signal, mittlere Feldstärke, höhere Feldstärke.



Grüße von Andreas

Zuletzt bearbeitet am 19.12.13 17:59

Datei-Anhänge
IMG_1182.JPG IMG_1182.JPG (398x)

Mime-Type: image/jpeg, 32 kB

IMG_1184.JPG IMG_1184.JPG (365x)

Mime-Type: image/jpeg, 34 kB

IMG_1185.JPG IMG_1185.JPG (382x)

Mime-Type: image/jpeg, 16 kB

IMG_1189.JPG IMG_1189.JPG (370x)

Mime-Type: image/jpeg, 15 kB

IMG_1191.JPG IMG_1191.JPG (373x)

Mime-Type: image/jpeg, 14 kB

Audion2.jpg Audion2.jpg (408x)

Mime-Type: image/jpeg, 82 kB

19.12.13 18:58
nobbyrad58 

500 und mehr Punkte

19.12.13 18:58
nobbyrad58 

500 und mehr Punkte

Re: Audion mit Schwundregelung

Hallo Andreas!

Die 6 mH Spule stellt für HF einen großen Widerstand dar. Es kommt wohl fast nur noch NF an der Diode an. Diese wird von der Diode, die auch ein Schalter ist bei der richtigen Polarität kurzgechlossen oder geöffnet. Da die Drossel auch eine Speicherfähigkeit hat, wirkt die Sache ähnlich wie ein Unterbrecher und die Spannung steigt an. So meine Erklärung.
Mir fällt auf das zwei Dioden parallel sind, einmal die Halbleiterdiode und eine Diode der EAA 91. Könnte auch eine reichen ?
Der Koppelkondensator könnte versuchweise größer oder kleiner gemacht werden.

MFG Nobby

Zuletzt bearbeitet am 19.12.13 19:11

19.12.13 20:12
AndreasStefan 

250-499 Punkte

19.12.13 20:12
AndreasStefan 

250-499 Punkte

Re: Audion mit Schwundregelung

Hallo Nobby,


danke für die Erklärung. Mit der Diode hast du recht. Werde mal die Halbleiterdiode ablöten.
Mit den Koppel C werde ich mal verschiedene Kapazitäten ausprobieren.
Bis morgen.



Grüße von Andreas

20.12.13 20:23
AndreasStefan 

250-499 Punkte

20.12.13 20:23
AndreasStefan 

250-499 Punkte

Re: Audion mit Schwundregelung

Hallo Nobby,


hab die Halbleiterdiode abgelötet. Die war so sinnlos wie der Sa..k vom Papst. Ich habe das Gefühl, dass
die mir nur Leistung genommen hat. Bei den C`s habe ich verschiedene Werte ausprobiert. Ohne nennenswerten Erfolg.
Im Anhang noch 2 Bilder. Ist erst provisorisch, aber funktionieren tut es.
Muss mich noch um den KW-Kreis kümmern. Der mach mir Sorgen und geht noch nicht so wie ich will.


Grüße von Andreas

Datei-Anhänge
IMG_1192.JPG IMG_1192.JPG (403x)

Mime-Type: image/jpeg, 33 kB

IMG_1193.JPG IMG_1193.JPG (391x)

Mime-Type: image/jpeg, 32 kB

20.12.13 20:51
nobbyrad58 

500 und mehr Punkte

20.12.13 20:51
nobbyrad58 

500 und mehr Punkte

Re: Audion mit Schwundregelung

Hallo Andreas!

Auch von mir Glückwunsch zum Geburtstag nachträglich, war gestern mit der Erklärung zu beschäftigt.
Probehalber mal die zweite Halbleiterdiode vor dem LS Poti brücken.
Mal gucken was dann passiert.
Eine weiterer Test wäre die Diode der EAA 91 die zur EM geht über einen kleinen Koppel C vor der Drossel anzuschließen. Die Katode von dieser Diode auf Massse, die Verbindung zur Anode GL lösen und die Anode über einen kleinen Koppel C 10 - 50 pF an die Anode der HF Röhre zu legen.
Man braucht so um die 7 V eff. HF Spannung um die - 10 V für Vollauschlag der Leuchtbalken zu bekommen.

MFG Nobby

20.12.13 21:08
AndreasStefan 

250-499 Punkte

20.12.13 21:08
AndreasStefan 

250-499 Punkte

Re: Audion mit Schwundregelung

Hallo Nobby,


danke für die Glückwünsche. Ist halt ein Schritt in Richtung 60.

Werde morgen deine Vorschläge ausprobieren und hier berichten.




Grüße von Andreas

22.12.13 17:46
AndreasStefan 

250-499 Punkte

22.12.13 17:46
AndreasStefan 

250-499 Punkte

Re: Audion mit Schwundregelung

Hallo Nobby,


habe das mal ausprobiert. Diode überbrück-kein Empfang. Auch die anderen Vorschläge führten
zu keinem positiven Erfolg. Ein Versuch war es allemal wert. Jetzt weiss ich, dass es nicht geht.
Den KW-Empfang konnte ich erfolgreich einstellen.
Alles in Allem war das ein schönes Bastelprojekt, was dank deiner und Uwes Mithilfe für mich ein
positives Ergebnis erbracht hat. Nebenbei habe ich viel gelernt. Danke nochmals.

Wünsche dir und deiner Familie ein frohes Fest und einen guten Rutsch ins neue Jahr.



Grüße von Andreas

PS: damit es nicht langweilig wird, schau mal in dein Postfach

Zuletzt bearbeitet am 22.12.13 19:39

22.12.13 18:43
nobbyrad58 

500 und mehr Punkte

22.12.13 18:43
nobbyrad58 

500 und mehr Punkte

Re: Audion mit Schwundregelung

Hallo Andreas!

Auch von mir Für Dich und Deine Familie frohes Fest und guten Rutsch ins neue Jahr!
Das Schaltbild ist richtig gut, würde ich sagen, einen einfacheren 6 Kreis Super hab ich noch nicht gesehen.
Nur 4 Kreiser hab ich irgendwo, die nach dem selben Prinzip funktionieren.
Nachteil ist der Gittergleichrichter der ECL 85. Diese haben Nachteile gegeüber Diodengleichrichtung, bei Supern eigentlich nicht nötig.
Auf Seite 1 ist eine Philipsschaltung gezeigt, die finde ich besser, hat eine Röhre mehr. ECH 42 und EL 41 könnte man gegen moderne Röhren tauschen.
Die EBF 80 evtl. gegen eine EBF 89.


MFG Nobby

 1 .. 7 8 9 10 11
 1 .. 7 8 9 10 11
Regelspannungserzeugung   Gittergleichrichtung   funktioniert   Schaltung   Bandfilterzweikreiser   Gleichrichterschaltung   Schirmgitter   Andreas   Katodenrückkopplung   Vorspannungserzeugung   herauftransformierenden   Heruntertransformation   Schaltplanausschnitt   Arbeitspunkteinstellungen   Zuletzt   Rückkopplung   Schwundregelung   Regelspannungsverzögerung   bearbeitet   Gitterableitkondensator