| Elementare Radioschaltungen FM Pendelempfänger |
|
|
|
1 2 3 4 5 6
|
| 1 2 3 4 5 6
|
|
13.05.11 22:05
wumpus  Administrator
|
13.05.11 22:05
wumpus  Administrator

|
Re: Elementare Radioschaltungen FM Pendelempfänger
Hallo zusammen,
hoch verstärkende HF-Stufen-Röhren oder getrennte Misch- Oszillator-Stufen-Röhren können, wenn sie nicht geschirmt werden schnell verkoppeln. Deshalb und auch aus thermischen Gründen sollte zumindest 1 - 1 1/2 Röhrendurchmesser-Abstand eingehalten werden. Ich selbst würde aber 3 Durchmesser bevorzugen (oder Abschirmkappen verwenden) und - wenn möglich geschirmte Spulenbecher dazwischen platzieren.
Gruß von Haus zu Haus Rainer (Forum-Betreiber)
Rettet den analogen deutschen AM / FM - Rundfunk!: www.rettet-unsere-radios.de
Zuletzt bearbeitet am 13.05.11 22:06
|
|
|
|
|
|
|
14.05.11 13:01
joeberesf  500 und mehr Punkte
|
14.05.11 13:01
joeberesf  500 und mehr Punkte

|
Re: Elementare Radioschaltungen FM Pendelempfänger
Hallo zusammen,
ja diese Frage stellt sich, wenn man überlegt, wie ein Gerät mechanisch aufzubauen ist. Ich neige dazu ziemlich kleine Abmessungen zu verwenden und muss gestehen, dass in einem Röhrenradio das Chassis nicht gerade auf Miniatur ausgelegt ist. Danke Rainer für die Maßangabe. Ich denke, einen Röhrenfassungs- durchmesser kann ich einhalten. Der FM- Pendler wird komplett abgeschirmt. Die Röhre/n werden warscheinlich im Gehäuse verschwinden. Den Pendler bau ich komplett in CU-Leiterplattenmaterial ein. Das geschirmte Gehäuse soll dann in das Gesamtgehäuse integriert werden.. So ist der Plan.
Kann ich eine Röhre auch horizontal betreiben ? (Wärme) Das müsste doch eigentlich gehen, wenn die Röhre frei hängt und keine Teile berührt. (Röhrendurchmesser = Abstand)
NorbertWerner: Ich kenne nicht den Grund, aber die Empfangsteile sind bei geöffneter Rückwand immer links und das NF-Teil ist immer rechts. Nur das Netzteil ist mal links, oder rechts. Ich vermute mal, hier wollte man ein übersprechen (oder vielleicht eine Rückkopplung) verhindern.
Ja Norbert, Du hasst recht, ich kenne auch kein Beispiel für einen anderen Aufbau. Vielleicht liegt es aber einfach nur daran, dass wir von links nach rechts schreiben. Der Stromlaufplan beginnt immer auf der linken Seite mit dem HF-Teil dann kommt die ZF, NF..Lautsprecher. Ja und so wird dann auch montiert. Warum nicht ? Es gibt bei uns eine eindeutige " von links nach rechts Orientierung"
Elektrisch spielt das wohl keine Rolle. Vielleicht gibt es ja arabische Konstruktionen, ........ die gehen dann von rechts nach links.
Gruß
Joe
|
|
|
|
|
|
|
09.02.14 07:28
wumpus  Administrator
|
09.02.14 07:28
wumpus  Administrator

|
Re: Elementare Radioschaltungen FM Pendelempfänger
Hallo joerg,
hoffentlich habe ich es in diesem Thread nicht überlesen: Hattest Du keine Probleme mit den Pfeiftönen von RDS und Stereo-Hilfsträger?
Wenn nein, lag das an der hohen Pendelfrequenz?
Wenn ja, könnte man an Frequenzfallen im NF-Zweig denken? Frequenzfalle als NF-Reihenresonanzkreis parallel zum NF-Signal.
Gruß von Haus zu Haus Rainer (Forumbetreiber)
|
|
|
|
|
09.02.14 19:07
joeberesf  500 und mehr Punkte
|
09.02.14 19:07
joeberesf  500 und mehr Punkte

|
Re: Elementare Radioschaltungen FM Pendelempfänger
Hallo Rainer,
Du schreibst dazu weiter oben folgendes...
wumpus:
Sicherheitshalber weise ich darauf hin, dass heute bei RDS und Stereo-Obertöne der Pendler Pfeifgeräusche erzeugen kann, die den entspannten Empfang doch deutlich erschweren.
Vielleicht aus dem Pendler einen einen Rückkopplungs-Einkreiser machen. Der kann auch ganz gut Flankendemodulation machen, pfeift nicht, wenn die Rückkopplung exakt eingestellt wird. Aus dem gezeigten Pendler kann ganz einfach ein solcher Typ erzeugt werden. Nur die Gitter-Kombination muss angepasst werden. Die erzielbare Empfangsleistung ist ähnlich dem Pendler.
Irgendwie habe ich bei der zuletzt gezeigten Schaltung mit der EF98 als Triode geschaltet, das Gefühl, dass das kein Pendler ist, sondern ein Rückkopplungseinkreiser, denn die Zeitkonstante RC am Gitter scheint mir nicht im Ultraschallbereich pendeln zu wollen? Hast Du ein Oszilloskop und kannst sehen, ob da eine Pendelschwingung (30-100 kHz) am Gitter entsteht?
Ich konnte die Pendelfrequenz nachweisen....diese liegt z.Zt. nahe an 100kHz (Seite 2). Die erwähnten Pfeifgeräusche bringt die Schaltung nicht hervor. Es ist eher so,...dass ein starkes Rauschen im Grundzustand einfällt. Nun dreht man das Poti etwas rein und das Rauschen nimmt zu. Dreht man dann die Abstimmung auf ein starkes Signal, z.B. die 88,8MHz dann entsteht an den Flanken des Signals die Demodulation. Das Rauschen verschwindet und der Sender kommt klar zum Vorschein. Man muss den Arbeitspunkt mit zunehmender Frequenz immer nachstellen...ansonsten gibt es starke Verzerrungen oder der Empfang setzt völlig aus. Ein Übersteuern bis zum richtigen Pfeifen trat aber nicht ein.
Ich baue den Versuch mal wieder auf und mache ein YT- Video....dann kannst Du Dir die Prozedur mal ansehen und anhören.
Gruß
Joerg
|
|
|
|
|
10.02.14 00:35
wumpus  Administrator
|
10.02.14 00:35
wumpus  Administrator

|
Re: Elementare Radioschaltungen FM Pendelempfänger
Hallo Joerg,
das verwundert mich ein wenig. Wenn Du einen UKW-FM-Sender mit einem Pendler hörst, der auch ein Stereo-Pilotton und / oder ein RDS-Signal abstrahlt, müsste eigentlich ein Zusatzton hörbar werden. Ist aber nicht bei allen Schaltungen so, da es auch auf die Pendelfrequenz ankommt. Das Problem hatten die Rundfunkhörer um 1950 nicht...
http://www.welt-der-alten-radios.de/komp...ren-240.html#26
Gruß von Haus zu Haus Rainer (Forumbetreiber)
|
|
|
|
|
10.02.14 10:23
joeberesf  500 und mehr Punkte
|
10.02.14 10:23
joeberesf  500 und mehr Punkte

|
Re: Elementare Radioschaltungen FM Pendelempfänger
Hallo Rainer,
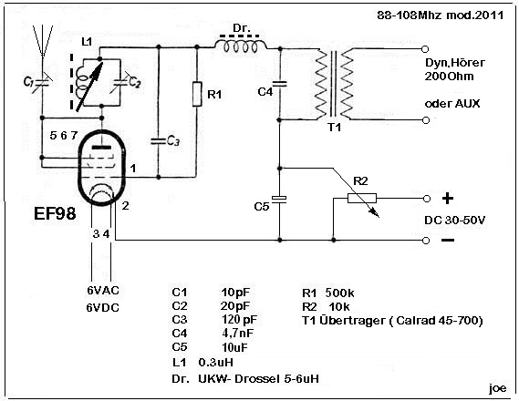
die für die Pendelfrequenz verantwortliche RC- Kombination besteht in meiner Schaltung (Kompendium) aus der Primärwicklung des verwendeten Überträgers 45-700 und einem 4,7nF Kondensator. Der 45-700 hat 100k Impedanz bei 2kOhm DC Widerstand nach Datenblatt an der Primärwicklung. Die Induktivität des Übertragers wird sicherlich die Pendelfrequenz beeinflussen.. auf den ersten Blick besteht die RC- Kombination damit aus 4,7nF / 2kOhm...physikalisch gesehen ist es aber eine Parallelschaltung aus R, C und L. Vielleicht ist das L auch der Grund für die recht hohe Pendelfrequenz.
Mit dem 4,7nF Kondensator habe ich damals lange rumexperimentiert und zwischen 1nF-10nF probiert. Das beste Ergebnis lag dann bei 4,7nF. Die auf Blatt 2 gezeigte Pendelfrequenz ist direkt an der Primärwicklung und somit parallel zu den 4,7nF aufgezeichnet. Ich war aber immer der Meinung, dass der Pendelvorgang auch durch (R1/C3) stark beeinflusst wird.
Was hältst Du davon parallel zu C4 /T1 ein weiteres 10k-Poti einzubauen und damit die Pendelfrequenz zu drücken? Vielleicht taucht dann ja auch der Pilotton auf?
Gruß
Joerg
Hier noch mal die Simpelschaltung:

Zuletzt bearbeitet am 10.02.14 10:32
|
|
|
|
|
13.02.14 19:42
joeberesf  500 und mehr Punkte
|
13.02.14 19:42
joeberesf  500 und mehr Punkte

|
Re: Elementare Radioschaltungen FM Pendelempfänger
Hallo Rainer, hallo zusammen,
das Laborbrett ist nun wieder aufgebaut und es ist wirklich kein Pfeifton / Pilotton zu erkennen. Am Empfänger hängt wieder der dreistufige NF- Röhrenverstärker für lauten Lautsprecherempfang. Morgen versuche ich, ohne die Urheberechte (Musik Dudelfunk) zu verletzen, mal eine Seh- und Hörprobe für euch aufzunehmen.
Ich habe noch mal über Deinen Hinweis nachgedacht;
Bei Wiki habe ich zum Piloten das hier gefunden....
Zitat Wikipedia:
"Bei UKW-Stereo-Radiosendungen wird ein 19-kHz-Pilotton mitgesendet, um anzuzeigen, dass ein Stereosignal vorliegt. Dieser Pilotton wird verwendet, um den zum Demodulieren der Stereoinformation nötigen Unterträger bei 38 kHz (2·19 kHz) durch Frequenzverdopplung zu erhalten, der nicht mitgesendet wird."
Wie soll es eigentlich zu einer wirklichen Hörbarkeit kommen ? 19kHz kann ich nicht mehr... oder vielleicht noch nie hören. Meinst Du es könnte ein Mischsignal entstehen? Der beim MW- Audion entstehende Pfeifton entsteht ja durch.. Signalfrequenz - Rückopplungsfrequenz = Höhe des Rückkopplungspfeifen in kHz.
Der Pendler ist ja gerade deswegen entwickelt worden, um die Verstärkung so hoch zu treiben, dass eigentlich ein Pfeifen dauernd zu hören wäre. Die Pendelfrequenz läßt aber die sehr hohe Rückkopplung der HF auf den Schwingkreis immmer wieder im Takt der jeweiligen Pendelfrequenz zusammenbrechen. Deswegen wird das typische Audionpfeifen auch unterdrückt. Das ist auch der Grund warum der Pendelempfänger für UKW so gut geeignet ist. Die Entdämpfung des Schwingkreises kann noch höher betrieben werden. Für AM müsste die Schaltung aber auch funktionieren.
Aus meiner Sicht...und Du hattest es ja auch schon angedeutet, ist das nur möglich, wenn die Pendelfrequenz des Empfängers sehr niedrig ausgelegt ist. Das Signal könnte aus Pendelfrequenz - Pilotton direkt an der NF- Auskopplung entstehen. Beispiel,.. eine in alten Pendlern wohl auch übliche Frequenz von 30kHz. Hier könnte heute dann ein Überlagerungston von 11kHz entstehen. Wenn man solch ein altes UKW- Vorschaltgerät hat, müsste das Problem aber über eine Reduzierug der Kapazität (mein C4) wieder in den Griff zu bekommen sein. Bei einer Pendelfrequenz ab 40kHz dürften aber keine Probleme mehr auftauchen. Vielleicht ein Vorschlag für das Kompendium, wenn ein Nachweis gelingt.
Was meint ihr?
Gruß
Joerg
P.S. nach dem Aufzeichnen des YT nehme ich mir mal den C4 vor und setze bis 50nF ein, um die Pendelfrequenz auf 30kHz zu drücken...Oder baue bei Erfolg und Nachweis des Tons...das gleich in das Video ein.
Zuletzt bearbeitet am 13.02.14 21:34
|
|
|
|
|
14.02.14 06:13
wumpus  Administrator
|
14.02.14 06:13
wumpus  Administrator

|
Re: Elementare Radioschaltungen FM Pendelempfänger
Hallo Joerg,
es kommt ja noch der 57 kHz Hilfsträger für RDS hinzu. Heute strahlt eigentlich jeder UKW-SEnder Stereo und RDS aus. Je nach dem welche Pendelfrequenz mit dem Stereo-Pilot und dem RDS-Träger in Mischbezieheung treten kann, kann (muss nicht) es zum Pfeifen im normalen NF-Bereich 50 - 15 kHz kommen.
Meine Frage richtete sich genau auf diesen Punkt. Ich habe ebenfalls Pendler auf einem RDS-Stereo-Sender gehört, die pfiffen und welche, die nicht pfiffen.
Ich grüble gerade in meinen Erinnerungen, warum die damaligen Entwickler vermieden, die Pendelfrequenz zu hoch anzusetzen....
Gruß von Haus zu Haus Rainer (Forumbetreiber)
|
|
|
|
|
14.02.14 10:03
joeberesf  500 und mehr Punkte
|
14.02.14 10:03
joeberesf  500 und mehr Punkte

|
Re: Elementare Radioschaltungen FM Pendelempfänger
Hallo Rainer,
die Trägerfrequenz (RDS) für Zusatzinformationen wurde ja erst 1988 eingeführt. Da habe ich gestaunt...hätte 10 Jahre früher gedacht. 
Klar,.. die 57kHz könnten zum Beispiel bei 50kHz Pendelfrequenz dann richtig nerven. Also der Versuch ist jetzt für mich klar:
Mischbeziehung Pilotton 19kHz und / oder RDS 57kHz und Pendelfrequenz müssten irgendwann im Hörbereich auftauchen, wenn die Pendelfrequenz kleiner wird. Die kann man aber nicht beliebig (je nach Schaltung und Röhrentyp) variieren. Beim ersten Erkennen des Pfeiftons muss ich dann die Pendelfrequenz bestimmen. So hätten wir einen praktischen Ansatz ab wann es beim Pendler zu NF- Überlagerungen (Pfeifen) kommt.
@wumpus: Ich grüble gerade in meinen Erinnerungen, warum die damaligen Entwickler vermieden, die Pendelfrequenz zu hoch anzusetzen....
Während der aktiven Pendelphase wird das Gerät zum Sender! So häufiger der Vorgang ausgelöst wird, um so stärker wird die ungeliebte Abstrahlung des Empfängers sein. (Leistungszeitfläche)
Gruß
Joerg
Zuletzt bearbeitet am 14.02.14 10:18
|
|
|
|
|
|
1 2 3 4 5 6
|
| 1 2 3 4 5 6
|