| Passwort vergessen?
Sie sind nicht angemeldet. |  Anmelden

Sprache auswählen:

Wumpus Gollum Forum von
Wumpus Welt der (alten) Radios
Sie sind nicht angemeldet.
 Anmelden

Einkreiser-Konzeptvergleich: Gitteraudion+Endröhre (0V1) vs. Reflexstufe+Anodenaudion (1V1)
  •  
 1 2 3
 1 2 3
16.12.14 23:27
Vorkreis 

500 und mehr Punkte

16.12.14 23:27
Vorkreis 

500 und mehr Punkte

Re: Einkreiser-Konzeptvergleich: Gitteraudion+Endröhre (0V1) vs. Reflexstufe+Anodenaudion (1V1)

Hallo Herrmann,

vielen Dank für die logische Erklärung, etwas in dieser Art dachte ich mir schon. In einer alten Publikation wird empfohlen den Gitterableitwiderstand an den Schleifer eines Trimmers (1kohm) zu legen der zwischen + und - der Heizspannung liegt.
Damit soll der günstigste Punkt des Rückkopplungseinsatzes gefunden werden. Ich denke das zielt auf das von Dir beschriebene Problem. Die DF96 genau wegen der 25mA. Ich will einen Empfänger für den mobilen Betrieb bauen und dafür ist die 96er Serie von Vorteil. Werden insgesamt 4 Röhren (2x DF96 u. 2x DC96). Anodenbatterie 90Volt und Heizakku 1,2Volt.

zu Deiner Schaltung: Ich kann nicht erkennen, wie die Gittervorspannung der Endpentode für den NF-Betrieb hergestellt wird. Den Kathodenelko sehe ich, aber wie entsteht die Vorspannung? Geschieht das über den Heizfaden der DF91?

Gruß Jürgen

!
!!! Fotos, Grafiken nur über die Upload-Option des Forums, KEINE FREMD-LINKS auf externe Fotos.    

!!! Keine Komplett-Schaltbilder, keine Fotos, keine Grafiken, auf denen Urheberrechte Anderer (auch WEB-Seiten oder Foren) liegen!
Solche Uploads werden wegen der Rechtslage kommentarlos gelöscht!

Keine Fotos, auf denen Personen erkennbar sind, ohne deren schriftliche Zustimmung.

Den Beitrag-Betreff bei Antworten auf Threads nicht verändern!
17.12.14 16:08
Herrmann 

500 und mehr Punkte

17.12.14 16:08
Herrmann 

500 und mehr Punkte

Re: Einkreiser-Konzeptvergleich: Gitteraudion+Endröhre (0V1) vs. Reflexstufe+Anodenaudion (1V1)

Hallo Jürgen,

als Kathodenwiderstand für die 4P1L fungiert das Glühlämpchen 8V/50mA. Die Charakteristik des Glühfadens (PTC) unterstützt zusätzlich die Arbeitspunktstabilisierung. Das ist an der Stelle auch sinnvoll, da der Heizfaden der DF91 auf möglichst konstante 50mA gebracht werden soll.

Gruß
Herrmann

17.12.14 16:44
Vorkreis 

500 und mehr Punkte

17.12.14 16:44
Vorkreis 

500 und mehr Punkte

Re: Einkreiser-Konzeptvergleich: Gitteraudion+Endröhre (0V1) vs. Reflexstufe+Anodenaudion (1V1)

Hallo Herrmann,

raffiniert. Habe das Glühlämpchen gar nicht realisiert. Ich bin gerade dabei mich in das Thema direkt geheizter Röhren tiefer einzuarbeiten, habe mit einer Ausnahme die letzten 40 Jahre mit Netzröhren gebaut. In meinem letzten Audionprojekt habe ich mit großem Erfolg vor das eigentliche Audion eine Anodenbasisstufe gesetzt. Die Schaltung habe ich hier gezeigt. Butterweicher und sehr gut dosierbarer Rückkopplungseinsatz. Nun meine Frage: Ist es grundsätzlich möglich mit direkt geheizten Röhren einen Kathodenfolger zu bauen und wenn ja, wie? Ich habe zwar eine vage Idee, aber noch nichts probiert...

Gruß
Jürgen

17.12.14 17:48
Herrmann 

500 und mehr Punkte

17.12.14 17:48
Herrmann 

500 und mehr Punkte

Re: Einkreiser-Konzeptvergleich: Gitteraudion+Endröhre (0V1) vs. Reflexstufe+Anodenaudion (1V1)

Hallo Jürgen,

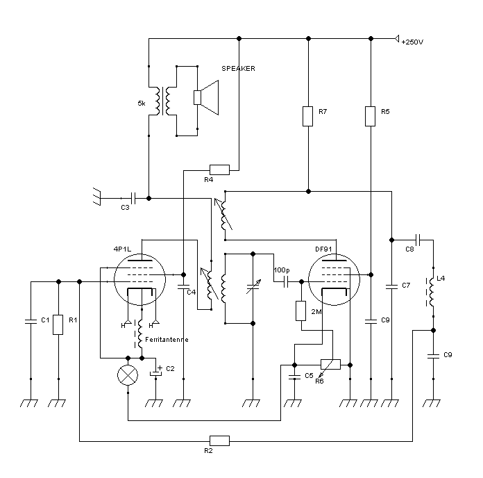
mein Schaltplan war etwas unübersichtlich. Ich habe ihn verbessert und auch den von Dir erwähnten Trick des Audion-Gitterableitwiderstand an einem Heizsymmetriertrimmer darin umgesetzt - vielen Dank für diesen Hinweis.

Du möchtest sicher wieder für HF einen Katodenfolger verwenden. Um die Röhre an den allgemeinen DC-Heizkreis anzuschließen würde ich als Arbeitswiderstand eine bifilare HF-Drossel bzw. einen HF-Trafo mit 2 identischen Wicklungen verwenden (Wicklungssinn so, daß sich die HF-Magnetfelder addieren!), wie hier bereits von Uwe Thomas vorgeschlagen. An jedem Heizfadenende würde ich dann mit einem separaten Koppelkondensator auskoppeln (ein Y-Kondensator also), oder aber die Heizfaden-Mittelanzapfung zum Auskoppeln verwenden, sofern vorhanden.

Gruß
Herrmann

Datei-Anhänge
reflex_4p1l.png reflex_4p1l.png (381x)

Mime-Type: image/png, 15 kB

17.12.14 20:28
uwe_thomas 

250-499 Punkte

17.12.14 20:28
uwe_thomas 

250-499 Punkte

Re: Einkreiser-Konzeptvergleich: Gitteraudion+Endröhre (0V1) vs. Reflexstufe+Anodenaudion (1V1)

Hallo Herrmann, hallo Jürgen,

Die (aperiodische) Ankopplung der (mittelangezaften) Katode der 4P1L ist natürlich schön und auch immer möglich.

Ich möchte aber nur darauf hinweisen, dass die Verdrosselung doch so ca. 2x mind. 3mH haben sollte, damit die HF ungehindert durch diese Drosseln wandern kann.

3mH-Drosseln für den Heizstrom der 4P1L, wie groß sollen die sein ( bei der Verwendung von geeigneten Ferriten)?

Deshalb die Idee, das nützliche mit dem Angenehmen zu verbinden.

Ich kopple die Katode der 4P1L mit einer (bifilar, zur Neutralisierung des Heizstromes der 4P1L) ausgeführten Kopplungswicklung von ( besser) 2x3Wdg an die Ferritantenne.

Ich passe also den Eingangswiderstand der GB-Stufe von vielleicht 400 Ohm damit an den Resonanzwiderstand des Kreises zwar nicht ideal , aber auf jeden Fall besser als direkt gekoppelt an.

Nur ein Gedankenanstoß

Mit freundlichen Grüßen,

Uwe Thomas

17.12.14 21:12
Herrmann 

500 und mehr Punkte

17.12.14 21:12
Herrmann 

500 und mehr Punkte

Re: Einkreiser-Konzeptvergleich: Gitteraudion+Endröhre (0V1) vs. Reflexstufe+Anodenaudion (1V1)

Hallo Uwe Thomas,

Du hast völlig recht, statt der Drosseln kann man gleich eine Doppelwicklung auf der Ferrtiantenne verwenden, und über die Heizfadenmitte dann nur den Katodengleichstrom zuführen. Dadurch sind dann die Heizzuleitungen HF-mäßig kalt.

Aber durch die geringe Heizleistung geht es auch noch einfacher. Der Heiztrafo, der nur so groß wie eine Walnuß ist, wird räumlich extrem nah an der Röhre positioniert, so daß die Heiz-Zuleitungen nur 2cm lang sind. Im MW-Bereich an der niederohmigen Katode sollte dies dann unkritisch sein, ebenso die Kapazität zwischen Primär- und Sekundärwicklung dieses winzigen Trafos. Also "heiße" Zuführung der Heizspannung und doch wieder Ferritantenne mit nur einer Wicklung.

Gruß
Herrmann

18.12.14 12:47
Vorkreis 

500 und mehr Punkte

18.12.14 12:47
Vorkreis 

500 und mehr Punkte

Re: Einkreiser-Konzeptvergleich: Gitteraudion+Endröhre (0V1) vs. Reflexstufe+Anodenaudion (1V1)

Hallo Herrmann,

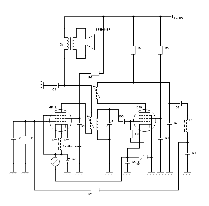
vielen Dank für Deine Ausführungen. Die werde ich demnächst ausprobieren und dann berichten. Habe mittlerweile noch eine weitere
Schaltung entdeckt, bei der es um ein ECO-Audion mit direkt geheizter Röhre geht, also auch mit heisser Kathode. In der Ausführung Deinen Vorschlag sehr ähnlich.

Und hier der angekündigte Schaltungsauszug des Bandfilter-Reflexaudions.



Gruß
Jürgen

Datei-Anhänge
Reflex-Audion.jpg Reflex-Audion.jpg (524x)

Mime-Type: image/jpeg, 120 kB

19.12.14 17:22
Herrmann 

500 und mehr Punkte

19.12.14 17:22
Herrmann 

500 und mehr Punkte

Re: Einkreiser-Konzeptvergleich: Gitteraudion+Endröhre (0V1) vs. Reflexstufe+Anodenaudion (1V1)

Hallo Jürgen,

vielen Dank für die Schaltung. Besonders interessant ist, daß die Röhren EL8, EF6 und EF36 (Oktal-Version der EF6) bei einem norddeutschen Röhrenhändler für ca. 8 Euro erworben werden können.

Zwar finde ich die antike Schulterbauform sehr schön, lehne aber andererseits Röhren ab, die den Blick auf das Innere versperren. Das Abbeizen des Außenlacks würde leider nicht reichen. Im Inneren haben diese Röhren diesen unsäglichen grauen Abschirmbelag. Die EL8 ist zu allem Überfluß auch noch im oberen Sicht-Bullauge z.T. durch den Getter verspiegelt.

Gruß
Herrmann

20.12.14 14:05
Vorkreis 

500 und mehr Punkte

20.12.14 14:05
Vorkreis 

500 und mehr Punkte

Re: Einkreiser-Konzeptvergleich: Gitteraudion+Endröhre (0V1) vs. Reflexstufe+Anodenaudion (1V1)

Hallo Herrmann,

interessant, dass Du die EF6 richtig erkannt hast, obwohl nur EF zu lesen ist. Mit der Auswahl der Röhren sehe ich das pragmatisch.
Wenn ich eine sehr alte Schaltung nachbaue, adaptiere ich sie eigentlich immer auf moderne Röhren, nicht zuletzt auch aus Platzgründen. Ich versuche immer möglichst viel Leistung aus der jeweiligen Schaltung heraus zu holen und dabei sind "moderne" Röhren von Vorteil. Oft lasse ich sie dann auch noch unter Abschirmhauben verschwinden. Diese schönen alten Bauformen stehen bei mir eher in der Vitrine. In diesen Fällen ist mir Leistung wichtiger, als die Optik. Aber einen einfachen Empfänger im offenen alten Stil mit großen Lampen ( ev. K-Reihe ) habe ich trotzdem noch auf dem Schirm.

Das Bild zeigt ein für meine Arbeitsweise typisches Gerät. Es ist ein 3-Kreiser mit Fremdüberlagerer (BF auf HF mit EF80 und Kaskode mit ECC85) als reiner Amateurbandempfänger. Der NF-Teil mit diversen Filtermöglichkeiten ist komplett mit Halbleitern bestückt. Das Ganze wiegt über 10 Kilo und ist auch schon 15 Jahre alt...

Gruß
Jürgen

Datei-Anhänge
SDIM0855.JPG SDIM0855.JPG (398x)

Mime-Type: image/jpeg, 560 kB

20.12.14 21:53
Herrmann 

500 und mehr Punkte

20.12.14 21:53
Herrmann 

500 und mehr Punkte

Re: Einkreiser-Konzeptvergleich: Gitteraudion+Endröhre (0V1) vs. Reflexstufe+Anodenaudion (1V1)

Hallo Jürgen,

Zitieren:
interessant, dass Du die EF6 richtig erkannt hast, obwohl nur EF zu lesen ist
Die Form des Glaskolbens im Schaltplan ist ein wenig geschwungen, wenn man genau hinschaut. Also kann es nur die EF6 sein
Nein, Du erwähntest sie schon vorher, davon abgesehen ist sie eine der bekanntesten Topfsockel-Pentoden, welche stilmäßig gut zur EL8 (ebenfalls Topfsockel) paßt.

Zitieren:
Wenn ich eine sehr alte Schaltung nachbaue, adaptiere ich sie eigentlich immer auf moderne Röhren, nicht zuletzt auch aus Platzgründen. Ich versuche immer möglichst viel Leistung aus der jeweiligen Schaltung heraus zu holen und dabei sind "moderne" Röhren von Vorteil.

Du hast recht. Bestimmte moderne Röhren bekommt man zudem für einen Spottpreis hinterhergeworfen. Und alle modernen Pico-, Noval- und Dekalbauformen haben einen Vorteil, der mir persönlich sehr wichtig ist: Man sieht durch den transparenten Glaskolben den Systemaufbau und das Glühen der Katode. Dafür muß man das moderne Erscheinungsbild des zylindrischen Kolbens in Kauf nehmen.

Ich überlege, meine Schaltung auf die PFL200 zu adaptieren. Das sind 2 schwer zu bändigende Spanngitter-Pentoden. Dazu paßt als Einweg-Gleichrichter (Allstromnetzteil) die PY80. Das ist ein Gleichrichter, welcher 4kV Sperrspannung und eine Faden-Katodenspannung von 450V= +150V~ aufweist (Katode positiv gegen Faden). Somit können beide Röhren mit einem gemeinsamen Heiztrafo von 9+9V (erdsymmetrisch) gespeist werden, ohne einen Faden-Katoden-Durchschlag befürchten zu müssen.

Gruß
Herrmann

 1 2 3
 1 2 3
Anodenaudion   Schaltung   Endröhre   Gittergleichrichtung   Gitteraudion   Demodulationsverzerrungen   UKW-Spanngitter-Doppeltriode   Gittervorspannung   Anoden-Gitter-Kapazitäten   Gittergleichrichtungs-Simulation   Audion-Gitterableitwiderstand   Signalwechselspannung   Herrmann   Reflexstufe   Gitterableitwiderstand   Heizfaden-Mittelanzapfung   Einkreiser-Konzeptvergleich   Faden-Katoden-Durchschlag   Reflex-Bandfilter-Zweikreiser   Arbeitspunktstabilisierung