| Passwort vergessen?
Sie sind nicht angemeldet. |  Anmelden

Sprache auswählen:

Wumpus Gollum Forum von
Wumpus Welt der (alten) Radios
Sie sind nicht angemeldet.
 Anmelden

Gleichstrom 220 Volt-Radio über Diode an das Wechselstromnetz?
  •  
 1 2 3
 1 2 3
17.02.14 10:05
wumpus 

Administrator

17.02.14 10:05
wumpus 

Administrator

Re: Gleichstrom 220 Volt-Radio über Diode an das Wechselstromnetz?

Hallo zusammen,

damit nicht ein falscher Eindruck entsteht: Diese Rätselfrage richtet sich auch an mich. Zuerst habe ich gedacht: Das ist ganz einfach, das macht man so ...

Dann begann ich nachzudenken und wurde immer unsicherer. Derzeit weiss ich garnichts mehr. Müssen wir erst zur Empirik schreiten?

Gefühlsmäßig würde ich auf 3 tippen, allerdings mit der Erwartung einer gewissen Unterspannung, wegen der starken Heizkreisbelastung. Ich betrachte den Heizkreis einfach als ohmschen Widerstand und ignoriere das Kaltverhalten beim Einschalten.

Ansonsten ist es doch irgendwie, wie eine Primärseiten-Verarbeitung der Netzspannung für die Anodenversorgung. Da entstehen aus sagen wir mal 250 Volt von der Primärseite des Netztrafos durch Gleichrichter (Einweg) und Lade- und Siebelko 250 - 275 Volt halbwegs ruhige Gleichspannung, allerdings bei Kapazitäten von ca 2 x 50 uF. Da sie meisten Gleichstromradios auch Siebkapazititäten von 2- 10 uF hatten, baut sich doch eine entsprechende Gleichspannung auf?

Ich würde bei 8 uF Kondensatoren (Beispiel VE301G) parallel zur Netzleitung hinter der Diode so bei 230 Volt aus dem Netz hinter der Diode so ca 180 - 210 Volt an den Kondensatoren erwarten? Stellung des VE auf 220 Volt.

Gruß von Haus zu Haus
Rainer (Forumbetreiber)

!
!!! Fotos, Grafiken nur über die Upload-Option des Forums, KEINE FREMD-LINKS auf externe Fotos.    

!!! Keine Komplett-Schaltbilder, keine Fotos, keine Grafiken, auf denen Urheberrechte Anderer (auch WEB-Seiten oder Foren) liegen!
Solche Uploads werden wegen der Rechtslage kommentarlos gelöscht!

Keine Fotos, auf denen Personen erkennbar sind, ohne deren schriftliche Zustimmung.

Den Beitrag-Betreff bei Antworten auf Threads nicht verändern!
17.02.14 11:47
Dingeldong 

100-249 Punkte

17.02.14 11:47
Dingeldong 

100-249 Punkte

Re: Gleichstrom 220 Volt-Radio über Diode an das Wechselstromnetz?

Ich meine, dass es elektronisch egal ist, ob Teile einer Schaltung/funktionellen Gruppe sich in einem Gehäuse vereint befinden oder räumlich durch so etwas getrennt sind. In diesem Fall also spielen Siebelkos auf den Versorgungsleitungen im Radio mit einer Gleichrichtung außerhalb dessen zusammen.

220V DC sind nunmal als solche definiert. Meiner Meinung nach nur über entspr. Trafo (Regeltrafo) mit Gleichrichtung und Siebung akzeptabel aus den aktuellen 230V AC hinzubekommen.

Allerdigs liefen diese einfachen und auch robusten Schaltungen sicherlich mit Toleranzen, die nicht mit heutigen vergleichbar sind. Es würde mich nicht wundern, wenn ein VE das aushalten könnte/würde. Mir wäre aber ein so altes Gerät für einen Versuch dazu zu schade.

Wie war denn das ganze bei den GW-Ausführungen en detail gelöst? Diese Ausführungen boten ja beide Versorgungsmöglichkeiten. Da wurde aus Kostengründen sicher das einfachste gewählt.

Zuletzt bearbeitet am 17.02.14 11:47

17.02.14 14:10
wumpus 

Administrator

17.02.14 14:10
wumpus 

Administrator

Re: Gleichstrom 220 Volt-Radio über Diode an das Wechselstromnetz?

Hallo zusammen,

vielleicht hilft ja auch ein Blick auf meinen VE301G-Umbau für Wechselstrom?

http://www.welt-der-alten-radios.de/gesc...301ggw-138.html




Gruß von Haus zu Haus
Rainer (Forumbetreiber)

17.02.14 14:15
GeorgK 

500 und mehr Punkte

17.02.14 14:15
GeorgK 

500 und mehr Punkte

Re: Gleichstrom 220 Volt-Radio über Diode an das Wechselstromnetz?

Auf der Suche nach den "Damaligen" Spannung von Gleichstrom fand ich dieses hier; Zitat

"Die Preisliste des Herstellers Paul Stotz kunstgewerbliche Werkstätte GmbH aus dem Jahre 1901 bildet ein solches Bügeleisen zum Preis von 45 Mark brutto ab. Nach der Liste soll es 3 Ampere bei 110 Volt aufnehmen und 2,7 kg wiegen. Das vorliegende Modell aus dem Jahre 1892 wiegt noch 3,25 kg.

QUELLE: http://www.deutsches-museum.de/sammlunge...roeisen/patent/

Jetzt denke ich, es waren doch 110 Volt, oder kamen 220 Volt Gleichspannung später?

Das "hinterfragt" die 220 Volt Gleichspannung.

17.02.14 14:18
capstan 

100-249 Punkte

17.02.14 14:18
capstan 

100-249 Punkte

Re: Gleichstrom 220 Volt-Radio über Diode an das Wechselstromnetz?

Hallo Rainer,

wenn das also keine Deiner üblichen Rätselfragen war, dann würde ich für derartige Fälle einen Netzgleichrichter basteln.
Eine Brückengleichrichtung mit Siebung und anschließendem Längsregler auf 220V=, vielleicht auch ein Trenntrafo davor, wie es hier etwa beschrieben wird.

http://dampfradioforum.de/topic,3872,-22...nungquelle.html

Gruß
Bernd

Zuletzt bearbeitet am 17.02.14 14:20

17.02.14 16:57
qw123 

500 und mehr Punkte

17.02.14 16:57
qw123 

500 und mehr Punkte

Re: Gleichstrom 220 Volt-Radio über Diode an das Wechselstromnetz?

Hallo Rainer und zusammen,

wumpus:
Dann begann ich nachzudenken und wurde immer unsicherer. Derzeit weiss ich garnichts mehr. Müssen wir erst zur Empirik schreiten?
bevor wir zu Hardwareversuchen schreiten, kann man noch die Zwischenstufe der Simulation einfügen.

Nachdem doch viele Forenteilnehmer zu Lösungsmöglichkeiten beigetragen haben, ist es vielleicht ganz interessant, zu sehen, was eine Simulation ergibt.

Ich bin mal davon ausgegangen, daß das Ziel der ersten Anfrage war, einen Gleichstromempfänger mit möglichst einfachen Mitteln aber ohne Eingriff in den Empfänger an einem Wechselspannungsnetz in Betrieb zu nehmen.

Wie man wohl allgemein übereinstimmend festgestellt hat, geht es nicht mit einer einfachen Diode. Zumindest ein zusätzlicher Ladekondensator ist nötig. Das entspräche der von Dir vermuteten Lösung 3).



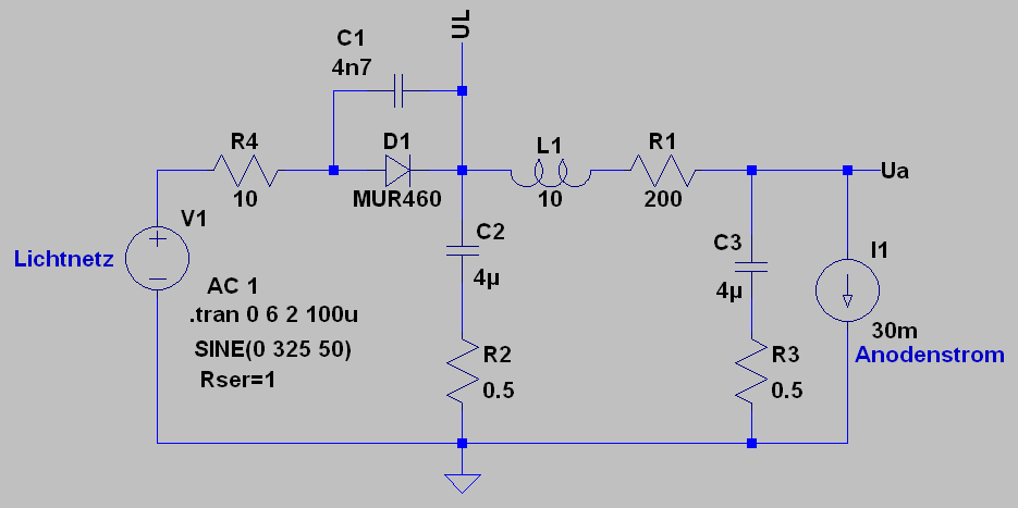
Anhand des Schaltbildes läßt sich für den VE301g ein Ersatzschaltbild aufstellen (in der Abb. rechts oben):
R1, R3 und C3 bilden zusammen den Heizkreis. Die Aufteilung in den Festwiderstand R1 für 220V und die Heizfäden R3 ist geschätzt. Durch den Heizkreis fließen dann die nominellen 180mA, wenn Uh bei 220Veff liegt. Die Induktivität von 10H und ein Drahtwiderstand von 200 Ohm für die Anodendrossel sind ebenfalls geschätzt. R2 ist so bemessen, daß bei Uh = 220V ein Anodenstrom von 30mA fließt.

Zwischen VE und 230V-Netz lassen sich verschiedene Schaltungen einfügen.
a) mit R5 = Null Ohm und C2 = 10..15µF eine Kombination entsprechend Alternative 3)
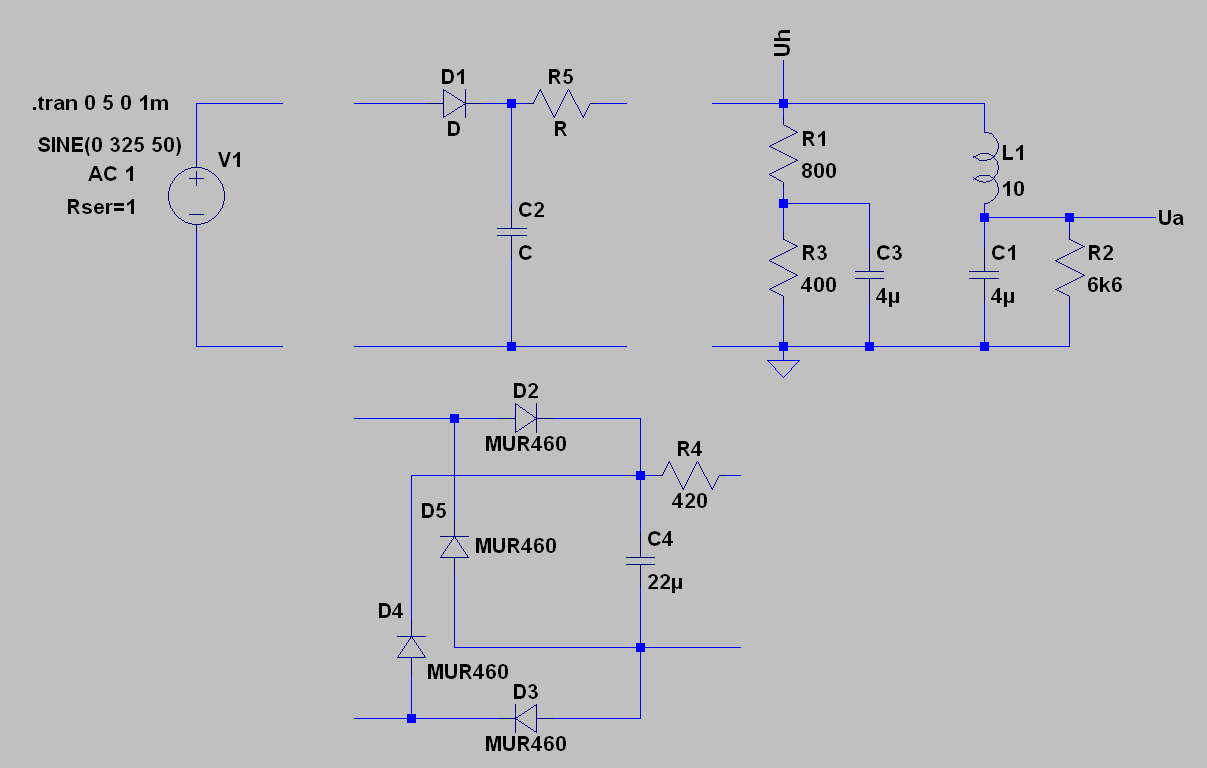
b) mit Serienwiderstand R5 = ca. 440 Ohm und C2 = 220µF eine bessere, wenn auch aufwendigere Lösung
c) mit Brückengleichrichtung, 22µF-LadeC und Serienwiderstand R4 ~ 420 Ohm eine mit b) vergleichbare Lösung mit Vollweg-Gleichrichtung





Die Abb. zeigt den den Verlauf der Spannungen Uh, Ua und den Heizstrom IR3 im Fall a).
Dieser Fall kommt ohne Serienwiderstand der Alternative 3) am nächsten. Wie man sieht beträgt der Heizstrom im Mittel 180mA. Die Anodenspannung Ua liegt bei ca. 200V, der Brumm auf der Anodenspannung ist aber mit ca. 50Vss unakzeptabel groß.





Will man den Brumm auf der Anodenspannung verkleinern, muß der Ladekondensator vergrößert werden. Das erzwingt aber das Einfügen eines Serienwiderstandes, um den Heizstrom wieder auf den richtigen Wert zu bringen.
Die Abb. zeigt die Verhältnisse im Fall b). Auch hier liegt der Heizstrom bei den geforderten 180mA. Der Brumm auf der Anodenspannung ist mit ca. 3Vss aber wesentlich geringer.





Wie die Simulation zeigt, wäre Fall c) eine ebenso günstige Lösung mit kleinerem Ladekondensator. Auch hier ist aber ein individuell an den Empfänger angepasster Serienwiderstand von ca. 420 Ohm nötig. Diese Lösung hat möglicherweise den Vorteil, weniger HF-Störungen zu verursachen.


Simulationen sollte man nicht überbewerten, sie zeigen aber in der Regel die richtige Tendenz. Praktisch müßte man die gezeigten 'Vor'-Schaltungen für den konkreten VE noch anpassen.

Gruß

Heinz

Zuletzt bearbeitet am 17.02.14 16:59

Datei-Anhänge
VE301g_1.png VE301g_1.png (389x)

Mime-Type: image/png, 37 kB

VE301g_2.png VE301g_2.png (370x)

Mime-Type: image/png, 25 kB

VE301g_3.png VE301g_3.png (387x)

Mime-Type: image/png, 32 kB

VE301g_4.png VE301g_4.png (428x)

Mime-Type: image/png, 27 kB

17.02.14 17:58
wumpus 

Administrator

17.02.14 17:58
wumpus 

Administrator

Re: Gleichstrom 220 Volt-Radio über Diode an das Wechselstromnetz?

Hallo zusammen, hallo Heinz,

die Simulation ist wirklich interessant!

Mich würde ja mal interessieren, wie die Simulation meinen VE301G zum Wechselstromnetz beurteilt:

http://www.welt-der-alten-radios.de/gesc...301ggw-138.html

Das hat zwar bei mir gut funktioniert, aber was meint die Simulation?

Ich weiss nicht, ob die Simulation zu viel Aufwand machen würde.





Gruß von Haus zu Haus
Rainer (Forumbetreiber)

18.02.14 09:49
qw123 

500 und mehr Punkte

18.02.14 09:49
qw123 

500 und mehr Punkte

Re: Gleichstrom 220 Volt-Radio über Diode an das Wechselstromnetz?

Hallo Rainer,

wumpus:
Mich würde ja mal interessieren, wie die Simulation meinen VE301G zum Wechselstromnetz beurteilt:

bitte sehr:







Wie man sieht, zeigt die Simulation auch hier eine erhebliche Brummspannung von ca. 47Vss. Siehe dazu aber auch weiter unten.

Eine externe Lösung wie oben im Thread angedeutet erscheint technisch einfacher. Mit modernen Bauteilen aufgebaut läßt sich alles (Gleichrichter, Elko, Serien- und Parallel-Widerstand, evtl. Sicherung und Schalter) in einem kleinen Kästchen unterbringen, das in die Netzleitung eingeschleift wird. Leider ist sie nicht universal, d.h. man müßte den erforderlichen Serienwiderstand für jeden Radiotyp einzeln bestimmen.
Eine weitere Überlegung ist, daß die Heizspannung an den Röhren im Original (mäßig) gesiebte Gleichspannung ist, bei Deiner Lösung aber reine Wechselspannung. Die externe Lösung liefert auch für die Heizung gut gesiebte Gleichspannung. Das könnte sich auf den Brummabstand auswirken.

Gegenüber dem früheren Ersatz-Schaltbild habe ich hier der Deutlichkeit halber den Kupferwiderstand der Drossel explizit als Widerstand R1 dargestellt (normalerweise wird der in die Definition der Induktivität mit einbezogen und wird im Schaltbild nicht dargestellt, in der Rechnung aber berücksichtigt). Weiterhin habe ich angenommen, daß es sich bei den Elkos nicht um Low-ESR-Typen handelt und einen Serienwiderstand von 0.5 Ohm eingesetzt als Ersatz für den inneren ohmschen Widerstand.

Die geschätzte(!) Induktivität der Drossel und ihr geschätzter(!) ohmscher Anteil bestimmen natürlich wesentlich die Restwelligkeit der Anodenspannung. Hier wäre es schön, wenn Du nachmessen (mit Gleichstrombelastung) und reale Werte einsetzen könntest.

Auch die Höhe des Anodenstroms von 30mA ist geschätzt. Da er nicht linear von der Anodenspannung abhängt, habe ich ihn hier einfach mal als konstant angesetzt. Die Restwelligkeit ist natürlich auch von diesem Wert abhängig.

Wie schon erwähnt, habe ich keine Kenntnisse von den alten Gleichstrom-Netzen. Insbesondere nicht von deren Welligkeit und der Frequenz der Restwelligkeit. Die Drossel ist sicher unter Berücksichtigung dieser Werte ausgelegt. Falls die Frequenz der Restwelligkeit höher war als 50Hz, war natürlich auch die Drossel wirksamer als bei Betrieb mit 50Hz-Welligkeit.

Andererseits wird ein Restbrumm von 50Hz aus physiologischen Gründen als leiser wahrgenommen als ein solcher mit z.B. 100Hz und gleicher Amplitude.


wumpus:
Ich weiss nicht, ob die Simulation zu viel Aufwand machen würde.

Die Simulation dauert nur wenige Sekunden. :-)

Die Simulation von rein passiven Netzwerken im NF-Bereich liefert i.a. recht genaue Ergebnisse, verglichen mit realen Schaltungen mit gleichen Bauteilwerten.


Gruß

Heinz

Datei-Anhänge
VE301g_7.png VE301g_7.png (385x)

Mime-Type: image/png, 23 kB

VE301g_6.png VE301g_6.png (373x)

Mime-Type: image/png, 14 kB

18.02.14 14:21
wumpus 

Administrator

18.02.14 14:21
wumpus 

Administrator

Re: Gleichstrom 220 Volt-Radio über Diode an das Wechselstromnetz?

Hallo Heinz,

vielen Dank für das schnelle Ergebnis. Der R 4 hatte aber 100 Ohm.

Wie würde sich das Ergebnis verändern, wenn der Heizkreis an die Gleichspannungsseite angeschlossen würde? Die Brummspannung würde noch größer werden? Und die Anodengleichspannung weiter sinken?

Welche Gleichspannung (mit einem Standard-Volmeter gemessen) würde über C 3 anliegen?


Gruß von Haus zu Haus
Rainer (Forumbetreiber)

19.02.14 12:38
qw123 

500 und mehr Punkte

19.02.14 12:38
qw123 

500 und mehr Punkte

Re: Gleichstrom 220 Volt-Radio über Diode an das Wechselstromnetz?

Hallo Rainer,

wumpus:
Der R 4 hatte aber 100 Ohm.
das ändert am Ergebnis der Simulation oben praktisch nichts. Nur die kurze Ladephase für C2 wird etwas länger.
wumpus:
Wie würde sich das Ergebnis verändern, wenn der Heizkreis an die Gleichspannungsseite angeschlossen würde? Die Brummspannung würde noch größer werden? Und die Anodengleichspannung weiter sinken?
Richtig.
Mit nur 4µF Ladekapazität bekommst Du keinen ausreichenden Heizstrom mehr. Jedenfalls nicht mit der Einstellung des Heiz-Vorwiderstandes auf 220V. Die Anodenspannung sinkt auf einen Wert von ca. 90Veff. Bei einem Brumm von ca. 100Vss.
Reduziert man den Vorwiderstand für die Heizung bis zu 180mA Heizstrom, so sinkt die Anodenspannung weiter ab auf unter 80Veff bei etwa gleichbleibendem Brumm.
wumpus:
Welche Gleichspannung (mit einem Standard-Volmeter gemessen) würde über C 3 anliegen?
Ein mittelwertbildendes Drehspulinstrument würde auch den grafisch aus der Abbildung ermittelten Mittelwert anzeigen. Im letzteren Fall also 90V.

Gruß

Heinz


P.S.

Seit gestern oder vorgestern kann ich den Link
http://www.welt-der-alten-radios.de/gesc...301ggw-138.html
nicht mehr erreichen. Weder angemeldet noch unangemeldet.
Mein WGF-Passwort scheint dafür nicht zu funktionieren.
Wieder so ein Browser-Problem?

 1 2 3
 1 2 3
N-Leiter-Unterbrechung   Gleichspannung   Versorgungsmöglichkeiten   Wechselstromnetz   vollweg-gleichgerichteter   welt-der-alten-radios   Einweggleichrichtung   Sicherheitseinschränkung   Brückengleichrichtung   Schutzklasse-1-Geräte   Gleichstrom   Multifuse-PTC-Sicherung   Gleichstrom-Lichtnetze   Anodenspannung   Spitzenleerlaufspannung   Primärseiten-Verarbeitung   Betriebs-Gleichspannung   Einweg-Netzgleichrichter-Diode   Sicherheits-Erweiterung   Volt-Radio