| Passwort vergessen?
Sie sind nicht angemeldet. |  Anmelden

Sprache auswählen:

Wumpus Gollum Forum von
Wumpus Welt der (alten) Radios
Sie sind nicht angemeldet.
 Anmelden

Elementare Radioschaltungen FM Pendelempfänger
  •  
 1 2 3 4 5 6
 1 2 3 4 5 6
04.03.11 19:02
joeberesf 

500 und mehr Punkte

04.03.11 19:02
joeberesf 

500 und mehr Punkte

Elementare Radioschaltungen FM Pendelempfänger

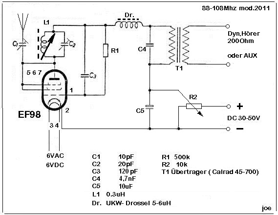
Hallo Freunde der elementaren Radioschaltungen,


vor einiger Zeit viel mir das Schaltbild eines einfachen UKW- Pendelempfängers in die Hände und ich war sofort von der Einfachheit dieses Gerätes fasziniert. Ich konnte mir nicht vorstellen, dass es möglich ist, FM mit nur 11 Bauteilen zu empfangen und gleichzeitig zu demodulieren. Aus meiner Sicht ist dies die einfachste UKW- Empfangschaltung der Welt. In den 50er Jahren wurden diese sogenannten UKW- Vorschaltgeräte in AM- Radios eingebaut. Im RM gibt es einige schöne Exemplare zu besichtigen.



Ich hatte natürlich nicht die Originalbauteile. Als Röhre war nur die EF98 möglich und ich hatte noch einen schönen UKW- Luftdrehko, den ich einsetzen wollte. Aber mehr als ein leichtes Rauschen, war nicht zu gewinnen. Die große Masse des Rotors dämpfte mir meinen Schwingkreis derart, sodass keine Rückkopplung zustande kam. Nur einige Phantomstimmen waren zu hören.



Dann fand ich in einem ausgeschlachteten, alten Tuner die abgebildete UKW Spule mit beweglichem Kern. Damit funktionierte die Schaltung auf Anhieb. Als Schwingkreiskondensator C2 setzte ich einfach einen Trimmer ein und justierte diesen, bei voll eingedrehter Induktivität, auf 88Mhz.



Eine selbst gewickelte UKW- Silberdrahtspule mit Ferritkern würde aber auch ihren Dienst tun. Es wird dann natürlich ein hochisoliertes Abstimmwerkzeug benötigt.

Die Antennenanpassung C1 liegt so bei 5pF. Ein Trimmer ist hier eigentlich nicht notwendig. Bei Versuchen mit unterschiedlichen Antennen hilft er aber ungemein. Wird die Antenne zu fest gekoppelt , wird dem Schwingkreis so viel Energie entzogen, dass die Rückkopplung nicht mehr einsetzt. Ich benutze eine 1m Teleskopantenne. Ein Draht funktioniert natürlich auch.
Alle Verbindungen zur EF98 müssen so kurz wie möglich sein. (L1 C1 C2 R1 C3 Dr.) In mehreren Bastelvorschlägen wird angeraten, die Röhrenstifte direkt anzulöten und keinen Sockel zu verwenden. Dies wollte ich meiner Röhre nicht antun und war sehr zufrieden, da sich zeigte, es funzt auch mit Sockel. Alle Kontaktflächen müssen dafür sehr sauber und nicht angelaufen sein.
Die Einstellarbeiten an einem Pendelempfänger sind enorm. Nachdem Zuschalten der Betriebsspannung, vernimmt man in seinem Hörer ein leichtes Rauschen. R2 wird so eingestellt, dass das erwähnte Rauschen gerade noch nicht abreißt. Nun wird mit L1 ein Signal gesucht. R2 wird soweit geregelt, das, die Station klar und deutlich zu hören ist. Wenn etwas neben der Frequenz abgestimmt wird, hält man die auftretenden Verzerrungen im Griff. Das Lautstärkemaximum ist hierbei nicht das Optimum. Man muss sich mehr an den Flanken des Signals bewegen.
Ich hatte bei dem Gerät eher mit sehr leisem Empfang gerechnet. Es macht aber richtigen Krach. Mehr als ein MW- Audion.

Gruß
joe


Experiment ! Nun suche ich ein angemessenes Gehäuse und will auch eine Skale 88-108Mhz kalibrieren.



Nachtrag: Hier die aktuelle Vorführung von Seite 4



Zuletzt bearbeitet am 18.02.14 12:14

Datei-Anhänge
AM FM Luftdrehko.JPG AM FM Luftdrehko.JPG (854x)

Mime-Type: image/pjpeg, 49 kB

UKW coil.JPG UKW coil.JPG (895x)

Mime-Type: image/pjpeg, 37 kB

test raster board.JPG test raster board.JPG (867x)

Mime-Type: image/pjpeg, 53 kB

simple UKW receiver.jpg simple UKW receiver.jpg (1475x)

Mime-Type: image/pjpeg, 61 kB

wumpus, ingodergute, roehrenfreak und Airwaves gefällt der Beitrag.
!
!!! Fotos, Grafiken nur über die Upload-Option des Forums, KEINE FREMD-LINKS auf externe Fotos.    

!!! Keine Komplett-Schaltbilder, keine Fotos, keine Grafiken, auf denen Urheberrechte Anderer (auch WEB-Seiten oder Foren) liegen!
Solche Uploads werden wegen der Rechtslage kommentarlos gelöscht!

Keine Fotos, auf denen Personen erkennbar sind, ohne deren schriftliche Zustimmung.

Den Beitrag-Betreff bei Antworten auf Threads nicht verändern!
04.03.11 19:55
wumpus 

Administrator

04.03.11 19:55
wumpus 

Administrator

Re: Elementare Radioschaltungen FM Pendelempfänger

Hallo zusammen,

auch im Deutschen Rundfunk-Museum sind einige Pendler und Radios mit Pendel-UKW-Teil zu finden:


Admin: die gezeigten Links gibt es nicht mehr, da das Deutsche Rundfunk-Museum nicht mehr existiert

Gruß von Haus zu Haus Rainer (Forum-Betreiber)

Rettet den analogen deutschen AM / FM - Rundfunk!:
www.rettet-unsere-radios.de

04.03.11 20:23
Klaus 

500 und mehr Punkte

04.03.11 20:23
Klaus 

500 und mehr Punkte

Re: Elementare Radioschaltungen FM Pendelempfänger

Hallo zusammen,

vermutlich lässt sich FM-Empfang noch einfacher realisieren, nämlich mit einem Flankengleichrichter. Zumindest sollte auch dieser mit einem Minimum an Bauteilen auskommen.
Wer in alten Unterlagen, z.B. in alten Funkschauheften Ende der 30er aus der Versuchszeit des FM-Rundfunks stöbert, wird über die einfachen Schaltungen erstaunt sein.

Viele Grüße
Klaus

04.03.11 22:18
joeberesf 

500 und mehr Punkte

04.03.11 22:18
joeberesf 

500 und mehr Punkte

Re: Elementare Radioschaltungen FM Pendelempfänger

Hallo Rainer, Klaus und alle zusammen,

der einfachste UKW Empfänger ist natürlich ein bisschen gelogen.
Der Einfachste ist hier zu finden.

http://www.oldradioworld.de/gollum/sloped.htm

Das ist der simpelste "Flankengleichrichter der Welt.







Diese Schaltung funktioniert aber nur wenn man recht nahe am Sender wohnt. Ich habe im
Abstand von ca. 5km nur drei Sender mit dem Flankendetektor empfangen. Aber faszinierend, da er wirklich funktioniert.
Mit dem Einfach- EF98- Pendler kann man schon mit einer Ausbeute von ca. 80 % der vorhandenen UKW Stationen rechnen.

Klaus hast Du eine noch simplere Schaltung mit Röhre oder Transistor parat? (Flankengleichrichter)
Gerne würde ich damit experimentieren. Ich Einkreiser.

Übrigens, lässt sich die obige Schaltung auch mit einem HF- Transistor realisieren.

Gruß

Joe

Zuletzt bearbeitet am 25.09.11 22:56

Datei-Anhänge
slope1.jpg slope1.jpg (727x)

Mime-Type: image/pjpeg, 15 kB

sloped4.gif sloped4.gif (775x)

Mime-Type: image/gif, 16 kB

slope7.jpg slope7.jpg (875x)

Mime-Type: image/pjpeg, 68 kB

04.03.11 23:25
joeberesf 

500 und mehr Punkte

04.03.11 23:25
joeberesf 

500 und mehr Punkte

Re: Elementare Radioschaltungen FM Pendelempfänger

Hallo Freunde der UkW Pendelempfänger,

die Wirkungsweise der Demodulation des FM- Fignals, hier
mit eigenen Worten zu erklären und zu dokumentieren, würde eine halbwissentschaftliche
Abhandlung bedeuten. Der Pendelvorgang und die damit einhergehende Durchmischung
des FM Signals mit der Pendelfrequenz und die daraus resultierende Möglichkeit der Demodulation,
ist im RM, in einem Beitrag, gut dokumentiert worden.

Wer Interesse hat, hier der Link und Pfad zum RM.

http://www.google.de/imgres?imgurl=http:...diDC4LsOe6m4L8G

Gruß Joe

05.03.11 00:37
roehrenfreak

nicht registriert

05.03.11 00:37
roehrenfreak

nicht registriert

Re: Elementare Radioschaltungen FM Pendelempfänger

Hallo zusammen,

natürlich arbeitet ein AM-Detektor mit gewissen Einschränkungen auch als FM-Demodulator. Die Abstimmung dazu erfolgt nicht auf das Maximum/Scheitel der Durchlasskurve, wie man es von der AM her kennt, sondern "leicht daneben" - eben möglichst auf die Mitte der Flanke vor oder hinter der Mittenfrequenz des Durchlassbereiches. Daraus ergeben sich folgende Nachteile:

> die Demodulation ist nicht linear
> der Wirkungsgrad lässt zu wünschen übrig, hängt direkt von der Schwingkreisgüte ab
> keine frequenzproportionale Detektor-Richtspannung für eine AFC

Der Empfang mittels Pendelaudion ohne HF-Vorstufe ist nicht zu empfehlen, denn er führt zu Empfangsstörungen in der Nachbarschaft.

Wieso? - Nun, bei einem Pendelaudion wird in sehr rascher, periodischer Folge (ca. 20...50kHz) die Rückkopplung bis zum Einsatz der Selbsterregung hoch getrieben, danach reissen die Schwingungen kurz ab und das Spiel beginnt erneut. Dieses Prinzip erinnert an ein Pendel, was dem Schaltungsprinzip den Namen verlieh.

Die kurzzeitige Erregung des Antennen-Schwingkreises wird dabei über die Antenne abgestrahlt und erzeugt bei benachbarten Empfängern auf der gleichen Frequenz so genannte "Interferenzstörungen". Diese machen sich durch ein Pfeifen unterschiedlicher Tonhöhe bemerkbar.

Von Pendelaudionschaltungen ohne Vorstufe kann ich deshalb nur dringend abraten!! Sie entsprechen nicht den geltenden Bestimmungen in Bezug auf Störstrahlungsfreiheit.

Freundliche Grüsse,
Jürgen rf

Noli turbare circulos meos (Störe meine KREISE nicht! - Archimedes)
http://www.rettet-unsere-radios.de

Zuletzt bearbeitet am 05.03.11 00:57

05.03.11 07:56
wumpus 

Administrator

05.03.11 07:56
wumpus 

Administrator

Re: Elementare Radioschaltungen FM Pendelempfänger

Hallo zusammen,

auch mal wieder bei dieser Gelegenheit: Auch im Wumpus-Kompendium wird der Pendler mehrfach angesprochen.

http://www.oldradioworld.de/hints-reparaturen.htm#26


Hallo Joe,
Dein Link auf http://www.oldradioworld.de/gollum/sloped.htm

kommt mir merkwürdig bekannt vor .........


Gruß von Haus zu Haus Rainer (Forum-Betreiber)

Rettet den analogen deutschen AM / FM - Rundfunk!:
www.rettet-unsere-radios.de

Zuletzt bearbeitet am 05.03.11 08:14

05.03.11 12:24
joeberesf 

500 und mehr Punkte

05.03.11 12:24
joeberesf 

500 und mehr Punkte

Re: Elementare Radioschaltungen FM Pendelempfänger

Hallo Jürgen, hallo zusammen,

danke für den Warnhinweis, der fehlte in meinem Beitrag noch.

roehrenfreak:
Der Empfang mittels Pendelaudion ohne HF-Vorstufe ist nicht zu empfehlen, denn er führt zu Empfangsstörungen in der Nachbarschaft.
Die kurzzeitige Erregung des Antennen-Schwingkreises wird dabei über die Antenne abgestrahlt und erzeugt bei benachbarten Empfängern auf der gleichen Frequenz so genannte "Interferenzstörungen". Diese machen sich durch ein Pfeifen unterschiedlicher Tonhöhe bemerkbar.

Von Pendelaudionschaltungen ohne Vorstufe kann ich deshalb nur dringend abraten!! Sie entsprechen nicht den geltenden Bestimmungen in Bezug auf Störstrahlungsfreiheit.

Ich hatte die Problematik, der unkontrollierten Abstrahlung, in einem Beitrag über Pendelempfänger gelesen und probierte
mit einem Referenzempfänger, die Reichweite zu bestimmen. Bei meiner Schaltung war nach ca. 5m keine Störung
mehr warnehmbar. Für den endgültigen Aufbau werde ich auch ein Metallgehäuse vorsehen. Desweiteren läßt sich der
Effekt weiter mindern, indem man die zweite Induktivität meiner alten FM- Spule nutzt und die Antenne an den zweiten
Kreis koppelt. Diese reine ind. Kopplung hat auch den Vorteil, dass über das gesamte FM- Band, der Kondensator C1
nicht nachgestellt werden muss. Auch reagiert das Gerät auf unterschiedliche Antennenlängen nicht so empfindlich.

An dieser Stelle könnte auch eine HF- Vorstufe plaziert werden.



Dieser zweite Schwingkreis ist in meinem Versuchsaufbau schon umgesetzt. Die beiden Trimmer im Vordergrund
sind dafür gedacht. Um die Einfachheit der Schaltung zu zeigen, verzichtete ich auf die Darstellung im Schaltplan.

Die Originalschaltung ist 1949 von US- Radioamateuren entwickelt worden.

Gruß

Joe

Datei-Anhänge
Antennenkopplung Pendler.JPG Antennenkopplung Pendler.JPG (895x)

Mime-Type: image/pjpeg, 16 kB

28.03.11 23:35
joeberesf 

500 und mehr Punkte

28.03.11 23:35
joeberesf 

500 und mehr Punkte

Re: Elementare Radioschaltungen FM Pendelempfänger

Hallo zusammen,

wie würdet Ihr eine HF- Vorstufe für den UKW Pendler aufbauen?
Abstimmbar soll nur die Hauptspule bleiben. Die Vorverstärkung muss
ja deswegen eher breitbandig gewählt werden.

Ich habe im Netz gesucht aber noch keinen geeigneten Aufbau gefunden.

Hier mein erster theo. Versuch. Vielleicht einfach mal ein bisschen reinmalen?

Gruß

Joe



Zuletzt bearbeitet am 27.04.11 23:06

Datei-Anhänge
HF_Vorverstärker_für_UKW.JPG HF_Vorverstärker_für_UKW.JPG (880x)

Mime-Type: image/pjpeg, 26 kB

27.04.11 23:51
joeberesf 

500 und mehr Punkte

27.04.11 23:51
joeberesf 

500 und mehr Punkte

Re: Elementare Radioschaltungen FM Pendelempfänger

Hallo zusammen,

heute wollte ich mit dem ersten Versuch eines Vorverstärkers beginnen. Mit meinem
prinzipiellen Aufbau, stellte sich noch kein Erfolg ein. Beim Basteln stellte ich aber
eine komische Eigenschaft fest. Mein Pendler funktioniert auch OHNE ANTENNE !!

Der Schwingkreis liegt nun völlig frei. Keine Antenne und trotzdem recht guter Empfang.
Das gefällt mir überhaupt nicht. Ich vermute, dass der freie, offene Aufbau auf meinem
Laborbrettchen und / oder die Zuleitungen aus meinem Röhrennetzteil dafür verantwortlich
sind. Damit sind aber auch die nicht gewollten Abstrahlungen weiter vorhanden.

Hier meine Fragen:

Soll ich alle möglichen Verbindungen schirmen?

Ist es besser den freien Laboraufbau zu verlassen und den Empfänger in ein
Alugehäuse einbauen, dass als Schirmung dient?
Sollte die Empfangsröhre auch abgeschirmt werden... also innerhalb des Gehäuses,
nicht sichtbar, plaziert werden ?

Gibt es Maßnahmen, die auch auf dem Laborbrett die HF vom Schwingkreis abhalten?

Zur Erinnerung, das Radio ist auf eine Betriebsspannung von 30-50V ausgelegt.

Gruß

Joe

Hier das Schaltbild ohne Antenne:



Zuletzt bearbeitet am 27.04.11 23:57

Datei-Anhänge
UKW Pendelempfänger.jpg UKW Pendelempfänger.jpg (906x)

Mime-Type: image/pjpeg, 37 kB

 1 2 3 4 5 6
 1 2 3 4 5 6
Durchführungskondensatoren   Rückkopplungseinkreiser   Pendler   Schaltung   Oszillator-Stufen-Röhren   Zuletzt   Vielleicht   pendelfrequenzbestimmenden   Röhrendurchmesser-Abstand   rettet-unsere-radios   Basisleiterplattenmaterial   bearbeitet   UKW-Rückkopplungs-Ausdione   UKW-Stereo-Radiosendungen   Pendelempfänger   Rückkopplungs-Einkreiser   Pendelfrequenz   Radioschaltungen   Elementare   zusammen