| Passwort vergessen?
Sie sind nicht angemeldet. |  Anmelden

Sprache auswählen:

Wumpus Gollum Forum von
Wumpus Welt der (alten) Radios
Sie sind nicht angemeldet.
 Anmelden

Graetz 48W und Graetz 48WS
  •  
 1
 1
29.10.19 13:24
wumpus 

Administrator

29.10.19 13:24
wumpus 

Administrator

Graetz 48W und Graetz 48WS

Hallo zusammen,

meine verhängnisvolle Eigenart, sich mit alten Radioschaltbildern zu beschäftigen, hat wieder mal zugeschlagen:

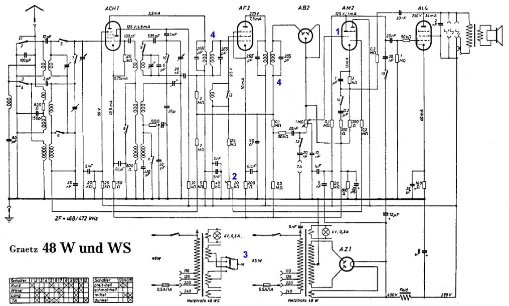
Ein an sich harmloses Graetz-Radio von 1938 gab es in zwei Varianten: Graetz 48W und Graetz 48WS.

(3) Da ich zuerst nur über das Schaltbild "gestolpert" bin, fiel mir auf, dass der Unterschied im Doppelschaltbild zwischen 48W und 48WS im Netzteil zu suchen war. Beim 48WS konnte die Anodenspannungswicklung umgeschaltet werden. Warum?

Nach einigem Grübeln kam dann die Erleuchtung: Stromsparschaltung! Die 48WS (S für Sparschaltung) - Variante konnte (wie auch bei anderen Graetz-Modellen (z.B Graetz 50W) den Stromverbrauch des Geräts durch Senkung der Spannung verringern.

(1) Gut, geklärt, aber dann fiel mir auf, dass das Magische Auge (AM2) auch als NF-Vorstufe (Triode) verwendet wurde.

(2) Dabei sah ich, dass der Anzeigeteil des Magischen Auges über einen Einstellwiderstand feinanpassbar war. Im Schaltbild hätte aber wohl der dort gezeichnete Poti ein Trimmer sein sollen?

(4) Schließlich wird das Gerät u.a. mit "Viergangregler" beworben unter Bezug auf die Zwischenfrequenzstufe. Im Schaltbild ist aber scheinbar kein Durchlasskurven-Konstrukt zu erkennen, also reine Spulenverschiebung?

Ein gewisser Aufwand hinsichtlich der Klangregelung / Bandbreite ( breit / hell, schmal / hell, mittel, dunkel) ist im Schaltbild zu erkennen. Da wird aber eben doch der 4-Stufen-Bezug (Viergangregler) hergestellt?



Grüße von Haus zu Haus
Rainer, DC7BJ (Forumbetreiber)

Welt der alten Radios:
http://www.welt-der-alten-radios.de

Wumpus-Gollum-Forum:
http://www.wumpus-gollum-forum.de/forum

Virtuelle Voxhaus-Gedenktafel:
http://www.voxhaus-gedenktafel.de

Wumpus bei youtube:
https://www.youtube.com/user/MyWumpus

Zuletzt bearbeitet am 29.10.19 13:28

Datei-Anhänge
graetz-48w-schalt.jpg graetz-48w-schalt.jpg (367x)

Mime-Type: image/jpeg, 166 kB

Noch gefällt der Beitrag keinem Nutzer.
!
!!! Fotos, Grafiken nur über die Upload-Option des Forums, KEINE FREMD-LINKS auf externe Fotos.    

!!! Keine Komplett-Schaltbilder, keine Fotos, keine Grafiken, auf denen Urheberrechte Anderer (auch WEB-Seiten oder Foren) liegen!
Solche Uploads werden wegen der Rechtslage kommentarlos gelöscht!

Keine Fotos, auf denen Personen erkennbar sind, ohne deren schriftliche Zustimmung.

Den Beitrag-Betreff bei Antworten auf Threads nicht verändern!
30.10.19 10:24
wumpus 

Administrator

30.10.19 10:24
wumpus 

Administrator

Re: Graetz 48W und Graetz 48WS

Hallo Jens,

ich habe mal einen Blick in den Großhandelskatalog 1938/39 von Radio WEB geworfen, da wird der Graetz 48W und 48WS so beworben:


Textzitat----------

... mit empfangsstarkem Kurzwellenteil, bei welchem der Schwundausgleich voll wirksam ist. Das magische Auge mit elektr. Feinsteuerung zeigt auch schwächere Sender hell und scharf umrissen. Durch die verzerrungsfreie Diodengleichrichtung, niederfrequente Gegenkopplung m. Bassanhebung und Höhenentzerrung sowie dem Graetz-Hochwirkungslautsprecher erreicht das Gerät eine natur-getreue Wiedergabe.


Textzitat-Ende-----------

Bei den technischen Daten wird hervorgehoben:
Magisches Auge mit elek. Feinsteuerung
Viergangregler für hochfrequente Bandbreitenregelung u. Tonblende


Die Preisfindung bei den drei Varianten des 48 (geändert):

1) 48W. 238,50 RM (Wechselstrom)
2) 48GW. 259,50 RM (Wechselstrom, Gleichstrom)
3) 48WS. 243,50 RM (Wechselstrom, Stromparschaltung)

Nachtrag: geändert.

Eine Produktwerbung sagt:

40 Watt bei Stromsparschaltung.



Grüße von Haus zu Haus
Rainer, DC7BJ (Forumbetreiber)

Welt der alten Radios:
http://www.welt-der-alten-radios.de

Wumpus-Gollum-Forum:
http://www.wumpus-gollum-forum.de/forum

Virtuelle Voxhaus-Gedenktafel:
http://www.voxhaus-gedenktafel.de

Wumpus bei youtube:
https://www.youtube.com/user/MyWumpus

Zuletzt bearbeitet am 30.10.19 16:01

30.10.19 11:27
Reflex-Kalle 

500 und mehr Punkte

30.10.19 11:27
Reflex-Kalle 

500 und mehr Punkte

Re: Graetz 48W und Graetz 48WS

wumpus:
...
Interessant finde ich in diesem Zusammenhang die Preisfindung bei den drei Varianten des 48:

1) 48W. 238,50 RM (Wechselstrom)
...
3) 48WS. 243,50 RM (Wechselstrom, Stromparschaltung)

Somit ist das Gerät mit Sparschaltung preiswerter als die 48W Variante, obwohl eigentlich ein Bauteil mehr verbaut ist (der Stromsparschalter).

...

Das sehe ich anders!

Gruß

(Reflex-)Kalle

30.10.19 15:59
wumpus 

Administrator

30.10.19 15:59
wumpus 

Administrator

Re: Graetz 48W und Graetz 48WS

Ich auch,


Grüße von Haus zu Haus
Rainer, DC7BJ (Forumbetreiber)

Welt der alten Radios:
http://www.welt-der-alten-radios.de

Wumpus-Gollum-Forum:
http://www.wumpus-gollum-forum.de/forum

Virtuelle Voxhaus-Gedenktafel:
http://www.voxhaus-gedenktafel.de

Wumpus bei youtube:
https://www.youtube.com/user/MyWumpus

Zuletzt bearbeitet am 30.10.19 15:59

 1
 1
Bandbreitenregelung   Graetz-Hochwirkungslautsprecher   welt-der-alten-radios   Textzitat----------   Viergangregler   Großhandelskatalog   Durchlasskurven-Konstrukt   Radioschaltbildern   verhängnisvolle   Wumpus-Gollum-Forum   Diodengleichrichtung   Anodenspannungswicklung   Voxhaus-Gedenktafel   Stromsparschalter   Spulenverschiebung   Stromparschaltung   Stromsparschaltung   Textzitat-Ende-----------   Einstellwiderstand   Zwischenfrequenzstufe