| Passwort vergessen?
Sie sind nicht angemeldet. |  Anmelden

Sprache auswählen:

Wumpus Gollum Forum von
Wumpus Welt der (alten) Radios
Sie sind nicht angemeldet.
 Anmelden

Tecsun PL-330, ein kleiner Wolf im Schafsfell ...
  •  
 1 2
 1 2
01.02.24 11:43
WalterBar 

500 und mehr Punkte

01.02.24 11:43
WalterBar 

500 und mehr Punkte

Re: Tecsun PL-330, ein kleiner Wolf im Schafsfell ...

Hallo zusammen,

ich besitze auch diverse Tecsun Kleinempfänger. Mit denen kann man sicherlich ganz
gut Radio hören. Wenn es aber um SSB geht, dann sind diese Dinger alle schwach
aufgestellt.

Für SSB/CW nehme ich auf Reisen das Eichhörnchen mit:

https://www.wumpus-gollum-forum.de/forum...&thread=125

Die Beschaffung könnte momentan allerdings problematisch sein.

Gruss
Walter

!
!!! Fotos, Grafiken nur über die Upload-Option des Forums, KEINE FREMD-LINKS auf externe Fotos.    

!!! Keine Komplett-Schaltbilder, keine Fotos, keine Grafiken, auf denen Urheberrechte Anderer (auch WEB-Seiten oder Foren) liegen!
Solche Uploads werden wegen der Rechtslage kommentarlos gelöscht!

Keine Fotos, auf denen Personen erkennbar sind, ohne deren schriftliche Zustimmung.

Den Beitrag-Betreff bei Antworten auf Threads nicht verändern!
01.02.24 15:30
AndreAdrian 

250-499 Punkte

01.02.24 15:30
AndreAdrian 

250-499 Punkte

Re: Tecsun PL-330, ein kleiner Wolf im Schafsfell ...

Ja, ich bin Funkamateur. Aber mein Yaesu FT450AT steht in der Ecke. Nach Umzug gibt es keine Antenne mehr - früher war es eine 40m lange Windom mit Strombalun (nicht so ein Fritzel Zeug).

DL1ADR

02.02.24 10:38
wumpus 

Administrator

02.02.24 10:38
wumpus 

Administrator

Re: Tecsun PL-330, ein kleiner Wolf im Schafsfell ...

WalterBar:
Hallo zusammen,

ich besitze auch diverse Tecsun Kleinempfänger. Mit denen kann man sicherlich ganz
gut Radio hören. Wenn es aber um SSB geht, dann sind diese Dinger alle schwach
aufgestellt.

Gruss
Walter

Hallo Walter,

das mit dem SSB-Empfang kann ich bestätigen, leider. Auch beim XHDATA D-808. Irgendwie klingt SSB "angestrengt", bei beiden Geräten, also auch beim PL-330 ist das SSB-Feintuning nervend, zu lange Tuning-Drehwege, um den Sprecher 1:1 zu hören. Merkt man leider erst, wenn mit einem "alten" analogen Empfänger wie dem Sony ICF-2001D oder AOR AR3030 vergleicht. Bei denen klingt es einfach subjektiv besser, insbesondere bei schwachen SSB-Signalen.

p.s. Ich nehme gleich ein Foto Deines Belka-DX in meine "Digitale Weltempfänger-Seite" auf:


https://www.welt-der-alten-radios.de/and...sp-sdr-546.html




Grüße von Haus zu Haus
Rainer, DC7BJ (Forumbetreiber)

Welt der alten Radios:
http://www.welt-der-alten-radios.de

Wumpus-Gollum-Forum:
http://www.wumpus-gollum-forum.de/forum

Virtuelle Voxhaus-Gedenktafel:
http://www.voxhaus-gedenktafel.de

Wumpus bei youtube:
https://www.youtube.com/user/MyWumpus

Zuletzt bearbeitet am 02.02.24 18:51

02.02.24 16:25
WalterBar 

500 und mehr Punkte

02.02.24 16:25
WalterBar 

500 und mehr Punkte

Re: Tecsun PL-330, ein kleiner Wolf im Schafsfell ...

Hallo Rainer,

es bleibt nur noch zu erwähnen, dass die neueste Version des Belka bereits ab 100 kHz
aufwärts empfangen kann. Das würde meinen Konverter überflüssig machen.
Die Bezugsmöglichkeit über Bulgarien funktioniert nach wie vor.

Gruss
Walter

Zuletzt bearbeitet am 02.02.24 16:39

13.02.24 17:24
WalterBar 

500 und mehr Punkte

13.02.24 17:24
WalterBar 

500 und mehr Punkte

Re: Tecsun PL-330, ein kleiner Wolf im Schafsfell ...

Hallo zusammen,

heute kam ein Brief aus Bulgarien mit dem Belka-DX-max bei mir an.
Der Empfänger funktioniert auf Lang- und Mittelwelle tadellos.
So konnte ich schwach auch die BBC-Langwelle mit dem Teleskop
aufnehmen.

In der Mechanik gibt es gegenüber dem Vorläufer zwei Änderungen:

Die Tasten sind jetzt gummiert und fühlen sich besser an. Allerdings
habe ich die Erfahrung bei anderen Geräten gemacht, dass diese
Tasten im Laufe der Zeit weich werden.

Die BNC-Buchse sitzt nicht mehr auf der Platine, sondern ist mit
dem Gehäuse verschraubt.









Auf der Suche nach einem dauerhaften SSB Signal fiel nur
Shannon Volmet auf. Dieser Sender hatte noch nie eine gute
Modulation. Gefühlt ist sie schlechter geworden. Wer sich
davon überzeugen will, kann auch einmal hören:




Gruss
Walter

Nachtrag:

Test mit einer resonanten Ferritantenne für 630m:
Grundrauschen 15dB (indoor) mit Ferrit, 10dB mit Teleskop (AM1)



Zuletzt bearbeitet am 14.02.24 11:02

Datei-Anhänge
Belka-DX-max.jpg Belka-DX-max.jpg (145x)

Mime-Type: image/jpeg, 140 kB

Belka-DX-max-2.jpg Belka-DX-max-2.jpg (145x)

Mime-Type: image/jpeg, 145 kB

Belka-DX-max-3.jpg Belka-DX-max-3.jpg (148x)

Mime-Type: image/jpeg, 371 kB

Belka-DX-max-offen.jpg Belka-DX-max-offen.jpg (143x)

Mime-Type: image/jpeg, 370 kB

Shannon Volmet.jpg Shannon Volmet.jpg (149x)

Mime-Type: image/jpeg, 160 kB

630m_Ferrit.jpg 630m_Ferrit.jpg (148x)

Mime-Type: image/jpeg, 119 kB

14.02.24 00:19
wumpus 

Administrator

14.02.24 00:19
wumpus 

Administrator

Re: Tecsun PL-330, ein kleiner Wolf im Schafsfell ...

Hallo Walter,

das mit der Sprachverständlichkeit von Shannon Volmet kann ich nur bestätigen. Wobei ich sagen muss , dass beim kleinen Vergleichtest PL330, PL660 und D808, der PL660 mit seinem analogen Produktdetektor und der 2-Stufen-Klangblende Volmet am besten hinbekommt. Die beiden DSP-Geräte sind hier ein Hauch schlechter in der Tonqualität ...


Grüße von Haus zu Haus
Rainer, DC7BJ (Forumbetreiber)

Welt der alten Radios:
http://www.welt-der-alten-radios.de

Wumpus-Gollum-Forum:
http://www.wumpus-gollum-forum.de/forum

Virtuelle Voxhaus-Gedenktafel:
http://www.voxhaus-gedenktafel.de

Wumpus bei youtube:
https://www.youtube.com/user/MyWumpus

14.02.24 10:47
WalterBar 

500 und mehr Punkte

14.02.24 10:47
WalterBar 

500 und mehr Punkte

Re: Tecsun PL-330, ein kleiner Wolf im Schafsfell ...

Hallo Rainer,

nun stammen die Gerätschaften der synthetischen Sprachaufbereitung bei Shannon
aus einer Zeit, die qualitativ mit heute nicht zu vergleichen ist. Die bewusst erzeugten
Verzerrungen sollen der Sprachverständlichkeit dienen, auch wenn sie es womöglich
übertreiben.

Ich bin eben die Strasse entlang gelaufen und war von der Empfangsleistung des
kleinen Geräts beeindruckt. Mir sind auf Lang- und Mittelwelle keine Eigenprodukte
aufgefallen. Eine Softwareänderung ermöglicht das Durchstimmen im 9 kHz-Raster.

Natürlich sind die Empfangsmöglichkeiten um 10:30 Uhr überschaubar. Aber ich konnte

198 kHz BBC mit 50dB,
540 kHz Solt mit 35dB und
648 kHz Caroline mit 25dB

mit dem Teleskop hören. Rauschen knapp über 0dB. Mit dem Autoradio wäre das nicht
besser möglich gewesen. Ich hatte keinen Kopfhörer verwendet und das Gerät in einer
Hand gehalten. Legt man das Gerät aus der Hand, dann sinkt der Pegel.
Meine Radios mit Ferritantenne lässt der Belka deutlich hinter sich liegen, wobei es natürlich
Unterschiede gibt.

Gruss
Walter

Zuletzt bearbeitet am 14.02.24 11:13

21.02.24 17:37
AndreAdrian 

250-499 Punkte

21.02.24 17:37
AndreAdrian 

250-499 Punkte

Re: Tecsun PL-330, ein kleiner Wolf im Schafsfell ...

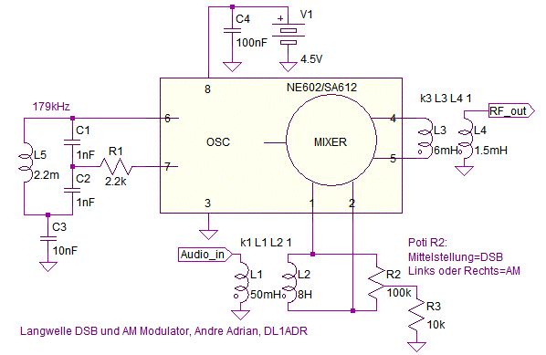
Hallo zusammen, ich habe einen kleinen 1 FET Colpitts Oszillator AM Modulator gebaut und induktiv mit dem PL330 gekoppelt. Frequenz ist 176kHz. Die Reichweite ist einige zehn Zentimeter. Bei 20 Zentimeter Abstand von Koppelspule zu Mitte PL330 ist die Feldstärke Anzeige am PL330 50dBu. Die weiteren Anzeigen des PL330 haben mich verwundert:
1.) Bei Trägerfrequenz ohne Modulation zeigt die "S/N" Anzeige 00dB Signal/Noise an.
2.) Bei schwacher oder starker Modulation, bei Sinus-Dauerton oder Musik bleibt die S/N Anzeige bei 00dB.

Frage: worauf basiert die S/N Anzeige?

Als nächstes will ich einen "ordentlichen" AM Modulator mit MC1496 bauen. Ein Versuch mit SA612 hat bestätigt, das ein Double balanced Mischer nur Dual Side Band erzeugt, kein AM. Ich habe nur noch den Spektrumanalyser in meinem einfachen USB Oszilloskop. Da war die niedrige Trägerfrequenz praktisch um die Seitenbänder im 10kHz Abstand deutlich zu sehen.

Nachtrag: Ich habe die "AM Modulator" Schaltung im MC1496 Datenblatt studiert. Der Unterschied zwischen DSB und AM Modulator ist trivial: beim DSB wird ein 50k Poti so eingestellt, dass der Träger am Ausgang weg ist. Beim AM wird ein 50k Poti so eingestellt, dass der Träger da bleibt. Sonst ist die Schaltung gleich. Und kaum hat man die Antwort, kann man an das Internet die richtige Frage stellen. Und siehe da, der SA612 lässt sich mit einem Poti auch aus "balanced" herausdrehen und Träger sollte am Ausgang erscheinen. Die Warnung im SA612 Datenblatt "The RF inputs (IN_A and IN_B pins) are biased internally ... IN_A and IN_B pins can be used interchangeably, but they should not be DC biased externally" ignorieren wir einfach.

Zweiter Nachtrag: Ein Steckbrettaufbau mit SA612 und einen Potentiometer zeigt DSB und AM Modulation. Der mittlere Anschluss des 100k Poti liegt über 10 Kiloohm an Masse, die beiden andere Anschlüsse gehen zu Pin 1 und 2 des SA612. An diesen Pins ist auch die hochohmige Seite eines NF-Übertragers angeschlossen. Der Ausgang, Pin 4 und 5 des SA612, gehen auf einen HF Übertrager mit Primärwindung 6mH, Sekundärwindung 1,5mH, gebaut mit Ferrit Material 77 Ringkern. Der SA612 Oszillator benutzt die Colpitts Schaltung mit 2,2mH Fastron SMCC Festinduktivität und zwei 1nF Kondensatoren. Zur Reduzierung der Oberwellen gibt es einen 2,2 Kiloohm Widerstand zwischen Oszillator-Emitter und kapazitiven Spannungsteiler des Schwingkreis. Die balanced Impedanz des SA612 ist 3 Kiloohm am Ausgang. Die 1,5 Kiloohm Impedenz aus dem Datenblatt bezieht sich auf single-ended Betrieb.



DL1ADR

Zuletzt bearbeitet am 22.02.24 13:00

Datei-Anhänge
SA612_DSB_AM_Modulator.GIF SA612_DSB_AM_Modulator.GIF (152x)

Mime-Type: image/gif, 17 kB

 1 2
 1 2
Kanalbandbreiten-Einstellungen   2-Stufen-Klangblende   Feinfrequenz-Einstellung   welt-der-alten-radios   Nachbarkanalstörungen   kleiner   Schafsfell   Sprachverständlichkeit   Voxhaus-Gedenktafel   Seitenbandumschaltung   Empfangsmöglichkeiten   Breitbandübertrager   Weltempfänger-Seite   Forumbetreiber   4-Stellen-Zifferanzeige   Wumpus-Gollum-Forum   Weltempfänger-Referenz   youtube   Frequenz-Versatz-Kompensation   Audio-Verständlichkeit