| Passwort vergessen?
Sie sind nicht angemeldet. |  Anmelden

Sprache auswählen:

Wumpus Gollum Forum von
Wumpus Welt der (alten) Radios
Sie sind nicht angemeldet.
 Anmelden

Halbfertige Projekte für den Wettbewerb fertig stellen.
  •  
 1
 1
17.06.10 09:57
electronicfox 

0-49 Punkte

17.06.10 09:57
electronicfox 

0-49 Punkte

Halbfertige Projekte für den Wettbewerb fertig stellen.

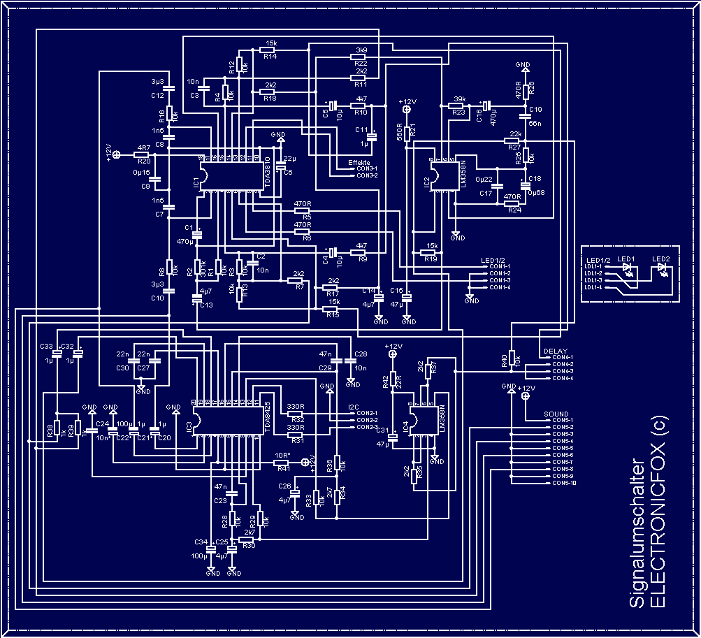
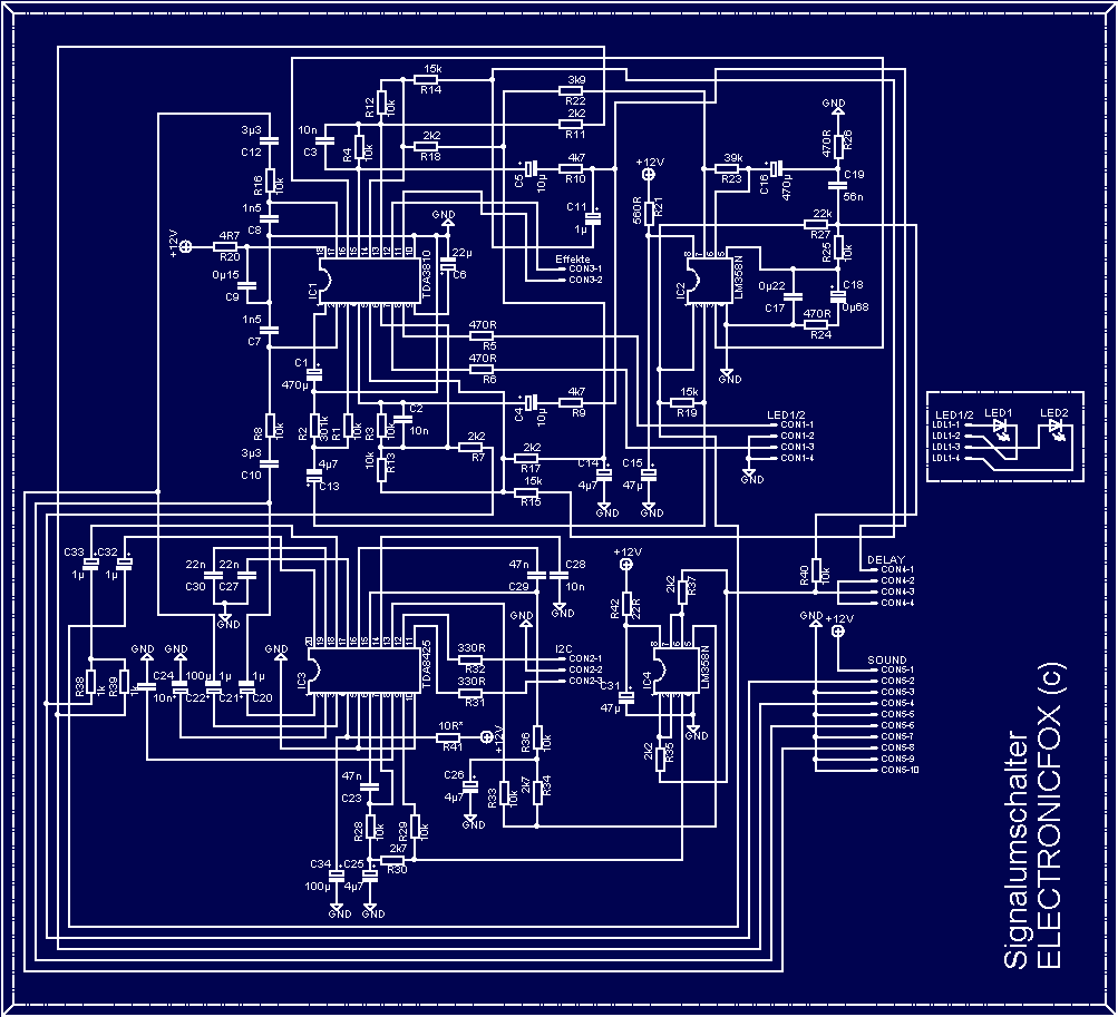
Gestern habe ich ein altes Projekt gefunden, welches ich einmal begonnen hatte. Geplant war ein Hybridverstärker mit ICs, Transistoren und ICs mit Quellenschalter. Die Platine von mir ist der Signalumschalter mit TDA8425, TDA3810, 2x LM358 und als UBB-Prozessor, Surround und Bypass gedacht. Das Audio-Delay und der Soundcontroller fehlen noch, sind aber schnell fertig.
Es wäre toll wenn ich mein Projekt fertig machen könnte im Wettbewerb verwenden. Wenn ich mir richtig mühe gebe, kann ich noch ein Röhren-Audion und FM-Tuner hinzufügen gg.



Datei-Anhänge
Signalumschalter_SCH.PNG Signalumschalter_SCH.PNG (485x)

Mime-Type: image/x-png, 26 kB

SP_A1188.jpg SP_A1188.jpg (503x)

Mime-Type: image/pjpeg, 101 kB

!
!!! Fotos, Grafiken nur über die Upload-Option des Forums, KEINE FREMD-LINKS auf externe Fotos.    

!!! Keine Komplett-Schaltbilder, keine Fotos, keine Grafiken, auf denen Urheberrechte Anderer (auch WEB-Seiten oder Foren) liegen!
Solche Uploads werden wegen der Rechtslage kommentarlos gelöscht!

Keine Fotos, auf denen Personen erkennbar sind, ohne deren schriftliche Zustimmung.

Den Beitrag-Betreff bei Antworten auf Threads nicht verändern!
 1
 1
Surround   begonnen   Signalumschalter   richtig   Quellenschalter   hinzufügen   Transistoren   Halbfertige   Projekt   Projekte   schnell   Hybridverstärker   Soundcontroller   verwenden   UBB-Prozessor   FM-Tuner   Röhren-Audion   Audio-Delay   gefunden   Wettbewerb